安徽省2019-2020学年高一上学期11月月考化学化学试卷
展开安徽省2019-2020学年高一上学期11月月考试卷
说明:
1.本试卷分为试题卷和答题卷两部分,其中试题卷由第I卷(选择题)和第II卷(非选择题)组成。考试时间:90分钟,满分100分。
2.考试结束后将答题卡和答题卷一并交回。
3.可能用到的相对原子质量:H1 C12 N14 O16 Na23 Mg24 Al27 S32 Cl35.5 Mn55 Fe56 Cu64 Ag108
第I卷(选择题 共48分)
一、选择题(本题共16小题,每小题3分,共48分,每小题只有一个选项符合题意。)
1.化学与生产、生活密切相关,下列说法错误的是( )
A.“青蒿一握,以水二升渍,绞取汁”,诗句中体现的屠呦呦对青蒿素的提取属于化学变化
B.水泥厂常用高压电除去工厂烟尘,利用了胶体的性质
C.“春蚕到死丝方尽,蜡炬成灰泪始干”诗句中涉及氧化还原反应
D.《本草纲目》“烧酒”条目下写道:“自元时始创其法,用浓酒和糟入甑,蒸令气上……其清如水,味极浓烈,盖酒露也。”这里所用的“法”是指蒸馏
2.下列关于电解质、非电解质认识正确的是( )
A.液态HCl和固体NaCl均不导电,所以HCl、NaCl均是非电解质
B.NH3、CO2的水溶液均导电,所以NH3、CO2均是电解质
C.铜、石墨均导电,但他们都不是电解质,而是非电解质
D.蔗糖、酒精在水溶液或熔融状态下均不导电,所以它们均是非电解质
3.设NA为阿伏加德罗常数,下列说法中,正确的是( )
A.2.4g金属镁所含电子数目为0.2NA B.16gCH4所含原子数目为NA
C.18g水所含分子数目为NA D.标准状况下,22.4L水所含的水分子数为NA
4.在配制一定物质的量浓度的NaOH溶液时,下列哪个原因会造成所配溶液浓度偏高( )
A.所用NaOH已经潮解 B.向容量瓶中加水未到刻度线
C.有少量NaOH溶液残留在烧杯里 D.称量时误用“左码右物”
5.下列各组离子,能大量共存的是( )
A.Fe3+、I-、Cl-、Na+ B.Cl-、K+、AlO2-、OH-
C.H+、Na+、K+、CO32- D.Ba2+、Mg2+、HCO32-、SO42-
6.下列关于氧化还原反应的叙述正确的是( )
A.得到电子的物质被氧化
B.氧化还原反应中,一种元素被氧化,一定有另一元素被还原
C.含有化合价升高元素的反应物被氧化
D.氧化还原反应中,氧化剂和还原剂一定是两种物质
7.下列反应既属于离子反应,又属于氧化还原反应的是( )
A.Zn与CuSO4溶液的反应 B.分解氯酸钾制氧气
C.NaOH溶液与盐酸中和 D.MgCl2溶液与KOH溶液产生沉淀
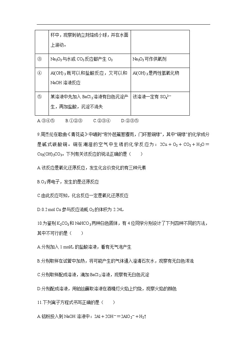
8.从下列事实所列出的相应结论正确的是( )
| 实验事实 | 结论 |
① | Cl2的水溶液可以导电 | Cl2是电解质 |
② | 将约绿豆大小的钠投入装有适量水的烧杯中,观察到钠立刻熔成小球,并在水面上游动。 | 钠比水轻;钠的熔点较低 |
③ | Na2O2与水或CO2反应都产生O2 | Na2O2可作供氧剂 |
④ | Al(OH)3既可以和盐酸反应,又可以和NaOH溶液反应 | Al(OH)3是两性氢氧化物 |
⑤ | 某溶液中先加入BaCl2溶液有白色沉淀产生,再加盐酸,沉淀不消失 | 该溶液一定有SO42- |
A.③④⑤ B.①②③ C.②③④ D.②③⑤
9.周杰伦在歌曲《青花瓷》中唱到“帘外芭蕉惹骤雨,门环惹铜绿”,其中“铜绿”的化学成分是碱式碳酸铜。铜在潮湿的空气中生锈的化学反应为:2Cu+O2+CO2+H2O=Cu2(OH)2CO3。下列有关该反应的说法正确的是( )
A.该反应是氧化还原反应,发生化合价变化的有三种元素
B.O2得电子,发生的是还原反应
C.由此反应可知,化合反应一定是氧化还原反应
D.0.2 mol Cu参与反应消耗O2的体积为2.24L
10.为鉴别K2CO3和NaHCO3两种白色固体,有4位同学分别设计了下列四种不同的方法,其中不可行的是( )
A.分别加入1 mol/L的盐酸溶液,看有无气泡产生
B.分别取样在试管中加热,将可能产生的气体通入澄清石灰水,观察有无白色浑浊
C.分别取样配成溶液,滴加BaCl2溶液,观察有无白色沉淀
D.分别配成溶液,用铂丝蘸取溶液在酒精灯火焰上灼烧,观察火焰的颜色
11.下列离子方程式书写正确的是( )
A.铝粉投入到NaOH溶液中:2Al+2OH-=2AlO2-+H2↑
B.AlCl3溶液中加入足量的氨水:Al3++3OH-=Al(OH)3↓
C.三氯化铁溶液中加入铁粉:Fe3++Fe=2Fe2+
D.FeCl2溶液跟Cl2反应:2Fe2++Cl2=2Fe3++2Cl-
12.重金属离子具有毒性。实验室中有甲、乙两种重金属离子的废液,甲废液经化验呈碱性,主要的有毒离子为Ba2+,如将甲、乙两废液按一定比例混合,毒性明显降低。则乙废液中可能含有的离子是( )
A.Cu2+和SO42- B.Cu2+和Cl- C.K+和SO42- D.Ag+和NO3-
13.将氯化钠、氯化铝、氯化亚铁、氯化铁、氯化镁五种溶液,通过一步实验就能加以区别,并只用一种试剂,这种试剂是( )
A.KSCN B.BaCl2 C.HCl D.NaOH
14.制印刷电路时常用氯化铁溶液作为“腐蚀液”。铜被氯化铁溶液腐蚀的方程式为2FeCl3+Cu=2FeCl2+CuCl2;FeCl3溶液也能与铁反应2FeCl3+Fe=3FeCl2;当向盛有氯化铁溶液的烧杯中同时加入铁粉和铜粉,反应结束后,烧杯底部不可能出现的是( )
A.有铜无铁 B.有铁无铜 C.有铁有铜 D.无铁无铜
15.一定条件下硝酸铵受热分解的化学方程式为:5NH4NO32HNO3+4N2+9H2O,在反应中被氧化与被还原的氮原子数之比为( )
A.5∶4 B.5∶3 C.1∶1 D.3∶5
16.某溶液中含有较大量的Cl-、CO32-、OH-3种阴离子,如果只取一次该溶液就能够分别将3种阴离子依次检验出来,下列实验操作顺序中,正确的是( )
①滴加Mg(NO3)2溶液; ②过滤; ③滴加AgNO3溶液; ④滴加Ba(NO3)2溶液
A.①②④②③ B.④②③②① C.①②③②④ D.④②①②③
第Ⅱ卷(非选择题 共52分)
二、填空题(本题共25分)
17.(8分)胃酸过多是常见的胃病。下面是甲、乙两种常见胃药的说明摘要。
甲:(1)白色结晶状粉末;(2)能溶于水,水溶液呈弱碱性;(3)受热分解;(4)遇酸及酸性药物则产生二氧化碳;(5)胃酸过多患者服用后多见胃胀气,甚至有引起溃疡穿孔的危险。
乙:(1)与胃酸的中和作用缓慢持久,可维持3~4小时;(2)凝胶本身覆盖于溃疡
面上,具有保护作用,并能吸附H+;(3)可溶于稀酸或氢氧化钠溶液。
(1)请你推测,甲中含有的主要化学成分是 ;乙中含有的主要化学成分是 。
(2)试写出甲中含有的主要化学成分引起胃胀气的离子方程式 。
(3)试写出乙中含有的主要化学成分分别与稀盐酸和氢氧化钠溶液反应的离子方程式 , 。
18.(8分)如下图所示,横坐标表示通入气体或加入试剂的体积,纵坐标表示产生沉淀的质量。请把符合下列各种情况的图像字母代码分别填入题后。
(1)向石灰水中通入二氧化碳: 。
(2)向AlCl3溶液中加入氨水: 。
(3)向盐酸和氯化铝的混合溶液中逐滴加入氢氧化钠溶液: 。
(4)向NaAlO2溶液中滴加盐酸: 。
19.(9分)某混合物A,含有Al2(SO4)3、Al2O3和Fe2O3,在一定条件下可实现下图所示的变化。
请回答下列问题。
(1)图中涉及分离溶液与沉淀的方法是 。
(2)B、C、D、E4种物质的化学式为:B 、C 、D 、E 。
(3)沉淀F与NaOH溶液反应的离子方程式为 。
溶液G与过量稀氨水反应的化学方程式为 。
三、实验题(本题共22分)
20.(7分)现用18.4 mol/L的浓H2SO4来配制500mL0.2 mol/L的稀H2SO4。可供选择的仪器有:①玻璃棒②烧瓶③烧杯④胶头滴管⑤量筒⑥托盘天平⑦药匙。
请回答下列问题:
(1)上述仪器中,在配制稀H2SO4时不需要使用的有 (填代号),还缺少的仪器是 。
(2)经计算,需浓H2SO4的体积为 ,量取浓硫酸时应选用 (填序号)(选填①10mL、②50mL、③100mL三种规格)的量筒。
(3)将所配制的稀H2SO4进行测定,发现浓度小于0.2 mol/L。请你分析配制过程中可能引起浓度偏低的原因是 (填字母)。
a.定容时俯视标线 b.烧杯和玻璃棒没有洗涤
c.加蒸馏水不慎超过刻度线 d.容量瓶使用前内壁沾有水珠
e.定容时仰视标线
21.(8分)(1)鉴别KCl溶液和K2CO3的试剂是 ,离子方程式为 。
(2)除去混入NaCl溶液中少量NaHCO3杂质的试剂是 ,离子方程式为 。
(3)除去Na2CO3粉末中混入的NaHCO3杂质用 方法,化学方程式为 。
(4)除去铁粉中混有铝粉的试剂是 ,离子方程式为 。
22.(7分)两同学为制得纯净的Fe(OH)2,使用如图所示的装置,A管中是Fe和H2SO4,B管中是NaOH溶液:
(1)同学甲:先夹紧止水夹a,使A管开始反应,在B管中观察到的现象是 ;
(2)同学乙:打开a,使A管中反应一段时间后再夹紧止水夹a,实验中在B管中观察到的现象是 ,B中发生反应的离子方程式为
(3)在制备纯净的Fe(OH)2实验中,一定要注意避免Fe(OH)2被氧化,一旦实验失败就会看到白色絮状沉淀逐渐变为灰绿色,最后变成红褐色,请写出这个过程的化学方程式,并用单线桥法标出电子转移的方向和数目:
四、计算题(本题共5分)
23.(5分)实验室用8.7g的MnO2与50mL足量的浓盐酸制取氯气,其反应方程式为:
MnO2+4HCl(浓)MnCl2+2H2O+Cl2↑
(1)求生成氯气的体积(标准状况)
(2)若向反应后的剩余溶液中,加入足量AgNO3溶液,生成沉淀57.4g,求原浓盐酸的物质的量浓度。
【参考答案】

