- 7.1《中华民族一家亲》( 第一课时)教学设计 教案 51 次下载
- 7.2《中华民族一家亲》(第二课时)教学设计 教案 教案 44 次下载
- 7.3《中华民族一家亲》( 第三课时)教学设计 教案 教案 47 次下载
- 8.美丽文字 民族瑰宝(第1-3课时)教学设计 教案 教案 64 次下载
- 9 .古代科技 耀我中华(第1-3课时)教学设计 教案 教案 59 次下载
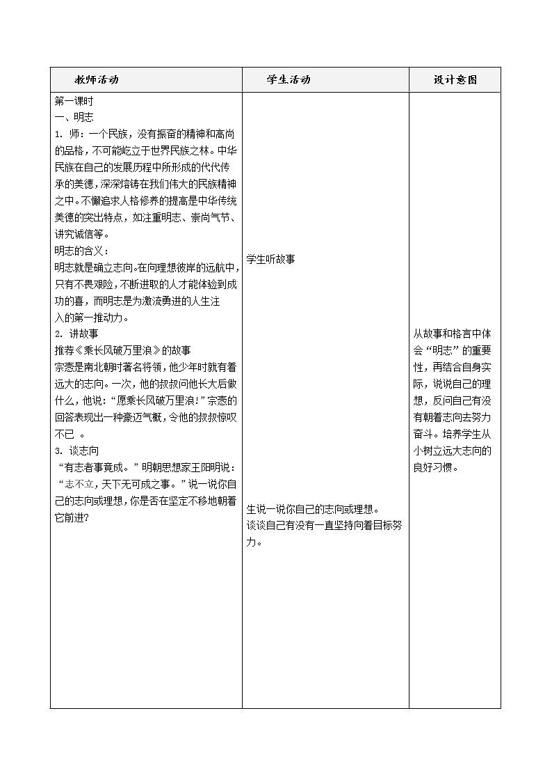
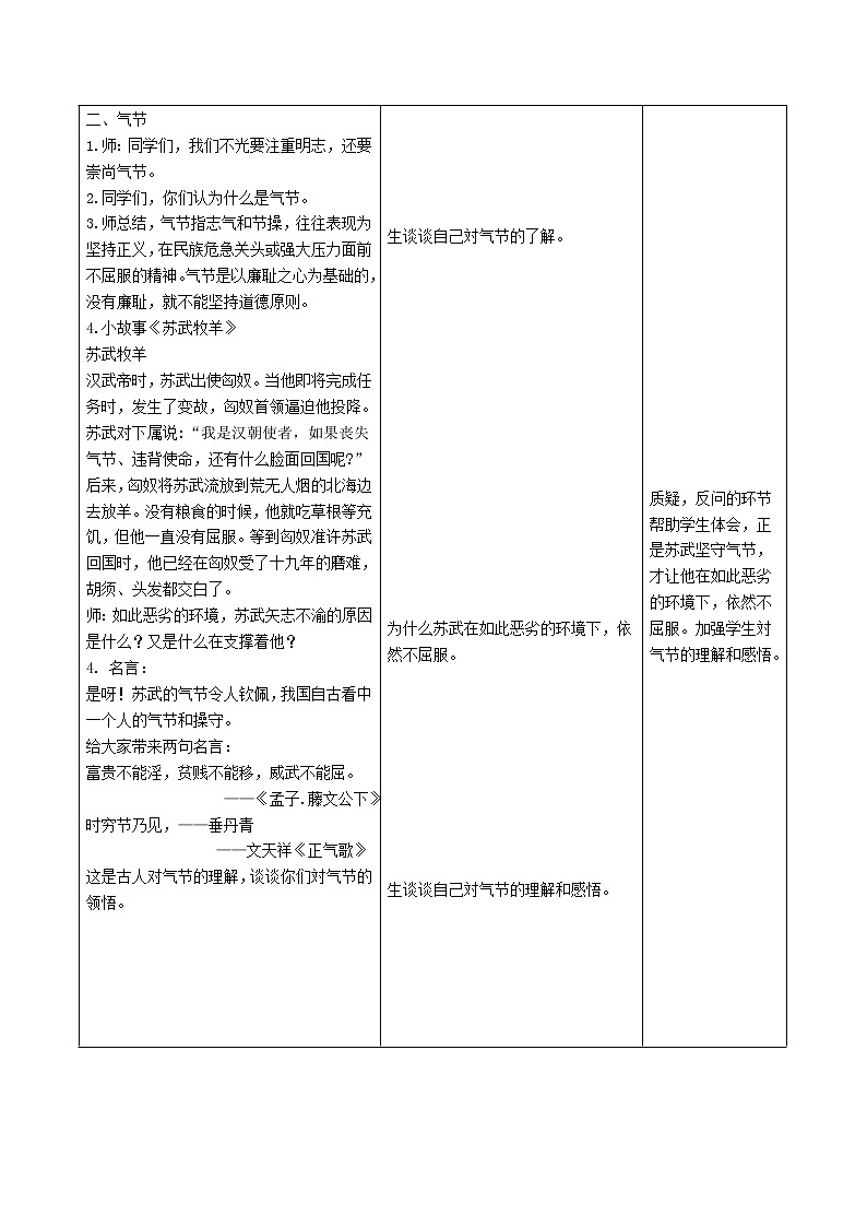
政治思品10 传统美德 源远流长精品教学设计及反思
展开人教部编版五年级上册10 传统美德 源远流长第1课时教学设计: 这是一份人教部编版五年级上册10 传统美德 源远流长第1课时教学设计,共8页。教案主要包含了教材分析,学情分析,教学目标,教学重难点,教学方式,教学资源,教学过程等内容,欢迎下载使用。
小学政治 (道德与法治)人教部编版五年级上册第四单元 骄人祖先 灿烂文化10 传统美德 源远流长第2课时教学设计: 这是一份小学政治 (道德与法治)人教部编版五年级上册第四单元 骄人祖先 灿烂文化10 传统美德 源远流长第2课时教学设计,共8页。教案主要包含了教材分析,学情分析,教学目标,教学重难点,教学方式,教学资源,教学过程等内容,欢迎下载使用。
小学人教部编版 (五四制)6 传统美德 源远流长教案: 这是一份小学人教部编版 (五四制)6 传统美德 源远流长教案,共8页。教案主要包含了名言导入,合作探究,精讲点拨,当堂训练,归纳总结等内容,欢迎下载使用。

