


2026高三二轮专题复习化学习题_专题二 选择题专攻1 化学与STSE、传统文化(含解析)
展开 这是一份2026高三二轮专题复习化学习题_专题二 选择题专攻1 化学与STSE、传统文化(含解析),共8页。试卷主要包含了化学与材料、科技,化学与生活健康,化学与环境保护,燕赵大地历史悠久,文化灿烂,文房四宝是中华传统文化的瑰宝等内容,欢迎下载使用。
(一)化学与STSE
1.化学与材料、科技
2.化学与生活健康
(1)杀菌消毒、水的净化
①医用酒精中乙醇的体积分数为 ,能使蛋白质变性,常用于杀菌消毒。
②福尔马林是35%~40%的甲醛水溶液,能使蛋白质变性,常作为浸渍生物标本的溶液,但是不可用于食品保鲜。
③加热能使蛋白质 ,杀菌消毒。
④高铁酸钾具有 ,可以用作自来水的消毒剂。
(2)物质的鉴别
①可以用 区别蚕丝(或羊毛)和合成纤维。
②淀粉溶液遇碘单质显 。
(3)性质和用途
①甘油具有 ,可用作护肤保湿剂。
②油脂在碱性条件下水解为高级脂肪酸盐和甘油,可用于制肥皂。
③乙酸和乙醇发生酯化反应生成乙酸乙酯,烧菜时加入食醋和料酒可提香。
④阿司匹林显酸性,服用阿司匹林出现水杨酸反应时,用 解毒。
⑤植物油中含有碳碳双键,可利用油脂的氢化制造人造奶油。
⑥聚四氟乙烯具有抗酸、抗碱、抗有机溶剂的特点,可用于不粘锅的表面涂层。
⑦聚乙烯性质稳定,无毒,可作食品包装袋;聚氯乙烯有毒,不能用作食品包装袋。
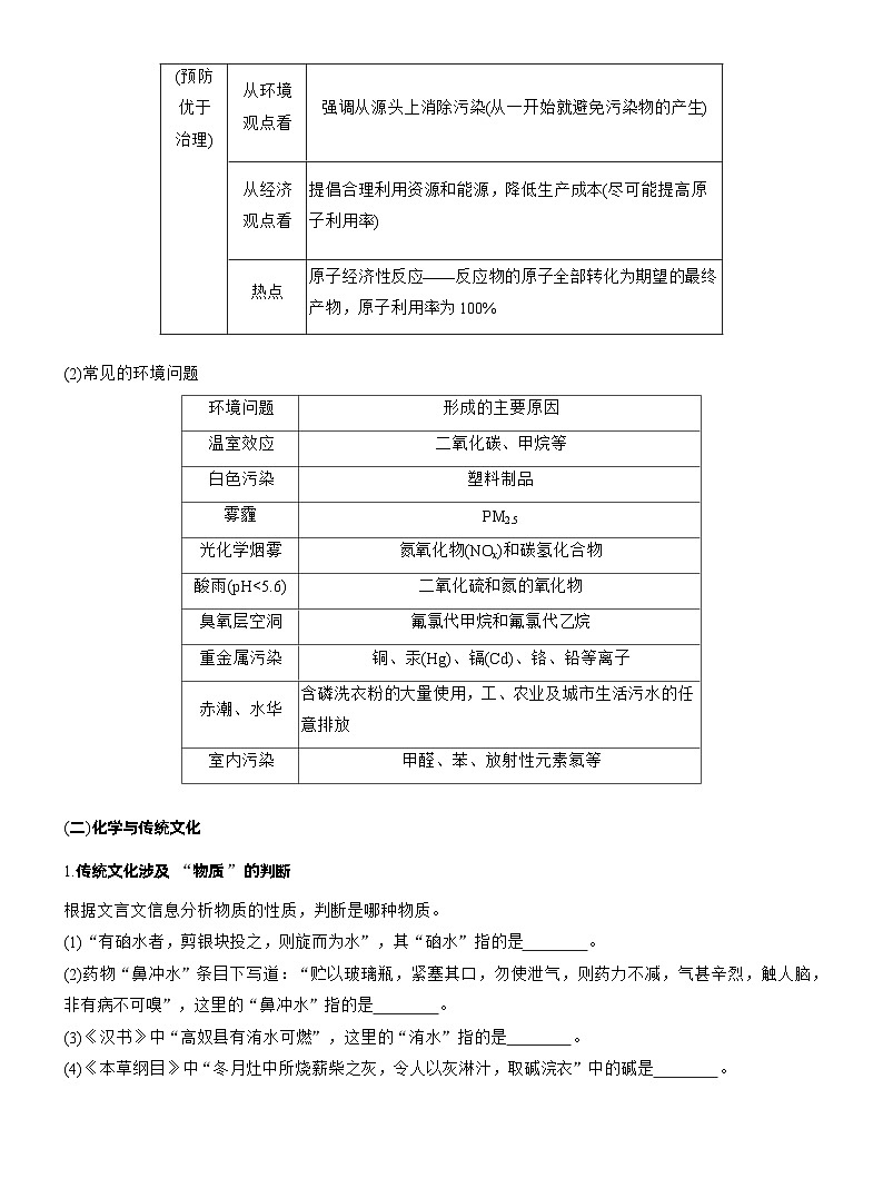
3.化学与环境保护
(1)绿色化学理念
(2)常见的环境问题
(二)化学与传统文化
1.传统文化涉及“物质”的判断
根据文言文信息分析物质的性质,判断是哪种物质。
(1)“有硇水者,剪银块投之,则旋而为水”,其“硇水”指的是 。
(2)药物“鼻冲水”条目下写道:“贮以玻璃瓶,紧塞其口,勿使泄气,则药力不减,气甚辛烈,触人脑,非有病不可嗅”,这里的“鼻冲水”指的是 。
(3)《汉书》中“高奴县有洧水可燃”,这里的“洧水”指的是 。
(4)《本草纲目》中“冬月灶中所烧薪柴之灰,令人以灰淋汁,取碱浣衣”中的碱是 。
(5)《天工开物》中有如下描述:“世间丝、麻、裘、褐皆具素质……”文中的“裘”主要成分是 。
2.传统文化涉及“变化”的判断
由古代文献记载的内容,联系化学反应,判断是否为化学变化、物理变化;判断化学反应的类型,如置换反应、氧化还原反应等。如“烈火焚烧若等闲”,该过程涉及化学变化——碳酸钙的分解。“熬胆矾(CuSO4·5H2O)铁釜,久之亦化为铜”,涉及的反应类型为 反应和 反应。
3.古代化学技术
考向一 化学与STSE
1.(2024·湖南,1)近年来,我国新能源产业得到了蓬勃发展,下列说法错误的是( )
A.理想的新能源应具有资源丰富、可再生、对环境无污染等特点
B.氢氧燃料电池具有能量转化率高、清洁等优点
C.锂离子电池放电时锂离子从负极脱嵌,充电时锂离子从正极脱嵌
D.太阳能电池是一种将化学能转化为电能的装置
2.(2024·安徽,3)青少年帮厨既可培养劳动习惯,也能将化学知识应用于实践。下列有关解释合理的是( )
A.清洗铁锅后及时擦干,能减缓铁锅因发生吸氧腐蚀而生锈
B.烹煮食物的后期加入食盐,能避免NaCl长时间受热而分解
C.将白糖熬制成焦糖汁,利用蔗糖高温下充分炭化为食物增色
D.制作面点时加入食用纯碱,利用NaHCO3中和发酵过程产生的酸
3.(2024·黑吉辽,5)家务劳动中蕴含着丰富的化学知识。下列相关解释错误的是( )
A.用过氧碳酸钠漂白衣物:Na2CO4具有较强氧化性
B.酿米酒需晾凉米饭后加酒曲:乙醇受热易挥发
C.用柠檬酸去除水垢:柠檬酸酸性强于碳酸
D.用碱液清洗厨房油污:油脂可碱性水解
4.(2023·湖北,1)2023年5月10日,天舟六号货运飞船成功发射,标志着我国航天事业进入到高质量发展新阶段。下列不能作为火箭推进剂的是( )
A.液氮—液氢B.液氧—液氢
C.液态NO2—肼D.液氧—煤油
考向二 化学与传统文化
5.(2024·河北,1)燕赵大地历史悠久,文化灿烂。对下列河北博物院馆藏文物的说法错误的是( )
A.青铜铺首主要成分是铜锡合金
B.透雕白玉璧主要成分是硅酸盐
C.石质浮雕主要成分是碳酸钙
D.青花釉里红瓷盖罐主要成分是硫酸钙
6.(2024·湖北,1)劳动人民的发明创造是中华优秀传统文化的组成部分。下列化学原理描述错误的是( )
7.(2023·湖南,1)中华文化源远流长,化学与文化传承密不可分。下列说法错误的是( )
A.青铜器“四羊方尊”的主要材质为合金
B.长沙走马楼出土的竹木简牍主要成分是纤维素
C.蔡伦采用碱液蒸煮制浆法造纸,该过程不涉及化学变化
D.铜官窑彩瓷是以黏土为主要原料,经高温烧结而成
8.(2024·新课标卷,7)文房四宝是中华传统文化的瑰宝。下列有关叙述错误的是( )
A.羊毛可用于制毛笔,主要成分为蛋白质
B.松木可用于制墨,墨的主要成分是单质碳
C.竹子可用于造纸,纸的主要成分是纤维素
D.大理石可用于制砚台,主要成分为硅酸盐
答案精析
盘点核心知识
(一)
2.(1)①75% ③变性 ④强氧化性 (2)①灼烧法 ②蓝色
(3)①吸水性 ④NaHCO3
(二)
1.(1)硝酸 (2)氨水 (3)石油 (4)K2CO3 (5)蛋白质
2.置换 氧化还原
精练高考真题
1.D [氢氧燃料电池利用原电池将化学能转化为电能,与直接燃烧相比,热量散失少,产物无污染,具有能量转化率高、清洁等优点,B正确;太阳能电池是一种将太阳能转化为电能的装置,D错误。]
2.A [铁锅是铁碳合金,在潮湿的环境中容易发生吸氧腐蚀,清洗铁锅后及时擦干,能减缓铁锅因发生吸氧腐蚀而生锈,故A项正确;食盐中含有碘酸钾,碘酸钾受热易分解,烹煮食物时后期加入食盐,与碘酸钾受热分解有关,故B项错误;将白糖熬制成焦糖汁,为食物增色的原理是通过加热糖类,使其发生焦糖化反应,产生焦糖,从而使食品呈现出深棕色或焦糖色,故C项错误;食用纯碱的主要成分为Na2CO3,制作面点时加入食用纯碱,利用了Na2CO3中和发酵过程产生的酸,故D项错误。]
3.B [过碳酸钠中含过氧键,因此过碳酸钠具有强氧化性,可以漂白衣物,A项正确;米饭过热会使酒曲中的微生物失活,B项错误;油脂在碱性条件下水解生成溶于水的甘油和高级脂肪酸盐,D项正确。]
4.A [液氮较稳定,氢气不能在氮气中燃烧,液氮—液氢不能作为火箭推进剂,A符合题意。]
5.D [青铜铺首是青铜器,青铜的主要成分是铜锡合金,A正确;透雕白玉璧是玉石,玉石的主要成分是硅酸盐,B正确;石质浮雕是汉白玉,汉白玉的主要成分是碳酸钙,C正确;青花釉里红瓷盖罐是陶瓷,陶瓷的主要成分是硅酸盐,D错误。]
6.C [松木在窑中发生不完全燃烧生成的碳单质可用来制造墨块,A正确;黏土在高温中烧结,会发生一系列的化学反应,此过程中有新化学键的形成,B正确;草木灰主要成分为碳酸钾,其水溶液呈碱性,可用于分离树皮等原料中的胶质,C错误;黑火药是由硫黄、硝石、木炭混合而成的,在点燃时发生剧烈的氧化还原反应,化学方程式为S+2KNO3+3C===K2S+3CO2↑+N2↑,D正确。]
7.C [青铜是在纯铜中加入锡或铅得到的合金,A项正确;彩瓷是以黏土为主要原料,加工定型后经高温烧结而制成的硅酸盐产品,D项正确。]
8.D [羊毛的主要成分是蛋白质,A正确;松木燃烧产生的烟灰可用来制墨,墨的主要成分是炭黑,是碳元素的一种单质,B正确;竹子的主要成分是纤维素,可用于造纸,则纸的主要成分也是纤维素,C正确;大理石的主要成分为碳酸钙,D错误。]材料
举例
说明
金属及合
金材料
镁铝合金、不锈钢、青铜、黄铜等
①铝合金具有强度大、密度小、耐腐蚀等优点;
②保护金属要使被保护的金属作原电池的正极或电解池的阴极
无机非金
属材料
水泥、玻璃、陶瓷、光导纤维、新型陶瓷材料
生活中的硅酸盐材料有水泥、玻璃和陶瓷等
有
机
高
分
子
材
料
天然
材料
棉花、羊毛、蚕丝、天然橡胶等
①合成纤维:醋酸纤维等;再生纤维:黏胶纤维等;
②聚乙烯、聚氯乙烯都不能使酸性高锰酸钾溶液和溴水褪色
合
成
材
料
塑料:聚乙烯、聚氯乙烯等
合成纤维:涤纶、锦纶、腈纶、丙纶、维纶、尼龙66等
合成橡胶:丁苯橡胶、氯丁橡胶等
复合材料
玻璃钢
复合材料比原单一材料有更优越的性能
绿色
化学
理念
(预防
优于
治理)
核心
利用化学原理从源头上减少和消除工业生产对环境造成的污染,又称为“环境无害化学”“环境友好化学”或“清洁化学”
从环境
观点看
强调从源头上消除污染(从一开始就避免污染物的产生)
从经济
观点看
提倡合理利用资源和能源,降低生产成本(尽可能提高原子利用率)
热点
原子经济性反应——反应物的原子全部转化为期望的最终产物,原子利用率为100%
环境问题
形成的主要原因
温室效应
二氧化碳、甲烷等
白色污染
塑料制品
雾霾
PM2.5
光化学烟雾
氮氧化物(NOx)和碳氢化合物
酸雨(pH
相关试卷
这是一份2026高三二轮专题复习化学习题_专题二 选择题专攻1 化学与STSE、传统文化(含解析),共8页。试卷主要包含了化学与材料、科技,化学与生活健康,化学与环境保护,燕赵大地历史悠久,文化灿烂,文房四宝是中华传统文化的瑰宝等内容,欢迎下载使用。
这是一份2025届高考化学二轮专题复习练习题 专题一 第1练[选择题] 化学与STSE传统文化,共7页。
这是一份2025年高中化学二轮专题题型复习—题型1 化学与传统文化、STSE练习,共7页。试卷主要包含了文物见证历史,化学创造文明,文房四宝是中华传统文化的瑰宝,下列成语涉及金属材料的是等内容,欢迎下载使用。
相关试卷 更多
- 1.电子资料成功下载后不支持退换,如发现资料有内容错误问题请联系客服,如若属实,我们会补偿您的损失
- 2.压缩包下载后请先用软件解压,再使用对应软件打开;软件版本较低时请及时更新
- 3.资料下载成功后可在60天以内免费重复下载
免费领取教师福利 




.png)




