搜索
      上传资料 赚现金

      安徽省安庆市2025-2026学年高三下学期高考二模地理试卷(含答案)

      • 3.91 MB
      • 2026-03-22 06:48:46
      • 5
      • 0
      • 教习网5085193
      加入资料篮
      立即下载
      安徽省安庆市2025-2026学年高三下学期高考二模地理试卷(含答案)第1页
      高清全屏预览
      1/13
      安徽省安庆市2025-2026学年高三下学期高考二模地理试卷(含答案)第2页
      高清全屏预览
      2/13
      安徽省安庆市2025-2026学年高三下学期高考二模地理试卷(含答案)第3页
      高清全屏预览
      3/13
      还剩10页未读, 继续阅读

      安徽省安庆市2025-2026学年高三下学期高考二模地理试卷(含答案)

      展开

      这是一份安徽省安庆市2025-2026学年高三下学期高考二模地理试卷(含答案),共13页。试卷主要包含了考试结束后,将答题卡交回等内容,欢迎下载使用。
      (考试时间:75 分钟 满分:100 分)
      注意事项:
      1.答卷前,考生务必将自己的学校、班级、姓名填写在答题卡上,并在相应的方框内粘贴条
      形码。
      2.回答选择题时,选出每小题答案后,用铅笔把答题卡上对应题目的答案标号涂黑。如需要
      改动,用橡皮擦干净后,再选涂其他答案标号。回答非选择题时,将答案写在答题卡上。写
      在本试卷上无效。
      3.考试结束后,将答题卡交回。
      一、选择题:本题共 16 小题,每小题 3 分,共 48 分。在每小题给出的四个选项中,只有一
      项是符合题目要求的。
      10 世纪,维京人将羊等牲畜引入南格陵兰地区(59°N-63°N,42°W-48°W)。近年来,当地结合峡湾、
      冰川、牧场与维京遗址等资源,发展“养羊+徒步旅游”,提供住宿并组织文化活动,吸引了大量外来游客。
      据此完成下面小题。
      1.维京人在南格陵兰地区引入羊等发展畜牧业,主要得益于( )
      A.深厚的土壤资源 B.开阔的冰原荒地
      C.充足的淡水资源 D.局部的温和气候
      2.当地“养羊+徒步旅游”的发展对区域地理环境的有利影响是( )
      A.扩大森林覆盖范围 B.降低草场载畜压力
      C.促进文化传承保护 D.减缓水土流失问题
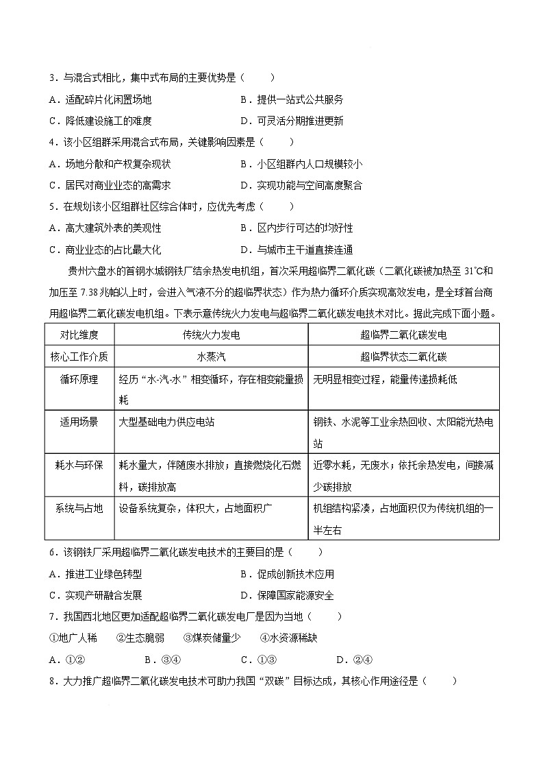
      社区综合体,又称社区服务中心或邻里中心。随着中国城市发展进入存量更新时代,碎片化老旧小区
      组群空间已成为关注对象,而社区综合体设计则是推动其整合更新的重要途径。济南市某小区组群共有 6
      个毗邻小区,通过拆除分隔围墙、整合闲置空地、适配功能需求等措施,已成为老旧小区组群空间更新的
      成功范例。下图示意两种常见的社区综合体布局模式。据此完成下面小题。
      3.与混合式相比,集中式布局的主要优势是( )
      A.适配碎片化闲置场地 B.提供一站式公共服务
      C.降低建设施工的难度 D.可灵活分期推进更新
      4.该小区组群采用混合式布局,关键影响因素是( )
      A.场地分散和产权复杂现状 B.小区组群内人口规模较小
      C.居民对商业业态的高需求 D.实现功能与空间高度聚合
      5.在规划该小区组群社区综合体时,应优先考虑( )
      A.高大建筑外表的美观性 B.区内步行可达的均好性
      C.商业业态的占比最大化 D.与城市主干道直接连通
      贵州六盘水的首钢水城钢铁厂结余热发电机组,首次采用超临界二氧化碳(二氧化碳被加热至 31℃和
      加压至 7.38 兆帕以上时,会进入气液不分的超临界状态)作为热力循环介质实现高效发电,是全球首台商
      用超临界二氧化碳发电机组。下表示意传统火力发电与超临界二氧化碳发电技术对比。据此完成下面小题。
      对比维度 传统火力发电 超临界二氧化碳发电
      核心工作介质 水蒸汽 超临界状态二氧化碳
      循环原理 经历“水-汽-水”相变循环,存在相变能量损 无明显相变过程,能量传递损耗低

      适用场景 大型基础电力供应电站 钢铁、水泥等工业余热回收、太阳能光热电

      耗水与环保 耗水量大,伴随废水排放;直接燃烧化石燃 近零水耗,无废水;依托余热发电,间接减
      料,碳排放高 少碳排放
      系统与占地 设备系统复杂,体积大,占地面积广 机组结构紧凑,占地面积仅为传统机组的一
      半左右
      6.该钢铁厂采用超临界二氧化碳发电技术的主要目的是( )
      A.推进工业绿色转型 B.促成创新技术应用
      C.实现产研融合发展 D.保障国家能源安全
      7.我国西北地区更加适配超临界二氧化碳发电厂是因为当地( )
      ①地广人稀 ②生态脆弱 ③煤炭储量少 ④水资源稀缺
      A.①② B.③④ C.①③ D.②④
      8.大力推广超临界二氧化碳发电技术可助力我国“双碳”目标达成,其核心作用途径是( )
      A.替代化石能源,从源头阻断碳排放
      B.提升发电效率,降低单位发电量碳排放强度
      C.参与碳汇建设,增强生态固碳能力
      D.参与碳循环调控,提高人工碳汇的固碳效率
      克鲁萨河是新西兰流量最大的河流,发源于南阿尔卑斯山脉东侧,出瓦纳卡湖后注入南太平洋。瓦纳
      卡湖的“孤独树”(落叶乔木)是当地标志性景观,其生长在湖泊近岸浅滩区域。受湖水补给变化影响,该
      树时而孤立于湖面,成为摄影爱好者的打卡胜地;时而因湖床裸露与陆地相连,游客可步行抵达树旁。下
      左图示意瓦纳卡湖-克鲁萨河流域,下右图示意 AI 软件绘制的某月“孤独树”日出景观。据此完成下面小题。
      9.导致瓦纳卡湖水位季节波动的主要水源是( )
      A.地下水 B.大气降水 C.冰川融水 D.季节性积雪融水
      10.为突显该月此地地理现象,原图基础上 AI 继续绘图需补充的指令信息是( )
      A.调低湖面水位高度 B.呈现树木枝繁叶茂
      C.去除远景山体积雪 D.增大太阳升起高度
      11.该“孤独树”日出景观图中,“孤独树”位于太阳( )
      A.东南 B.西北 C.东北 D.西南
      2026 年 1 月初,号称“死亡之海”的塔克拉玛干沙漠却出现大范围降雪,两万多亩胡杨林披上银装,
      连绵沙丘变成起伏雪山,这是连续第五年上演沙漠看海、沙丘看雪的奇景,“雪海沙漠”景观逐渐成为冬季
      特色。据此完成下面小题。
      12.塔克拉玛干沙漠连续多年出现冬季降雪的根本原因是( )
      A.冷空气活动频繁 B.水循环趋于活跃
      C.南亚盛行风增强 D.地形封闭性减弱
      13.推测塔克拉玛干“雪海沙漠”现象会( )
      A.改变沙漠干旱的整体格局 B.缓解沙漠边缘水资源短缺
      C.直接减少风沙活动的频次 D.大幅度改善沙漠土壤肥力
      分布于西伯利亚高纬度地区的暗针叶林(如下图),地表堆积着厚厚的苔藓、枯枝落叶和古老的泥炭。
      该森林中的河流常呈现出独特的褐色,被称为“褐色河流”,其水体颜色与林下植被残体分解、泥炭层物质
      淋溶密切相关。随着全球气候变暖,“褐色河流”水文特征与生态功能随之发生显著变化。据此完成下面小
      题。
      14.暗针叶林中的河流呈褐色是因为河水( )
      A.含沙量大 B.有机质多 C.含盐量高 D.藻类繁多
      15.下图示意“褐色河流”形成过程。图中①②③④分别代表( )
      A.气候、植被、微生物、褐色河流 B.微生物、气候、褐色河流、植被
      C.褐色河流、植被、气候、微生物 D.气候、微生物、植被、褐色河流
      16.气候变暖短期内将导致暗针叶林中的“褐色河流”( )
      A.水体颜色加深 B.含沙量渐下降 C.径流更加稳定 D.水体 pH 值升高
      二、非选择题:本题共 3 小题,共 52 分。
      17.阅读图文材料,完成下列要求。(16 分)
      广西桂林市平乐县是中国最大的柿饼加工销售集散地,种植柿子、晾晒柿饼历史悠久。近年来,平乐
      县以 AI 技术赋能柿子产业全链条升级,生产的“黄金柿饼”干度误差控制在 3%以内,成品色泽呈均匀的
      “落日金”,口感糯中带弹。该县依托柿子产业推动城乡要素双向流动,促进农民增收与城市消费需求精准
      对接,成为 AI 赋能农业与城乡融合发展的典型样本。下图示意广西平乐县位置及柿饼产业与城乡融合发展
      模式。
      (1)指出在城乡融合发展背景下平乐县流向乡村的主要生产要素。(4 分)
      (2)简析平乐县 AI 技术赋能柿饼加工在品控方面的优势。(6 分)
      (3)说明城乡协同保障对平乐县柿子产业增产增收的意义。(6 分)
      18.阅读图文材料,完成下列要求。(18 分)
      福建海岸地处台湾海峡西岸,是我国典型的强潮海岸,在波浪、海流和风能等多种动力作用下形成海
      滩-沙丘地貌系统。尤其海岸沙丘,因其独特的地理位置更是深受海、陆、气相互作用的影响,其主要类型
      为雏形前丘、馒头状沙丘以及沿岸沙垄。某中学地理研学小组对福建海岸进行了多次野外考察。下图示意
      福建海岸沙丘分布,下表示意部分岸段海滩-沙丘系统环境主要特征参数。
      海岸位置 东山岛马銮湾 霞浦大京北段
      海岸前丘形态及状态 沿岸沙垄高 2~3m 侵蚀 沿岸沙垄高 5~8m 稳定
      海滩沉积物粒径/Mz(Ф) 2.01 1.12
      沙滩平均宽度/m 150 200
      滩面平均坡度/° 2.0 3.0
      年均 8 级风天数 122 1.2
      野外观测现象 台风过境后,沙丘向海侧出现侵蚀 滩面偶见采砂凹坑,沙丘迎风坡有沙粒移动
      陡坎 痕迹
      任务一:野外观测与准备
      (1)研学小组计划测量海滩-沙丘剖面地形,应选择______(最低潮/最高潮)时段进行,并围绕该选择说
      明理由。(4 分)
      任务二:实践探究与阐释
      (2)研学小组在东山岛马銮湾观测到“台风过境后,沙丘向海侧出现侵蚀陡坎”的现象,请结合材料分析
      该现象的形成原因(6 分)
      任务三:成果应用与建议
      (3)针对霞浦大京北段“滩面偶见采砂凹坑”的现象,研学小组拟向当地政府提交一份简要的报告,内容
      包括采砂活动对海滩-沙丘系统的不利影响和保护建议。请帮其完成该报告的核心内容。(8 分)
      19.阅读图文材料,完成下列要求。(18 分)
      2024 年 10 月下旬,地中海水温异常偏高,29 日晚至 30 日凌晨,受地中海强风暴影响,西班牙东南部
      巴伦西亚自治区突降暴雨,奇瓦镇 8 小时内降雨 491 毫米,超过此前 20 个月降雨总量,引发严重洪灾。下
      图示意西班牙及附近区域地形和天气形势。
      (1)说明巴伦西亚自治区暴雨形成的条件。(6 分)
      (2)指出巴伦西亚自治区气压的变化,并运用海-气相互作用原理解释其变化的原因。(6 分)
      (3)针对巴伦西亚自治区发生的洪灾,列举灾后恢复的主要措施。(6 分)
      安庆市2026年高三模拟考试(二模)
      地理能力测试试题参考答案及评分细则
      一 、选择题:本题共16小题,每小题3分,共48分。在每小题给出的四个选项中,只有一项是符合题目 要求的。
      1.D 格陵兰大部分地区被冰盖覆盖,气候寒冷,不适宜发展畜牧业。但南格陵兰地区(59°- 63°N) 受北大西洋暖流影响,峡湾地区冬季相对温和,夏季有短暂的生长期,形成了局部的温带苔原或 草甸,适合放牧,D 正确;格陵兰地处高纬,冰川广布,土壤发育程度低,大多浅薄贫瘠, A 错误;冰原 荒地,植被稀少,无法为牲畜提供充足饲料,B 错误;“充足的淡水资源”并非该地畜牧业发展的主导因素, C错误。
      2.C 根据材料,“养羊+徒步旅游”模式中包含了组织文化活动、提供住宿、利用维京遗址资源, 这有助于维京历史和当地传统文化的保护与传播,C 正确;格陵兰岛主体为极地冰原气候,南部沿海(南 格陵兰地区)小范围为苔原气候,仅有苔藓、地衣等低等植物和少量草本,无森林分布,A 错误;外来旅 游人员增多,旅游业刺激养羊规模扩大,会增加草场压力,B 错误;养羊和旅游活动加剧植被破坏,会增 加水土流失风险,D错误。
      3.B 【 解析】集中式布局的社区综合体能够集中配置各类公共服务与商业设施,为居民提供一站式服务, 这是其相较于混合式布局的突出优势,B 正确;适配碎片化场地、降低建设施工的难度、灵活分期推进均 为混合式布局的特点,A、C、D 错误。
      4.A 该小区组群存在闲置空地分散、用地产权复杂、场地条件受限等问题,集中式布局难以落 地实施,但可采用更适配现状的混合式布局。居民商业需求、人口规模、功能与空间高度聚合并非决定其 布局形式的关键因素,B、C、D 错误。
      5.B 社区综合体规划选址需优先保障区内(10-15分钟)步行可达的均好性,确保服务范围覆盖 周边居民,B 正确;建筑外表美观性、商业业态占比最大化、与城市主干道直接连通均不是规划时需要优 先考虑的因素,A、C、D 错误。
      6.A 钢铁行业高耗能、高排放的属性决定了企业采用该技术,是为了高效回收生产余热,达成 节能降耗减排的目标,进而降低成本、响应环保政策,推进工业绿色转型,A 正确;钢铁厂作为生产企业, 推动技术应用、实现产研融合是技术落地后的附加价值,并非核心诉求,B 、C 错误;助力国家能源安全是 该技术推广的国家层面价值,并非单个企业采用技术的直接目的,D 错误。
      7.D 超临界二氧化碳发电相较于传统火电的机组结构更紧凑,占地面积更小,对用地需求更低, 地广人稀虽可为电厂布局提供空间,但并非其在该地区的核心适配原因,①错误;西北生态系统(荒漠、 草原等)抗干扰能力弱,传统火电的水资源开采、污染物排放易破坏生态平衡;超临界二氧化碳发电近零 水耗+低碳耦合,可大幅降低对区域生态环境的影响,保障生态安全,契合国家安全中生态安全与能源安 全协同的需求,②正确;根据材料信息“超临界二氧化碳发电适用场景包括钢铁、水泥等工业余热回收、
      题序
      1
      2
      3
      4
      5
      6
      7
      8
      答案
      D
      C
      B
      A
      B
      A
      D
      B
      题序
      9
      10
      11
      12
      13
      14
      15
      16
      答案
      C
      A
      D
      B
      C
      B
      D
      A
      太阳能光热电站等”,西北地区清洁能源富集,超临界二氧化碳发电可适配西北地区的光热、风电等热源, 并且西北煤炭资源储量丰富(如新疆),③错误;传统火电需消耗巨量水资源,西北干旱缺水,水资源是 能源基地建设的刚性瓶颈;超临界二氧化碳发电可采用空冷方案,实现近零水耗,减少对水资源的依赖, ④正确;②④正确,选 D。
      8.B 超临界二氧化碳发电是发电循环技术升级,并非能源替代方案;若热源仍为煤炭、天然气 等化石能源,依然会产生碳排放;仅搭配可再生能源热源时,才能实现低碳发电,无法直接替代化石能源、 阻断碳排放源头,A错误;超临界二氧化碳循环的发电效率远超传统蒸汽循环,在产出同等电量的前提下, 可减少化石能源消耗量,直接降低单位发电量的碳排放强度,这是该技术助力“双碳”目标的最直接、最 核心的作用机制,B 正确;超临界二氧化碳发电技术属于工业能源技术范畴,与生态碳汇建设无直接关联, 无法增强生态固碳能力,C 错误;超临界二氧化碳发电技术属于工业能源技术,不直接参与碳汇构建(吸 收/固定大气中的二氧化碳),更无法增强人工碳汇的固碳效率, D 错误。
      9.C 瓦纳卡湖地处新西兰南阿尔卑斯山区,周边冰川广布。冰川融水受气温季节变化显著,是 导致湖泊水位季节波动的主要水源,C 正确;季节性积雪融水持续时间短,温带海洋性气候大气降水季节 分配较均匀,地下水补给稳定,均不是主导因素,A、B、D 错误。
      10.A 由图中太阳日出方位及景观图等信息可知,此时为南半球冬季。此季节瓦纳卡湖补给水源 少,水位低,湖滩裸露,在 AI 绘图时需要补充添加的指令信息是“调低湖面水位高度”,A正确,B、C、D
      错 误 。
      11.D 由图中“孤独树”树叶凋零,远景山脉白雪皑皑等信息可知,此时为南半球冬季,太阳直 射北半球,日出东北方位,则“孤独树”位于太阳西南,D 正 确 ,A、B、C 错误。
      12.B “冷空气活动频繁”只是降雪的动力条件,仅能提供降温凝结的温度基础,没有水汽则无 法形成降雪,并非根本原因,A错误;塔克拉玛干沙漠冬季降雪持续出现,根本原因是区域水循环趋于活 跃,大气中水汽含量增加,为降雪提供了最基础的物质条件,B 正确;南亚地区气候类型主要是热带季风 气候,盛行风强弱与塔克拉玛干沙漠降雪无关联,C 错误;沙漠地形封闭性短时间内不会改变,D错误。
      13.C 冬季降雪带来的降水量非常有限,无法从根本上改变沙漠干旱的整体格局,A 错误;积雪 在冬季融水下渗极少,更多是融水后快速蒸发,且沙漠边缘水资源主要依赖高山冰川融水,起不到缓解作 用 ,B 错误;积雪覆盖会降低地表昼夜温差,同时积雪固结沙粒、增大地表粗糙度,减弱了冬季风力,直 接减少风沙活动频次,C 正确;降雪只是提供水分,且沙漠生物量极低,无法大幅度提高土壤有机质,D
      错 误 。
      14.B 西伯利亚高寒地区,由于低温,植物残体分解缓慢,形成丰富的腐殖质;雨水或冰雪融水 将其中可溶于水的有机物质(腐殖酸和黄腐酸)浸泡出来并汇入河流,将整条河道染成褐色;这些有机酸 会使河水呈弱酸性,进一步抑制了微生物的分解能力,让有机质更持久地存在于水中,B 正确。泥沙导致 的多为黄色或浑浊色,A 错误;常规钠、镁、钾等盐类物质(本身无色)不会改变水体颜色,水体呈现蓝 绿色往往是水体对可见光的选择性散射+藻类/浮游生物色素导致的,C、D 错误。
      15.D 由材料“水体颜色与林下植被残体分解、泥炭层物质淋溶密切相关”可知枯落物指向的④ 为褐色河流;河水呈弱酸性抑制微生物的分解能力,低温亦使得微生物对枯落物分解不彻底,说明②为微 生物,则①为气候;西伯利亚寒冷的气候形成暗针叶林及林下厚厚的枯落物,由枯落物也可反推③为植被, D 正确。
      16.A 气候变暖加速高寒地区冻土解冻,释放的古老有机碳进入河流,与凋落物分解产生的单宁 酸共同增加溶解性有机碳含量,水体颜色加深,A正确;气候变暖致冻土消融、坡面稳定性下降,短期含 沙量上升,B 错误;西伯利亚地区河流补给以季节性及雪融水为主,气候变暖使积雪融化提前且增速加快, 春汛提前、夏汛流量缩减,年径流分配更不均,C 错误;有机酸输入增加使 pH 值下降,D错误。
      二、非选择题:本题共3题,共52分)
      17 . (16分)
      (1)资金 技术 劳动力(人才) 信息(每点2分,任答2点得4分)
      (2)AI 视觉分拣,柿饼规格统一,且能提高坏果淘汰率;智能烘房温度控制准确,柿饼色泽均匀, 口感好;自动化烘烤,卫生条件更好;大数据产品溯源,保障柿饼品质优良。(每点2分,任答3点得6 分 )
      (3)产学研合作有利于培育并推广优质柿子品种,保障柿子高产优质;“企业+合作社+农户”发展模 式有利于品牌创立和市场的开拓,提高产业经济收益;政府部门加强质量监督,推动柿子产业健康持续发 展。(6分)
      第(1)题,由所学知识可知,城乡之间资金、技术、人才和信息等生产要素具有流动性,
      乡村发展经济存在资金缺口,技术、人才和信息相对缺乏,故这些要素主要流向乡村。第(2)题,由图 文可知,柿饼加工端AI 赋能主要有智能视觉分拣、自动化智能烘房和大数据产品溯源;智能化视觉分拣 比人工分拣能更准确的将鲜柿分级,做到原料规格统一,也能准确剔除坏果;自动化智能烘房温控准确,
      比人工晾晒光热更均匀,柿饼外观色泽更优,干度控制准确,口感更好;相对于露天晾晒,自动化智能烘 房生产空间封闭,卫生条件更好;大数据产品溯源,客户可了解柿饼从原料到产品的信息,方便柿饼质量 监督。第(3)题,由图可知,产学研合作主要服务种植端,培育高产优质柿子品种;“企业+合作社+农户” 模式,企业负责产品开发、加工和营销,农户提供原材料,合作社协调企业与农户,实现优势互补;政府 部门把好质量监督关,促进柿子产业健康有序发展,最终实现增产和增收。
      18 . (18分)
      (1)最低潮(2分) 理由:最低潮时潮间带完全出露,能完整测量从沙丘前缘到潮下带的整个海滩
      -沙丘剖面地形,保证测量数据的完整性和准确性。(2分)
      (2)东山岛马銮湾地处福建南部,深受季风和台湾海峡狭管效应影响,风速大,影响时间长,沙丘 本身处于侵蚀状态;该地(沙滩平均宽度较大,滩面平均坡度小,)滩面宽广且平缓,海水易影响到沙丘 地貌;台风带来强风巨浪,风暴增水使波浪作用范围由海洋向陆上延伸;强大的波浪冲刷沙丘向海一侧坡 脚,导致沙丘坍塌,形成侵蚀陡坎。(每点2分,任答3点得6分)
      (3)不利影响:采砂导致海滩沉积物直接亏损,滩面高程下降,加剧海滩侵蚀;切断海滩对沙丘的 沙源补给,沙丘因物质短缺而萎缩后退;破坏海滩-沙丘系统的物质循环,降低了系统的抗侵蚀能力和自 我修复能力。(每点2分,任答2点得4分)
      保护建议:划定海滩采砂禁采区,严厉打击非法采砂行为;开展海滩人工补沙工程,补充沉积物亏损; 在沙丘表面种植适生植被,增强沙丘稳定性。(每点2分,任答2点得4分)(其他答案合理的,可酌情给 分 )
      第(1)题,由于海水有周期性涨落现象,因此测量海滩一沙丘剖面地形时需要选择海水最低 潮时段,潮间带会完全出露地表,这样可以完整测量从沙丘前缘到潮下带的整个海滩一沙丘剖面地形,从
      而保证测量数据的完整性和准确性。第(2)题,结合材料可知,该地位于福建省及台湾海峡南部,属亚 热带季风气候区;沙滩平均宽度较大,滩面平均坡度又小,陆上沙丘地貌容易受到海水侵蚀影响;当台风 来临时,风暴潮水由海洋向陆上延伸,并抵达沙丘向海一侧坡脚,不断侵蚀致使沙丘坍塌,从而形成侵蚀 陡坎。第(3)题,读图可知,福建各类海岸沙丘主要分布于闽江口以南地区,而以北十分少见,仅有小 规模、零星见于霞浦大京等地,沙丘已处于稳定状态;采砂会导致沙物质减少,滩面高程降低,易受海水 侵蚀;同时,采砂切断了海滩与沙丘的补给通道,沙丘物质来源缺乏而进一步萎缩后退;采砂破坏了海滩
      -沙丘系统物质循环,沙丘抗侵蚀能力和自我修复能力降低。在保护建议方面,主要是禁止滥采行为和非 法采砂;在采砂区,开展人工补沙工程,减少砂物质进一步亏损;为减少沙物质流失,可种植适生植被, 以达固沙目的。
      19 . (18分)
      (1)地中海水温异常偏高,蒸发旺盛,为暴雨提供了充足水汽;来自北方的冷气团南下与地中海暖气 团相遇,暖气团抬升致雨;受水平气压梯度力的影响,风力由小变大,暖气团抬升快,产生强对流天气, 形成暴雨;巴伦西亚位于东北风的迎风坡,来自海洋的湿润气流受地形抬升,进一步增大了降水强度。(每 点2分,任答3点得6分)
      (2)气压变化:气压降低,水平气压梯度增大。(2分)原因:地中海水温异常偏高,受地中海强风 暴影响,气压降低;北方南下的冷气团与地中海暖气团相遇,南北气压差增大,导致水平气压梯度增大。 ( 4 分 )
      (3)工程设施修复;生活供给与卫生防疫;恢复生产和重建家园;财政支持与资金安排;科学合理 治水;利用地理信息技术进行灾后恢复。(每点2分,任答3点得6分)
      第(1)题,地中海水温异常偏高,蒸发旺盛,为暴雨提供了充足水汽;来自北方的冷气团受 高压推动南下进入地中海,与地中海暖气团相遇,暖气团抬升致雨;受水平气压梯度力的影响,风力由小 变大,暖气团抬升快,产生强对流天气,形成暴雨;巴伦西亚位于东北风的迎风坡,来自海洋的湿润气流 受地形抬升,进一步增大了降水强度。第(2)题,由图可知,1020hPa 等压线向北移,巴伦西亚自治区气压 降低;巴伦西亚自治区附近等压线变密集,说明水平气压梯度增大。由材料和图可知,地中海水温异常偏 高,受地中海强风暴影响,气压降低;北方南下的冷气团与地中海暖气团相遇,南北气压差增大,导致气 压梯度增大。第(3)题,工程设施修复:修复因洪灾受损的水毁工程设施,如堤坝、水库、水闸等,以巩 固提高防洪能力;生活供给与卫生防疫:灾区的生活供给、卫生防疫、救灾物资供应、治安管理等工作, 确保灾区居民的基本生活需求和公共卫生安全;恢复生产和重建家园:帮助灾区恢复生产,重建家园,包 括学校复课、恢复生产和重建家园等救灾工作;财政支持与资金安排:在本级财政预算中安排资金,用于 本行政区域内遭受洪涝干旱灾害地区的抢险救灾和水毁工程修复;科学合理治水:恢复雨水正常循环体系, 调整降雨分布,增加干旱地区降雨量,有效控制洪涝灾害发生,改变旱涝不均局面,创造风调雨顺自然环 境。以上措施综合了工程修复、生活保障、财政支持和科学治水等多方面内容,旨在全面恢复干旱区洪灾 后的正常秩序和生态环境。

      相关试卷

      安徽省安庆市2025-2026学年高三下学期高考二模地理试卷(含答案):

      这是一份安徽省安庆市2025-2026学年高三下学期高考二模地理试卷(含答案),共13页。试卷主要包含了考试结束后,将答题卡交回等内容,欢迎下载使用。

      安徽省安庆市2026届高三下学期高考二模地理试卷(含答案):

      这是一份安徽省安庆市2026届高三下学期高考二模地理试卷(含答案),文件包含试卷安徽安庆市2026届高考下学期二模地理试题docx、2026届高三安庆二模地理试题及答案2026二模地理试题参考答案pdf等2份试卷配套教学资源,其中试卷共10页, 欢迎下载使用。

      安徽省安庆市2024届高三下学期模拟考试(二模)地理试卷(含答案):

      这是一份安徽省安庆市2024届高三下学期模拟考试(二模)地理试卷(含答案),共12页。试卷主要包含了单选题,材料分析题等内容,欢迎下载使用。

      资料下载及使用帮助
      版权申诉
      • 1.电子资料成功下载后不支持退换,如发现资料有内容错误问题请联系客服,如若属实,我们会补偿您的损失
      • 2.压缩包下载后请先用软件解压,再使用对应软件打开;软件版本较低时请及时更新
      • 3.资料下载成功后可在60天以内免费重复下载
      版权申诉
      若您为此资料的原创作者,认为该资料内容侵犯了您的知识产权,请扫码添加我们的相关工作人员,我们尽可能的保护您的合法权益。
      入驻教习网,可获得资源免费推广曝光,还可获得多重现金奖励,申请 精品资源制作, 工作室入驻。
      版权申诉二维码
      欢迎来到教习网
      • 900万优选资源,让备课更轻松
      • 600万优选试题,支持自由组卷
      • 高质量可编辑,日均更新2000+
      • 百万教师选择,专业更值得信赖
      微信扫码注册
      手机号注册
      手机号码

      手机号格式错误

      手机验证码 获取验证码 获取验证码

      手机验证码已经成功发送,5分钟内有效

      设置密码

      6-20个字符,数字、字母或符号

      注册即视为同意教习网「注册协议」「隐私条款」
      QQ注册
      手机号注册
      微信注册

      注册成功

      返回
      顶部
      学业水平 高考一轮 高考二轮 高考真题 精选专题 初中月考 教师福利
      添加客服微信 获取1对1服务
      微信扫描添加客服
      Baidu
      map