若您为此资料的原创作者,认为该资料内容侵犯了您的知识产权,请扫码添加我们的相关工作人员,我们尽可能的保护您的合法权益。

1/41

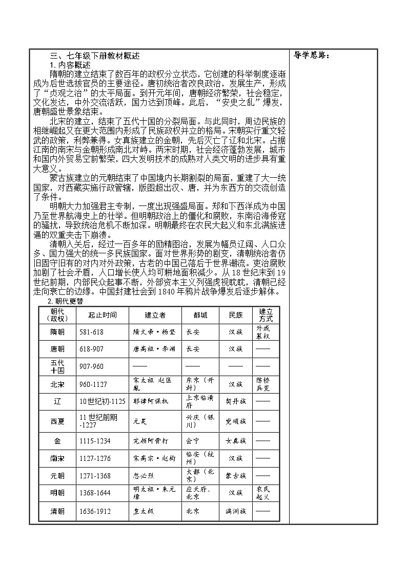
2/41

3/41
还剩38页未读, 继续阅读
所属成套资源:【新教材】统编版(2024)七年级下册历史第1~3单元全册教案,按课设计
成套系列资料,整套一键下载
统编版2025年春季新版七年级下册历史第一单元(1~7课)教案(表格式)
展开相关资料 更多
资料下载及使用帮助
版权申诉
- 1.电子资料成功下载后不支持退换,如发现资料有内容错误问题请联系客服,如若属实,我们会补偿您的损失
- 2.压缩包下载后请先用软件解压,再使用对应软件打开;软件版本较低时请及时更新
- 3.资料下载成功后可在60天以内免费重复下载
版权申诉
免费领取教师福利 


.png)





