


所属成套资源:湖北省2025—2026学年高中下学期月考生物试题含答案
湖北孝感高级中学2025-2026学年高三下学期2月测试生物学试题含答案
展开 这是一份湖北孝感高级中学2025-2026学年高三下学期2月测试生物学试题含答案,共18页。试卷主要包含了选择题,非选择题等内容,欢迎下载使用。
孝感高中 2023 级高三年级
生物试题(9)
本卷满分 100 分,考试时间75 分钟
一、选择题:本题共 18 小题,每小题 2 分,共 36 分。(每小题只有一项符合题目要求)
1 .某生物社团利用黑藻开展实验。下列相关叙述正确的是( )
A .检测生物组织中的还原糖实验可测定黑藻叶片中葡萄糖含量
B .观察细胞质的流动实验可以以黑藻叶绿体作为参照物
C .当黑藻细胞质壁分离复原到初始状态时,水分子进出细胞达到平衡
D .黑藻叶绿体大而清晰,可在光学显微镜下观察到基粒
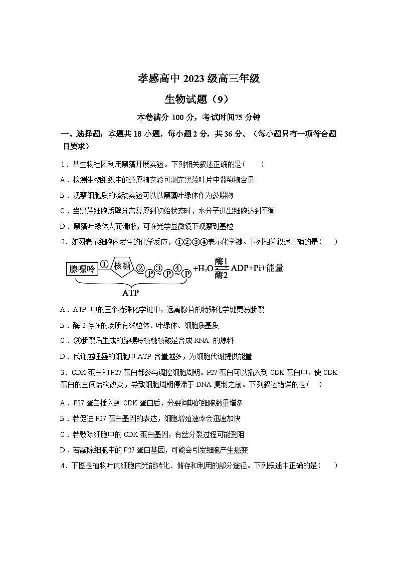
2.如图表示细胞内发生的化学反应,①②③④表示化学键。下列相关叙述正确的是( )
A .ATP 中的三个特殊化学键中,远离腺苷的特殊化学键更易断裂
B .酶 2 存在的场所有线粒体、叶绿体、细胞质基质
C .③断裂后生成的腺嘌呤核糖核酸是合成 RNA 的原料
D .代谢越旺盛的细胞中 ATP 含量越多,为细胞代谢提供能量
3 .CDK 蛋白和 P27 蛋白都参与调控细胞周期。P27 蛋白可以插入到 CDK 蛋白中,使 CDK蛋白的空间结构改变,导致细胞周期停滞于 DNA 复制之前。下列叙述错误的是( )
A .P27 蛋白插入到 CDK 蛋白后,分裂间期的细胞数量增多
B .若促进 P27 蛋白基因的表达,细胞增殖速率会迅速加快
C .若敲除细胞中的 CDK 蛋白基因,有丝分裂过程可能受阻
D .若敲除细胞中的 P27 蛋白基因,可能会引发细胞产生癌变
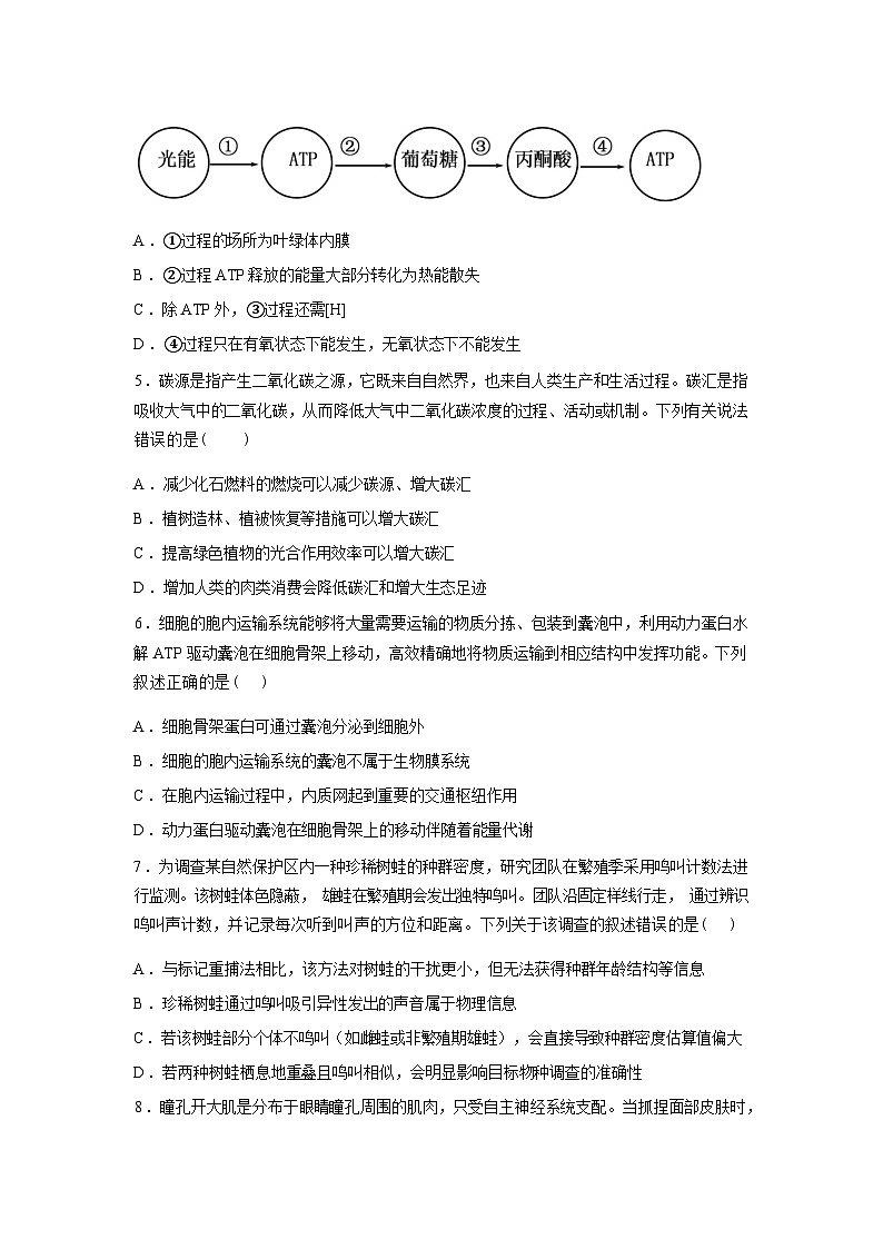
4.下图是植物叶肉细胞内光能转化、储存和利用的部分途径。下列叙述中正确的是( )
A .①过程的场所为叶绿体内膜
B .②过程 ATP 释放的能量大部分转化为热能散失
C .除 ATP 外,③过程还需[H]
D .④过程只在有氧状态下能发生,无氧状态下不能发生
5 .碳源是指产生二氧化碳之源,它既来自自然界,也来自人类生产和生活过程。碳汇是指吸收大气中的二氧化碳,从而降低大气中二氧化碳浓度的过程、活动或机制。下列有关说法错误的是( )
A .减少化石燃料的燃烧可以减少碳源、增大碳汇
B .植树造林、植被恢复等措施可以增大碳汇
C .提高绿色植物的光合作用效率可以增大碳汇
D .增加人类的肉类消费会降低碳汇和增大生态足迹
6 .细胞的胞内运输系统能够将大量需要运输的物质分拣、包装到囊泡中,利用动力蛋白水解 ATP 驱动囊泡在细胞骨架上移动,高效精确地将物质运输到相应结构中发挥功能。下列叙述正确的是( )
A .细胞骨架蛋白可通过囊泡分泌到细胞外
B .细胞的胞内运输系统的囊泡不属于生物膜系统
C .在胞内运输过程中,内质网起到重要的交通枢纽作用
D .动力蛋白驱动囊泡在细胞骨架上的移动伴随着能量代谢
7 .为调查某自然保护区内一种珍稀树蛙的种群密度,研究团队在繁殖季采用鸣叫计数法进行监测。该树蛙体色隐蔽, 雄蛙在繁殖期会发出独特鸣叫。团队沿固定样线行走, 通过辨识鸣叫声计数,并记录每次听到叫声的方位和距离。下列关于该调查的叙述错误的是( )
A .与标记重捕法相比,该方法对树蛙的干扰更小,但无法获得种群年龄结构等信息
B .珍稀树蛙通过鸣叫吸引异性发出的声音属于物理信息
C .若该树蛙部分个体不鸣叫(如雌蛙或非繁殖期雄蛙),会直接导致种群密度估算值偏大
D .若两种树蛙栖息地重叠且鸣叫相似,会明显影响目标物种调查的准确性
8 .瞳孔开大肌是分布于眼睛瞳孔周围的肌肉,只受自主神经系统支配。当抓捏面部皮肤时,
会引起瞳孔开大肌收缩,导致瞳孔扩张,该反射称为瞳孔皮肤反射,其反射通路如图所示,其中网状脊髓束是位于脑干和脊髓中的神经纤维束。下列说法错误的是( )
面部皮肤感受器→传入神经①→脑干→ 网状脊髓束→脊髓(胸段)→传出神经②→ 瞳孔开大肌
A .该反射属于非条件反射
B .传入神经①属于脑神经
C .传出神经②属于躯体运动神经
D .若完全阻断脊髓(颈段)中的网状脊髓束,该反射不能完成
9 .科研人员在某地区野生型灰褐色果蝇种群中发现一只突变型黑色雌果蝇,用野生型雄果蝇与该突变型雌果蝇杂交,若后代雌性有两种表型,雄性全为野生型,不考虑 X 和 Y 染色体的同源区段。下列叙述错误的是( )
A .野生型灰褐色为隐性性状
B .含灰褐色基因的雌配子致死
C .含黑色基因的个体纯合致死
D .该果蝇种群有 3 种与体色相关的基因型
10 .纳米脂质颗粒(LNP)能使 mRNA 疫苗在人体内靶向递送,mRNA 疫苗递送到胞内后需要完成内体逃逸,并避免胞内免疫才能发挥作用,具体过程如下图所示。下列叙述错误的是( )
A .若内体小泡内的 mRNA 逃逸成功,则可以避免在胞内发生降解
B .mRNA 疫苗不会进入细胞核内,无整合到宿主细胞基因组中的风险
C .抗原蛋白分泌后能激活宿主的免疫应答,产生相应的抗体和记忆细胞
D .LNP 中的 mRNA 疫苗进入靶细胞与细胞膜的流动性相关,消耗能量
11.对某基因型为 HhRr 的二倍体动物(2n=4)精巢中的细胞进行显微镜观察,发现一个正在分裂的细胞甲,其染色体组成如图所示。已知细胞乙是细胞甲产生的一个子细胞。假设细胞甲最终产生的精子与基因型为 hhrr 的雌性个体产生的卵细胞完成受精作用,发育成个体丙。下列叙述错误的是( )
注:H 和 R 为显性基因,控制显性性状;h 和 r 为隐性基因,控制隐性性状,这两对等位基因控制两对相对性状。
A .产生细胞甲的过程中发生了基因突变和基因重组
B .与细胞乙同时产生的另一个细胞的基因型是 Hhrr
C .个体丙关于这两对性状的表型与任一亲本相同的概率是 1/4
D .细胞乙中染色体数和核 DNA 数均与该动物体细胞中的相同
12.研究发现,与中枢神经系统连接的脾神经发出的信号,具有增强免疫应答的能力,并且这种增强作用可以由某些身体行为以及适度的压力诱发。这类免疫调节机制简称“脑—脾神经轴”,如下图所示。下列说法错误的是( )
A .“脑—脾神经轴”调节机制可能对细胞免疫也发挥作用
B .若 B 细胞中乙酰胆碱受体基因表达量下降,则抗体生成量会减少
C .适度压力刺激使“脑—脾神经”兴奋性提高,有利于增强机体免疫力
D .乙酰胆碱在该调节过程中作为神经递质刺激 B 淋巴细胞增殖分化
13 .双向启动子可同时结合两个 RNA 聚合酶来驱动下游基因的表达,研究人员构建了如图所示的表达载体,以检测双向启动子作用效果。下列分析正确的是( )
A .表达载体中 GUS 基因和 LUC 基因转录时使用同一条 DNA 单链为模板
B .通过观察是否出现荧光即可检测双向启动子的作用效果
C .在培养基中添加壮观霉素可筛选出成功导入表达载体的植物受体细胞
D .为连入 GUS 基因,需用 Sal Ⅰ和 Age Ⅰ酶切已整合了双向启动子及 LUC 基因的质粒
14.研究表明,一种名为“白鼻综合征”的真菌疾病导致了某地区的蝙蝠数量锐减,间接引起婴儿死亡率上升了约 8%(其中的关系示意图如下)。下列相关叙述错误的是( )
A .图示真菌在该生态系统中属于消费者
B .农药的使用可使害虫种群抗药基因频率提高
C .治理该地生态系统,应充分考虑整体原理
D .真菌导致婴儿健康问题属于循环因果关系
15.某城市为了解决城市生活污水问题,建立了一处湿地公园。下图是该生态系统中部分能量流动的示意图,数值表示能量[单位是 103kJ/(m·a)]。下列说法正确的是( )
A .流经该湿地公园的总能量是生产者固定的太阳能
B .B 代表初级消费者同化的能量及用于生命活动的能量
C .第二营养级到第三营养级的能量传递效率约为 13.73%
D .该湿地公园可以很好地解决城市各种污水的处理问题
16.阿利效应是指种群密度过低时,个体因难以找到配偶、抵御捕食者及维持社会行为等致使种群增长率下降甚至灭绝的现象。研究人员对某湿地甲、乙两种小型鱼类的种群动态进行长期调查,结果如图,已知甲种群在低密度时依赖特殊共生菌提高繁殖成功率,共生菌数量与甲种群密度呈正相关。下列说法错误的是( )
A .乙种群低密度时可能因种内互助较弱导致被捕食风险上升,出现阿利效应
B .在图中 A 点时,甲种群出生率等于死亡率,种群数量达到最大值
C .若甲种群共生菌因环境变化大量死亡,可能使甲种群出现阿利效应
D .乙种群密度高于 g 时死亡率大于出生率,种群数量会持续下降直至灭绝
17.自生固氮菌是土壤中能独立固定空气中氮气的细菌,科研人员进行了土壤中自生固氮菌的分离和固氮能力测定的研究,部分实验流程如图所示。下列叙述正确的是( )
A .图中所用培养基不需要添加氮源,但需要将 pH 调制成中性或弱酸性
B .纯化培养时,用涂布器从盛有菌液的试管中蘸取菌液进行涂布
C .步骤①获取土壤一般来自表层土壤,步骤③将土壤悬浮液稀释了 10000 倍
D .若④的平板上菌落平均数为 72 个,则每克土壤中含有的固氮菌约 7.2×106 个
18 .某动物的精原细胞(染色体数目为 2n)中所有核 DNA 的两条链都被 32P 标记,将其置于不含 32P 标记的培养基中培养,该细胞经过两次连续分裂后,形成四个大小相等的细胞。下列有关叙述错误的是( )
A .若该精原细胞进行的是有丝分裂,则产生的某子细胞中含 32P 的染色体数目可能为 2n
B .若该精原细胞进行的是有丝分裂,则第一次有丝分裂中期和后期细胞中含 32P 的染色体数目分别为 2n 和 4n
C .若分裂过程中出现图示细胞(只显示部分染色体),则经两次分裂后每个子细胞中染色体都含有 32P
D .若某个子细胞染色体有 n 条含 32P,则细胞一定进行减数分裂
二、非选择题(除特别说明外,每空 2 分,共 64 分)
19.“端稳中国饭碗,守牢大国粮仓”。提高光合作用效率对促进农业增产增收具有重要意义。研究发现,NADPH 积累是限制光合作用速率的因素之一。研究人员以蓝细菌为研究模型,通过导入三种合成异丙醇的外源酶(A 酶、B 酶、C 酶)基因,提高蓝细菌的光合速率,相关机理如图 1。请回答下列问题:
(1)图 1 中:①表示 ATP ,ATP 是_____ 的英文名称缩写;NADPH 在暗反应中的作用是
_____。
(2)向蓝细菌中引入三种外源酶基因时,需要构建基因表达载体:让关键酶基因在蓝细菌中能够______ ;同时,使关键酶基因能够表达和发挥作用。据图 1 分析,引入异丙醇合成途径可能提高光合速率,原因是_____。
(3)研究人员获得了 SM6、SM7 两种转基因蓝细菌,他们提取了两种蓝细菌的总RNA,通过反转录得到了相应的 cDNA,然后利用 PCR 技术对 SM6 、SM7 细胞中三种外源酶基因进行扩增,对扩增产物常采用_____鉴定 PCR 的产物,最终得到图 2 所示结果。有时 PCR 结果中显示出非目标条带,产生的原因可能是_____(选填以下序号)。
A .引物特异性不佳 B .复性温度较高 C .变性温度不够
(4)据图可知,与野生型蓝细菌相比,SM6 细胞中积累的物质最可能是_____。野生型、 SM6 、SM7 三种菌株在适宜条件下,光合速率最快的可能是_____。
20.发热是人体被细菌或病毒感染时最容易出现的症状之一,如图 1 表示人体感染病原体后引起发热的调节过程(EP 为致热原),图 2 为体温变化与体温调定点动态关系。请回答下列问题。
(1)分析图 1,激素甲是_____。巨噬细胞产生的EP 使体温调定点上移,该过程中EP 作为_____,经体液运输作用于_____,若破坏其与垂体间的神经联系,激素乙的分泌量没有减少,则说明_____。
(2)分析图 2 ,Ⅱ期机体的散热量_____(填“大于”“小于”或“等于”)Ⅰ期的。Ⅱ期机体通过“甲状腺激素→代谢增强”和“运动神经调控”两条路径协同产热,从能量代谢角度分析,这两条路径产热的共性是:_____。Ⅲ期机体通过_____(填具体生理变化,至少答两点)加速散热。
(3)研究发现,EP 与靶细胞表面受体结合后,会激活细胞内的 JAK—STAT 信号通路。该通路激活后,会促进相关基因表达,导致体温调定点上移,机体出现发热症状。现要验证“EP通过 JAK—STAT 信号通路使体温调定点上移,引起发热”,请根据实验材料:正常小鼠、
能阻断 JAK—STAT 信号通路的药物、EP、生理盐水、体温测量仪等。简要写出实验思路:
_____。
21 .生态学家 Tilman 提出,两个物种要在同一生境中稳定共存,必须满足两个条件:①两者的生态位需求不完全相同(即存在差异);②每个物种对自身种群增长的限制作用强于对另一物种的竞争限制。为验证该理论, 研究者在实验室中培养甲、乙两种浮游植物, 设置以下两组实验环境:组Ⅰ:仅提供一种必需资源 R;组Ⅱ:同时提供资源 R 和另一种可替代资源 S。实验持续观察一段时间,记录两物种的种群数量变化。结果如图所示。
替代资源对浮游植物共存的影响
(1)在生态学中,同一生境中甲、乙两种浮游植物之间的关系属于________。
(2)根据材料中的 Tilman 规则,结合图中环境 I 的结果,分析甲、乙两种浮游植物________ (填“能”或“不能”)稳定共存,理由是________。引入可替代资源 S 后(环境Ⅱ), 甲、乙的种群数量均有所增加,且实现了共存,请尝试从资源利用角度解释这一现象:________。
(3)该研究对理解“物种多样性如何维持”的启示是:提供多样化的资源类型,有利于增加________ 的多样性,是维持群落物种多样性的重要机制。
(4)人类活动可能会引起动物栖息地的碎片化,该动物的遗传多样性会________(填“增大”“不变”或“减小”),原因是________。
22 .某种果蝇的腹部颜色有黑色、灰色和白色,由 A/a 、B/b 两对等位基因控制,其中 A/a位于常染色体上。研究人员利用若干黑色雌性果蝇与灰色雄性果蝇进行杂交实验,F1 均为黑色,F1 雌雄个体相互交配所得 F2 的表型及比例为黑色♀:黑色♂:灰色♂:白色♂=8:4:3:1。不考虑性染色体同源区段。
(1)根据实验判断,B/b 基因位于_____染色体上。
(2)实验亲本的基因型为_____,F2 中 B 基因频率是_____。若让 F2 中黑色个体相互交配,理论上,子代黑色个体中雄性所占比例为_____。
(3)研究人员用射线处理 F1 黑色雄蝇后,获得含 A(a)基因的染色体片段转移到一条性染色体上的突变体。已知该染色体片段转移不影响精子的发育,但是不含 A(a)基因的精细胞不能发育,而不含 B(b)基因的精细胞不影响发育。现让该突变体与白色雌蝇杂交,若子代表型及比例为:_____,则突变体的染色体转移情况是:含 A 基因的染色体片段转移到 X染色体上;若子代表型及比例为:_____,则突变体的染色体转移情况是:含 a 基因的染色体片段转移到 Y 染色体上。
(4)研究发现某突变型果蝇 2 号和 3 号染色体上分别带有隐性基因 bw(褐眼)和 e(黑檀
体),野生型对应的基因用 bw+和 e+表示。甲是染色体正常的褐眼黑檀体果蝇,甲与乙进行杂交获得 F1 的过程如图所示。
据图分析,乙果蝇发生的变异类型是_____。在遗传时细胞中染色体片段缺失或重复的配子不能存活,图中 F1 雌雄果蝇相互交配,子代表型及比例为_____。
1 .B
A、检测生物组织中的还原糖实验只能定性判断是否存在还原糖, 不能定量测定葡萄糖的具体含量,且黑藻叶片本身有颜色,会干扰实验结果观察,A 错误;
B、黑藻的叶绿体呈绿色、形态较大, 在细胞质中会随细胞质流动而运动,细胞质本身无明显颜色,因此可以以叶绿体作为参照物来观察细胞质的流动,B 正确;
C、质壁分离的黑藻细胞要发生复原, 外界溶液浓度需低于细胞液浓度,当细胞复原到初始状态时,细胞液浓度仍高于外界溶液,此时水分子进入细胞的速率大于流出速率,细胞还会继续吸水,并未达到水分子进出平衡,只是由于细胞壁的存在,细胞不能持续吸水,C 错误;
D、黑藻叶绿体大而清晰, 可在光学显微镜下观察到叶绿体的形态和分布,但不能观察到基粒,基粒需要在电子显微镜下才能观察到,D 错误。
2 .B
A、ATP 中只有两个特殊化学键,并非三个,远离腺苷的特殊化学键更易断裂,A错误;
B、酶 2 催化 ATP 的合成,在细胞呼吸和光合作用过程中会有 ATP 合成,细胞呼吸的场所是细胞质基质和线粒体,光合作用的场所是叶绿体,所以酶 2 存在的场所有线粒体、叶绿体、细胞质基质,B 正确;
C 、③断裂后生成的是腺嘌呤核糖核苷酸,它是合成 RNA 的原料之一,C 错误;
D、代谢越旺盛的细胞中 ATP 与 ADP 的转化速率越快,而不是 ATP 含量越多,细胞中 ATP含量相对稳定,D 错误。
故选 B。
3 .B
A 、P27 蛋白可以插入到 CDK 蛋白中,使 CDK 蛋白的空间结构改变,导致细胞周期停滞于 DNA 复制之前,故 P27 蛋白插入到 CDK 蛋白后,分裂间期的细胞数量增多,A正确;
B、若促进 P27 蛋白基因的表达,P27 蛋白的含量增加,而 P27 蛋白可以插入到 CDK 蛋白中,使 CDK 蛋白的空间结构改变,导致细胞周期停滞于 DNA 复制之前,故细胞增殖速率会减慢,B 错误;
C、根据 P27 蛋白可以插入到 CDK 蛋白中改变其构象,使细胞周期停滞于 DNA 复制前,说
明 CDK 蛋白结构改变细胞分裂被抑制,由此可推测若敲除细胞中的CDK 蛋白基因,有丝分裂过程可能受阻,C 正确;
D、P27 蛋白可以插入到 CDK 蛋白中,使 CDK 蛋白的空间结构改变,导致细胞周期停滞于 DNA 复制之前,故若敲除细胞中的 P27 蛋白基因,使分裂加快,可能会引发细胞产生癌变, D 正确。
故选 B。
4 .D
A 、①过程是光反应,场所为叶绿体中类囊体薄膜,A 错误;
B 、②过程是暗反应,ATP 释放的能量全部储存到有机物中,B 错误;
C 、③过程是细胞呼吸第一阶段,该阶段葡萄糖分解生成丙酮酸,产物有[H]和少量 ATP,该过程中[H]是产物而不是反应物,不需要额外消耗[H] ,C 错误;
D、④为有氧呼吸二、三阶段, 只在有氧状态下能发生氧化分解释放能量,而无氧状态下不能发生,无氧呼吸的第二阶段不产生能量,D 正确。
5 .A
A、减少化石燃料的燃烧可减少二氧化碳的排放, 属于减少碳源的措施,但该过程不会增加大气中二氧化碳的吸收量,无法增大碳汇,A 错误;
B、植树造林、植被恢复可提升植被总量,植被通过光合作用吸收更多大气中的二氧化碳,可增大碳汇,B 正确;
C、提高绿色植物的光合作用效率, 能提升单位面积植被固定二氧化碳的速率,从而增大碳汇,C 正确;
D、增加人类的肉类消费会扩大畜牧业规模, 牲畜呼吸作用会释放更多二氧化碳,且肉类生产会占用更多土地和资源、产生更多废弃物,因此会降低碳汇、增大生态足迹,D 正确。
故选 A。
6 .D
A、分泌蛋白通过囊泡分泌到细胞外,细胞骨架蛋白为胞内蛋白,A 错误;
B、细胞的胞内运输系统的囊泡由内质网或者高尔基体产生,属于生物膜系统,B 错误;
C、在胞内运输过程中, 高尔基体起着重要的交通枢纽的作用,一方面接受内质网形成的囊泡,一方面自身形成新的囊泡运输蛋白质到细胞膜,C 错误;
D、根据题干信息可知,动力蛋白水解 ATP 驱动囊泡在细胞骨架上移动,因此,动力蛋白
驱动囊泡在细胞骨架上的移动伴随着能量代谢,D 正确。
故选 D。
7 .C
A、鸣叫计数法通过声音辨识间接计数,无需捕捉动物,比标记重捕法干扰更小;但该方法仅通过鸣叫识别个体,无法区分年龄阶段,故无法获得年龄结构信息,A 正确;
B、声音属于物理信息,树蛙鸣叫通过声波传递信息吸引异性,B 正确;
C、种群密度估算值取决于鸣叫个体数。雌蛙和非繁殖期雄蛙不鸣叫会导致实际计数个体数少于真实种群数量,使估算值偏小而非偏大,C 错误;
D、若栖息地重叠的两种树蛙鸣叫相似, 可能导致误判目标物种个体数,使调查结果准确性下降,D 正确。
故选 C。
8 .C
A、该反射是一种比较低级的神经活动,由大脑皮层以下的神经中枢(脑干和脊髓)参与,属于非条件反射,A 正确;
B、由脑发出的神经为脑神经,脑神经主要分布在头面部,负责管理头面部的感觉和运动,故传入神经①属于脑神经,B 正确;
C、瞳孔开大肌是分布于眼睛瞳孔周围的肌肉, 只受自主神经系统支配,自主神经系统不包括躯体运动神经,传出神经②属于内脏运动神经,C 错误;
D、反射活动需要经过完整的反射弧, 若完全阻断脊髓(颈段)中的网状脊髓束,则该反射活动不完整,该反射不能完成,D 正确。
故选 C。
9 .B
A、由杂交后代雌性有两种表型可知,突变型黑色雌果蝇为杂合子,表型为黑色,说明黑色为显性性状,野生型灰褐色为隐性性状,A 正确;
BC、据后代表型与性别关联可判断基因位于 X 染色体上,若用A/a 表示控制该性状的基因,
则亲本基因型为 XAXa×XaY,子代雌性有两种表型,可知雌配子都可正常参与受精;子代雄性全为野生型 XaY,可知基因型 XAY 个体致死,即含黑色基因的个体纯合致死,B 错误,C正确;
D、由于含黑色基因的个体纯合致死, 因此该种群中的与体色相关的基因型有 3 种,分别是XAXa 、XaXa 、XaY ,D 正确。
10 .A
A、据图可知, 若内体小泡内的 mRNA 未实现逃逸,则会被 TLR3 和 TLR7/8 识别,使该外来 mRNA 降解。若逃逸成功也需逃避 NLRs 识别,以免被降解,A 错误;
B、由图中信息及 mRNA 的作用特点可知,mRNA 疫苗在细胞质中发挥作用,不会进入细胞核内,所以无整合到宿主细胞基因组中的风险,B 正确;
C、抗原蛋白作为抗原分泌后, 能刺激机体的免疫系统,激活宿主的免疫应答,进而使机体产生相应的抗体和记忆细胞,C 正确;
D 、mRNA 疫苗通过胞吞的方式进入靶细胞,与细胞膜的流动性相关且消耗能量,D 正确。故选 A。
11 .C
A、细胞甲是基因型为 HhRr 的初级精母细胞,减数分裂过程中会发生基因重组(同源染色体交叉互换 / 非同源自由组合);细胞甲中出现 Rrrr,说明 R 基因复制时突变为 r (基因突变),A 正确;
B、细胞甲减数分裂时, 若同源染色体未正常分离,产生的精子(细胞乙)基因型为 HhRr ,则同时产生的另一个细胞基因型可为 Hhrr(染色体分离异常导致基因分配差异),B 正确;
C、亲本为 HhRr (表型为显性 H_ R_),雌性个体基因为 hhrr (表型为隐性 hhrr )。细胞甲产生的精子基因型为 1/4HR、1/2hr 、1/4Hr,与卵细胞( hr )受精后,个体丙的基因型HhRr 和 hhrr 的概率为 1/2+1/4=3/4,与亲本 HhRr 和 hhrr 的表型一致的概率为 3/4 ,C 错误;
D、该动物体细胞染色体数为 4 、核 DNA 数为 4 (不分裂时);细胞乙染色体数为 4、核
DNA 数为 4 ,与体细胞数量相同,D 正确。
故选 C。
12 .D
A 、“脑—脾神经轴”调节机制能释放去甲肾上腺素,去甲肾上腺素可促使 T 细胞释放乙酰胆碱,从而促进 B 细胞增殖分化形成浆细胞,故“脑—脾神经轴”调节机制能对体液免疫发挥作用 。由于 T 细胞也能参与细胞免疫,因此“脑—脾神经轴”调节机制可能对细胞免疫也发挥作用,A 正确;
B、乙酰胆碱需要与乙酰胆碱受体结合才能发挥作用, 如图所示,若 B 淋巴细胞中乙酰胆碱受体基因表达量下降,则抗体生成量会减少,B 正确;
C、适度压力刺激使“脑—脾神经”兴奋性提高,有利于增加抗体的量,增强机体免疫力,C正确;
D、神经递质是神经细胞产生的, T 淋巴细胞释放的细胞因子可促进 B 细胞增殖分化,因此乙酰胆碱在该调节过程中作为细胞因子刺激 B 淋巴细胞增殖分化,D 错误。
故选 D。
13 .D
A、由图可知,双向启动子位于 GUS 基因和 LUC 基因之间,而 RNA 聚合酶在转录时,只能识别模板链的 3'端,所以GUS 基因和 LUC 基因转录时的模板链不是 DNA 分子的同一条链,A 错误;
B、双向启动子如果正常表达, 会分别合成荧光素酶和 β-葡萄糖苷酶,催化底物分别产生荧光和生成蓝色物质,从而确定双向启动子的作用,B 错误;
C、T-DNA 中含有潮霉素抗性基因,而不包含壮观霉素抗性基因,因此可以通过在培养基中添加潮霉素来筛选成功导入表达载体的受体细胞,C 错误;
D、根据题图可知, 在不破坏 LUC 基因前提下,为连入 GUS 基因,需用 Sal I 和 Age I 酶切已整合了双向启动子及 LUC 基因的质粒,D 正确。
14 .D
A、图示真菌能引起白鼻综合征, 导致蝙蝠数量锐减,真菌是营寄生生活的,在生态系统中属于消费者,A 正确;
B、农药的使用会对害虫进行选择, 具有抗药基因的害虫存活下来并繁殖后代,从而使害虫种群抗药基因频率提高,B 正确;
C、遵循整体原理不仅要考虑自然生态系统的规律, 也需要考虑经济和社会等的影响力,考虑社会习惯、法律制度等, 从图中可以看出,该生态系统中各个部分相互关联,治理该地生态系统,需要充分考虑整体原理,C 正确;
D、真菌导致蝙蝠数量减少, 进而引起一系列连锁反应,最终导致婴儿死亡率上升,这是一个单向的因果关系链,而不是循环因果关系,D 错误。
故选 D。
15 .C
A、流经该湿地公园的总能量是污水中有机物的化学能和生产者固定的太阳能, A错误;
B 、B 表示的是初级消费者用于生长、发育和繁殖的能量,B 错误;
C、次级消费者(第三营养级)同化的能量=次级消费者的摄入量-粪便量
=219-35=184×103kJ/(m·a),初级消费者(第二营养级)同化的能量=呼吸作用消耗的能量+生长、发育和繁殖的能量=423+917=1340×103kJ/(m·a),第二营养级到第三营养级的能量传递效率=184÷1340×100%=13.73% ,C 正确;
D、生态系统的自我调节能力是有一定限度的,该湿地公园并不可以很好地解决城市各种污水的处理问题,D 错误。
16 .D
A、阿利效应是指种群密度过低时, 个体因难以找到配偶、抵御捕食者及维持社会行为等致使种群增长率下降甚至灭绝的现象。乙种群在低密度时, 可能因种内互助较弱,导
致被捕食风险上升,从而出现阿利效应,A 正确;
B、在图甲中 A 点时,出生率等于死亡率,此时种群数量达到最大值,B 正确;
C、甲种群在低密度时依赖特殊共生菌提高繁殖成功率, 若共生菌因环境变化大量死亡,可能使甲种群繁殖成功率下降,进而出现阿利效应,C 正确;
D、乙种群密度高于 g 时死亡率大于出生率,但种群数量不一定会持续下降直至灭绝,因为随着种群数量下降,种内斗争等因素会发生变化,可能会使出生率上升、死亡率下降, 种群数量可能会保持相对稳定,D 错误。
故选 D。
17 .D
A、自生固氮菌是土壤中能独立固定空气中氮气的细菌, 培养自生固氮菌时,一般不需要添加氮源,在培养细菌时需要将培养基调成中性或弱碱性,A 错误;
B、由图可知,该纯化培养的方法是稀释涂布平板法,应该用微量移液器从盛有菌液的试管中取 0.1mL 菌液,再用涂布器涂布,B 错误;
C、步骤①获取土壤一般来自浅层土壤,结合图示可知,步骤③将土壤悬浮液稀释了 1000倍,C 错误;
D、若④的平板上菌落的平均数为 72 个,由图可知,稀释倍数为104 ,每克土壤中含有的固氮菌个数为 C÷V×M(稀释倍数)=72÷0.1×104 =7.2×106 个,D 正确。
18 .D
A、若精原细胞进行两次有丝分裂,由于 DNA 分子的半保留复制,第一次分裂结束每条染色体都有一个 DNA 单链含有标记,第二次有丝分裂后期,带 32P 标记的染色体随机分配,所有带 32P 标记的染色体可进入同一个子细胞,因此该子细胞含 32P 的染色体数目可以为 2n ,A 正确;
B、第一次有丝分裂,DNA 复制后每个 DNA 分子都有一条链含 32P,因此中期染色体数为2n,所有染色体都含标记;后期着丝粒分裂,染色体数加倍为 4n,所有染色体都含标记,B正确;
C、图示细胞出现同源染色体联会,说明该分裂是减数分裂,减数分裂中 DNA 仅复制一次,每个子代 DNA 都有一条母链含 32P,因此最终每个子细胞的所有染色体都含 32P ,C 正确;
D、若为两次有丝分裂, 第二次有丝分裂后期带标记的染色体随机分配,子细胞(染色体数为 2n)中完全可以出现恰好 n 条染色体含 32P 的情况,因此不能确定一定是减数分裂,D 错误。
19 .(1) 腺苷三磷酸 作为还原剂并供能
(2) 稳定存在并遗传给下一代 在此途径中消耗了 NADPH,降低了 NADPH 的积累
(3) 琼脂糖凝胶电泳 A
(4) 丙酮 SM7
20 .(1) 促甲状腺激素释放激素 信息分子(信号分子) 下丘脑 下丘脑对促甲状腺激素分泌的调节不依赖神经传导
(2) 大于 加快有机物氧化分解 皮肤血管舒张、汗腺分泌增加
(3)将生理状态相同的正常小鼠随机均分为两组;一组用药物阻断 JAK—STAT 信号通路,另一组注射生理盐水,然后给两组小鼠注射等量且适量的 EP;一段时间后,用体温测量仪检测两组小鼠的体温变化
21 .(1)种间竞争
(2) 不能 在只有一种必需资源 R 的环境中,一种浮游植物(甲)在竞争中占据绝 对优势,导致另一种(乙)几乎被排除(种群数量降至极低),种间竞争强度远超种内竞争,这不符合 Tilman 规则的第②条 可替代资源 S 的出现,拓宽了甲、乙双方的生态位,
降低了对单一资源 R 的竞争强度,使得每个物种都能找到各自的优势资源,从而实现了共存
(3)生态位
(4) 减小 栖息地碎片化导致种群被分割为多个孤立的小种群,不利于繁殖,种群间的基因交流机会减少
22 .(1)X
(2) aaXBXB 和 AAXbY 2/3 3/7
(3) 黑色♀:白色8 =2:1 黑色♀:灰色8:白色8 =1:1:1
(4) 染色体结构变异##易位 野生型:褐眼黑檀体=3:1
相关试卷
这是一份湖北孝感高级中学2025-2026学年高三下学期2月测试生物学试题含答案,共18页。试卷主要包含了选择题,非选择题等内容,欢迎下载使用。
这是一份湖北省孝感市2025-2026学年度上学期高二年级期末考试生物学试题含答案,共10页。
这是一份湖北省孝感市部分学校2022-2023高二下学期期末生物试卷+答案,共11页。
相关试卷 更多
- 1.电子资料成功下载后不支持退换,如发现资料有内容错误问题请联系客服,如若属实,我们会补偿您的损失
- 2.压缩包下载后请先用软件解压,再使用对应软件打开;软件版本较低时请及时更新
- 3.资料下载成功后可在60天以内免费重复下载
免费领取教师福利 





.png)




