搜索
      上传资料 赚现金

      湖北省孝感高级中学2024-2025学年高二上学期8月测试生物试题(Word版附解析)

      • 7.35 MB
      • 2025-09-09 13:38:58
      • 26
      • 0
      • 教习网3275309
      加入资料篮
      立即下载
      查看完整配套(共2份)
      包含资料(2份) 收起列表
      原卷
      湖北省孝感高级中学2024-2025学年高二上学期8月测试生物试卷(原卷版).docx
      预览
      解析
      湖北省孝感高级中学2024-2025学年高二上学期8月测试生物试卷 Word版含解析.docx
      预览
      正在预览:湖北省孝感高级中学2024-2025学年高二上学期8月测试生物试卷(原卷版).docx
      湖北省孝感高级中学2024-2025学年高二上学期8月测试生物试卷(原卷版)第1页
      高清全屏预览
      1/8
      湖北省孝感高级中学2024-2025学年高二上学期8月测试生物试卷(原卷版)第2页
      高清全屏预览
      2/8
      湖北省孝感高级中学2024-2025学年高二上学期8月测试生物试卷(原卷版)第3页
      高清全屏预览
      3/8
      湖北省孝感高级中学2024-2025学年高二上学期8月测试生物试卷 Word版含解析第1页
      高清全屏预览
      1/20
      湖北省孝感高级中学2024-2025学年高二上学期8月测试生物试卷 Word版含解析第2页
      高清全屏预览
      2/20
      湖北省孝感高级中学2024-2025学年高二上学期8月测试生物试卷 Word版含解析第3页
      高清全屏预览
      3/20
      还剩5页未读, 继续阅读

      湖北省孝感高级中学2024-2025学年高二上学期8月测试生物试题(Word版附解析)

      展开

      这是一份湖北省孝感高级中学2024-2025学年高二上学期8月测试生物试题(Word版附解析),文件包含湖北省孝感高级中学2024-2025学年高二上学期8月测试生物试卷原卷版docx、湖北省孝感高级中学2024-2025学年高二上学期8月测试生物试卷Word版含解析docx等2份试卷配套教学资源,其中试卷共28页, 欢迎下载使用。
      1. 细胞在衰老过程中,线粒体产生的大量氧自由基不仅会对细胞造成直接损伤,还能启动一系列的信号转
      导途径,促进细胞衰老;线粒体呼吸酶复合物的活性随年龄增长而下降,导致 ATP 生成减少,细胞能量代
      谢功能下降,从而导致衰老。雌激素具有良好的抗衰老作用,科学家发现在许多组织细胞的线粒体内均存
      在雌激素受体。下列有关叙述错误的是( )
      A. 细胞中 ATP 合成酶基因的表达不能说明细胞发生了细胞分化
      B. 在线粒体产生的氧自由基促进细胞衰老过程中会发生信息交流
      C. 若线粒体中呼吸酶复合物活性完全丧失,则细胞不再产生 ATP 而衰老死亡
      D. 雌激素可能通过与线粒体内的受体结合来保护线粒体,发挥其抗细胞衰老的作用
      2. 下图是有关细胞分裂的坐标曲线,下列说法正确的是( )
      A. 若纵坐标表示核 DNA 的含量,则 a—b 过程发生染色体的复制,染色体数目加倍
      B. 若纵坐标表示核 DNA 的含量,则 b—c 过程每条染色体上都有 2 个 DNA 分子
      C. 若纵坐标表示一条染色体中 DNA 的含量,则 b—c 过程可能发生同源染色体的分离
      D. 若纵坐标表示一条染色体中 DNA 的含量,则 d—e 过程存在姐妹染色单体
      3. 下表表示从人体的一个卵原细胞开始,发生甲→乙→丙→丁的连续生理过程中,各阶段细胞内染色体组
      数变化和有关特征。下列叙述正确的是( )
      生理过程 甲 乙 丙 丁
      细胞中染色体组数 2→1→2→1 1→2 2→4→2 2
      有关特征 性激素的作用 细胞膜的功能体现 遗传信息不变 功能趋向专门化
      A. 甲过程中若发生基因重组,则可产生 4 种遗传组成不同的生殖细胞
      第 1页/共 8页
      B. 乙过程中可发生非等位基因的自由组合
      C. 丙过程可以发生的变异类型有基因突变、基因重组和染色体变异
      D. 丁过程中细胞内的 mRNA 种类发生变化的实质是基因的选择性表达
      4. 研究人员对珍珠贝(2N=28)有丝分裂和减数分裂细胞中染色体形态、数目和分布进行了观察分析,图 1
      为其细胞分裂一个时期的示意图(仅示部分染色体)。图 2 中细胞类型是依据不同时期细胞中染色体数和核
      DNA 分子数的数量关系而划分的。下列说法正确的是( )
      A. 珍珠贝若按图 1 的方式进行细胞分裂,可以形成 14 个四分体
      B. 若某细胞属于类型 d,取自卵巢,该细胞为次级卵母细胞
      C. 若 b、c、d、e 属于同一次减数分裂,四者出现的先后顺序为 bdce
      D. 分离定律和自由组合定律最可能发生在图 2 中的 b、d
      5. 关于性染色体的起源,有假说认为“性染色体(③为 X、④为 Y)是由常染色体(①、②)转化而来的”
      (如图)。若此假说成立,下列分析不正确的是( )
      A. 减数分裂时,性染色体的互换可发生在Ⅱ区段
      B. 红绿色盲的致病基因位于③的Ⅲ区段,其遗传特点之一为男性患者多于女性患者
      C. 常染色体转化为性染色体的过程发生了染色体结构变异
      D. 图示的 X 染色体上不存在等位(或相同)基因
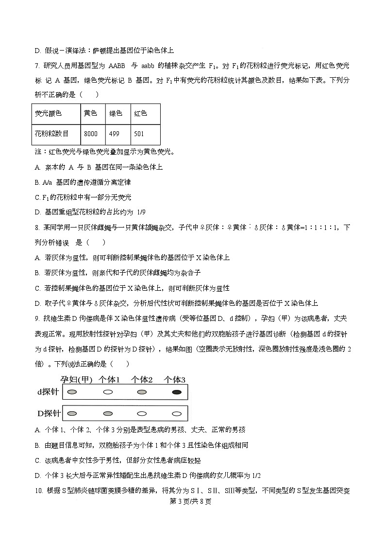
      6. 下列关于生物科学研究方法和相关实验的叙述中,正确的是( )
      A. 模型构建法:建立减数分裂中染色体的变化模型
      B. 同位素标记法:摩尔根等人测绘出基因在染色体上呈线性排列
      C. 差速离心法:证明 DNA 复制方式为半保留复制
      第 2页/共 8页
      D. 假说-演绎法:萨顿提出基因位于染色体上
      7. 研究人员用基因型为 AABB 与 aabb 的植株杂交产生 F1。对 F1 的花粉粒进行荧光标记,用红色荧光
      标 记 A 基因,绿色荧光标记 B 基因。对 F1 中有荧光的花粉粒统计其颜色及数目,结果如下表。下列分
      析不正确的是( )
      荧光颜色 黄色 绿色 红色
      花粉粒数目 8000 499 501
      注:红色荧光与绿色荧光叠加显示为黄色荧光。
      A. 亲本的 A 与 B 基因在同一条染色体上
      B. A/a 基因的遗传遵循分离定律
      C. F1 的花粉粒中有一部分无荧光
      D. 基因重组型花粉粒的占比约为 1/9
      8. 某同学用一只灰体雌蝇与一只黄体雄蝇杂交,子代中♀灰体:♀黄体︰♂灰体:♂黄体=1:1:1:1,下
      列分析错误 是( )
      A. 若灰体为显性,则可判断控制果蝇体色的基因位于 X 染色体上
      B. 若灰体为显性,则亲代和子代的灰体雌蝇均为杂合子
      C. 若控制果蝇体色的基因位于 X 染色体上,则可判断灰体为显性
      D. 取子代♀黄体与♂灰体杂交,分析后代性状可判断控制果蝇体色的基因是否位于 X 染色体上
      9. 抗维生素 D 佝偻病是伴 X 染色体显性遗传病(受等位基因 D、d 控制),孕妇(甲)为该病患者,丈夫
      表现正常。现用放射性探针对孕妇(甲)及其丈夫和他们的双胞胎孩子进行基因诊断(检测基因 d 的探针
      为 d 探针,检测基因 D 的探针为 D 探针),结果如图(空圈表示无放射性,深色圈放射性强度是浅色圈的 2
      倍)。下列说法正确的是( )
      A. 个体 1、个体 2、个体 3 分别是表型患病的男孩、丈夫、正常的男孩
      B. 由题目信息可知,双胞胎孩子为个体 1 和个体 3 且性染色体组成相同
      C. 该病患者中女性多于男性,但部分女性患者病症较轻
      D. 个体 3 长大后与正常异性婚配生出患抗维生素 D 佝偻病的女儿概率为 1/2
      10. 根据 S 型肺炎链球菌荚膜多糖的差异,将其分为 SⅠ、SⅡ、SⅢ等类型,不同类型的 S 型发生基因突变
      第 3页/共 8页
      后失去荚膜,成为相应类型的 R 型(RⅠ、RⅡ、RⅢ),R 型也可回复突变为相应类型的 S 型(SⅠ、SⅡ、
      SⅢ)。S 型的荚膜能阻止外源 DNA 进入细胞,为探究 S 型菌的形成机制,科研人员将加热杀死的甲菌破碎
      后获得提取物,冷却后加入乙菌培养液中混合均匀,再接种到平板上,经培养后检测子代细菌的类型。下
      列相关叙述正确的是( )
      A. 肺炎链球菌的拟核 DNA 有 2 个游离的磷酸基团
      B. 若甲菌为 RⅡ,乙菌为 SⅢ,子代细菌为 SⅢ和 RⅡ,则能说明 RⅡ是转化而来的
      C. 若甲菌为 SⅢ,乙菌为 RⅡ,子代细菌为 SⅢ和 RⅡ,则能说明 SⅢ是转化而来的
      D. 若甲菌为 SⅢ,乙菌为 RⅢ,子代细菌为 SⅢ和 RⅢ,则能排除基因突变的可能
      11. 60C 辐射可使部分花粉活力降低,通过受精过程可诱导卵细胞发育成单倍体幼胚。科研人员利用此原理,
      通过下图所示操作培养西葫芦优良品种。
      下列相关叙述不正确的是( )
      A. 雌花套袋的目的是防止外来花粉的干扰
      B. 经②得到的部分幼苗体细胞染色体数目可能与④获得的品种相同
      C. ④处理可在有丝分裂前期抑制纺锤体的形成
      D. ③应挑选幼苗中叶片大、茎秆粗壮的个体即为单倍体
      12. 关于 DNA—蛋白质复合物的知识点,小新同学总结如下。其中叙述错误的是( )
      A. 原核细胞中存在 DNA—蛋白质的短时复合物
      B. 翻译时会形成 DNA—蛋白质复合物,其中蛋白质参与构成核糖体
      C. 转录时会形成 DNA—蛋白质复合物,其中蛋白质含有 RNA 聚合酶
      D. DNA 复制会形成 DNA—蛋白质复合物,其中蛋白质可能是解旋酶
      13. 研究发现,AGPAT2 基因表达的下调会延缓脂肪生成。湖羊尾部蓄脂量小,而广灵大尾羊尾部蓄脂量大。
      研究人员以若干只两种羊的尾部脂肪组织为材料,检测 AGPAT2 基因启动子区 7 个位点的甲基化程度及基
      因表达水平,结果如下图。下列叙述正确的是( )
      第 4页/共 8页
      A. 甲基化会导致两种羊脂肪组织中 AGPAT2 基因发生基因突变
      B. DNA 甲基化直接阻碍翻译过程实现了对 AGPAT2 基因表达的调控
      C. 第 33 和 63 位点上的甲基化差异是影响 AGPAT2 基因表达量的关键因素
      D. 两种羊中 AGPAT2 基因的甲基化程度与其在脂肪组织中的表达量呈正相关
      14. 某种 XY 型性别决定的二倍体动物,其控制毛色的等位基因 G、g 只位于 X 染色体上,仅 G 表达时为黑
      色,仅 g 表达时为灰色,二者均不表达时为白色。受表观遗传的影响,G、g 来自父本时才表达,来自母本
      时不表达。某雄性与杂合子雌性个体为亲本杂交,获得 4 只基因型互不相同的 F1。亲本与 F1 组成的群体中,
      黑色个体所占比例不可能是( )
      A. 2/3 B. 1/2 C. 1/3 D. 0
      15. 水稻属单子叶禾本科的二倍体(2n)植物。在某稻田中发现了一株单体(缺少一条染色体)水稻植株。
      现利用该单体水稻进行杂交实验,结果如下表所示。下列叙述错误的是( )
      亲本 实验结果(子代中个体比例)
      单体(♀)×正常二倍体(♂) 二倍体:单体=3:1
      单体(♂)×正常二倍体(♀) 二倍体:单体=16:1
      A. 该单体水稻的亲本在减数分裂中同源染色体可能未分离
      B. 该单体水稻属于单倍体,可以由二倍体经花药离体培养发育形成
      C. 该单体的遗传信息表达能体现生命是物质、能量和信息的统一体
      D. 实验为正反交,(n-1)型配子活力较低且雌配子活力高于雄配子
      16. 遗传组成不同 两个亲本杂交所产生的杂种一代,产量等多个性状常优于双亲,这种现象称为杂种优势。
      获得具有杂种优势的杂合种子是提高水稻产量的重要途径。中国的水稻栽培(2n=24)已有七千年以上历史,
      我国南方主要种植籼稻,北方主要种植粳稻,下列说法不正确的是( )
      A. 籼稻和粳稻是由共同的祖先在不同生态环境中经过长期的自然选择形成的
      第 5页/共 8页
      B. 为建立水稻基因组数据库,需要对 12 条染色体的 DNA 进行测序
      C. 籼稻—粳稻杂交的子代杂种优势越明显,说明两个亲本的亲缘关系差异越小
      D. 粳稻和籼稻 种群基因频率差异越来越大,会加速生殖隔离的产生
      17. 正常情况下,人体内环境的成分和理化性质处于相对稳定状态。由于焦虑或极度悲伤等原因引发的肺过
      度换气,排出过多 CO2,导致血浆中 H2CO3 浓度下降,使血浆 pH 值升高,从而引发机体碱中毒,严重时
      会导致患者昏迷。下列有关叙述,错误的是( )
      A. 血浆 pH 大于 7 就会引起机体碱中毒
      B. 人体参与血浆 pH 调节的系统有呼吸系统和泌尿系统等
      C. 肺过度换气可致碱中毒说明人体维持稳态的调节能力是有一定限度的
      D. 肺过度换气出现呼吸困难时,吸入一定量的 CO2 有助于缓解症状
      18. 人体中血红蛋白构型主要有 T 型和 R 型,其中 R 型与氧的亲和力约是 T 型的 500 倍,内、外因素的改
      变会导致血红蛋白一氧亲和力发生变化,如:血液 pH 升高,温度下降等因素可促使血红蛋白从 T 型向 R
      型转变。正常情况下,不同氧分压时血红蛋白氧饱和度变化曲线如下图实线所示(血红蛋白氧饱和度与血
      红蛋白-氧亲和力呈正相关)。下列叙述正确的是( )
      A. 体温升高时,血红蛋白由 R 型向 T 型转变,实线向虚线 2 方向偏移
      B. 肾脏毛细血管处,血红蛋白由 R 型向 T 型转变,实线向虚线 1 方向偏移
      C. 在肺部毛细血管处,血红蛋白由 T 型向 R 型转变,实线向虚线 2 方向偏移
      D. 剧烈运动时,骨骼肌毛细血管处血红蛋白由 T 型向 R 型转变,有利于肌肉细胞代谢
      二、非选择题(共 64 分)
      19. 用光学显微镜观察基因型为 AaXBXb 的某动物器官切片后,绘制了如图所示甲、乙、丙三细胞分裂示意
      图(仅展示部分染色体),图丁表示该动物在发育过程中细胞内染色体数目的变化曲线。回答下列问题:
      第 6页/共 8页
      (1)若图甲、乙、丙是一个细胞连续分裂过程中三个时期示意图,那么这三个时期发生的先后顺序是
      ____________,甲所示细胞的名称是__________。简述乙图和丙图细胞中染色体的共同点有________(答
      出两点即可)。
      (2)图甲绘制了______条姐妹染色单体。图乙细胞分裂产生的两个子细胞的基因型是__________。
      (3)图丁中姐妹染色单体分离发生在_______(填数字标号)阶段。在细胞水平上解释 a 过程与 c 过程产生
      子细胞染色体数不同的原因是_____________。
      20. 某二倍体生物的花色由两对位于常染色体且独立遗传的基因调控,分别为 A 与 a、B 与 b,当该植株中
      没有这两对基因中的任何一个显性基因时该植株表现为白色,其余情况表现为红色,现有两株双杂合红色
      植株自交得到 F1。根据所学知识,回答下列问题:
      (1)理论上该性状的遗传遵循______________定律,理论上 F1 中出现红色的概率为________。
      (2)某实验小组在做上述实验时,发现 F1 中出现红色的概率为 11/12,针对该现象该实验小组成员提出两
      种假设:
      ①假设 1:含有基因________(填“A”或“a”)的雄配子 50%不育。若该假设正确,让亲本与雌性个体进行
      测交后代出现红色的概率为________。若此种假设正确,该植物群体是否发生进化?________(填“是”或
      “否”)。
      ②假设 2:BB 纯合致死。若该假设正确,群体中红色植株的基因型有______种。现有一红色植株,让其进
      行测交,若后代为全红,则该红色植株的基因型为____________。若此种假设正确,双杂合红色植株自交
      产生的 F1 自由交配所得的 F2 中 A 的基因频率为________。
      21. 核基因 P53 是细胞的“基因组卫士”。当人体细胞 DNA 受损时,P53 基因被激活。通过下图所示的相
      关途径最终修复或清除受损 DNA,从而保持细胞基因组的完整性。请回答下列问题:
      第 7页/共 8页
      (1)图中 P53 基因的本质是__________,过程①发生的场所是_________。
      (2)过程②是_________,需要_________的催化,该酶沿着模板链的移动方向是__________(3’→5’或
      5’→3’),可催化相邻两个核苷酸之间形成________键。
      (3)图中可知 P53 蛋白除了可启动修复酶系统外,P53 蛋白还具有__________________的功能。
      (4)某 DNA 分子在修复后,经测定发现某基因的第 1201 位碱基由 G 变成了 T,从而导致其控制合成的蛋
      白质比原蛋白质少了许多氨基酸,原因是原基因转录形成的相应密码子发生了转变,可能的变化情况是
      ______。
      ①AGU(丝氨酸) ②CGU(精氨酸) ③GAG(谷氨酸) ④GUG(缬氨酸) ⑤UAA(终止密码) ⑥UAG
      (终止密码)
      A. ②→① B. ③→⑥ C. ③→⑤ D. ②→④
      22. 如图为人体内环境的局部示意图,请据图回答下列问题:
      (1)内环境主要由图中______(填标号)组成,其功能是_________________。
      (2)若花粉等过敏原引起过敏反应,会使图中____(填标号)的通透性增大,_____(填标号)增多导致
      水肿。
      (3)若该图表示的是人肢体部分示意图,则___________(填或“A”或“B”)端的氧浓度较高。一般情况下,
      CO2 不能从毛细血管进入组织细胞,原因是_____________。
      (4)人体维持稳态的能力是有限的,当________或_________时,其稳态会遭到破坏。
      第 8页/共 8页

      相关试卷

      湖北省孝感高级中学2024-2025学年高二上学期8月测试生物试题(Word版附解析):

      这是一份湖北省孝感高级中学2024-2025学年高二上学期8月测试生物试题(Word版附解析),文件包含湖北省孝感高级中学2024-2025学年高二上学期8月测试生物试卷原卷版docx、湖北省孝感高级中学2024-2025学年高二上学期8月测试生物试卷Word版含解析docx等2份试卷配套教学资源,其中试卷共28页, 欢迎下载使用。

      湖北省孝感高级中学2024-2025学年高一上学期9月起点考试生物试题(Word版附解析):

      这是一份湖北省孝感高级中学2024-2025学年高一上学期9月起点考试生物试题(Word版附解析),文件包含湖北省孝感高级中学2024-2025学年高一上学期9月起点考试生物试题原卷版docx、湖北省孝感高级中学2024-2025学年高一上学期9月起点考试生物试题解析版docx等2份试卷配套教学资源,其中试卷共27页, 欢迎下载使用。

      湖北省孝感市部分高中2024-2025学年高二下学期7月期末联考生物试题(Word版附解析):

      这是一份湖北省孝感市部分高中2024-2025学年高二下学期7月期末联考生物试题(Word版附解析),文件包含高二生物试题解析docx、湖北省孝感市部分高中联考2024-2025学年高二下学期7月期末生物试题docx、高二生物试题答案docx等3份试卷配套教学资源,其中试卷共22页, 欢迎下载使用。

      资料下载及使用帮助
      版权申诉
      • 1.电子资料成功下载后不支持退换,如发现资料有内容错误问题请联系客服,如若属实,我们会补偿您的损失
      • 2.压缩包下载后请先用软件解压,再使用对应软件打开;软件版本较低时请及时更新
      • 3.资料下载成功后可在60天以内免费重复下载
      版权申诉
      若您为此资料的原创作者,认为该资料内容侵犯了您的知识产权,请扫码添加我们的相关工作人员,我们尽可能的保护您的合法权益。
      入驻教习网,可获得资源免费推广曝光,还可获得多重现金奖励,申请 精品资源制作, 工作室入驻。
      版权申诉二维码
      欢迎来到教习网
      • 900万优选资源,让备课更轻松
      • 600万优选试题,支持自由组卷
      • 高质量可编辑,日均更新2000+
      • 百万教师选择,专业更值得信赖
      微信扫码注册
      手机号注册
      手机号码

      手机号格式错误

      手机验证码 获取验证码 获取验证码

      手机验证码已经成功发送,5分钟内有效

      设置密码

      6-20个字符,数字、字母或符号

      注册即视为同意教习网「注册协议」「隐私条款」
      QQ注册
      手机号注册
      微信注册

      注册成功

      返回
      顶部
      学业水平 高考一轮 高考二轮 高考真题 精选专题 初中月考 教师福利
      添加客服微信 获取1对1服务
      微信扫描添加客服
      Baidu
      map