搜索
      上传资料 赚现金
      点击图片退出全屏预览

      广东省惠州市博罗县北师大版四年级上册期末考试数学试卷(原卷版)-A4

      • 111.5 KB
      • 2026-03-17 10:09:07
      • 7
      • 0
      • 张老师998
      加入资料篮
      立即下载
      广东省惠州市博罗县北师大版四年级上册期末考试数学试卷(原卷版)-A4第1页
      点击全屏预览
      1/4
      广东省惠州市博罗县北师大版四年级上册期末考试数学试卷(原卷版)-A4第2页
      点击全屏预览
      2/4
      还剩2页未读, 继续阅读

      广东省惠州市博罗县北师大版四年级上册期末考试数学试卷(原卷版)-A4

      展开

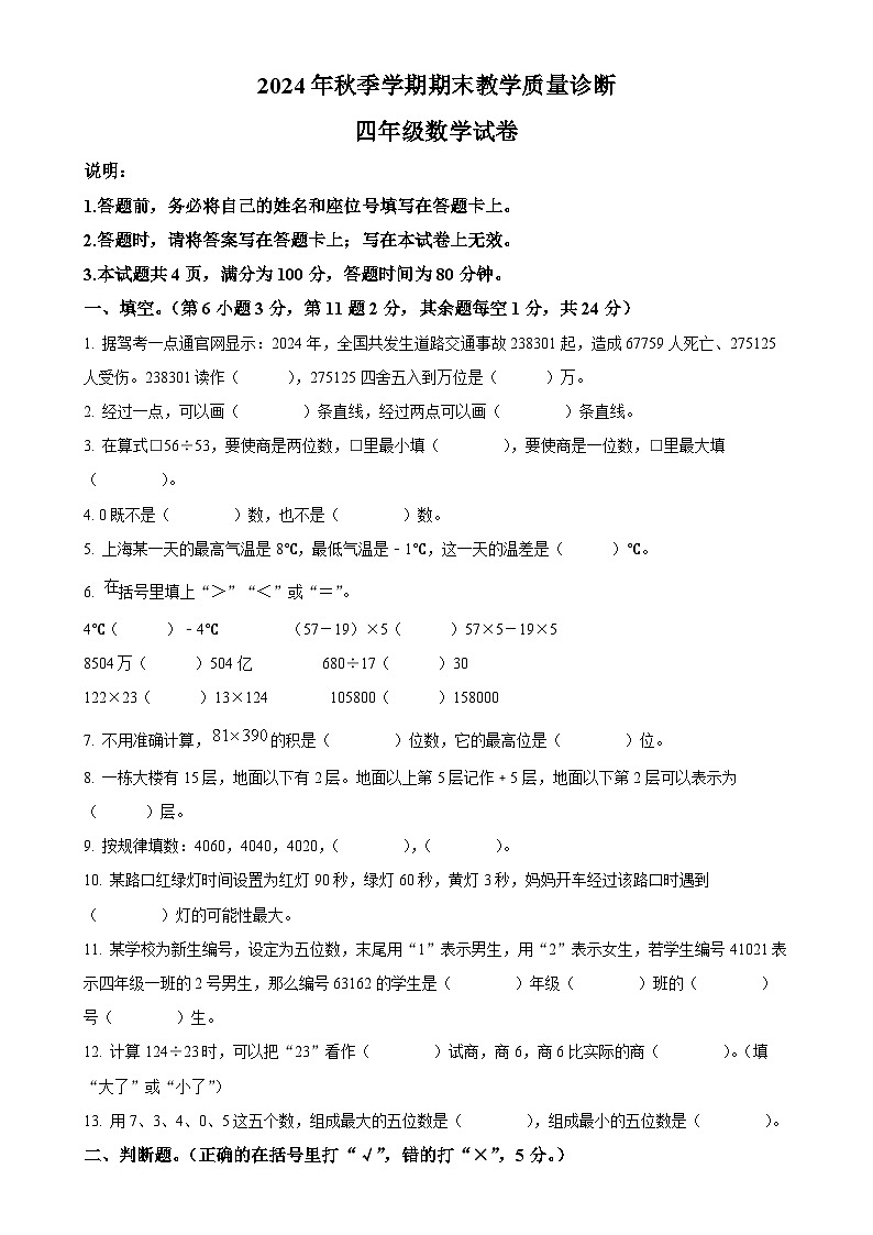
      这是一份广东省惠州市博罗县北师大版四年级上册期末考试数学试卷(原卷版)-A4,共4页。试卷主要包含了 0既不是数, 不用准确计算,的积是位, 按规律填数等内容,欢迎下载使用。
      说明:
      1.答题前,务必将自己的姓名和座位号填写在答题卡上。
      2.答题时,请将答案写在答题卡上;写在本试卷上无效。
      3.本试题共4页,满分为100分,答题时间为80分钟。
      一、填空。(第6小题3分,第11题2分,其余题每空1分,共24分)
      1. 据驾考一点通官网显示:2024年,全国共发生道路交通事故238301起,造成67759人死亡、275125人受伤。238301读作( ),275125四舍五入到万位是( )万。
      2. 经过一点,可以画( )条直线,经过两点可以画( )条直线。
      3. 在算式□56÷53,要使商是两位数,□里最小填( ),要使商是一位数,□里最大填( )。
      4. 0既不是( )数,也不是( )数。
      5. 上海某一天的最高气温是8℃,最低气温是﹣1℃,这一天的温差是( )℃。
      6. 括号里填上“>”“<”或“=”。
      4℃( )﹣4℃ (57-19)×5( )57×5-19×5
      8504万( )504亿 680÷17( )30
      122×23( )13×124 105800( )158000
      7. 不用准确计算,的积是( )位数,它的最高位是( )位。
      8. 一栋大楼有15层,地面以下有2层。地面以上第5层记作﹢5层,地面以下第2层可以表示为( )层。
      9. 按规律填数:4060,4040,4020,( ),( )。
      10. 某路口红绿灯时间设置为红灯90秒,绿灯60秒,黄灯3秒,妈妈开车经过该路口时遇到( )灯的可能性最大。
      11. 某学校为新生编号,设定为五位数,末尾用“1”表示男生,用“2”表示女生,若学生编号41021表示四年级一班的2号男生,那么编号63162的学生是( )年级( )班的( )号( )生。
      12. 计算124÷23时,可以把“23”看作( )试商,商6,商6比实际的商( )。(填“大了”或“小了”)
      13. 用7、3、4、0、5这五个数,组成最大的五位数是( ),组成最小的五位数是( )。
      二、判断题。(正确的在括号里打“√”,错的打“×”,5分。)
      14. 一条直线长5米。( )
      15. 乘数中间有0,积的中间也一定有0。( )
      16. 246+72=72+246是运用了加法交换律。( )
      17. 今天是星期三,明天一定是星期四。( )
      18. 把一个数改写成以“万”为单位的数后,这个数一定比原来的数大。( )
      三、选择题。(选择正确答案的字母填在括号里,10分。)
      19. 下列各数中,最接近10万的是( )。
      A. 99600B. 100030C. 11万D. 9万
      20. (a+b)×c=a×c+b×c运用了( )。
      A. 乘法交换律B. 乘法结合律
      C 乘法分配律D. 乘法交换律与分配律
      21. 用一副三角板,不能画出( )°角。
      A. 150B. 115C. 75D. 135
      22. 如图,从汕尾站到罗浮山站的高铁线设有6个站点,单程需要准备( )种不同的车票。
      A 5B. 6C. 15D. 21
      23. 计算△÷68,如果商5,余数正好和除数相等,把商改成6,余数一定是( )。
      A. 0B. 68C. 8D. 6
      四、计算。(24分)
      24. 直接写出得数。
      30×60= 3600÷4= 6400÷80= 45×20=
      68×2= 630÷30= 50×12= 250×40=
      770÷7= 126÷6= 6300÷700= 24×50=
      25. 竖式计算。
      45×24= 205×37= 850÷34=
      26. 脱式计算,能简算的要简算。
      128+203+172+497 990÷[(40-29)×6]
      103×26 125×25×8×4
      五、操作题。(12分)
      27. 平平要在下面的量角器上画一个40°的角,现在他已经画好了顶点和一条边,请你画出这个角的另一条边,并在图中标出角的度数。
      28. 过点O画出直线的垂线,过点R画直线的平行线.
      29. 根据三角形各顶点所在的位置,在方格图中画出三角形ABC。
      A(2,5)、B(5,5)、C(7,7)
      30. 填一填。如图是小明家到学校的路线。
      小明从家先向________走________米到商场,然后向________走________米到书店,最后向________走________米到学校。
      六、解决问题。(25分)
      31. 电影院有1100个座位,三至六年级共有24个班,平均每个班43人这些同学一起去看电影,够坐吗?
      32. 李老师带了980元去购买篮球,每个篮球45元,最多可以买几个?还剩下多少元?
      33. 一堆煤有188吨,一辆货车运了12次后,还剩8吨煤。这辆货车平均每次运多少吨煤?
      34. 某修路队抢修一段4500米的公路,已经修了20天,平均每天修175米,还剩下多少米没有修?
      35. 小华以60米/分的速度从学校步行到公园写生,走了15分,走的路程正好比全程的一半多180米。
      (1)此时小华离公园还有多少米?
      (2)用“▲”在图中标出小华现在的大概位置。

      相关试卷

      广东省惠州市博罗县北师大版四年级上册期末考试数学试卷(原卷版)-A4:

      这是一份广东省惠州市博罗县北师大版四年级上册期末考试数学试卷(原卷版)-A4,共4页。试卷主要包含了 0既不是数, 不用准确计算,的积是位, 按规律填数等内容,欢迎下载使用。

      广东省惠州市惠东县北师大版四年级上册期末考试数学试卷(原卷版)-A4:

      这是一份广东省惠州市惠东县北师大版四年级上册期末考试数学试卷(原卷版)-A4,共4页。试卷主要包含了选择题,填空题,计算,我会做,解决问题等内容,欢迎下载使用。

      广东省惠州市惠阳区北师大版四年级上册期末考试数学试卷(原卷版)-A4:

      这是一份广东省惠州市惠阳区北师大版四年级上册期末考试数学试卷(原卷版)-A4,共3页。试卷主要包含了轻松填一填,认真辩一辩,快乐A,我是神算手,心灵手巧动手做,解决问题等内容,欢迎下载使用。

      资料下载及使用帮助
      版权申诉
      • 1.电子资料成功下载后不支持退换,如发现资料有内容错误问题请联系客服,如若属实,我们会补偿您的损失
      • 2.压缩包下载后请先用软件解压,再使用对应软件打开;软件版本较低时请及时更新
      • 3.资料下载成功后可在60天以内免费重复下载
      版权申诉
      若您为此资料的原创作者,认为该资料内容侵犯了您的知识产权,请扫码添加我们的相关工作人员,我们尽可能的保护您的合法权益。
      入驻教习网,可获得资源免费推广曝光,还可获得多重现金奖励,申请 精品资源制作, 工作室入驻。
      版权申诉二维码
      欢迎来到教习网
      • 900万优选资源,让备课更轻松
      • 600万优选试题,支持自由组卷
      • 高质量可编辑,日均更新2000+
      • 百万教师选择,专业更值得信赖
      微信扫码注册
      手机号注册
      手机号码

      手机号格式错误

      手机验证码 获取验证码 获取验证码

      手机验证码已经成功发送,5分钟内有效

      设置密码

      6-20个字符,数字、字母或符号

      注册即视为同意教习网「注册协议」「隐私条款」
      QQ注册
      手机号注册
      微信注册

      注册成功

      返回
      顶部
      添加客服微信 获取1对1服务
      微信扫描添加客服
      Baidu
      map