


所属成套资源:辽宁省2025-2026学年高中下学期考试真题含答案
辽宁省沈阳市和平区沈阳市回民中学2025-2026学年高二下学期开学考试生物试题-含答案
展开 这是一份辽宁省沈阳市和平区沈阳市回民中学2025-2026学年高二下学期开学考试生物试题-含答案,共20页。试卷主要包含了单项选择题,不定项选择题,非选择题等内容,欢迎下载使用。
沈阳市回民中学 2024 级高二下学期期初考试
生物
试卷满分:100 分 时间:75 分钟
一、单项选择题(共 15 题,每题 2 分,共 30 分)
1 .下列关于人体体液的叙述,正确的是( )
A .组织液由血浆渗出形成,其中大部分物质需经淋巴液回收后再进入血浆
B .血浆蛋白减少会使血浆渗透压降低,导致组织液增多
C .葡萄糖和 K+主要存在于细胞内液,不属于内环境的组成成分
D .血浆中蛋白质含量显著高于其他体液,血浆渗透压大小主要取决于蛋白质
2.如图为相邻两个神经元传递兴奋的图解。神经元 A 轴突末梢兴奋后,Ca2+ 内流,引起突触前膜释放兴奋性神经递质 C。下列叙述正确的是( )
A .轴突末梢兴奋时膜电位为外正内负
B .Ca2+ 内流需要消耗线粒体产生的 ATP
C .Ca2+促进神经递质 C 与锚定蛋白结合
D .神经递质 C 使神经元 B 产生动作电位
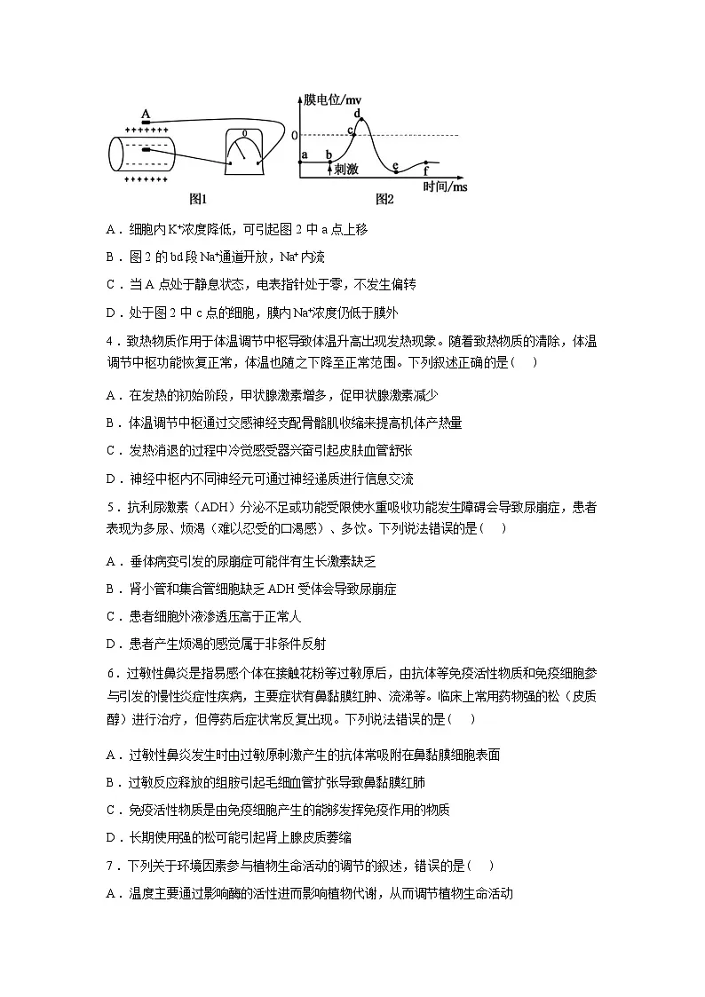
3.电表两极分别置于神经纤维膜 A 点的膜两侧(图 1),测得 A 点的膜电位变化结果如图 2所示。下列说法错误的是( )
A .细胞内 K+浓度降低,可引起图 2 中 a 点上移
B .图 2 的 bd 段 Na+通道开放,Na+ 内流
C .当 A 点处于静息状态,电表指针处于零,不发生偏转
D .处于图 2 中 c 点的细胞,膜内 Na+浓度仍低于膜外
4 .致热物质作用于体温调节中枢导致体温升高出现发热现象。随着致热物质的清除,体温调节中枢功能恢复正常,体温也随之下降至正常范围。下列叙述正确的是( )
A .在发热的初始阶段,甲状腺激素增多,促甲状腺激素减少
B .体温调节中枢通过交感神经支配骨骼肌收缩来提高机体产热量
C .发热消退的过程中冷觉感受器兴奋引起皮肤血管舒张
D .神经中枢内不同神经元可通过神经递质进行信息交流
5 .抗利尿激素(ADH)分泌不足或功能受限使水重吸收功能发生障碍会导致尿崩症,患者表现为多尿、烦渴(难以忍受的口渴感)、多饮。下列说法错误的是( )
A .垂体病变引发的尿崩症可能伴有生长激素缺乏
B .肾小管和集合管细胞缺乏 ADH 受体会导致尿崩症
C .患者细胞外液渗透压高于正常人
D .患者产生烦渴的感觉属于非条件反射
6 .过敏性鼻炎是指易感个体在接触花粉等过敏原后,由抗体等免疫活性物质和免疫细胞参与引发的慢性炎症性疾病,主要症状有鼻黏膜红肿、流涕等。临床上常用药物强的松(皮质醇)进行治疗,但停药后症状常反复出现。下列说法错误的是( )
A .过敏性鼻炎发生时由过敏原刺激产生的抗体常吸附在鼻黏膜细胞表面
B .过敏反应释放的组胺引起毛细血管扩张导致鼻黏膜红肺
C .免疫活性物质是由免疫细胞产生的能够发挥免疫作用的物质
D .长期使用强的松可能引起肾上腺皮质萎缩
7 .下列关于环境因素参与植物生命活动的调节的叙述,错误的是( )
A .温度主要通过影响酶的活性进而影响植物代谢,从而调节植物生命活动
B .在植物受到光照射时,光敏色素结构改变并进入细胞核,影响特定基因的表达
C .温度参与树木年轮形成的调节,也参与冬小麦春化作用的调节
D .重力是调节植物生长发育和形态建成的重要环境因素,如根向地生长、茎背地生长等
8 .九连山国家级自然保护区位于江西省龙南县境内。某科研小组对九连山中拟赤杨的种群数量进行调查,绘制了如图所示的曲线(λ=当年种群数量/上一年种群数量)。下列相关叙述正确的是( )
A .在第 4 年时一定是环境发生改变不利于拟赤杨生存
B .在第 12 年时,拟赤杨的种群增长速率最大
C .在第 8~16 年期间,拟赤杨种群数量先减少后增加
D .在第 16~20 年期间,拟赤杨种群数量处于稳定状态
9 .夏季高山峡谷常在暴雨后发生山体滑坡形成滑坡体,滑坡体的恢复治理主要有自然修复和人工修复两种方式。经过一段时间演替,滑坡体的动植物多样性会逐渐恢复到原有水平。下列叙述错误的是( )
A .群落演替速度受多种因素的影响,人工播种可加快群落演替速度
B .人工播种干预应该优先选用固氮能力强和生长速度快的本地植物
C .滑坡体群落演替过程中不同物种生态位重叠程度可能增加
D .滑坡体周边的动物取食植物减缓了群落演替速度,不能促进滑坡体自然修复
10.某海水立体养殖生态系统的能量流动示意图如下,M、N 表示营养级。以下分析错误的( )
A .“生产者→M→N”表示一条食物链
B .若养殖海带数量过多可能会导致牡蛎(滤食小型浮游植物)减产
C .流经该生态系统的总能量为 16395kJ/(m2·a)
D .该生态系统实现了能量的多级利用,可有效减少废物排放
11 .图为碳循环模式图,2020 年 9 月,中国提出“碳达峰、碳中和”的目标,其中“碳中和”是指通过植树造林、节能减排等形式,以抵消产生的二氧化碳排放,实现二氧化碳“零排放”。下列说法正确的是( )
A .实现“碳达峰”后生态系统的碳循环过程不会停止
B .该图中“碳中和”可表示为①=②+③+④
C .图中 P 是该生态系统的基石,生物体内的重金属含量是最多的
D .碳循环发生在生态系统的各营养级之间,以有机物形式传递
12 .某市为减少生态足迹,推广了“光伏发电+有机农业”模式:在农田上方架设太阳能板进行发电,板下种植耐阴作物,并利用牲畜粪便堆肥替代化肥。下列相关分析正确的是( )
A .架设的太阳能板捕获的太阳能属于流入该农田生态系统的总能量
B .耐阴作物的选择遵循了生态工程的协调等基本原理
C .该模式提高了能量的传递效率,显著提高农田生态系统的生态效益
D .牲畜粪便堆肥可增加土壤微生物的分解量,导致温室效应加剧
13.某同学利用红叶李果实制作果醋,图示其操作的简易流程。下列相关叙述正确的是( )
A .果酒、果醋发酵所需菌种的细胞结构相同
B .过程①中添加适量果胶酶,有利于提高出汁率
C .过程③发酵时会产生大量气泡,需拧松瓶盖放气
D .过程②中,为使菌种充分吸收营养物质,需每日多次开盖搅拌
14.牛奶是微生物的良好培养基,故饮用前需要对牛奶进行消毒。牛奶也可以被加工成酸奶。某生物兴趣小组探究某品牌酸奶中乳酸菌数量时的实验操作如图所示。下列叙述错误的是 ( )
A .采用巴氏消毒法对牛奶进行消毒的优点是基本不破坏牛奶的营养成分
B .应统计 a 、b 、c 三个平板中菌落数的平均值,使实验结果更加准确可靠
C .该方法统计的结果往往较实际结果偏低,主要原因是存在多个细菌形成一个菌落的现象
D .过程①②表示对酸奶样品进行梯度稀释,过程③利用了平板划线法
15.下图是利用甲、乙两种植物的各自优势, 通过植物细胞工程技术培育高产、耐盐的杂种植株的实验流程图。下列相关叙述错误的是( )
A .进行 a 处理时能用胰蛋白酶
B .b 是诱导融合后得到的杂种细胞,当杂种细胞生出新壁,即可说明诱导融合成功。
C .c 是培养后得到的具有耐盐性状的幼芽
D .进行 d 选择时要将植株种在高盐环境中
二、不定项选择题(共 5 题,每题 3 分,错选不得分,漏选得 1 分)
16 .图甲为横放的植株,图乙和图丙为横放后 1~4 处生长素浓度变化曲线(虚线代表生长素既不促进也不抑制生长的浓度)。下列叙述错误的是( )
A .图甲中幼苗根尖或者芽尖产生的生长素通过极性运输向形态学下端运输
B .图甲幼苗横放后,3 、4 处生长素浓度变化为图乙对应的曲线
C .图乙、丙中 C 比 D 对应的浓度要低的原因是根比茎对生长素更敏感
D .图乙中 A1 对应图甲中 2 处的浓度变化,对根的生长起抑制作用
17.大闸蟹是主要以植物为食的杂食性甲壳类。如图为养殖大闸蟹的阳澄湖某水域生态系统能量流动的部分图解,其中的字母表示能量(单位:kJ)。下列对该图的分析正确的是( )
A .流经阳澄湖该养殖区域的总能量为(a+2)kJ
B .大闸蟹到次级消费者的能量传递效率为(e+5)/(b+2)×100%
C .图中 d 代表大闸蟹用于生长、发育和繁殖的能量
D .d 中的能量有一部分会通过次级消费者的食物残渣流向分解者
18 .下列关于大脑高级功能的说法,正确的是( )
A .当你专心答题时,大脑皮层的 W 区参与了此过程
B .长时记忆可能与突触形态及功能的改变以及新突触的建立有关
C .语言和学习与脑内神经递质的作用有关,而与蛋白质合成无关
D .语言和学习是脑的高级功能之一,但并不是只有人脑具有
19 .下丘脑在人体内环境稳态的调节中具有重要作用。如图为下丘脑参与的部分调节过程,下列相关叙述不正确的是( )
注:甲、乙、丙表示器官, A 、B 、C 、D 表示相关激素,①②表示相关生理过程,“(-)”表示抑制。
A .低血糖时,下丘脑通过副交感神经可促进细胞 a 分泌物质 A
B .当机体处于寒冷环境时,下丘脑可通过神经—体液调节促进甲状腺激素分泌,增加产热
C .当血浆渗透压升高时,下丘脑渗透压感受器兴奋,乙合成并释放抗利尿激素,促进肾小管重吸收水
D .图中所示的负反馈调节过程可以放大甲状腺激素的调节效应
20.神经—肌肉接头的结构和功能与突触相似,如下图。当机体产生的乙酰胆碱受体抗体与后膜上的受体结合时,则患重症肌无力。下列叙述正确( )
A .神经—肌肉接头结构属于反射弧结构中的效应器的一部分
B .细胞因子可促进细胞 d 增殖、分化为浆细胞和记忆 B 细胞
C .重症肌无力属于自身免疫病,患者的免疫监视功能出现异常
D .乙酰胆碱与乙酰胆碱受体结合后,后膜内的电位由负变为正
三、非选择题(共 5 题,55 分)
21 .I.针灸是传统医学中非常重要的分支,但是穴位的概念一直是现代医学的谜团之一。针灸的一大功能就是通过刺激局部的组织来调节其他部位的生理机能。2021 年 10 月 13 日,
马秋富、王彦青和景向红团队在《Nature》上发表论文指出: 低强度电刺激“足三里”穴位后, PROKR2 神经元介导了迷走神经—肾上腺素轴的激活,进而抑制脂多糖诱导的全身炎症反应,机理如图所示。回答下列问题:
(1)由图 1 可知,在反射弧中PROKR2 神经元属于_________神经;图中的效应器是__________。
(2)结构①由__________构成。刺激“足三里”产生的兴奋在结构①处的信号变化是__________。兴奋在结构①处只能单向传递,原因是________。
(3)针灸讲究“穴位有讲究,轻重不一样”。图 2 中甲、乙分别为细针和粗针进行针灸治疗时,针刺部位附近神经末梢的电位变化。据图分析, 细针治疗不能引起动作电位的原因是刺激强度不足,_________。
Ⅱ.如下图甲表示缩手反射的反射弧,图乙、图丙分别表示图甲虚线框内局部结构放大示意图。请回答相关问题:
(4)用针刺激 A 时引起疼痛,产生疼痛的部位是______。当神经纤维上某点受到适当刺激后,在兴奋部位,膜内的电位变化是_________。兴奋在神经纤维上的传导方向与膜外的电流方向______(填“相同”或“相反”)。
(5)在缩手反射发生时,图乙中突触前膜通过______方式将神经递质释放到突触间隙,作用于突触后膜的特异性受体,引起下一个神经元________。
22.血糖平衡受自主神经、激素与血糖浓度的多重调节, 下图是人体内的血糖调节过程示意图,请据图回答下列问题。
注:“+”表示促进,“-”表示抑制。
(1)正常人体内血糖含量维持在______mml/L 范围内。进食后引起的血糖升高会通过副交感神经作用于胰岛 B 细胞,引起胰岛素的分泌增加,这一过程的调节方式是______。图中胰岛素可以直接作用于胰岛 A 细胞,抑制胰高血糖素的分泌,根据图示,可以确定胰岛 A 细胞上具有______。
A .胰岛素受体 B .胰高血糖素受体 C .神经递质受体 D .血糖分子受体
(2)胰高血糖素的作用机理是______。图中其他升血糖激素是指______(写出两种激素名称)。
(3)由于胰岛 B 细胞受损后,导致胰岛素分泌不足或障碍而引起 1 型糖尿病,1 型糖尿病患 者通常采用皮下注射胰岛素来降血糖,请用文字和箭头描述胰岛素分子作用于肝细胞过程中所经过的内环境:______。人体低血糖后会出现乏力、心率加快,严重时惊厥昏迷等反应。日常治疗中一般不采用直接静脉注射胰岛素的原因是______。
(4)已知用生理盐水配制的 Z 物质对糖尿病的高血糖症状有缓解作用,为了验证这一结论,
研究人员选取生长发育状况相同的若干只正常小鼠随机均分成甲、乙、丙 3 组。将乙、丙组小鼠处理后建成高血糖模型小鼠,实验中甲组______ ,乙组______,丙组每天每只小鼠灌胃一定量 Z 物质。
23.NK 细胞(自然杀伤细胞)能够识别并杀死某些类型的癌细胞和被病毒感染的细胞。NK细胞表面有 PD-1,可用于识别细胞,但某些癌细胞表面有 PD-L1,可与 NK 细胞表面的 PD-1结合,导致 NK 细胞停止攻击癌细胞,此现象被称为免疫逃逸,如图 1 所示。回答下列问题:
(1)NK 细胞对癌细胞的攻击体现了免疫系统的________功能。
(2)正常细胞表面会表达 MHC-I 分子(主要组织相容性抗原),MHC-I 分子能够与 NK 细胞表面的抑制性受体结合,传递抑制信号,防止 NK 细胞对正常细胞的攻击。某患者出现 NK细胞攻击正常细胞的情况,根据上述信息推测,出现该免疫失调的原因可能是__________ (答出 1 点)。
(3)为解决免疫逃逸的问题,研究人员研发了相关药物,结合图 1 、2 分析该药物的功能为
__________。
(4)DC 细胞(树突状细胞)不直接杀伤癌细胞,但在抗癌方面具有重要作用。为研究 DC 细胞和 NK 细胞在杀伤癌细胞方面的关系,研究人员进行了如表所示的实验。
①DC 细胞属于抗原呈递细胞的一种,具有呈递抗原的功能,T 淋巴细胞___(能/不能)作为抗原呈递细胞。
组别
实验处理
癌细胞裂解率/%
甲
NK 细胞+癌细胞
25.3
乙
NK 细胞+DC 细胞+癌
细胞
52.7
②表中结果说明了__________。
24.草莓的花芽分化需经历一段时间低温处理,接受低温处理的部位,赤霉素前体物质的含量显著增加。赤霉素促进草莓开花的作用机理如下图所示, 已知 DELLA 蛋白会抑制花芽诱导基因的表达,从而延缓花芽分化。回答下列问题:
(1)除植物外,赤霉素还可由_____产生。草莓植株中,赤霉素不仅影响其开花,还能促进_____ (答两点)。用赤霉素处理大麦,可以使大麦种子无需发芽就能产生_____。
(2)位于_____上的 GID1 是赤霉素的受体蛋白,GID1 与赤霉素的结合具有_____性,GID1 再与 DELLA 蛋白结合并______(填“促进”或“抑制”)DELLA 蛋白的降解。
(3)CRY1 是草莓的蓝光受体。进一步研究发现,将蓝光刺激下的野生型草莓与黑暗中的野生型草莓相比较,前者 DELLA 蛋白的降解慢于后者,而将蓝光刺激下的 CRY1 突变体植株与蓝光刺激下的野生型草莓相比较,前者 DELLA 蛋白的降解快于后者,这均表明蓝光_____ (填“促进”或“抑制”)了 DELLA 蛋白的降解,______(填“有利于”或“不利于”)草莓的花芽分化。
(4)温度可通过影响基因表达参与调节草莓的开花,除此之外,______(答两点)等环境因素也会参与调节草莓的生长发育。在农业生产中,为使草莓提前开花,可采取的措施有_____ (答一点)。
25.某湿地因为泥沙堆积和严重污染造成水域面积大量减少,生态环境破坏,几乎寸草不生,后经过人工清除泥沙,扩大水域面积,历经一段时间的自然演替后,群落结构得到了恢复,生物多样性大大增加。研究人员统计了浮萍(浮水植物)、眼子草(沉水植物)和芦苇(挺水植物)在演替过程中不同时间的优势植物的生态位宽度变化(时间从 T0 至 T3,群落结构逐渐复杂),结果如图 1 所示。请回答下列问题:
(1)该湿地群落演替的过程为________(填“初生”或“次生”)演替。
(2)研究演替过程中各优势植物的生态位变化时,可以用________法调查某优势植物的种群密度,除此以外,研究该优势植物的生态位通常还要研究________等(答出 2 点)。
(3)由图 1 可知,从 T1 到 T2,该群落优势植物发生的变化是_________,在演替的最终阶段占据优势的植物是________,其占据优势地位的主要原因是_________。
(4)随着河流夹带的冲积物和水生生物残骸在湖底的不断沉降淤积,该湿地水体氮、磷等含量过多,引起了水体的富营养化,图 2 表示不同植物对不同污染物净化率的相对值。
从图 2 中可以看出消除污染能力最强的植物是________。此湿地演替的后期优势植物优势度过高,导致其他植物的种群数量降低,而且湿地植物多为草本植物,死亡后容易造成二次污
染,请据此对治理湿地富营养化提出建议: (答出 1 点即可)。
________
1 .B
A、组织液由血浆渗出形成, 但大部分物质直接通过毛细血管回收进入血浆,仅少部分经淋巴液回流,A 错误;
B、血浆蛋白减少会降低血浆渗透压,导致水分向组织液渗透,引起组织液增多(组织水肿),B 正确;
C、葡萄糖可存在于血浆(如血糖)、K+可存在于细胞外液(如血浆),二者均属于内环境成分,C 错误;
D、血浆渗透压主要由无机盐(如 Na+ 、Cl-)和蛋白质共同维持,其中无机盐起主要作用, D 错误。
故选 B。
2 .D
A、轴突末梢兴奋时是由静息电位变成动作电位, 膜电位为外负内正的状态,A 错误;
B、由图可知,Ca2+ 内流依赖 Ca2+通道蛋白,属于协助扩散,不需要消耗能量,B 错误;
C、神经递质位于突触小泡内, Ca2+不能促进神经递质 C 与锚定蛋白的结合,应是促进突触小泡与突触前膜结合,C 错误;
D、突触前膜释放的是兴奋性神经递质 C,可使神经元 B 产生动作电位,D 正确。故选 D。
3 .C
A 、a 的绝对值的大小代表静息电位的大小,静息电位的大小取决于膜内外的钾离子浓度差,因此内环境钾离子浓度升高,细胞内外的钾离子浓度差变小,静息电位变小,所以 a 点上升,A 正确;
B、图 2 中的 bd 段是接受刺激以后钠离子通道开放,发生动作电位,此时钠离子内流,B正确;
C 、 当 A 点处于静息状态时,膜内外存在电位差,电表指针不为零,电流表的指针会发生偏转,C 错误;
D、动作电位的形成是由于钠离子的内流, 钠离子浓度差是内流的基础,处于图 2 中 c 点的细胞,膜内 Na+浓度仍低于膜外,D 正确。
故选 C。
4 .D
A、在发热的初始阶段, 促甲状腺激素增多,导致甲状腺激素增多,增加产热,A错误;
B、体温调节中枢通过传出神经支配骨骼肌收缩来提高机体产热量 ,交感神经和副交感神经是支配内脏活动、代谢和生理功能的神经系统,B 错误;
C、发热消退的过程中热觉感受器兴奋引起皮肤血管舒张,增加散热, C 错误;
D、神经中枢内不同神经元可通过神经递质进行信息交流,D 正确。
故选 D。
5 .D
生长激素是由垂体分泌的, 所以垂体病变引发的尿崩症可能伴有生长激素缺乏,
A 正确;
B、肾小管和集合管细胞缺乏 ADH(抗利尿激素)受体,导致抗利尿激素不能与受体结合而发挥作用,患者的细胞外液渗透压高于健康人的,使其抗利尿激素含量偏高,会导致尿崩症,B 正确;
C、肾小管和集合管细胞缺乏 ADH(抗利尿激素)受体,导致抗利尿激素不能与受体结合而发挥作用,患者的细胞外液渗透压高于健康人的,C 正确;
D、反射需要经过完整的反射弧, 产生烦渴的感觉没有经过传出神经和效应器,没有经过完整的反射弧,不属于反射活动,D 错误。
故选 D。
6 .C
A、过敏性鼻炎发生时由过敏原刺激产生的抗体常吸附在鼻黏膜细胞表面, 当再次接触到过敏原时就会引发过敏反应,A 正确;
B、过敏反应释放的组胺引起毛细血管扩张导致鼻黏膜红肿,引发过敏症状,B 正确;
C、免疫活性物质是由免疫细胞或其他细胞产生的能够发挥免疫作用的物质,C 错误;
D、长期使用强的松可能引起肾上腺皮质萎缩, 皮质醇是肾上腺皮质分泌的激素,存在着反馈调节,皮质醇使用过多,会负反馈抑制下丘脑和垂体的分泌,使得肾上腺皮质分泌减少,最终引起肾上腺皮质萎缩,D 正确。
故选 C。
7 .B
A、酶的活性受温度影响, 细胞中进行的生理过程离不开酶的催化,因此,温度主要通过影响酶的活性进而影响植物代谢,从而调节植物生命活动,A 正确;
B、在植物受到光照射时, 光敏色素的结构会发生变化,这一变化的信息会经过信息传递系统传导到细胞核内(光敏色素不会进入细胞核),影响特定基因的表达,从而表现出生物学效应,B 错误;
C、年轮的形成原因是在春夏季细胞分裂快, 细胞体积大,在树干上形成颜色较浅的带,在
秋冬季细胞分裂慢,细胞体积较小,树干上形成颜色较深的带,可见温度参与树木年轮形成的调节;像冬小麦、冬大麦、蕙兰等植物在生长期需要经历一段时期的低温才能开花,说明温度也参与冬小麦春化作用的调节,C 正确;
D、植物的根、茎中具有感受重力的物质和细胞, 可以将重力信号转换成运输生长素的信号,造成生长素分布的不均衡,从而调节植物的生长发育和形态建成,如根向地生长、茎背地生长等,D 正确。
故选 B。
8 .C
A、曲线表示的是当年种群数量/上一年种群数量与时间的关系,从第 4 年以后
λ1,种群数量增加,C 正确;
D、在第 16~20 年期间 λ 值不变,但始终大于 1,说明该时间段种群数量在上升,而非处于稳定状态,D 错误。
故选 C。
9 .D
A、人类活动会使群落演替按照不同于自然的演替速度和方向进行, 人工播种在一定程度上可加快群落演替速度,A 正确;
B、人工播种干预选用植物应该满足的条件是, 能够适应当地的环境条件生长速度快的本地植物,也不会对本地物种造成破坏,同时优先选用固氮能力的植物会更好,有利于土壤营养的恢复,B 正确;
C、生态位是指一个物种在群落中的地位和作用,包括所处的空间位置,占用资源的情况以及与其他物种的关系等。滑坡体群落演替过程中食物网逐渐趋于复杂,营养结构趋于复杂,不同物种生态位重叠程度可能增加,C 正确;
D、生态系统营养结构的复杂化会加速群落的演替,滑坡体周边的动物取食植物使该区域营养结构复杂化,会加速群落演替速度,促进滑坡体自然修复,D 错误。
故选 D。
10 .A
A 、M 和 N 表示第二营养级和第三营养级。而每个营养级可能有多种生物,所以生产者→M→N 不一定是一条,可能是多条食物链,A 错误;
B、若养殖海带数量过多, 会导致小型浮游植物减少,而牡蛎以小型浮游植物为食,从而可能导致牡蛎减产,B 正确;
C、由图可知,流经该生态系统的总能量为生产者固定的太阳能等于 6553+6561+3281 的总和为 16395kJ/(m2·a),C 正确;
D、该生态系统中不同营养级之间的能量传递和利用实现了能量的多级利用,例如 M 的能量来源还有遗体残骸,也能够有效减少废物排放,D 正确。
故选 A。
11 .A
A、实现“碳达峰”后生态系统的碳循环过程依然可以顺利进行,不会停止,A 正确;
B 、“碳中和”是指通过植树造林、节能减排等形式,以抵消产生的二氧化碳排放,实现二氧化碳“零排放,所以可表示为①=②+③+④+⑥ , B 错误;
C 、P 是生产者,是生态系统的基石,但生物体内重金属含量最多的是最高营养级 D ,C 错误;
D、碳循环发生在生物群落和无机环境之间,D 错误。
故选 A。
12 .B
A、流入农田生态系统的总能量是生产者(如农作物等)通过光合作用固定的太阳能,太阳能板捕获的太阳能并没有被生态系统中的生产者固定,不属于流入该农田生态系统的总能量,A 错误;
B、耐阴作物适合在太阳能板下光照较弱的环境生长, 这种选择考虑了生物与环境的协调适应,遵循了生态工程的协调等基本原理,B 正确;
C、该模式提高了能量的利用率, 而不是能量的传递效率。能量传递效率在相邻两个营养级之间一般是 10% - 20%,是相对固定的,C 错误;
D、牲畜粪便堆肥可增加土壤微生物的分解量, 但微生物分解有机物产生的二氧化碳等可以被植物重新利用,不会导致温室效应加剧,D 错误。
故选 B。
13 .B
A、果酒发酵所需的菌种是酵母菌,是真核生物,果醋发酵所需的菌种是醋酸菌,是原核生物,两者的细胞结构不同,A 错误;
B、过程①为榨汁,果胶酶能分解细胞壁中的果胶,添加适量果胶酶,有利于提高出汁率, B 正确;
C、过程③是利用乙醇的果醋发酵,醋酸菌利用乙醇产醋过程中不产生气体,不会产生大量气泡,也无需放气,C 错误;
D、过程②为果酒发酵,需要在无氧条件下进行,每日多次开盖会引入氧气抑制无氧呼吸,抑制酒精发酵,并增加杂菌污染风险,D 错误。
故选 B。
14 .D
A、巴氏消毒法使用较低温度(通常 72-85℃)杀死病原微生物,同时最大限度地保留牛奶的营养成分和风味,A 正确;
B、重复实验并取平均值可以减少随机误差,提高实验的准确性和可靠性,B 正确;
C、在平板计数中, 当两个或多个细菌聚集在一起时,平板上只能看到一个菌落,导致计数偏低,C 正确;
D、过程①②:将 1 mL 酸奶样品加入 9 mL 无菌水中,重复操作,属于梯度稀释;过程
③:取 0.1 mL 稀释液倒入平板,进行培养计数,这是稀释涂布平板法,而非平板划线法, D 错误。
故选 D。
15 .A
A、植物细胞去细胞壁(步骤 a)需用纤维素酶和果胶酶,胰蛋白酶用于动物细胞分散,A 错误;
B、诱导融合后,杂种细胞再生出新壁,标志着诱导融合成功,B 正确;
C、愈伤组织经再分化(步骤 c)形成幼苗,因在含 0.6%钠盐培养基培养,故 c 是具耐盐性状的幼芽,C 正确;
D、筛选耐盐植株需将植株种在高盐环境中,通过环境选择保留耐盐个体,D 正确。故选 A。
16 .B
A、生长素的运输方式包括极性运输和非极性运输等, 幼苗根尖或者芽尖产生的生长素通过极性运输向形态学下端移动,这是生长素极性运输的基本概念,A 正确;
B、图甲幼苗横放后, 在重力作用下,生长素发生横向运输,近地侧生长素浓度高于远地侧。对于茎来说,3 处为远地侧,生长素浓度降低,4 处为近地侧,生长素浓度升高,都起促进作用,图乙中 A1 曲线表示高浓度抑制,A2 曲线表示低浓度促进,所以 3,4 处起始浓度变化应为图丙对应的曲线,而不是图乙对应的曲线, B 错误;
C、不同器官对生长素的敏感程度不同, 根比茎对生长素更敏感。图乙, 丙中 C 比 D 对应的浓度要低,这是因为根对生长素更敏感,在较低浓度时就可能起作用,而茎对生长素相对不敏感,需要较高浓度才起作用,C 正确;
D、图乙中 A1 对应图甲中 2 处的浓度变化,对于根来说,2 处为近地侧,生长素浓度升高,此时对根的生长起抑制作用,D 正确。
故选 B。
17 .CD
A、流经阳澄湖该养殖区域的总能量为 a 与输入的有机物中的能量之和,根据题意说明此图为部分图解,所以不一定为 a+2,可能大于它,A 错误;
B、大闸蟹(初级消费者)到次级消费者的能量传递效率为同化量之比,但次级消费者的同化量无法计算,B 错误;
C、图中 d 代表大闸蟹用于生长、发育、繁殖的能量,c 代表同化量,C 正确;
D 、d 代表大闸蟹用于生长、发育、繁殖的能量,其中有一部分会以次级消费者的粪便形式流向分解者,D 正确。
故选 CD。
18 .ABD
A、W 区为书写性语言中枢,主要参与书写过程;专心答题时涉及阅读题目(V 区)和书写答案(W 区),A 正确;
B、长时记忆的形成与突触结构的可塑性密切相关, 包括突触形态改变、功能强化及新突触建立,B 正确;
C、语言和学习过程依赖神经递质传递信息, 但长期记忆的形成需要合成新的蛋白质,C 错误;
D、学习和记忆是脑的高级功能, 但许多动物(如哺乳动物)也具备基础的记忆和学习能力,例如条件反射,D 正确。
故选 ABD。
19 .ACD
A、据图可知,甲是胰岛,细胞 a 可分泌 A(胰高血糖素),升高血糖,细胞 b 可分泌 B(胰岛素)促进血糖转化为非糖物质,低血糖时,下丘脑通过交感神经促进细胞 a 分泌胰高血糖素,从而使血糖浓度升高,A 错误;
B、甲状腺激素的分泌既有下丘脑等参与的神经调节,也有甲状腺激素等参与的体液调节,当机体处于寒冷环境时,下丘脑可通过神经—体液调节促进甲状腺激素分泌,增加产热,B 正确;
C、当血浆渗透压升高时,下丘脑渗透压感受器兴奋,下丘脑合成抗利尿激素,乙(垂体)释放抗利尿激素,促进肾小管重吸收水,C 错误;
D、图中所示的下丘脑-垂体-甲状腺的分级调节过程可以放大甲状腺激素的调节效应,D 错误。
故选 ACD。
20 .AD
A、效应器指的是传出神经末梢及其支配的肌肉或腺体, 神经—肌肉接头结构属于反射弧结构中的效应器的一部分,A 正确;
B、细胞 a 为抗原呈递细胞,细胞 b 为辅助性 T 细胞,细胞 c 为 B 淋巴细胞,细胞 d 为浆细胞,浆细胞无法继续分裂分化,B 错误;
C、重症肌无力属于自身免疫病,患者的免疫自稳功能出现异常,C 错误;
D、由题干“乙酰胆碱受体抗体与后膜上的受体结合时,则患重症肌无力”,推断乙酰胆碱可引起肌肉收缩,为兴奋性神经递质,乙酰胆碱与乙酰胆碱受体结合后,后膜内的电位由负变为正,D 正确。
故选 AD。
21 .(1) 传入 迷走神经末梢及其支配的肾上腺
(2) 突触前膜、突触间隙和突触后膜 电信号→化学信号→ 电信号 神经递质(只存在于突触小泡中,)只能由突触前膜释放,然后作用于突触后膜上
(3)未达到阈电位
(4) 大脑皮层 负电位→正电位 相反
(5) 胞吐 兴奋
22 .(1) 3.9~6.1 神经调节 ACD
(2) 促进肝糖原分解成葡萄糖进入血液,促进非糖物质转变成糖 糖皮质激素、肾上腺素、甲状腺激素(写出两种即给分)
(3) 组织液→血浆→组织液(或组织液→淋巴液→血浆→组织液) 静脉注射胰岛素会使药物迅速进入血液循环,导致血糖快速下降,容易引发低血糖反应(或皮下注射操作简便、安全性高)(答案合理即可)
(4) 每天每只小鼠灌胃一定量生理盐水 每天每只小鼠灌胃一定量生理盐水
23 .(1)免疫监视
(2)NK 细胞表面的抑制性受体不能有效识别 MHC-I 分子(或正常细胞表面缺乏 MHC-I 分子; MHC-I 分子结构改变,影响其与抑制性受体的结合)
(3)能阻断癌细胞表面的 PD-L1 与 NK 细胞的 PD-1 结合
(4) 不能 DC 细胞可以促进 NK 细胞对癌细胞的杀伤作用
24 .(1) 赤霉菌 细胞伸长;细胞分裂与分化;种子萌发;果实发育 α-淀粉酶(2) 细胞膜 特异 促进
(3) 抑制 不利于
(4) 光、重力 低温处理;外施赤霉素等
25 .(1)次生
(2) 样方 它在研究区域内的出现频率、植株高度等特征,以及它与其他物种的关系(任意 2 点即可)
(3) 眼子草的优势地位被浮萍所替代 芦苇 芦苇比眼子草和浮萍更高,在竞争阳光中占优势
(4) 芦苇 定期收割芦苇;及时将死亡植物移出(合理即可)
相关试卷
这是一份辽宁省沈阳市和平区沈阳市回民中学2025-2026学年高二下学期开学考试生物试题-含答案,共20页。试卷主要包含了单项选择题,不定项选择题,非选择题等内容,欢迎下载使用。
这是一份辽宁省沈阳市和平区沈阳市回民中学2023-2024学年高一下学期期末生物试题,共11页。
这是一份辽宁省沈阳市和平区沈阳市回民中学2025-2026学年高二上学期12月月考生物试题,共12页。
相关试卷 更多
- 1.电子资料成功下载后不支持退换,如发现资料有内容错误问题请联系客服,如若属实,我们会补偿您的损失
- 2.压缩包下载后请先用软件解压,再使用对应软件打开;软件版本较低时请及时更新
- 3.资料下载成功后可在60天以内免费重复下载
免费领取教师福利 





.png)




