


所属成套资源:辽宁省2025-2026学年高中下学期考试真题含答案
2026届百师联盟高三下学期开学考试生物学试题含答案
展开 这是一份2026届百师联盟高三下学期开学考试生物学试题含答案,共19页。试卷主要包含了选择题,非选择题等内容,欢迎下载使用。
2026 届高三开年大联考
生物学试题
考试时间为 75 分钟,满分 100 分
注意事项:
1 .答卷前,考生务必将自己的姓名、考场号、座位号、准考证号填写在答题卡上。
2 .回答选择题时,选出每小题答案后,用铅笔把答题卡上对应题目的答案标号涂黑,如需改动,用橡皮擦干净后,再选涂其他答案标号。回答非选择题时,
将答案写在答题卡上,写在本试卷上无效。
3 .考试结束后,将本试卷和答题卡一并交回。
一、选择题:本题共 15 小题,每小题 2 分,共 30 分。在每小题给出的四个选项中,只有一项是符合题目要求的。
1 .下列有关细胞中元素和化合物的叙述,错误的是( )
A .碳是构成细胞的最基本元素,生物大分子以碳链为骨架
B .微量元素在生物体内含量很少,但对于维持生命活动很重要
C .蛋白质的多样性与氨基酸的种类、数目、排列顺序以及肽链的空间结构有关
D .DNA 和 RNA 的化学组成中均含有磷酸基团,两者的区别仅在于五碳糖的不同
2 .始祖马的四肢细长,趾端具小蹄和肉垫,适合在森林中松软地面行走及灵活跳跃,而现代马的四肢修长且强壮,单蹄且侧趾完全退化,适于在开阔的草原上奔跑,这些差异反映了马类从森林到草原的适应性进化过程。下列叙述正确的是( )
A .始祖马和现代马属于同一物种,它们之间没有生殖隔离
B .马类从森林到草原的进化过程中,环境的改变使马类产生了适应性的突变
C .基因突变是始祖马进化成现代马的唯一可遗传变异来源
D .在从始祖马到现代马的进化过程中,自然选择使与奔跑相关的有利基因频率增加
3 .生命系统稳态的维持符合如图所示模型,下列分析符合该模型的是( )
A .植物顶芽产生的生长素抑制侧芽生长
B .血糖浓度升高时,胰岛素分泌增加进而降低血糖
C .体温升高时,汗腺分泌增加且毛细血管舒张
D .人体饮水不足时,抗利尿激素分泌增加,促进肾小管重吸收水分
4 .某湿地公园有大片芦苇,吸引了多种鸟类栖息。下列有关叙述正确的是( )
A .与芦苇几乎同一时间开花的香蒲与其处于相同的生态位
B .在芦苇丛中不同高度筑巢的苍鹭形成了该群落的垂直结构
C .鸟类在该生态系统中可以加速物质循环
D .芦苇丛边缘与中央的植物分布差异属于群落的初生演替
5 .细胞工程为农业生产和疾病治疗提供了新途径。下列叙述正确的是( )
A .植物体细胞杂交获得的杂种植株一定可育,并能表现双亲优良性状
B .动物细胞传代培养时,细胞始终保持接触抑制和贴壁生长特性
C .胚胎分割移植可视为动物有性繁殖,能提高后代遗传多样性
D .植物茎尖脱毒培养可获得无病毒苗,但苗期仍需要注意病毒防治
6 .研究发现,细胞蛇存在于人类、果蝇、酵母菌、细菌等生物体中,是一种由代谢酶聚合而成的丝状细胞器,只由蛋白质组成,其装配与释放过程如图。这一结构可减少酶活性部位的暴露,从而储存一定量的酶,且不表现其活性。下列叙述正确的是( )
A .细胞蛇与核糖体的组成成分相同
B .细胞蛇携带了指导其组装的遗传信息
C .当细胞蛇装配时,细胞内相关代谢途径的速率可能降低
D .代谢酶可以为化学反应提供活化能
7 .关于技术方法与科学发现的相互促进,下列叙述正确的是( )
A .显微镜观察染色体的技术促进了孟德尔遗传定律的提出
B .密度梯度离心法的应用促进了细胞膜流动性的证实
C .卡尔文循环的提出促进了植物组织培养技术的成熟
D .限制性内切核酸酶的发现促进了基因工程技术的诞生
8.每年 6 月 26 日为“国际禁毒日”,吸食毒品危害健康,禁毒是全社会共同的责任。研究发现,长期吸食大麻等毒品会显著增加肺癌风险。从细胞生命历程的角度分析, 主要原因是大麻中的焦油等化学物质可直接( )
A .抑制细胞分裂间期的 DNA 复制
B .干扰细胞分裂中期的染色体排列
C .诱导原癌基因和抑癌基因突变
D .加速细胞衰老相关酶活性下降
9 .叶绿体膜上存在着同时转运 ATP 、ADP 和 Pi 的载体蛋白 NTT,三者的浓度梯度均是驱动 NTT 转运物质的必要条件。在黑暗条件下,NTT 可以将 ATP 从细胞质基质转运到叶绿体基质,同时将 ADP 和Pi 进行反向转运。下列叙述正确的是( )
A .NTT 转运物质时需与 ATP 、ADP 、Pi 同时结合,才能触发自身构象改变
B .光照充足的条件下,NTT 转运物质的效率可能会下降
C .黑暗条件下,细胞质基质中供给叶绿体的 ATP 仅来自线粒体的有氧呼吸
D .黑暗条件下,NTT 转运 ATP 的方式为协助扩散,转运 ADP 和 Pi 的方式为主动运输
10 .某学习小组利用小球藻进行种群数量动态变化的探究实验,下列叙述正确的是( )
A .小球藻的初始密度不会改变种群的环境容纳量
B .每天定时摇动锥形瓶多次,目的主要是增大培养液中的二氧化碳含量
C .将藻液滴入血细胞计数板,盖上盖玻片后检测藻体密度
D .培养基不添加氮源也能获得大量藻体蛋白质
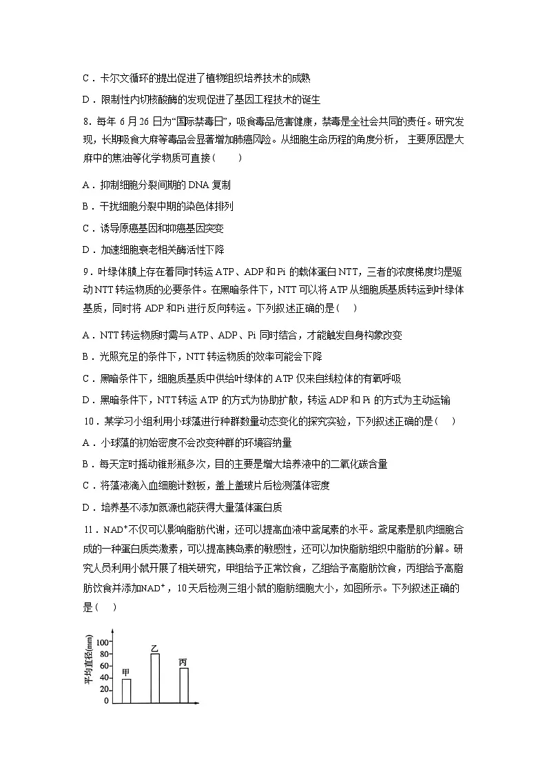
11 .NAD+ 不仅可以影响脂肪代谢,还可以提高血液中鸢尾素的水平。鸢尾素是肌肉细胞合成的一种蛋白质类激素,可以提高胰岛素的敏感性,还可以加快脂肪组织中脂肪的分解。研究人员利用小鼠开展了相关研究,甲组给予正常饮食,乙组给予高脂肪饮食,丙组给予高脂肪饮食并添加NAD+ ,10 天后检测三组小鼠的脂肪细胞大小,如图所示。下列叙述正确的是( )
A .细胞呼吸过程中NAD+ 在线粒体内膜上转化为 NADH
B .鸢尾素分泌后通过体液运输,其分泌导管堵塞可能会导致肥胖
C .NAD+ 和鸢尾素对脂肪代谢有协同作用
D .推测口服适量鸢尾素可辅助治疗糖尿病
12 .下列有关高中生物学实验的叙述,正确的是( )
A .检测生物组织中的脂肪与低温诱导染色体数目变化的实验中,酒精的作用相同
B .洋葱表皮细胞质壁分离与复原实验中,需三次观察临时装片,形成自身前后对照
C .以洋葱鳞片叶外表皮细胞为材料进行有丝分裂的观察,制片时不需要染色
D .探究酵母菌呼吸作用的方式,向酵母菌培养瓶中加入酸性重铬酸钾,检测酒精
13.红茶属于全发酵茶,茶叶中的多酚类物质在酶的作用下生成茶黄素、茶红素等物质, 发酵过程中有机酸的积累会影响发酵环境与产物的形成,从而形成红茶特有的品质,相关工艺流程如图所示。下列有关叙述错误的是( )
A .萎凋是为了使茶叶中的自由水散失,使叶片柔软,增加韧性
B .揉捻如同研磨,可以使细胞破碎,酶与底物混合,从而启动发酵
C .在干燥高温的环境下发酵,可使酶促反应加速,并有效减少杂菌污染
D .发酵时,有机酸含量增加,可抑制杂菌生长,同时促进茶红素的形成
14.囊性纤维病是由 CFTR 基因突变导致的一种常染色体隐性遗传病。研究表明, 致病基因F508 是 CFTR 基因中三个碱基对缺失所致,导致其编码的蛋白质空间结构异常。在欧洲人群中,携带一个致病突变基因的个体(杂合子)对历史上流行的霍乱有更强的抵抗力。下列叙述正确的是( )
A .三个碱基对缺失属于基因突变,改变了 CFTR 基因中腺嘌呤碱基的比例
B .霍乱的选择压力使 CFTR 基因发生适应性突变,导致致病基因频率升高
C . 自然选择通过作用于表型来影响 CFTR 致病基因的频率
D .囊性纤维病的存在证明有害突变最终都将在进化过程中被淘汰
15.番木瓜(2n=18)的性别决定方式为 XY 型,雌性为 XX,雄性为 XY,两性为XYh (其中Yh 由 Y 染色体突变形成,且对 Y 为显性)。研究认为, 其 Y 染色体是由原始 X 染色体经
历结构变异(如缺失、倒位)后形成的,无 X 染色体的个体不能存活。下列叙述错误的是( )
A .番木瓜的生殖细胞中有 9 条常染色体和 1 条性染色体
B .上述缺失、倒位等变化改变了原始 X 染色体上基因的数目和排列顺序
C .通常情况下,雌性番木瓜和雄性番木瓜杂交,后代不可能出现两性番木瓜
D .两性番木瓜与雄性番木瓜杂交,子代表型及比例为雌性:雄性:两性=1: 1: 1
二、选择题:本题共 5 小题,每小题 3 分,共 15 分。在每小题给出的四个选项中,有一项或多项符合题目要求。全部选对得 3 分,选对但不全得 1 分,有选错得 0 分。
16.下表表示从一个卵原细胞开始发生的连续生理过程中细胞染色体组数的变化及相关特点。下列说法正确的是( )
A .甲过程中同源染色体分离和非同源染色体自由组合可增加配子多样性
B .乙过程中精卵细胞的识别与结合依赖于细胞膜上的糖蛋白
C .丙过程与甲过程细胞分裂方式相同,但染色体复制次数不同
D .丁过程是基因选择性表达的结果,导致细胞全能性升高
17.为探究培养基中的植物生长调节剂 NAA 与 6—BA 的含量对蝴蝶兰芽增殖系数(芽增殖系数=每瓶平均芽数/每瓶接种芽数)的影响,科研人员开展相关实验,结果如图所示。下列叙述正确的是( )
生理过程
甲
乙
丙
丁
染色体组数
2→ 1→2→ 1
1→2
2→4→2
2
相关描述
性激素作用
细胞膜功能体现
遗传信息不变
功能趋向专门化
A .图中实验条件下,NAA 对蝴蝶兰芽增殖未表现出抑制作用
B .图示培养基中 NAA 浓度为 1.0mg/L 、6—BA 浓度为 7mg/L 时,芽增殖效果最佳
C .NAA 与植物激素的生理效应相似,但分子结构存在差异
D .当 NAA 浓度固定为 0.0mg/L 时,芽增殖系数随 6—BA 浓度升高而增大
18.绿孔雀是国家一级重点保护野生动物,以种子、昆虫等为食。其生存受到栖息地丧失和碎片化的严重威胁,经多年保护,我国绿孔雀数量有显著回升。下列相关叙述正确的是
( )
A .绿孔雀栖息地中的非生物环境与所有生物共同构成生态系统
B .绿孔雀捕食昆虫,说明它在该生态系统中属于第二营养级
C .保护绿孔雀需要采取就地保护和易地保护相结合的措施
D .在绿孔雀栖息地附近修建公路、水坝等工程,可改善其生存环境、扩大其种群数量
19 .多种方法获得的早期胚胎,均需移植给受体才能获得后代。下列叙述正确的是( )
A .①和③技术中可通过滋养层细胞性别鉴定筛选目标个体
B .①技术的培育过程涉及无性生殖,②技术涉及有性生殖
C .三种技术均需将早期胚胎培养至原肠胚阶段再进行移植
D .为保证胚胎移植成功,受体动物需与供体动物属于不同物种
20.脑源性神经营养因子(BDNF)能够促进和维持中枢神经系统正常的生长发育,若 BDNF基因表达受阻,则会导致精神分裂症的发生。如图为 BDNF 基因的表达及调控过程,下列
相关叙述正确的是( )
A .图中①②③④过程均发生碱基互补配对,且过程①③特有的碱基对为 T-A
B .若 BDNF 基因共有 1000 个碱基对,则该基因含 2 个游离的磷酸基团
C.另一基因转录出 miRNA 与 BDNF 基因的 mRNA 结合,抑制转录过程,导致精神分裂症
D .若 BDNF 中组氨酸(密码子:CAU 、CAC)被天冬氨酸(密码子:GAU 、GAC)替换,则 BDNF 基因模板链对应部位碱基可能由G 变为 C
三、非选择题:本题共 5 小题,共 55 分。
21.科研团队成功构建了可进行光合作用的光自养大肠杆菌,其光合作用过程如图所示,请结合所学知识回答下列问题:
(1)图中参与CO2 固定的物质甲是______,途径 A 代表暗反应阶段的相关过程,其发生的场所为大肠杆菌的______;图中 H+ 跨膜运输时,顺浓度梯度的运输方式为______,逆浓度梯
度的运输方式为______,该逆浓度运输的能量来源于______。
(2)大肠杆菌细胞膜上的NPM+ 能______光能,高等植物叶肉细胞中具有相似光能处理功能的物质是______;高等植物叶肉细胞中,与大肠杆菌细胞膜光合作用功能类似的结构是
______;与该大肠杆菌相比,高等植物叶肉细胞光反应阶段特有的产物是______。
(3)构建光自养大肠杆菌时,需先用______处理大肠杆菌细胞以制备感受态细胞;培养液中添加甲酸不仅能为大肠杆菌提供______,还可维持培养液酸性环境,提升H+ 浓度以利于 ATP合成。
22 .阿尔茨海默症(AD)是一种中枢神经系统退行性疾病,主要与 β-淀粉样蛋白(Aβ) 在脑组织中异常聚集有关。图 1 为神经元之间谷氨酸释放示意图,图 2 为 Aβ 影响胰岛素信号通路的示意图。据此回答下列问题:
(1)图 1 所示结构称为______,谷氨酸在该处以______方式释放,它属于______(填“兴奋性”或“抑制性”)神经递质。
(2)AD 患者体内 Aβ 与海马区细胞膜上 N 受体结合后,会______(填“增加”或“降低”)海马
区细胞兴奋性;同时 A# 多肽聚合会破坏由微管蛋白组成的______,导致神经纤维缠结,无法维持细胞正常形态。
(3)根据图 2 ,A# 竞争性作用于大脑神经细胞的胰岛素受体后,会抑制胰岛素作用;①信号转导______ 、②A# 含量______ 、③ATP 合成______、④含葡萄糖转运载体的囊泡向细胞膜转移______。(均从“上升”或“下降”中选填)
(4)已知大蒜中的生物活性成分大蒜素具有保护大脑神经元的作用。为研究大蒜素(溶于玉米油)对 AD 发病进程的影响,科研小组构建 AD 模型小鼠进行如下实验:
①实验分组:
A 组:健康小鼠+玉米油灌胃;
B 组:AD 模型小鼠+玉米油灌胃;
C 组:AD 模型小鼠+大蒜素灌胃。
②水迷宫实验:在水中放置平台,训练小鼠记忆平台位置,之后隐藏平台,观察并记录小鼠找到隐藏平台的时间。
③实验结果:找到隐藏平台的时间:B 组>C 组>A 组。
请根据实验结果回答:
a .该实验的自变量是______,因变量是______。
b .C 组与 B 组比较,说明大蒜素具有______ 的作用。
c .若进一步研究大蒜素的作用机制,可检测各组小鼠脑组织中的______(写出一种合理指标即可)。
23 .内蒙古巴彦淖尔市采用“光伏+梭梭、柠条等抗旱节水沙生灌木”模式构建生态农业体系,实现板上发电、板下种植和板间养殖, 在生态修复的同时带动农牧民增收,让沙漠变身绿色能源宝库。据此回答下列问题:
(1)该类模式兼顾生物与沙漠环境的适配性及社会经济需求,遵循生态工程的______和
______原理;其高效利用太阳能、土地等资源的特性,可在一定程度上______生态赤字。
(2)寄生于梭梭根部的肉苁蓉无绿色叶片,依赖宿主获取水分和养分,属于生态系统组成成分中的______;板下土壤中分解动物粪便和植物残体的细菌、真菌属于______,这类生物的核心功能是促进生态系统的______;该模式既提供电力和农产品,又治理沙化土地,体现了生物多样性的______价值。
(3)沙漠治理中,某些植物通过根系释放化学物质抑制杂草生长,这属于______信息传递,该信息能调节生物的______关系,以维持生态系统的稳定。
24 .某植物花色受两对独立遗传的等位基因 A/a 和B/b 控制,基因对花色的控制途径如图。育种工作者用纯合白花和纯合粉花杂交,F1 全为白花,F1 自交得 F2 ,F2 的表型及比例为白 花:粉花:红花=12:3 :1 .请回答下列问题:
(1)亲本中纯合粉花的基因型为_____ ,纯合白花的基因型为_____;F1 的基因型为_____;F2中粉花的基因型共有_____种,F2 的白花植株中,杂合子所占的比例为_____。
(2)若让 F1 与红花植株测交,子代的表型有_____种,其中白花植株所占比例为_____。
(3)选取 F2 中所有粉花植株自由交配,产生的配子类型及比例为_____,后代中红花植株的比例为_____;若要判断某一粉花植株是否为纯合子,最简便的实验方法是_____。
25.研究者利用蛋白质从头设计策略,合成并筛选能与胰岛素受体结合的胰岛素受体激动剂,如图所示。其中,荧光探针是被荧光标记的蛋白,在与靶蛋白结合后可发出荧光;Aga2 蛋白与膜锚定,使目标蛋白展示在酵母表面。回答下列问题:
(1)构建重组表达载体时,需先用限制酶 NheI 和BamHI 分别切割_____ ,再用_____酶处理,形成重组质粒。切割后两者产生的_____末端可互补配对,避免质粒自身环化和_____。
(2)转化后的酵母菌先接种于 CTUG 培养基中增殖,再转移至 SGCAA 培养基中进行诱导表达,推测培养基 CTUG 和 SGCAA 成分的主要差异是_____。
(3)荧光探针 Y(通常为荧光标记的胰岛素受体或其关键结构域)与目标蛋白结合,目的是筛选出_____。
(4)若将该实验中的酵母菌换成大肠杆菌(原核生物),则目标蛋白可能无法正常发挥作用,原因是大肠杆菌缺乏_____,不能对目标蛋白进行复杂的_____。
1 .D
A、碳是构成细胞的最基本元素, 多糖、蛋白质、核酸等生物大分子都以碳链为基本骨架,A 正确;
B、微量元素在生物体内含量很低, 但属于生命活动必需的元素,对维持正常生命活动有重要作用,B 正确;
C、蛋白质的多样性由四个因素决定, 分别是氨基酸的种类、数目、排列顺序以及肽链盘曲折叠形成的空间结构,C 正确;
D 、DNA 和 RNA 的组成差异有两处,除了五碳糖不同(DNA 含脱氧核糖,RNA 含核糖)之外,碱基种类也有差异:DNA 特有胸腺嘧啶(T),RNA 特有尿嘧啶(U),D 错误。
故选 D。
2 .D
A、始祖马和现代马在分类学上属于不同的属, 两者在形态、结构、生理功能及遗传上差异显著,且存在生殖隔离,马类的进化历程经历了多个中间物种,从始祖马到现代马是一个漫长的过程,因此它们不属于同一物种,A 错误;
B、基因突变具有随机性、不定向性, 环境因素不能直接诱导产生适应性的突变,马类在进化过程中出现的变异是随机发生的,而非为了适应草原环境而定向产生的,B 错误;
C、始祖马进化成现代马的可遗传变异来源有基因突变、基因重组和染色体变异等, C 错误;
D、根据现代生物进化理论, 进化的实质是种群基因频率的定向改变,在从始祖马到现代马的进化过程中,草原环境对马类的奔跑能力进行了定向选择:四肢强壮、单蹄结构的个体更适应草原奔跑,生存和繁殖机会更高,与此相关的有利基因在种群中的频率逐渐增加,D 正确。
故选 D。
3 .B
A、顶芽对侧芽的直接抑制, 属于单向抑制,没有体现“输出结果反过来调节输入”的反馈逻辑,A 错误;
B、血糖升高(输入)→胰岛 B 细胞分泌胰岛素(系统作用)→胰岛素降低血糖(输出);
当血糖降至正常水平,会反过来抑制胰岛 B 细胞继续大量分泌胰岛素(调节输入),形成负反馈调节,B 正确;
C、体温升高时,汗腺分泌增加且毛细血管舒张,这是体温调节中的散热机制,属于“体温升高(输入)→散热反应(输出)”的单向调节,虽然最终能降低体温,但该过程中“散热”
的输出结果不会直接反过来调节“体温升高”这一输入信号的产生,未形成闭环反馈,C 错误;
D、饮水不足(输入)→抗利尿激素分泌增加(系统作用)→重吸收水分增多(输出);但"重吸收水分”的输出结果不会直接反过来调节“饮水不足”这一输入信号,仅为单向的水盐平衡调节,未形成闭环反馈,D 错误。
故选 B。
4 .C
A、生态位是指物种在群落中的地位或作用, 涵盖空间位置、资源占用、种间关系等多个维度,仅开花时间相同无法判定香蒲和芦苇生态位相同,A 错误;
B、群落的垂直结构是指不同物种在垂直方向上的分层现象, 苍鹭为同一物种,其在不同高度筑巢不属于群落的垂直结构,B 错误;
C、鸟类属于生态系统中的消费者, 消费者可通过自身代谢将有机物转化为无机物回到无机环境,能够加速生态系统的物质循环,C 正确;
D、芦苇丛边缘与中央的植物分布差异是水平方向上环境差异导致的镶嵌分布, 属于群落的水平结构,初生演替是在从未有植被覆盖或原有植被被彻底消灭的裸地上发生的演替,与该现象不符,D 错误。
故选 C。
5 .D
A、远缘杂种植株有的染色体组不稳定, 可能不育,同时,杂种植株也不一定能表现双亲的全部优良性状,基因表达具有选择性,A 错误;
B、正常动物细胞传代多次后可能发生转化, 接触抑制减弱或消失,癌细胞无接触抑制,B错误;
C、胚胎分割属于无性繁殖(克隆),后代遗传物质相同,不会提高遗传多样性,C 错误;
D、茎尖分生组织病毒极少, 通过组织培养可获得脱毒苗,但苗期无抗病毒能力,需注意病毒防治,D 正确。
故选 D。
6 .C
A、核糖体的成分是蛋白质和 RNA,细胞蛇只有蛋白质组成,因此细胞蛇与核糖体的组成成分不相同,A 错误;
B、细胞蛇是由代谢酶聚合而成的蛋白质结构, 本身不携带遗传信息,遗传信息储存在 DNA中,B 错误;
C、当代谢酶装配成细胞蛇时,可减少酶活性部位的暴露,细胞代谢相对较弱,C 正确;
D、代谢酶可以降低化学反应的活化能,从而加快化学反应的速度,D 错误。故选 C。
7 .D
A、孟德尔通过豌豆杂交实验、利用假说-演绎法提出遗传定律时,尚未发现染色体的存在,显微镜观察染色体的技术是后续为遗传定律的细胞学解释提供了证据,并未促进孟德尔遗传定律的提出,A 错误;
B、细胞膜流动性的证实依赖人鼠细胞荧光标记融合实验,密度梯度离心法多用于 DNA 半保留复制,与细胞膜流动性的证实无关,B 错误;
C、卡尔文循环探明了光合作用暗反应过程中碳的转移路径, 而植物组织培养技术的理论基础是植物细胞的全能性,二者无直接促进关系,C 错误;
D、限制性内切核酸酶能够切割特定的 DNA 序列,是基因工程中“基因剪刀”的核心工具,它的发现为基因工程技术的诞生奠定了关键基础,D 正确。
故选 D。
8 .C
A、焦油等化学物质若抑制 DNA 复制,会导致细胞无法进入分裂期降低肺癌风险, A 不符合题意;
B、干扰染色体排列可能影响细胞正常分裂,但属于分裂期异常,不会显著增加肺癌风险, B 不符合题意;
C、化学致癌因子(如焦油)可直接诱导原癌基因和抑癌基因突变,导致细胞异常增殖,这是细胞癌变的根本原因,C 符合题意;
D、加速细胞衰老相关酶活性下降,不会显著增加肺癌风险,D 不符合题意。故选 C。
9 .B
A 、NTT 作为同时转运 ATP 、ADP 和 Pi 的载体蛋白,其转运过程需要三种物质的浓度梯度驱动,但并不意味着必须同时结合三者才能触发构象改变,载体蛋白的构象改变可能分步发生,A 错误;
B、在光照充足条件下,叶绿体通过光反应合成 ATP,导致叶绿体基质内 ATP 浓度升高, ADP 和 Pi 浓度降低,从而减少了细胞质基质与叶绿体之间 ATP 、ADP 和 Pi 的浓度梯度,由于浓度梯度是驱动 NTT 转运的必要条件,梯度减小可能导致转运效率下降,B 正确;
C、黑暗条件下,细胞质基质中的 ATP 不仅可来自线粒体的有氧呼吸,还可来自细胞质基质中的无氧呼吸(糖酵解)等过程,C 错误;
D、根据题干,三者的浓度梯度均是驱动转运的必要条件,说明转运是顺浓度梯度进行的,黑暗条件下,ATP 从细胞质基质进入叶绿体基质,ADP 和 Pi 从叶绿体基质运出,均属于协助扩散,D 错误。
故选 B。
10 .A
A、环境容纳量(K 值)是由环境中的资源、空间、天敌等因素决定的, 与种群的初始密度无关,A 正确;
B、每天定时摇动锥形瓶的主要目的是使小球藻在培养液中分布均匀,保证取样的准确性,同时也能让小球藻更充分地接触光照和空气,但不是主要为了增大二氧化碳含量,B 错误;
C、使用血细胞计数板计数时, 应先盖上盖玻片,再将藻液滴在盖玻片边缘,待其自行渗入计数室后再检测,选项操作顺序错误,C 错误;
D、蛋白质的组成元素包含氮元素, 小球藻无固氮能力,培养基不添加氮源时无法合成蛋白质,不能获得大量藻体蛋白质,D 错误。
故选 A。
11 .C
A、细胞呼吸过程中葡萄糖和水产生的 H+与 NAD+结合生成 NADH,属于有氧呼吸的第一、第二阶段,发生场所为细胞质基质和线粒体基质,A 错误;
B、鸢尾素是一种激素,激素分泌后通过体液运输,鸢尾素是肌肉(可看作内分泌器官)分泌的,没有导管,B 错误;
C、据图可知, NAD+可以使脂肪细胞减小,鸢尾素可以加快脂肪组织中脂肪的分解,故两者具有协同作用,C 正确;
D、鸢尾素可以提高胰岛素的敏感性, 推测鸢尾素可辅助治疗糖尿病,但鸢尾素的化学本质是蛋白质,不能口服,D 错误。
故选 C。
12 .B
检测脂肪实验中,体积分数为 50%的酒精用于洗去浮色;低温诱导染色体数目变化实验中,体积分数为 95%的酒精用于固定细胞,二者浓度和作用均不同,A 错误;观察质壁分离和复原实验需用低倍镜进行三次观察(初始状态、质壁分离状态、复原状态),形成
前后自身对照,B 正确;洋葱鳞片叶外表皮细胞是成熟细胞,已失去分裂能力,无法用于观察有丝分裂,C 错误;检测酒精时,需反应完全后,将培养液离心后取上清液,加入酸性重铬酸钾溶液,观察颜色变化,D 错误。
13 .C
A、鲜叶经过一段时间的失水,散失了适当的自由水,减少了细胞张力,使叶片柔软,韧性增加,可为揉捻和提高茶叶细胞破损程度创造必要的条件,A 正确;
B、揉捻是红茶加工的关键步骤, 通过机械力破坏茶叶细胞结构,使细胞液外溢,位于细胞中的多酚氧化酶与液泡中的茶多酚等底物充分接触,启动发酵,生成茶黄素、茶红素等物质, B 正确;
C、高温会导致多酚氧化酶等酶变性失活, 反而抑制酶促反应,干燥高温还可能破坏茶叶品质,导致发酵不充分,C 错误;
D、在红茶发酵过程中,糖类等物质分解产生有机酸,导致 pH 下降,酸性环境能有效抑制多数杂菌的生长,保证发酵纯正,同时,酸性条件有利于茶多酚的氧化聚合,促进茶红素的形成和稳定,从而影响红茶的汤色和滋味,D 正确。
故选 C。
14 .C
三个碱基对缺失属于基因突变,由于 DNA 中嘌呤(A+G)与嘧啶(T+C)的比值恒为 1 ,所以碱基对缺失不会改变整个基因的嘌呤碱基比例,A 错误;基因突变是随机发生的,霍乱的选择压力不能引导基因发生定向的"适应性突变"。选择作用是对已有变异的筛选,而非引发特定突变,B 错误;选择直接作用于生物体的表型(即杂合子对霍乱的抵抗力),拥有更适应环境的表型的个体,其生存和繁殖成功率更高,从而导致其对应的基因型频率增加,最终引起种群基因频率的改变,C 正确;囊性纤维病的案例恰恰提供了一个反例。由于杂合子优势,这个有害突变在自然选择的作用下被保留在了种群中,并没有被淘汰。这证明了有害突变不一定会在进化中消失,D 错误。
15 .A
A、番木瓜 2n=18,即体细胞共含 18 条染色体,其中 16 条为常染色体(8 对),2条为性染色体(1对)。生殖细胞经减数分裂形成,染色体数目减半,因此生殖细胞中含 8条常染色体和 1 条性染色体,A 错误;
B、染色体结构变异中, 缺失会导致染色体上基因数目减少,倒位会导致染色体上基因的排列顺序发生改变,原始 X 染色体经缺失、倒位形成 Y 染色体的过程中,基因的数目和排列
顺序均发生改变,B 正确;
C、雌性番木瓜(XX)只产生含 X 的配子,雄性番木瓜(XY)产生含 X 和含 Y 的配子,后代基因型为 XX(雌性)、XY(雄性),不存在 Yh 基因,因此不会出现两性番木瓜
(XYh),C 正确;
D、两性番木瓜(XYh )产生含 X 、Yh 的两种配子,比例为 1:1,雄性番木瓜(XY)产生含
X、Y 的两种配子,比例为 1:1,后代基因型为 XX(雌性)、XY(雄性)、XYh(两性)、YY (无 X 染色体,致死),因此存活子代表型及比例为雌性:雄性:两性=1: 1: 1 ,D 正确。
故选 A。
16 .AB
A、甲为减数分裂, 减数第一次分裂后期发生同源染色体分离、非同源染色体自由组合,属于基因重组,是配子多样性的重要成因,A 正确;
B、乙为受精作用, 精卵细胞的识别依赖细胞膜上具有识别功能的糖蛋白,体现了细胞膜的信息交流功能,B 正确;
C、甲为减数分裂, 丙为有丝分裂,二者分裂方式不同;且减数分裂和有丝分裂的染色体都只在间期复制 1 次,复制次数相同,C 错误;
D、丁为细胞分化, 是基因选择性表达的结果,细胞分化程度越高,细胞全能性越低,D 错误。
故选 AB。
17 .ABC
A、与对照组相比, 图中没有体现出 NAA 在高浓度时抑制芽增殖的情况,A 正确;
B、分析柱形图可知, 在 NAA 浓度为 1.0mg/L 、6-BA 浓度为 7mg/L 条件下,芽的增殖系数最高,B 正确;
C 、α-萘乙酸(NAA)是人工合成的植物生长调节剂,具 有与植物激素类似的生理效应,但与植物激素具有完全不同的分子结构,C 正确;
D、由图示可知,当 NAA 浓度为 0mg/L 时,随着 6-BA 浓度从 5mg/L 增加到 7mg/L,芽增殖系数增加,但当 6-BA 浓度从 7mg/L 增加到 9mg/L 时,芽增殖系数降低;当 NAA 浓度为1.0mg/L 时,随着 6-BA 浓度从 5mg/L 增加到 7mg/L,芽增殖系数增加,当 6-BA 浓度从 7mg/L增加到 9mg/L 时,芽增殖系数降低;所以当添加的 NAA 浓度相同时,芽增殖系数不是随着6-BA 浓度的增加而一直增加,D 错误。
故选 ABC。
18 .AC
A、生态系统的组成包括一定区域内的所有生物(生物群落)以及非生物的物质和能量(非生物环境),绿孔雀栖息地的非生物环境与该区域所有生物正好符合生态系统的组成要素,A 正确;
B、第二营养级是直接以生产者为食的植食性生物, 绿孔雀捕食昆虫时,若昆虫为植食性则属于第二营养级,此时绿孔雀属于第三营养级,B 错误;
C、就地保护是保护生物多样性最有效的措施, 易地保护是就地保护的补充,可为栖息地破坏严重、种群数量过少的濒危物种提供生存保障, 绿孔雀受栖息地丧失、碎片化威胁, 需要采取二者结合的保护措施,C 正确;
D、题干明确指出栖息地丧失和碎片化是绿孔雀生存的重要威胁,在其栖息地附近修建公路、水坝会加剧栖息地碎片化,破坏生存环境,不利于种群数量扩大,D 错误。
故选 AC。
19 .A
滋养层细胞是早期胚胎(囊胚阶段)的外层细胞,将来发育为胎膜和胎盘,取滋养层细胞进行性别鉴定不会影响内细胞团的发育。①试管动物、③转基因动物常需通过该方式筛选目标性别个体,A 正确;①试管动物的培育流程为“体外受精→胚胎培养→胚胎移植”,体外受精过程涉及精子和卵细胞结合,属于有性生殖;②克隆动物(如克隆猴)的培育基于体细胞核移植技术,无需精子和卵细胞结合,仅通过体细胞的细胞核与去核卵母细胞重组发育为胚胎,属于无性生殖,B 错误;胚胎移植的最佳时期为桑葚胚或囊胚阶段,原肠胚阶段的胚胎已开始细胞分化形成三个胚层,此时移植成功率极低,且胚胎易受损伤。因此①②③技术均需将胚胎培养至桑葚胚或囊胚阶段进行移植,C 错误;胚胎移植需遵循“同种移植”原则,且受体与供体的生理状态必须同步,才能为胚胎着床提供适宜环境,D 错误。
20 .ABD
图中①(BDNF 基因转录)、②(翻译)、③(另一基因转录)、④(miRNA 与
mRNA 配对)均遵循碱基互补配对原则,过程②④是 RNA 与RNA 配对,碱基对为 A-U、 U-A 、G-C 、C-G,过程①③是 DNA 与 RNA 配对,碱基对为 A-U 、T-A 、G-C 、C-G,因此过程①③特有的碱基对为 T-A ,A 正确;基因是双链 DNA 分子,双链 DNA 分子反向平行排列,两端各有 1 个游离的磷酸基团,因此 1000 个碱基对的 BDNF 基因含 2 个游离磷酸基团,B 正确;由题图及题干信息可知,另一基因的调控机理是:转录出的 miRNA 与 BDNF基因的 mRNA 结合,导致 mRNA 无法与核糖体结合,从而抑制翻译过程,该抑制过程会导
致 BDNF 合成受阻,进而引发精神分裂症,C 错误;组氨酸密码子为 CAU 、CAC,对应的模板链碱基为 GTA 、GTG;天冬氨酸密码子为 GAU 、GAC,对应的模板链碱基为 CTA、
CTG。对比可知,模板链对应部位碱基最可能由 G 变为 C ,D 正确。
21 .(1) C5 细胞质基质 协助扩散 主动运输 电子
(2) 吸收、传递、转化 叶绿素和类胡萝卜素 类囊体薄膜 氧气和 NADPH
(3) Ca2+ 碳源
22 .(1) 突触 胞吐 兴奋性
(2) 增加 细胞骨架
(3) 下降 上升 下降 下降
(4) 是否为 AD 模型小鼠、是否用大蒜素灌胃 小鼠找到隐藏平台的时间 小鼠找到隐藏平台的时间
A# 含量(或胰岛素受体活性、GSK-3# 活性、ATP 含量等)
23 .(1) 协调 整体 降低(减小)
(2) 消费者 分解者 物质循环 直接和间接
(3) 化学 种间
24 .(1) aaBB AAbb AaBb 2 5/6
(2) 3 1/2
(3) aB:ab=2:1 1/9 让该植株自交,观察后代表型
25 .(1) 质粒和目的基因 DNA 连接 黏性 目的基因反向连接
(2)是否含有半乳糖
(3)能与胰岛素受体结合的目标蛋白(或有效的胰岛素受体激动剂或可表达有效的胰岛素受体激动剂的酵母菌)
(4) 内质网和高尔基体(或复杂细胞器) 加工和修饰
相关试卷
这是一份2026届百师联盟高三下学期开学考试生物学试题含答案,共19页。试卷主要包含了选择题,非选择题等内容,欢迎下载使用。
这是一份2026届百师联盟高三下学期开年考生物试题含答案解析,共8页。
这是一份2026年百师联盟高三下学期3月生物试题及答案,文件包含生物答案pdf、生物pdf等2份试卷配套教学资源,其中试卷共25页, 欢迎下载使用。
相关试卷 更多
- 1.电子资料成功下载后不支持退换,如发现资料有内容错误问题请联系客服,如若属实,我们会补偿您的损失
- 2.压缩包下载后请先用软件解压,再使用对应软件打开;软件版本较低时请及时更新
- 3.资料下载成功后可在60天以内免费重复下载
免费领取教师福利 





.png)




