


2026届内蒙自治区乌兰察布市集宁二中高三六校第一次联考物理试卷含解析
展开 这是一份2026届内蒙自治区乌兰察布市集宁二中高三六校第一次联考物理试卷含解析,共14页。
2.答题前,认真阅读答题纸上的《注意事项》,按规定答题。
一、单项选择题:本题共6小题,每小题4分,共24分。在每小题给出的四个选项中,只有一项是符合题目要求的。
1、如图,装备了“全力自动刹车”安全系统的汽车,当车速v满足3.6km/h≤v≤36km/h、且与前方行人之间的距离接近安全距离时,如果司机未采取制动措施,系统就会立即启动“全力自动刹车”,使汽车避免与行人相撞。若该车在不同路况下“全力自动刹车”的加速度取值范围是4~6m/s2,则该系统设置的安全距离约为( )
A.0.08mB.1.25mC.8.33 mD.12.5m
2、如图所示,吊篮A、物体B、物体C的质量均为m,两物体分别固定在竖直弹簧两端,弹簧的质量不计,整个系统在轻绳悬挂下处于静止状态,现将悬挂吊篮的轻绳剪断在轻绳刚被剪断的时间( )
A.物体B的加速度大小为gB.物体C的加速度大小为2g
C.吊篮A的加速度大小为gD.吊篮A与物体C间的弹力大小为0.5mg
3、如图所示,a、b、c、d为椭圆的四个顶点,一带电量为+Q的点电荷处在椭圆的一个焦点上,另有一带负电的点电荷仅在与+Q之间的库仑力的作用下沿椭圆运动,则下列说法中正确的是( )
A.负电荷在a、c两点的电势能相等
B.负电荷在a、c两点所受的电场力相同
C.负电荷在b点的速度小于在d点速度
D.负电荷在b点的电势能大于在d点的电势能
4、如图所示,半径为R的竖直半球形碗固定于水平面上,碗口水平且AB为直径,O点为碗的球心.将一弹性小球(可视为质点)从AO连线上的某点c点沿CO方向以某初速度水平抛出,经历时间(重力加速度为g)小球与碗内壁第一次碰撞,之后可以恰好返回C点;假设小球与碗内壁碰撞前后瞬间小球的切向速度不变,法向速度等大反向.不计空气阻力,则C、O两点间的距离为( )
A.B.C.D.
5、在一次观察光的衍射实验中,观察到如图所示的清晰的亮暗相间的图样,那么障碍物是下列给出的( )
A.很小的不透明圆板
B.很大的中间有大圆孔的不透明挡板
C.很大的不透明圆板
D.很大的中间有小圆孔的不透明挡板
6、如图所示是旅游景区中常见的滑索。研究游客某一小段时间沿钢索下滑,可将钢索简化为一直杆,滑轮简化为套在杆上的环,滑轮与滑索间的摩擦力及游客所受空气阻力不可忽略,滑轮和悬挂绳重力可忽略。游客在某一小段时间匀速下滑,其状态可能是图中的( )
A.B.C.D.
二、多项选择题:本题共4小题,每小题5分,共20分。在每小题给出的四个选项中,有多个选项是符合题目要求的。全部选对的得5分,选对但不全的得3分,有选错的得0分。
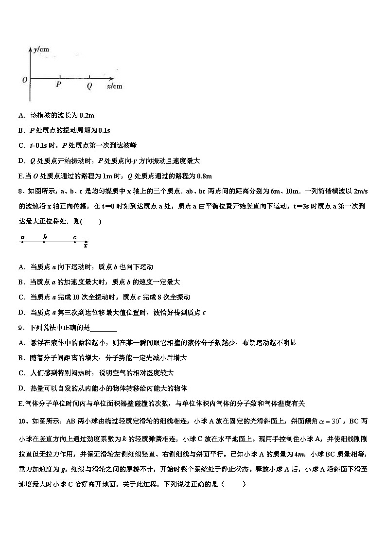
7、一列简谐波以1m/s的速度沿x轴正方向传播。t=0时,该波传到坐标原点O,O点处质点的振动方程为y=10sin10πt(cm)。P、Q是x轴上的两点,其坐标xP=5cm、xQ=10cm,如图所示。下列说法正确的是 。
A.该横波的波长为0.2m
B.P处质点的振动周期为0.1s
C.t=0.1s时,P处质点第一次到达波峰
D.Q处质点开始振动时,P处质点向-y方向振动且速度最大
E.当O处质点通过的路程为1m时,Q处质点通过的路程为0.8m
8、如图所示,a、b、c是均匀媒质中x轴上的三个质点.ab、bc两点间的距离分别为6m、10m.一列简谐横波以2m/s的波速沿x轴正向传播,在t=0时刻到达质点a处,质点a由平衡位置开始竖直向下运动,t=3s时质点a第一次到达最大正位移处.则( )
A.当质点a向下运动时,质点b也向下运动
B.当质点a的加速度最大时,质点b的速度一定最大
C.当质点a完成10次全振动时,质点c完成8次全振动
D.当质点a第三次到达位移最大值位置时,波恰好传到质点c
9、下列说法中正确的是________
A.悬浮在液体中的微粒越小,则在某一瞬间跟它相撞的液体分子数越少,布朗运动越不明显
B.随着分子间距离的增大,分子势能一定先减小后增大
C.人们感到特别闷热时,说明空气的相对湿度较大
D.热量可以自发的从内能小的物体转移给内能大的物体
E.气体分子单位时间内与单位面积器壁碰撞的次数,与单位体积内气体的分子数和气体温度有关
10、如图所示,AB两小球由绕过轻质定滑轮的细线相连,小球A放在固定的光滑斜面上,斜面倾角,BC两小球在竖直方向上通过劲度系数为k的轻质弹簧相连,小球C放在水平地面上。现用手控制住小球A,并使细线刚刚拉直但无拉力作用,并保证滑轮左侧细线竖直、右侧细线与斜面平行。已知小球A的质量为4m,小球BC质量相等,重力加速度为g,细线与滑轮之间的摩擦不计,开始时整个系统处于静止状态。释放小球A后,小球A沿斜面下滑至速度最大时小球C恰好离开地面,关于此过程,下列说法正确的是( )
A.小球BC及弹簧组成的系统机械能守恒
B.小球C的质量为m
C.小球A最大速度大小为
D.小球B上升的高度为
三、实验题:本题共2小题,共18分。把答案写在答题卡中指定的答题处,不要求写出演算过程。
11.(6分)某实验小组测量重力加速度的实验装置,如图所示,图中D为铁架台,E为固定在铁架台上的定滑轮(质量和摩擦可忽略), F为光电门,C为固定在重物上的宽度为d=0.48cm的遮光条(质量不计)。让质量为3.0kg的重物A拉着质量为1.0kg的物块B从静止开始下落。某次实验,测得A静止时遮光条到光电门的距离h=60.0cm,测出遮光条C经过光电门的时间,根据以上数据,可得该次实验重物A经过光电门的速度为_______m/s, 重力加速度为________m/s2(计算结果均保留两位有效数字)。本次实验重力加速度的测量值比实际值________(填“偏小”、“偏大”或“不变”)。
12.(12分)用图(a)所示的实验装置,探究小车匀加速运动的加速度与其质量及所受拉力的关系。实验所用交变电流的频率为。
(1)保持沙桶及沙的总质量不变,改变小车上砝码的质量,分别做了5次实验。在图(b)所示的坐标系中标出了相应的实验数据。
(2)再进行第6次实验,测得小车及砝码总质量为,实验得到图(c)所示的纸带。纸带上相邻计数点之间还有4个点未画出,由纸带数据计算加速度为__________。(保留3位有效数字)
(3)请把第6次实验的数据标在图(b)所示的坐标系中,并作出实验的图像________。
四、计算题:本题共2小题,共26分。把答案写在答题卡中指定的答题处,要求写出必要的文字说明、方程式和演算步骤。
13.(10分)一半球形玻璃砖,球心为O,OA和OB与竖直方向间的夹角均为30°。一束光线射向A点,折射光线恰好竖直向下射到C点,已知该玻璃砖折射率为。
(1)求射向A点的光线与竖直方向的夹角;
(2)从B点射入的光线折射后恰好过C点,求折射光线BC与虚线BO夹角的正弦值。
14.(16分)如图所示,平行导轨宽为L、倾角为θ,处在垂直导轨平面向下的匀强磁场中,磁感强度为B,CD为磁场的边界,导轨左端接一电流传感器,CD右边平滑连一足够长的导轨。质量为m、电阻为R的导体棒ab长也为L,两端与导轨接触良好,自导轨上某处由静止滑下。其余电阻不计,不计一切摩擦和空气阻力,重力加速度为g。
(1)棒ab上的感应电流方向如何?
(2)棒ab在磁场内下滑过程中,速度为v时加速度为多大?
(3)若全过程中电流传感器指示的最大电流为I0。求棒ab相对于CD能上升的最大高度。
15.(12分)如图所示,两个球形容器容积之比为V1∶V2 10∶11,由一细管(容积忽略)相连,细管的水平部分封有一段汞柱,两容器中盛有等量同种气体,并置于两个温度分别为T1和T2的热库内,已知T1300K ,位于细管中央的汞柱静止。
(1)求另一个热库的温度T2;
(2)若使两热库温度都升高T,汞柱是否发生移动?请通过计算说明理由。
参考答案
一、单项选择题:本题共6小题,每小题4分,共24分。在每小题给出的四个选项中,只有一项是符合题目要求的。
1、D
【解析】
由题意知,车速3.6km/h≤v≤36km/h即,系统立即启动“全力自动刹车”的加速度大小约为4~6m/s2,最后末速度减为0,由推导公式可得
故ABC错误,D正确。
故选D。
2、D
【解析】
A.弹簧开始的弹力
F=mg
剪断细线的瞬间,弹簧弹力不变,B的合力仍然为零,则B的加速度为0,故A错误;
BC.剪断细线的瞬间,弹力不变,将C和A看成一个整体,根据牛顿第二定律得
即A、C的加速度均为1.5g,故BC错误;
D.剪断细线的瞬间,A受到重力和C对A的作用力,对A有
得
故D正确。
故选D。
3、A
【解析】
A.因为a、c两点电势相等,则负电荷在a、c两点的电势能相等,选项A正确;
B.负电荷在a、c两点所受的电场力大小相同,但是方向不同,选项B错误;
CD.因b点电势高于d点,负电荷在b点的电势能小于在d点的电势能,则由能量守恒定律可知,b点的动能大于在d点的动能,即在b点的速度大于在d点速度,选项CD错误;
故选A。
4、C
【解析】
小球在竖直方向的位移为,设小球与半球形碗碰撞点为D点,则DO的连线与水平方向的夹角为300,过D点作CO连线的垂线交于CO连线E点,则OE=,小球下落h时竖直方向的速度为,则水平方向的速度,所以水平方向的位移为,由几何关系可知,CO=,故C正确.
5、D
【解析】
很大的中间有大圆孔的不透明挡板和很大的不透明圆板不会发生衍射现象,很小的不透明圆板出现泊松亮斑.
【详解】
A.用光照射很小的不透明圆板时后面出现一亮点,即泊松亮斑,故A错误;
B.很大的中间有大圆孔的不透明挡板时后面是一亮洞,不会出现衍射现象,故B错误;
C.很大的不透明圆板时后面是一片阴影,不会出现衍射现象,故C错误;
D.用光照射很大的中间有小圆孔的不透明挡板时是明暗相间的衍射图样,即发生衍射现象,故D正确.
【点睛】
该题考查单孔衍射的图样,要牢记单孔衍射和单缝衍射图样与障碍物或孔的尺寸是有关系的,不同的障碍物或孔出现的衍射图样是不一样的.
6、B
【解析】
设索道的倾角为α,若不考虑任何阻力,对滑轮和乘客组成的整体,由牛顿第二定律得
(M+m)gsinα=(M+m)a
对乘客由于满足
Mgsinα=Ma
可知绳子与索道垂直。若索道与滑轮之间有摩擦,而乘客不受空气阻力,则当匀速运动时,绳子在竖直方向;若同时考虑滑轮与索道之间的摩擦以及人所受的空气阻力,则绳子应该在垂直于索道与竖直方向之间,则选项B正确,ACD错误;故选B。
二、多项选择题:本题共4小题,每小题5分,共20分。在每小题给出的四个选项中,有多个选项是符合题目要求的。全部选对的得5分,选对但不全的得3分,有选错的得0分。
7、ACE
【解析】
B.O点处质点振动方程为可知,波的振幅,起振方向为y轴正向,波动周期
P点振动周期与O点振动周期相同,为0.2s,故B错误;
A.波长
故A正确;
C.振动从O点传到P点所需时间为
故P处质点振动时间
由于P处质点起振方向沿y轴向上,故经达到波峰,故C正确;
D.由题意知,P、Q之间的距离为
结合起振方向可知,Q处质点开始振动时,P处质点位移波峰,此时速度为零,故D错误;
E.当O处质点通过的路程为1m时,有
故经历的时间为
因为
所以振动形式从O点传到Q点所需时间为,所以Q处质点振动时间为,Q处质点通过的路程
故E正确。
故选ACE。
8、BC
【解析】
在t=0时刻到达质点a处,质点a由平衡位置开始竖直向下运动,t=3s时质点a第一次到达最大正位移处可知,,所以,波长
A、B项:由于,所以当质点a向下运动时,b质点一定向上振动,当质点a的加速度最大时,即处在波峰(或波谷)所以b质点处于平衡位置,即速度最大,故A错误,B正确;
C项:当质点a完成10次全振动所用时间为,波从a传到c所用的时间为,所以还有,所以b刚好完成8次全振动,故C正确;
D项:当质点a第三次到达位移最大值位置所用的时间为,波从a传到c所用的时间,故D错误.
9、BCE
【解析】
A.悬浮在液体中的微粒越小,受到液体分子碰撞时运动状态越容易改变,则布朗运动越明显,选项A错误;
B.随着分子间距离的增大,分子力先做正功后做负功,故分子势能一定先减小后增大,选项B正确;
C.人们感到特别闷热时,说明空气的相对湿度较大,选项C正确;
D.热量可以自发的从温度高的物体转移给温度低的物体,选项D错误;
E.气体分子单位时间内与单位面积器壁碰撞的次数,与单位体积内气体的分子数和气体温度有关,温度越高,单位体积的分子数越多,则气体分子单位时间内与单位面积器壁碰撞的次数越多,选项E正确;
10、BC
【解析】
A.以小球B、C及弹簧组成的系统为研究对象,除系统重力外,绳的拉力对系统做功,则系统机械能不守恒,故A错误;
B.小球A速度最大时,小球A的加速度为零,则
对小球B、C及弹簧组成的系统
联立以上两式,解得
故B正确;
CD.小球C恰好离开地面时,弹簧弹力
弹簧伸长量为,初始时,弹簧被压缩,则小球B上升,以小球A、B、C及弹簧组成的系统为研究对象,由机械能守恒定律得
又
联立以上两式,解得
故C正确,D错误。
故选BC。
三、实验题:本题共2小题,共18分。把答案写在答题卡中指定的答题处,不要求写出演算过程。
11、2.4 9.6 偏小
【解析】
[1] 根据以上数据,可得该次实验重物A经过光电门的速度为
[2]对A、B整体
且
代入数据解得
[3]由于存在阻力,导致加速度偏小,实验重力加速度的测量值比实际值偏小。
12、0.633
【解析】
(2)[1]相邻计数点时间间隔为
由逐差法计算加速度有
(3)[2]本次实验的数据为:
将其在坐标系内描点,坐标系上全部的6个点均有效。画--条平滑的、细的直线,使各点对称分布在直线的两侧,且直线过坐标原点。图像如图所示:
四、计算题:本题共2小题,共26分。把答案写在答题卡中指定的答题处,要求写出必要的文字说明、方程式和演算步骤。
13、 (1)30°;(2)
【解析】
(1)光路图如下图所示,根据折射定律有
解得
∠EAG=60°
即入射光线与竖直方向的夹角为30°。
(2)由几何关系得
CO=Rsin30°=0.5R
AB=2CO= R
根据正弦定理
得
14、 (1) 流向 ; (2) ; (3)
【解析】
(1)根据楞次定律可判定:棒在磁场中向下滑动时,电流由b流向a;
(2)当棒的速度为v时,切割磁感线产生的感应电动势为,根据闭合电路欧姆定律,安培力,根据牛顿第二定律,有
解得:
(3)棒下滑到CD处回路电流最大,有
棒ab滑过CD后直接到右侧最高点,由机械能守恒定律,有
解得:
15、(1)330K;(2)向右移动,理由见解析。
【解析】
(1)两容器中盛有等量同种气体,当位于细管中央的汞柱平衡时,气体压强相等。
由盖吕·萨克定律
解得
K
(2)假设汞柱不移动,当两热库温度都升高△T
对左容器,由查理定律有
得
同理对右容器
因为故
所以汞柱向右移动.
相关试卷
这是一份2026届内蒙自治区乌兰察布市集宁二中高三六校第一次联考物理试卷含解析,共14页。
这是一份2026届内蒙集宁二中高三第一次模拟考试物理试卷含解析,共14页。
这是一份2026届内蒙古自治区乌兰察布市集宁区内蒙古集宁一中高三下学期第六次检测物理试卷含解析,共14页。试卷主要包含了与水面的夹角为θ等内容,欢迎下载使用。
相关试卷 更多
- 1.电子资料成功下载后不支持退换,如发现资料有内容错误问题请联系客服,如若属实,我们会补偿您的损失
- 2.压缩包下载后请先用软件解压,再使用对应软件打开;软件版本较低时请及时更新
- 3.资料下载成功后可在60天以内免费重复下载
免费领取教师福利 




.png)




