


2026届内蒙古集宁一中高三第二次调研物理试卷含解析
展开 这是一份2026届内蒙古集宁一中高三第二次调研物理试卷含解析,共14页。试卷主要包含了考生必须保证答题卡的整洁等内容,欢迎下载使用。
1.答卷前,考生务必将自己的姓名、准考证号、考场号和座位号填写在试题卷和答题卡上。用2B铅笔将试卷类型(B)填涂在答题卡相应位置上。将条形码粘贴在答题卡右上角"条形码粘贴处"。
2.作答选择题时,选出每小题答案后,用2B铅笔把答题卡上对应题目选项的答案信息点涂黑;如需改动,用橡皮擦干净后,再选涂其他答案。答案不能答在试题卷上。
3.非选择题必须用黑色字迹的钢笔或签字笔作答,答案必须写在答题卡各题目指定区域内相应位置上;如需改动,先划掉原来的答案,然后再写上新答案;不准使用铅笔和涂改液。不按以上要求作答无效。
4.考生必须保证答题卡的整洁。考试结束后,请将本试卷和答题卡一并交回。
一、单项选择题:本题共6小题,每小题4分,共24分。在每小题给出的四个选项中,只有一项是符合题目要求的。
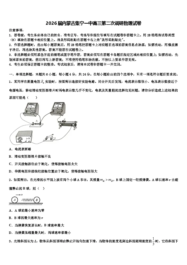
1、某同学在测量电阻实验时,按图所示连接好实验电路。闭合开关后发现:电流表示数很小、电压表示数接近于电源电压,移动滑动变阻器滑片时两电表示数几乎不变化,电表及其量程的选择均无问题。请你分析造成上述结果的原因可能是( )
A.电流表断路
B.滑动变阻器滑片接触不良
C.开关接触部位由于氧化,使得接触电阻太大
D.待测电阻和接线柱接触位置由于氧化,使得接触电阻很大
2、如图所示,在光滑的水平面上放有两个小球A和B,其质量,B球上固定一轻质弹簧。A球以速率v去碰撞静止的B球,则( )
A.A球的最小速率为零
B.B球的最大速率为v
C.当弹簧恢复原长时,B球速率最大
D.当弹簧压缩量最大时,两球速率都最小
3、光滑斜面长为L,物体从斜面顶端由静止开始匀加速下滑,当物体的速度是到达斜面底端速度的时,它沿斜面下滑的距离是
A.LB.LC.LD.L
4、对磁现象的研究中有一种“磁荷观点”.人们假定,在N极上聚集着正磁荷,在S极上聚集着负磁荷.由此可以将磁现象与电现象类比,引入相似的概念,得出一系列相似的定律.例如磁的库仑定律、磁场强度、磁偶极矩等.
在磁荷观点中磁场强度定义为:磁场强度的大小等于点磁荷在该处所受磁场力与点磁荷所带磁荷量的比值,其方向与正磁荷在该处所受磁场力方向相同.若用H表示磁场强度,F表示点磁荷所受磁场力,qm表示磁荷量,则下列关系式正确的是( )
A.F=B.H=C.H=FqmD.qm=HF
5、目前,我国的第五代移动通信技术(简称5G或5G技术)已经进入商用阶段,相应技术达到了世界先进水平。5G信号使用的是超高频无线电波,关于5G信号,下列说法正确的是( )
A.5G信号是由机械振动产生的
B.5G信号的传输和声波一样需要介质
C.5G信号与普通的无线电波相比粒子性更显著
D.5G信号不能产生衍射现象
6、材料相同质量不同的两滑块,以相同的初动能在同一水平面上运动,最后都停了下来。下列说法正确的是( )
A.质量大的滑块摩擦力做功多
B.质量大的滑块运动的位移大
C.质量大的滑块运动的时间长
D.质量大的滑块摩擦力冲量大
二、多项选择题:本题共4小题,每小题5分,共20分。在每小题给出的四个选项中,有多个选项是符合题目要求的。全部选对的得5分,选对但不全的得3分,有选错的得0分。
7、2019年11月5日,我国成功发射了“北斗三号卫星导航系统”的第3颗倾斜地球同步轨道卫星。“北斗三号卫星导航系统”由静止地球同步轨道卫星、倾斜地球同步轨道卫星、中圆地球轨道卫星组成。中圆地球轨道卫星轨道周期是12个小时左右,“同步轨道”卫星的轨道周期等于地球自转周期,卫星运行轨道面与地球赤道面的夹角叫做轨道倾角。根据轨道倾角的不同,可将“同步轨道”分为静止轨道(倾角为零)、倾斜轨道(倾角不为零)和极地轨道。根据以上信息,下列说法正确的有( )
A.倾斜地球同步轨道卫星的高度等于静止地球同步轨道卫星的高度
B.中圆地球轨道卫星的线速度大于地球同步轨道卫星的线速度
C.可以发射一颗倾斜地球同步轨道卫星,静止在扬州上空
D.可以发射一颗倾斜地球同步轨道卫星,每天同一时间经过扬州上空
8、如图甲所示,一个小球悬挂在细绳下端,由静止开始沿竖直方向运动,运动过程中小球的机械能E与路程x的关系图像如图乙所示,其中O-x1过程的图像为曲线,x1-x2过程的图像为直线。忽略空气阻力。下列说法正确的是
A.O-x1过程中小球所受拉力大于重力
B.小球运动路程为x1时的动能为零
C.O-x2过程中小球的重力势能一直增大
D.x1-x2过程中小球一定做匀加速直线运动
9、如图所示,半径为R的半圆弧槽固定在水平面上,槽口向上,槽口直径水平,一个质量为m的物块从P点由静止释放刚好从槽口A点无碰撞地进入槽中,并沿圆弧槽匀速率地滑行到B点,不计物块的大小,P点到A点高度为h,重力加速度大小为g,则下列说法正确的是( )
A.物块从P到B过程克服摩擦力做的功为mgR
B.物块从A到B过程与圆弧槽间正压力为
C.物块在B点时对槽底的压力大小为
D.物块滑到C点(C点位于A、B之间)且OC和OA的夹角为θ,此时时重力的瞬时功率为
10、下列说法正确的是( )
A.固体中的分子是静止的,液体、气体中的分子是运动的
B.液态物质浸润某固态物质时,附着层中分子间的相互作用表现为斥力
C.一定质量的理想气体,在温度不变的条件下,当它的体积减小时,在单位时间内、单位面积上气体分子对器壁碰撞的次数增大
D.理想气体实验定律对饱和汽也适用
E.有的物质在物态变化中虽然吸收热量但温度却不升高
三、实验题:本题共2小题,共18分。把答案写在答题卡中指定的答题处,不要求写出演算过程。
11.(6分)某同学利用下述装置对轻质弹簧的弹性势能进行探究,一轻质弹簧放置在光滑水平桌面上,弹簧左端固定,右端与一小球接触而不固连:弹簧处于原长时,小球恰好在桌面边缘,如图(a)所示.向左推小球,使弹簧压缩一段距离后由静止释放.小球离开桌面后落到水平地面.通过测量和计算,可求得弹簧被压缩后的弹性势能.
回答下列问题:
(1)本实验中可认为,弹簧被压缩后的弹性势能Ep与小球抛出时的动能Ek相等.已知重力加速度大小为g,为求得Ek,至少需要测量下列物理量中的 (填正确答案标号).
E.弹簧原长l0
(2)用所选取的测量量和已知量表示Ek,得Ek= .
(3)图(b)中的直线是实验测量得到的s—△x图线.从理论上可推出,如果h不变.m增加,s—△x图线的斜率会 (填“增大”、“减小”或“不变”);如果m不变,h增加,s—△x图线的斜率会 (填“增大”、“减小”或“不变”).由图(b)中给出的直线关系和Ek的表达式可知,Ep与△x的 次方成正比.
12.(12分)小李同学设计实验测定一圆柱体合金的电阻率,需要精确测量合金的电阻值。已知圆柱体合金长度为L、电阻约为,现在手头备有如下器材:
A.电流表A1,量程为、内阻约为
B.电流表A2,量程为、内阻约为
C.电阻箱,最大阻值为
D.滑动变阻器,最大阻值为
E.滑动变阻器,最大阻值为
F.电源,电动势约为、内阻约为
G.导线和开关若干
H.刻度尺(最小刻度为1mm)
I.游标卡尺
(1)用游标卡尺测量圆柱体合金的直径如图所示,则直径_________。
(2)如图所示是该同学设计的测量该合金电阻的电路图,请帮助他选择合适的电学器材,要求电表的示数大于其量程的三分之二、滑动变阻器方便调节,则电流表和滑动变阻器需选择_________(填对应器材前面的字母序号)。按图连接好线路进行实验,即可测量出该合金的电阻值。
(3)用以上已知量和所测量的物理量的字母,写出该合金电阻率的表达式为_________。
四、计算题:本题共2小题,共26分。把答案写在答题卡中指定的答题处,要求写出必要的文字说明、方程式和演算步骤。
13.(10分)如图甲所示为足够长、倾斜放置的平行光滑导轨,处在垂直斜面向上的匀强磁场中,导轨上端接有一定值电阻,导轨平面的倾角为37°,金属棒垂直导轨放置,用一平行于斜面向上的拉力F拉着金属棒由静止向上运动,金属棒的质量为0.2 kg,其速度大小随加速度大小的变化关系如图乙所示.金属棒和导轨的电阻不计,,求:
(1)拉力F做功的最大功率
(2)回路中的最大电功率
14.(16分)如图甲所示,正方形闭合线圈的边长、总电阻、匝数,匀强磁场方向垂直于线圈平面,磁感应强度大小随时间的变化关系如图乙所示,周期,磁场方向以垂直线圈平面向里为正。试求:
(1)时,线圈的边所受安培力的大小和方向。
(2)在时间内,通过导线横截面的电荷量。
15.(12分)如图所示,等腰三角形ABC为一透明材料做成的三棱镜的横截面示意图,,AC边长为,M、N分别为AC、BC的中点。一平行AB的细光束从M点射入棱镜,经AB面反射一次后从N点射出,光在真空中的传播速度用表示,求光在透明材料内传播所用的时间。
参考答案
一、单项选择题:本题共6小题,每小题4分,共24分。在每小题给出的四个选项中,只有一项是符合题目要求的。
1、D
【解析】
AB.电流表断路或者滑动变阻器滑片接触不良,都会造成整个电路是断路情况,即电表示数为零,AB错误;
C.开关接触部位由于氧化,使得接触电阻太大,则电路电阻过大,电流很小,流过被测电阻的电流也很小,所以其两端电压很小,不会几乎等于电源电压,C错误;
D.待测电阻和接线柱接触位置由于氧化,使得接触电阻很大,相当于当被测电阻太大,远大于和其串联的其他仪器的电阻,所以电路电流很小,其分压接近电源电压,D正确。
故选D。
2、C
【解析】
分析小球的运动过程:A与弹簧接触后,弹簧被压缩,弹簧对A产生向左的弹力,对B产生向右的弹力,A做减速运动,B做加速运动,当B的速度等于A的速度时压缩量最大,此后A球速度继续减小,B球速度继续增大,弹簧压缩量减小,当弹簧第一次恢复原长时,B球速率最大,A球速度最小,此时满足
解得
因为,可知A球的最小速率不为零,B球的最大速率大于v,选项ABD错误,C正确。
故选C。
3、A
【解析】
设物体沿斜面下滑的加速度为a,物体到达斜面底端时的速度为v,则有:
v2=2aL
=2aL′
联立两式可得:L′=L,A正确,BCD错误。
故选A。
4、B
【解析】
试题分析:根据题意在磁荷观点中磁场强度定义为:磁场强度的大小等于点磁荷在该处所受磁场力与点磁荷所带磁荷量的比值,其方向与正磁荷在该处所受磁场力方向相同,所以有
故选B。
【名师点睛】
磁场强度的大小等于点磁荷在该处所受磁场力与点磁荷所带磁荷量的比值,运用类比思想,类比电场强度的定义公式列式分析即可.
5、C
【解析】
A.5G信号是无线电波,无线电波是由电磁振荡产生的,机械波是由机械振动产生的,故A错误;
B.无线电波的传播不需要介质,机械波的传播需要介质,故B错误;
C.5G信号是超高频无线电波,比普通的无线电波频率高得多,故粒子性更显著,故C正确;
D.衍射现象是波特有现象,则无线电波可以产生衍射现象,故D错误。
故选C。
6、D
【解析】
AB.滑块匀减速直线运动停下的过程,根据动能定理有
得
故摩擦力做功相同,质量大的滑块位移小,故AB错误;
CD.根据动量定理有
故质量大的滑块受到的冲量大,运动时间短,故C错误,D正确。
故选D。
二、多项选择题:本题共4小题,每小题5分,共20分。在每小题给出的四个选项中,有多个选项是符合题目要求的。全部选对的得5分,选对但不全的得3分,有选错的得0分。
7、ABD
【解析】
A.“同步轨道“卫星的轨道周期等于地球自转周期,根据万有引力提供向心力可知
解得
同步卫星的周期相同,则其轨道半径相等,距地面高度相等,故A正确;
B.卫星绕地球做匀速圆周运动,万有引力提供向心力
解得
中圆地球轨道卫星的轨道半径小,线速度大,故中圆地球轨道卫星的线速度大于地球同步轨道卫星的线速度,故B正确;
C.倾斜地球同步轨道卫星的周期虽与地球自转周期相同,但不能与地球表面相对静止,不能静止在扬州上空,故C错误;
D.倾斜地球同步轨道卫星与地球自转周期相同,则每过24h都运动一圈,则每天同一时间经过扬州上空,故D正确。
故选ABD。
8、BD
【解析】
A.小球在竖直向上的拉力和竖直向下的重力下运动,拉力做功改变小球的机械能,则:
可知题中机械能-路程图像斜率的大小为拉力的大小;O-x1过程中小球所受拉力竖直向上且减小,拉力做正功,小球的机械能增加,开始时小球从静止开始加速,拉力大于重力,运动过程中拉力逐渐减小,x1之后,拉力竖直向上做负功,小球向下运动,所以x1处速度为零,动能为零,说明O-x1过程中小球先加速后减速,所以在减速阶段拉力小于重力,A错误,B正确;
C.O-x1过程中小球向上运动,重力做负功,重力势能增大,x1-x2过程中小球向下运动,重力做正功,重力势能减小,C错误;
D.x1-x2过程中重力大于拉力,小球向下运动,图像斜率不变,拉力不变,所以小球加速度恒定,向下做匀加速直线运动,D正确。
故选BD。
9、ACD
【解析】
A. 物块从A到B做匀速圆周运动,动能不变,由动能定理得
mgR-Wf=0
可得克服摩擦力做功:
Wf=mgR
故A正确;
B. 物块从A到B过程做匀速圆周运动,合外力提供向心力,因为重力始终竖直,但其与径向的夹角始终变化,而圆弧槽对其的支持力与重力沿径向的分力的合力提供向心力,故圆弧槽对其的支持力是变力,根据牛顿第三定律可知,物块从A到B过程与圆弧槽间正压力是变力,非恒定值,故B错误;
C. 物块从P到A的过程,由机械能守恒得
可得物块A到B过程中的速度大小为
物块在B点时,由牛顿第二定律得
解得:
根据牛顿第三定律知物块在B点时对槽底的压力大小为,故C正确;
D.在C点,物体的竖直分速度为
重力的瞬时功率
故D正确。
故选:ACD。
10、BCE
【解析】
A.无论固体、液体和气体,分子都在做永不停息的无规则运动,故A错误;
B.液体浸润某固体时,附着层内分子分布比内部密集,分子力表现为斥力,液面沿固体扩展,故B正确;
C.温度不变,分子平均动能不变,分子平均速率不变。体积减小时,单位体积内分子个数增大,压强增大,故C正确;
D.对于饱和汽,只要稍微降低温度就会变成液体,体积大大减小;只要稍微增大压强也会变成液体,体积大大减小,所以饱和汽不遵循气体实验定律,故D错误;
E.晶体有固定熔点,熔化时吸收热量,温度不变,故E正确。
故选BCE。
三、实验题:本题共2小题,共18分。把答案写在答题卡中指定的答题处,不要求写出演算过程。
11、(1)ABC (2)(3)减小 增大 2
【解析】
(1)由平抛规律可知,由水平距离和下落高度即可求出平抛时的初速度,进而可求出物体动能,所以本实验至少需要测量小球的质量m、小球抛出点到落地点的水平距离s、桌面到地面的高度h,故选ABC.
(2)由平抛规律可知:竖直方向上:h=gt2,水平方向上:s=vt,而动能Ek=mv2联立可得Ek= ;
(3)由题意可知如果h不变,m增加,则相同的△L对应的速度变小,物体下落的时间不变,对应的水平位移s变小,s-△L图线的斜率会减小;只有h增加,则物体下落的时间增加,则相同的△L下要对应更大的水平位移s,故s-△L图线的斜率会增大.弹簧的弹性势能等于物体抛出时的动能,即Ep=,可知Ep与△s的2次方成正比,而△s与△L成正比,则Ep与△L的2次方成正比.
【点睛】
本题的关键是通过测量小球的动能来间接测量弹簧的弹性势能,然后根据平抛规律以及动能表达式即可求出动能的表达式,弹性势能转化为物体的动能,从而得出结论.根据x与△L的图线定性说明m增加或h增加时x的变化,判断斜率的变化.弹簧的弹性势能等于物体抛出时的动能和动能的表达式,得出弹性势能与△x的关系,△x与△L成正比,得出Ep与△L的关系.
12、1.075 AD
【解析】
(1)[1].
(2)[2][3].若电流表选A1,电路总电阻约为;若电流表选A2,电路总电阻约为。滑动变阻器R2不能满足,则滑动变阻器选R1。
(3)[4].根据电阻定律有,其中,联立解得
四、计算题:本题共2小题,共26分。把答案写在答题卡中指定的答题处,要求写出必要的文字说明、方程式和演算步骤。
13、(1) 1.76W; (2)0.56W。
【解析】
(1)当用拉力F拉着金属棒向上运动时
由于与成线性关系,因此拉力F为恒力,当速度为零时,拉力
金属棒运动过程中的最大速度为1m/s,因此拉力的最大功率为
(2)当加速度为零时,安培力最大
根据功能关系可知,电路中的最大电功率等于克服安培力做功的最大功率
14、(1)2.5N,方向向左;(2)。
【解析】
(1)设在时间内线圈中感应电动势的大小为
线圈中电流
时,磁感应强度大小,则线圈边所受安培力大小
根据左手定则,安培力方向向左。
(2)设在时间内,线圈中感应电动势的大小为
,
前时间内,通过导线横截面的电荷量
15、
【解析】
光路图如图所示。
光在M点发生折射,据折射定律可得:
①
因入射光线平行于AB,故:
②
∠MPA=60°③
因M点位AC边中点,可得:
∠MOP=30°④
又:
r=∠MPA-∠MOP⑤
解得:
⑥
光在棱镜中传播的距离为:
s=a⑦
经历的时间:
⑧
⑨
解得:
⑩
A.小球的质量m
B.小球抛出点到落地点的水平距离s
C.桌面到地面的高度h
D.弹簧的压缩量△x
相关试卷
这是一份2026届内蒙古集宁一中高三第二次调研物理试卷含解析,共14页。试卷主要包含了考生必须保证答题卡的整洁等内容,欢迎下载使用。
这是一份2026届内蒙古集宁一中高考物理五模试卷含解析,共15页。
这是一份2026届内蒙古集宁市第一中学高三考前热身物理试卷含解析,共14页。试卷主要包含了,滑轮离小车的高度H=4.0m等内容,欢迎下载使用。
相关试卷 更多
- 1.电子资料成功下载后不支持退换,如发现资料有内容错误问题请联系客服,如若属实,我们会补偿您的损失
- 2.压缩包下载后请先用软件解压,再使用对应软件打开;软件版本较低时请及时更新
- 3.资料下载成功后可在60天以内免费重复下载
免费领取教师福利 




.png)




