





所属成套资源:湖南省邵阳市第二中学2025-2026学年高二下学期入学考试各学科试题(Word版附解析)
湖南省邵阳市第二中学2025-2026学年高二下学期入学考试物理试题(Word版附解析)
展开 这是一份湖南省邵阳市第二中学2025-2026学年高二下学期入学考试物理试题(Word版附解析),文件包含湖南省邵阳市第二中学2025-2026学年高二下学期入学考试物理试题原卷版docx、湖南省邵阳市第二中学2025-2026学年高二下学期入学考试物理试题Word版含解析docx等2份试卷配套教学资源,其中试卷共26页, 欢迎下载使用。
一、单选题(共6个小题,共24分。每题只有一个选项正确,每个小题4分)
1. 光学技术作为一门高精密度的学科,应用在各个领域,下列关于光学现象的说法正确的是( )
A. 如图甲所示,肥皂泡上的彩色条纹是由于光发生了全反射现象
B. 如图乙所示,观看3D电影时需要佩戴特殊的眼镜,此过程利用了光的偏振现象,光的偏振现象说明光是纵波
C. 让激光束通过两个狭缝,可观察到光屏上出现如图丙所示条纹,该条纹间距相等,且光的波长越大,条纹间距越大
D. 如丁图所示,激光束沿液流传播,该现象是由于光发生了衍射现象
【答案】C
【解析】
【详解】A.肥皂膜上的彩色条纹是肥皂膜的两个表面反射回来的光发生干涉的结果,故A错误;
B.观看3D电影时需要佩戴特殊的眼镜,此过程利用了光的偏振现象,说明光是横波,故B错误;
C.让激光束通过两个狭缝,可观察到光屏上出现如图丙所示条纹,该条纹间距相等,根据干涉条纹间距公式可知,光的波长越大,条纹间距越大,故C正确;
D.如丁图所示,激光束沿液流传播,该现象是由于光发生了全反射现象,故D错误;
故选C。
2. 在如图所示的电路中,电源电动势为E、内电阻为r,闭合开关S,将滑动变阻器的滑片P从图示位置向左滑动时,四个理想电表的示数都发生变化,电表的示数分别用I、、、表示,电表示数变化量的绝对值分别用、、、表示。则下列判断中正确的是( )
A. 变大,I变小B. 不变
C. 变小,变大D. 变大
【答案】B
【解析】
【详解】AC.滑动变阻器的滑片P从图示位置向左滑动时,R2减小,总电阻减小,则总电流变大,R1两端的电压变大,即变大,I变大,内阻上的电压变大,路端电压减小,即变小,R2两端的电压变小,则变小,AC错误;
B.根据
可得,不变,B正确;
D.根据U1=IR1可知,不变,D错误。
故选B。
3. 如图所示,由均匀导线制成的半径为R的圆环,以速度v匀速进入一磁感应强度大小为B的有界匀强磁场。当圆环运动到图示位置()时,M、N两点的电势差为( )
A. B. C. D.
【答案】A
【解析】
【详解】由右手定则可知N点电势高,M点电势低,由法拉第电磁感应定律知电路总电动势为,其中
由欧姆定律有,其中
解得,BCD错误,A正确。
故选A。
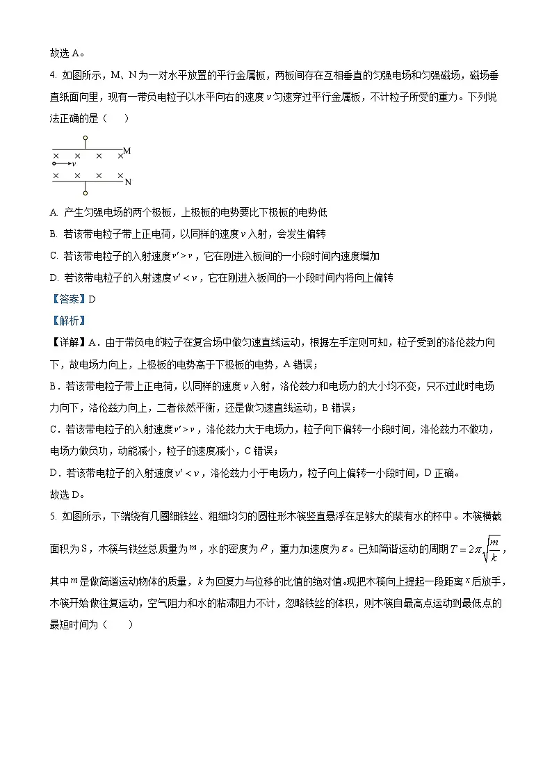
4. 如图所示,M、N为一对水平放置的平行金属板,两板间存在互相垂直的匀强电场和匀强磁场,磁场垂直纸面向里,现有一带负电粒子以水平向右的速度v匀速穿过平行金属板,不计粒子所受的重力。下列说法正确的是( )
A. 产生匀强电场的两个极板,上极板的电势要比下极板的电势低
B. 若该带电粒子带上正电荷,以同样的速度v入射,会发生偏转
C. 若该带电粒子的入射速度,它在刚进入板间的一小段时间内速度增加
D. 若该带电粒子的入射速度,它在刚进入板间的一小段时间内将向上偏转
【答案】D
【解析】
【详解】A.由于带负电粒子在复合场中做匀速直线运动,根据左手定则可知,粒子受到的洛伦兹力向下,故电场力向上,上极板的电势高于下极板的电势,A错误;
B.若该带电粒子带上正电荷,以同样的速度v入射,洛伦兹力和电场力的大小均不变,只不过此时电场力向下,洛伦兹力向上,二者依然平衡,还是做匀速直线运动,B错误;
C.若该带电粒子的入射速度,洛伦兹力大于电场力,粒子向下偏转一小段时间,洛伦兹力不做功,电场力做负功,动能减小,粒子的速度减小,C错误;
D.若该带电粒子的入射速度,洛伦兹力小于电场力,粒子向上偏转一小段时间,D正确。
故选D。
5. 如图所示,下端绕有几圈细铁丝、粗细均匀的圆柱形木筷竖直悬浮在足够大的装有水的杯中。木筷横截面积为,木筷与铁丝总质量为,水的密度为,重力加速度为。已知简谐运动的周期,其中是做简谐运动物体的质量,为回复力与位移的比值的绝对值。现把木筷向上提起一段距离后放手,木筷开始做往复运动,空气阻力和水的粘滞阻力不计,忽略铁丝的体积,则木筷自最高点运动到最低点的最短时间为( )
A. B. C. D.
【答案】D
【解析】
【详解】开始筷子静止,浮力和重力平衡,当提起或下压,合力方向和位移方向相反,合力为
筷子做简谐运动,且
所以木筷自最高点到最低点至少运动半个周期,则最短时间为
故选D。
6. 将小球以大小以v0的初速度竖直上抛,经过时间t后返回到抛出点,已知小球运动过程中受到的空气阻力大小与其速率成正比,下图为小球速度时间图像,重力加速度大小为g,则小球( )
A. 上升过程的时间等于下降过程的时间
B. 克服空气阻力做的功上升过程小于下降过程
C. 所受空气阻力的冲量上升过程大于下降过程
D. 返回抛出点时速度大小为
【答案】D
【解析】
【详解】A.由于空气阻力影响,在同一位置上升时速度大于下降时速度,因此上升过程平均速度大于下落过程平均速度,又因为两个过程位移大小相同,因此上升过程的时间小于下降过程的时间,故A错误;
B.小球运动过程中受到的空气阻力大小与其速率成正比,因此上升过程中平均空气阻力大于下降过程中平均空气阻力,根据
可知,上升过程中克服空气阻力做功大于下降过程,故B错误;
C.因为小球运动过程中受到的空气阻力大小与其速率成正比,所以图像与图像相似,上升过程和下降过程位移大小相同,因此图像中与坐标轴围成的面积相同,在图像中面积表示冲量,因此所受空气阻力的冲量上升过程等于下降过程,故C错误;
D.整个过程根据动量定理
其中
解得
故D正确。
故选D。
二、多选题(共4个小题,共20分。7~10小题有多个选项正确,全部选对得5分,选不全得3分,有错选或不答得0分)
7. 位于坐标原点的波源从平衡位置开始沿y轴振动,在均匀介质中形成了一列沿x轴正方向传播的简谐横波,P和Q是平衡位置分别位于x1=3m和x2=7m处的两质点,t=0时波形如图所示,此时Q刚开始振动,t=1s时Q第一次到达波谷。下列说法中正确的是( )
A. 该波的波速为2m/s
B. 波源的起振方向沿y轴负方向
C. 平衡位置位于x=9m处的质点,在t=6s时第一次到达波峰
D. Q质点的位移随时间变化的关系式为
【答案】AB
【解析】
【详解】AB.根据“上下坡”法可知,质点Q沿y轴负方向开始振动,则波源开始振动的方向沿y轴负方向,根据题意可得
则
由图可知,该波的波长为8m,则波在此介质中的波速为,故AB正确;
C.该波传播到x=9m处的时间为
质点起振方向沿y轴负方向,则第一次到达波峰的时间为
则平衡位置位于x=9m处的质点第一次到达波峰的时间为4s,故C错误;
D.t=0时质点Q沿y轴负方向开始振动,振幅为1cm,则Q的位移随时间变化的关系式为,故D错误。
故选AB。
8. 光纤通信采用的光导纤维由内芯和外套组成。某段光导纤维长为L,侧截面如图所示,一复色光以一定的入射角从轴心射入光导纤维后分为a、b两束单色光,已知内芯材料对a光的折射率为,真空中的光速为c。下列说法正确的是( )
A. 入射角i逐渐增大时,b单色光全反射现象先消失
B. 在内芯介质中,b单色光的传播速度比a单色光的大
C. 从空气射入光导纤维,a、b单色光的波长都变短
D. 若入射角时,a、b单色光在内芯和外套的分界面都发生全反射,则a单色光在介质中传播的时间为
【答案】CD
【解析】
【详解】AB.根据题意,由图可知,复色光射入光导纤维后光的折射角大于光的折射角,由折射定律可知,光的折射率小于光的折射率,由可知,进入光导纤维后b单色光的传播速度比a单色光的小,由可知,光发生全反射的临界角大于光发生全反射的临界角,入射角逐渐增大时,单色光的折射角都增大,导致单色光在到达内芯和外套的分界面时的入射角都减小,且光的入射角小于光的入射角,由于光发生全反射的临界角大于光发生全反射的临界角,则光发生全反射,光一定发生全反射,可知,单色光全反射现象先消失,故AB错误;
C.由于光在不同介质中的频率不变,从空气射入光导纤维单色光的传播速度均减小,由可知,它们的波长均减小,故C正确;
D.设入射角时,a单色光折射角为,由折射定律有
由数学知识可得
由几何关系可得,单色光的传播距离
单色光的传播速度为
则a单色光在介质中传播的时间为,故D正确。
故选CD。
9. 如图所示,直角三角形AOC内(含边界)充满垂直纸面向里的匀强磁场,磁感应强度大小为B,已知∠A=30°,AO=L。在O点放置一可视为质点的粒子源,能在纸面内发射各种速率、比荷为k的带负电粒子,且粒子发射时的速度方向与边界OA的夹角均为θ。不计粒子重力和粒子间的相互作用,则( )
A. 若θ=45°,则有粒子从A点射出磁场
B. 若θ=30°,则从边界OA射出磁场的粒子的最大速率为BkL
C. 若θ=90°,则边界OA有粒子射出的长度为
D. 若θ=90°,则从边界AC射出磁场的粒子速率均大于
【答案】BD
【解析】
【详解】A.粒子能从OA边射出,如图
若θ=45°,假如有粒子从A点射出,则出射方向与OA夹角为45°>30°,说明轨迹已经到达三角形区域外侧,故假设不成立,则没有粒子从A点射出,故A错误;
B.若θ=30°,轨迹与斜边相切时,从OA射出时,半径最大,由几何关系知,半径最大为
根据
解得最大速率为BkL,故B正确;
CD.若θ=90°,轨迹与斜边相切时,半径最大,由几何关系知
解得
则边界OA有粒子射出的长度为
根据
解得从边界OA射出粒子最大速度为
则从边界AC射出磁场的粒子速率均大于,故C错误,D正确。
故选BD。
10. 如图所示,在竖直平面内的MM'和NN'之间存在垂直平面向里、磁感应强度大小为B的匀强磁场,MM'和NN'之间的距离为h,在MM'上方高h处一长度为2L、宽度为L的矩形导体线框从静止开始下落。已知h>L,线框的质量为m,电阻为R,线框下落过程中ab边始终保持水平,不考虑空气阻力的影响,重力加速度为g,下列说法正确的是( )
A. 线框进入磁场的过程中线框中电流方向是a→b→c→d→a
B. 线框在完全进入匀强磁场后有可能做匀速直线运动
C. 若线框刚进入匀强磁场区域时做匀速直线运动,则线框中电流的功率为
D. 线框进入磁场的过程中通过导线截面的电荷量为
【答案】CD
【解析】
【详解】A.线框在进入磁场的过程中,线框内的磁通量增大,根据楞次定律,线框中产生的感应电流方向为逆时针方向,即a→d→c→b→a,故A错误;
B.在线框完全进入匀强磁场后,线框中的磁通量不变,不产生感应电流,不受安培力作用,只受重力作用,线框做加速度为g的加速运动,故B错误;
C.若线框刚进入匀强磁场区域时做匀速直线运动,则有线框dc边所受安培力大小等于重力,即
解得
线框中电流的功率
故C正确;
D.根据法拉第电磁感应定律有
又有
,
联立解得
故D正确。
故选CD。
三、实验题(每空两分,共18分)
11. 如图(1)的实验装置可以做以下实验。
(1)“探究平抛运动规律”。某物理兴趣小组在做该实验时,将小球做平抛运动用频闪照相机对准方格背景照相,拍摄到了如图(2)的照片,已知每个小方格边长为,当地的重力加速度为。若以拍摄的第一个点为坐标原点,水平向右和竖直向下为平面直角坐标系的正方向,则没有被拍摄到的小球(在图中没有方格的区域内)的位置坐标为_____[用图中格数表示坐标,比如图中标记为2的小球坐标为]。图中“1”_____(填“是”或“不是”)抛出点。
(2)“验证动量守恒定律”。通过碰撞后做平抛运动测量速度的方法来进行实验,实验装置如图甲所示,实验原理如图乙所示。
①关于本实验,下列说法正确的是_____(多选)。
A.同组实验中入射小球每次都必须从斜槽上的同一位置静止释放
B.必须测量出斜槽末端到水平地面的高度
C.实验中需要用到重锤线
D.斜槽必须足够光滑且末端保持水平
②测量发现,总是满足,由此判断小球与碰撞属于_____
A.弹性碰撞 B.非弹性碰撞 C.完全非弹性碰撞 D.都有可能
【答案】(1) ①. ②. 不是
(2) ①. AC ②. B
【解析】
【小问1详解】
[1]小球水平方向做匀速运动,则水平位移相等,则横坐标为6;竖直方向做匀加速运动,则(对应1个格),可知y=6,即没有被拍摄到的小球的位置坐标为(6,6)。
[2]因相等时间内的竖直位移之比为1:2:3:4,不等于1:3:5….,可知图中“1”不是”抛出点。
【小问2详解】
①[1]A.同组实验中入射小球每次都必须从斜槽上的同一位置静止释放,使小球到达斜槽底端时速度总相同,A正确;
B.因小球从斜槽底端做平抛运动,则到达地面时的竖直高度相同,则时间相同,则可以用小球的水平位移代替水平速度,则实验时没必要测量出斜槽末端到水平地面的高度,B错误;
C.实验中需要用到重锤线,以确定小球抛出点在地面上的投影位置,C正确;
D.斜槽没必要必须光滑,但末端必须保持水平,以保证小球做平抛运动,D错误。
故选AC。
②[2]小球m1和m2碰后分开,说明不是完全非弹性碰撞:假设两小球是弹性碰撞,系统动量守恒,动能不变,即m1v0=m1v1+m2v2,
联立两式得v0=v2-v1
即
即OP=MN,因为OP>MN,该碰撞不是弹性碰撞,是非弹性碰撞。
故选B。
12. 在测量某电源电动势和内阻时,因为电压表和电流表的影响,不论使用何种接法,都会产生系统误差,为了消除电表内阻造成的系统误差,某实验兴趣小组设计了如图甲实验电路进行测量。已知。
(1)按照图所示的电路图,将图中的器材实物连线补充完整______。
(2)实验操作步骤如下:
将滑动变阻器滑到最左端位置;
接法:单刀双掷开关与1接通,闭合开关,调节滑动变阻器,记录下若干组数据的值,断开开关;
将滑动变阻器滑到最左端位置;
接法Ⅱ:单刀双掷开关与2闭合,闭合开关,调节滑动变阻器,记录下若干组数据的值,断开开关;
分别作出两种情况所对应的和图像。
(3)单刀双掷开关接1时,某次读取电表数据时,电压表指针如图所示,此时______V
(4)根据测得数据,作出和图像如图所示,根据图线求得电源电动势______,内阻______。(结果均保留两位小数)
(5)由图可知______填“接法Ⅰ”或“接法Ⅱ”测得的电源内阻更接近真实值。
【答案】 ①. ②. 1.30 ③. 1.80 ④. 2.50 ⑤. 接法II
【解析】
【详解】(1)[1]按照图(a)所示的电路图,连接图(b)中的器材实物如图所示
(3)[2]根据图(b)中的连接方式可知,电压表接0-3V量程,根据图(c)可知电压表的读数为。
(4)[3]单刀双掷开关S与1接通时,根据图(d)可知,当电流表的示数为零时,相当于外电路断路,电压表的示数为电源电动势,即。
[4]单刀双掷开关S与2闭合时,根据图(d)可知,当电压表的示数为零时,相当于外电路短路,电流表的示数为短路电流,即。根据闭合电路欧姆定律得
解得
(5)[5]根据U-I图线的斜率的绝对值表示电源内阻得
可见,接法Ⅱ测得的电源内阻更接近真实值。
四、解答题
13. 如图所示,两物体A和B并排静置于光滑水平地面,它们的质量M均为0.5kg;质量m=0.1kg的子弹以v0=34m/s的水平速度从左边射入A,射出物体A时A的速度vA=2m/s,子弹紧接着射入B中,最终子弹未从B中穿出。子弹在物体A和B中所受阻力相同且一直保持不变,A的长度为LA=0.23m,不计空气阻力,g取10m/s2。
(1)求物体B最终的速度大小vB;
(2)求子弹穿过A的过程中摩擦产生的热量Q;
(3)求物体B的最小长度LB
【答案】(1)4m/s
(2)46J (3)0.03m
【解析】
【小问1详解】
从最初到最终共速,由动量守恒
解得
【小问2详解】
从子弹射入A到穿出,由动量守恒
解得
由能量守恒
解得
【小问3详解】
子弹从射入到共速时
解得
由得
可得
故物体B的最小长度
14. 如图所示,一个质量为m、电荷量为q的正离子,在D处沿图示方向以一定的速度与界面成角射入磁感应强度为B的匀强磁场中,磁场方向垂直纸面向里,结果离子正好从距A点为L的小孔C沿垂直电场方向进入匀强电场,此电场方向与AC平行且向上,最后离子打在G处,而G处距A点,不计离子重力,离子运动轨迹在纸面内,求:
(1)此离子在磁场中做圆周运动的半径r;
(2)此离子在磁场中做圆周运动的速度大小;
(3)离子从D处运动到G处所需时间;
(4)离子到达G处时的动能.
【答案】(1);(2);(3);(4)
【解析】
【详解】(1)正离子的运动轨迹如图所示
由几何知识可得
解得
(2)设离子在磁场中运动的速度为,有牛顿第二定律得
离子在磁场中运动的速度大小为
(3)离子在磁场中运动的周期
根据轨迹得到:离子在磁场中做圆周运动时间为
离子从C运动到G做类平抛运动,水平方向做匀速直线运动
所需要的时间
故离子从的总时间为
(4)设电场强度为E,对离子在电场中的运动过程,由牛顿第二定律得
而
由动能定理得
解得
【点睛】本题离子在组合场中运动的问题,离子在磁场中运动画轨迹是解题的关键,在电场中运用运动的分解进行研究。
15. 如图所示,足够长的光滑斜面倾角为,斜面上方空间等间距分布着垂直斜面向上的条形匀强磁场,磁感应强度大小,条形磁场区域的宽度及相邻条形磁场区域的间距均为,现有一边长、质量、电阻的正方形线框在斜面上距离第一个条形磁场上边界处由静止释放,从刚进入磁场开始经过时间,线框速度达到,已知重力加速度,求:
(1)线框边刚进入磁场时受到的安培力的大小;
(2)线框匀速运动的速度大小;
(3)从释放线框到线框速度达到的过程,线框中产生的焦耳热。
【答案】(1)
(2)
(3)
【解析】
【小问1详解】
设线框ab边刚进入磁场时的速度为,根据动能定理有
解得
线框ab边切割磁感线产生的感应电动势
根据闭合电路欧姆定律有
线框ab边刚进入磁场时受到安培力
【小问2详解】
线框匀速运动时受到的合力为零,根据受力平衡有
又,
代入数据解得
【小问3详解】
由题意可知,线框在沿斜面下滑的过程中始终受到安培力的作用,设线框从刚进入磁场开始经时间速度变化为,线框速度为,此时有
在时间内,根据动量定理有
设经时间,线框沿斜面下滑位移为,对上式两边求和,可得
可得
代入数据解得
由能量守恒定律有
解得
相关试卷
这是一份湖南省邵阳市第二中学2025-2026学年高二下学期入学考试物理试题(Word版附解析),文件包含湖南省邵阳市第二中学2025-2026学年高二下学期入学考试物理试题原卷版docx、湖南省邵阳市第二中学2025-2026学年高二下学期入学考试物理试题Word版含解析docx等2份试卷配套教学资源,其中试卷共26页, 欢迎下载使用。
这是一份湖南省邵阳市第二中学2025-2026学年高二上学期入学考试物理试题(Word版附解析),文件包含湖南省邵阳市第二中学2025-2026学年高二上学期入学考试物理试题Word版含解析docx、湖南省邵阳市第二中学2025-2026学年高二上学期入学考试物理试题Word版无答案docx等2份试卷配套教学资源,其中试卷共23页, 欢迎下载使用。
这是一份湖南省邵阳市第二中学2024-2025学年高二上学期入学考试物理试题(原卷版+解析版),文件包含湖南省邵阳市第二中学2024-2025学年高二上学期入学考试物理试题原卷版docx、湖南省邵阳市第二中学2024-2025学年高二上学期入学考试物理试题解析版docx等2份试卷配套教学资源,其中试卷共23页, 欢迎下载使用。
相关试卷 更多
- 1.电子资料成功下载后不支持退换,如发现资料有内容错误问题请联系客服,如若属实,我们会补偿您的损失
- 2.压缩包下载后请先用软件解压,再使用对应软件打开;软件版本较低时请及时更新
- 3.资料下载成功后可在60天以内免费重复下载
免费领取教师福利 





.png)




