





所属成套资源:湖南省邵阳市第二中学2025-2026学年高二下学期入学考试各学科试题(Word版附解析)
湖南省邵阳市第二中学2025-2026学年高二下学期入学考试地理试题(Word版附解析)
展开 这是一份湖南省邵阳市第二中学2025-2026学年高二下学期入学考试地理试题(Word版附解析),文件包含湖南省邵阳市第二中学2025-2026学年高二下学期入学考试地理试题原卷版docx、湖南省邵阳市第二中学2025-2026学年高二下学期入学考试地理试题Word版含解析docx等2份试卷配套教学资源,其中试卷共20页, 欢迎下载使用。
一、单选题(每小题3分,共48分)
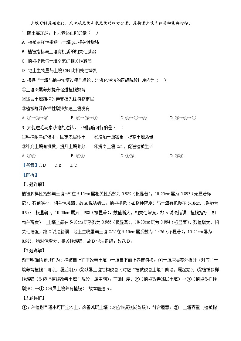
研究表明,毛乌素沙地东南缘沙漠化阶段不同土层的土壤与植被均呈显著相关性。土壤与植被系统的恢复过程为:首先植被自上而下改善土壤,而后土壤自下而上养育植被。该研究可为沙漠化逆转提供理论依据。下表为毛乌素沙地东南缘沙漠化过程中不同土层土壤与植被特征的相关性系数。据此完成下面小题。
注:³表示显著相关;³³表示极显著相关;
土壤容重是单位容积土壤烘干后的质量,单位为克/cm³;
土壤C/N是碳氮比,反映碳元素和氮元素的相对含量,是衡量土壤有机质的重要指标。
1. 随土层加深,下列表述正确的是( )
A. 植被多样性指数与土壤pH相关性增强
B. 植被指标与土壤有机质的相关性减弱
C. 植被指标与土壤全氮的相关性减弱
D. 地上生物量与土壤C/N比相关性增强
2. 根据“土壤与植被恢复过程”理论,沙漠化逆转的正确阶段排序应为( )
①土壤深层养分提升促进植被繁育
②浅层土壤结构改善支撑先锋植物定居
③植被群落多样性增强加速土壤发育
A. ①→②→③B. ②→③→①C. ②→①→③D. ③→②→①
3. 为促进毛乌素沙地的逆转,下列措施可行的是( )
①种植耐旱的灌木,固定表层沙土 ②增加土壤容重,提高土壤质量
③补充土壤有机质,提升土壤养分 ④提高土壤C/N,促进植被生长
A. ①②B. ②④C. ①③D. ③④
都市圈是以中心城市为核心、多层次城镇协同发展的区域共生网络,其多维、有向的嵌套联系促进经济与社会资源高效流动。合肥都市圈是长三角城市群五大都市圈之一。下图示意合肥都市圈结构。据此完成下面小题。
4. 划分合肥都市圈核心层、外围层和拓展层的依据主要有( )
①地理位置与空间邻近性②行政边界③人口流动规模④经济协作程度
A. ①③B. ①④C. ②③D. ②④
5. 合肥都市圈多层结构对社会资源流动的主要影响是( )
A. 差异化分工优化资源配置B. 消除行政壁垒,缩小区域的差距
C. 资源不断地向拓展层集中D. 资源分散化,核心层辐射力弱化
6. 合肥都市圈进一步融入长三角城市群的重要举措是( )
A. 加速推进城市扩张B. 吸引大量人口流入C. 基础设施互联互通D. 大力开发自然资源
某研学小组在南京开展一次旅行并做野外考察。下图为该地区某地不同类型岩石的分布,完成下面小题。
7. 本次野外地质考察用到的工具及其用途描述正确的是( )
①地质罗盘测量岩层倾角②地质锤识别矿物硬度
③放大镜观察矿物结构④雨衣防止岩石样品淋雨
A. ①②B. ①③C. ②④D. ③④
8. 图中岩石特点描述正确的是( )
A. 页岩具有薄层状页理构造B. 泥岩形成早于石灰岩
C. 石灰岩硬度大,坚硬致密D. 石灰岩常见气孔构造
陆地上大规模的山系、高原,以及海底绵延的山脉和狭长海沟的形成,与岩石圈板块构造及其运动形式有关。下图为世界局部区域板块边界(甲、乙表示板块边界)。据此完成下面小题。
9. 图示甲、乙边界之间是( )
A. 印度洋板块B. 太平洋板块C. 亚欧板块D. 美洲板块
10. 图中甲边界两侧板块之间的运动形式主要是( )
A. 上升运动B. 下降运动C. 相离运动D. 相向运动
11. 图中乙边界( )
A. 南侧形成海底高原B. 南侧形成海岭C. 北侧形成海底山脉D. 北侧形成岛弧
露点是空气因冷却而达到饱和时的温度,其数值越大,反映空气中水汽含量越大。一般情况下,温度相同时湿空气要比干空气密度小。两个温度相近的干、湿气团相遇所形成的锋,称为干线。下图为世界某地区某时刻主要气象要素分布形势示意图,来自极地、太平洋和大西洋的三种性质不同的气团,在该地区交绥形成三个锋:冷锋、暖锋和干线。完成下面小题。
12. 图中0A、OB、OC表示的锋分别是( )
A. 冷锋暖锋干线B. 暖锋干线冷锋C. 冷锋干线暖锋D. 暖锋冷锋干线
13. OB线两侧露点差异大的主要影响因素是( )
A. 地形B. 降水C. 温度D. 风速
14. 推测P点即将发生的天气变化( )
A. 温度升高B. 天气转晴C. 湿度降低D. 风力变大
太平洋年代际振荡(PDO)是描述北太平洋海温变化的重要指数,其指数为正值利于厄尔尼诺事件的发生与维持,导致全球变暖;负值会形成拉尼娜现象,导致全球变冷。相关专家整理得到我国梅雨长期趋势与北太平洋多年代际变化指数的逐年演变图。据此完成下题。
15. 我国正常的梅雨天气期间往往呈现( )
A. 冷湿多雨B. 高湿闷热C. 干湿交替D. 狂风暴雨
16. PDO从负值向正值转折后全球变暖显著,而长江梅雨减少趋势仍增大,最可能的原因是( )
A. 副热带地区大气收缩B. 陆地空气中水汽减少
C. 副热带高压脊北移D. 大气饱和湿度下降
二、综合题(共三道大题,52分)
17. 阅读图文材料,完成下列要求。
葡萄酒旅游是以葡萄酒文化为核心,围绕葡萄种植、酿造、品鉴及相关文化活动展开的特色旅游形式。作为世界著名的葡萄酒产区之一,法国具有得天独厚的葡萄酒旅游资源,葡萄酒旅游业规模大。近年来,数字化技术促进了法国葡萄酒旅游业的进一步发展。下图示意法国主要葡萄酒产区分布。
(1)据图指出法国葡萄酒产区的空间分布特点。
(2)法国具有得天独厚的葡萄酒旅游资源,试对此作出合理解释。
(3)推测数字化技术赋能法国葡萄酒旅游业的具体表现。
18. 阅读图文材料,完成下列要求。
西太平洋副热带高压(西太平洋副高)是影响我国东部季风区夏季降水的关键环流系统。观测发现,2000—2020年西太平洋副高夏季位置偏西年份占比较大,同时其脊线位置往往偏南。黄土高原处于东部季风区和西北干旱半干旱区的过渡带,当西太平洋副高位置偏西偏南时,其原有降水空间格局得到强化。下面图1、图2分别示意西太平洋副高偏西偏南时的位置及对应纬向风—垂直速度。
(1)简述西太平洋副高夏季位置偏西偏南对我国南方和北方水汽量的影响。
(2)分析在西太平洋副高夏季位置偏西偏南状况下,黄土高原原有降水空间格局得到强化的原因。
(3)黄土高原东南部为土石山区,说明西太平洋副高夏季位置长期偏西偏南对该区域水土流失治理影响。
19. 阅读材料,回答下列问题。
自然带是自然地理环境整体性和地域分异规律最直观、最宏观的体现。下图为欧洲与非洲大陆沿某一经线方向自然带分布示意图。
(1)写出图中自然带I的名称,并判断自然带Ⅰ—Ⅱ—Ⅲ更替所体现的水平地域分异规律。
(2)与斯堪的纳维亚山脉相比,分析阿尔卑斯山脉自然带更复杂的原因。
(3)说明自然带Ⅳ典型树种其叶片特征对气候的适应性。
(4)从地理环境整体性角度,分析刚果盆地土壤较为贫瘠的原因。土层深度
土壤理化性质
植被指标
pH
含水率
容重
有机质
全氮
土壤C/N
5~10cm
物种密度
0.960³³
0579
-0.730
0.958³³
0.966³³
-0.831
物种丰富度
0.983³
0600
-0.836
0.961³³
0.956³³
-0.876
多样性指数
0.989³³
0.658
-0.754
0.937
0.906³
-0.755
地上生物量
0.862
0.924³
-0.477
0.672
0.611
-0.426
10~20cm
物种密度
0.798
-0.080
-0.486
0.988³³
0.994³³
-0699
物种丰富度
0.787
-0.174
-0.630
0.973³³
0.983³³
-0.722
多样性指数
0.893
-0.091
-0.617
0.945³
0.957³
-0.813
地上生物量
0.821
-0.315
-0.542
0.685
0.732
-0.985
相关试卷
这是一份湖南省邵阳市第二中学2025-2026学年高二下学期入学考试地理试题(Word版附解析),文件包含湖南省邵阳市第二中学2025-2026学年高二下学期入学考试地理试题原卷版docx、湖南省邵阳市第二中学2025-2026学年高二下学期入学考试地理试题Word版含解析docx等2份试卷配套教学资源,其中试卷共20页, 欢迎下载使用。
这是一份湖南省邵阳市第二中学2024-2025学年高二上学期入学考试地理试题(原卷版+解析版),文件包含湖南省邵阳市第二中学2024-2025学年高二上学期入学考试地理试题原卷版docx、湖南省邵阳市第二中学2024-2025学年高二上学期入学考试地理试题解析版docx等2份试卷配套教学资源,其中试卷共21页, 欢迎下载使用。
这是一份湖南省邵阳市第二中学2024-2025学年高二上学期入学考试地理试题(解析版),共14页。试卷主要包含了单项选择题,综合题等内容,欢迎下载使用。
相关试卷 更多
- 1.电子资料成功下载后不支持退换,如发现资料有内容错误问题请联系客服,如若属实,我们会补偿您的损失
- 2.压缩包下载后请先用软件解压,再使用对应软件打开;软件版本较低时请及时更新
- 3.资料下载成功后可在60天以内免费重复下载
免费领取教师福利 





.png)




