搜索
      上传资料 赚现金

      安徽省六安市一中2025-2026学年高二上学期期末政治试卷(Word版附解析)

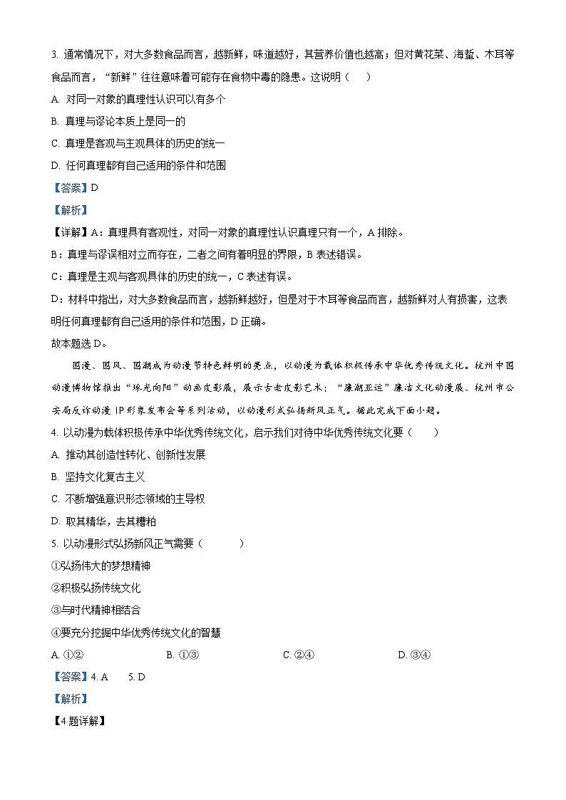
      • 60.22 KB
      • 2026-03-09 19:41:41
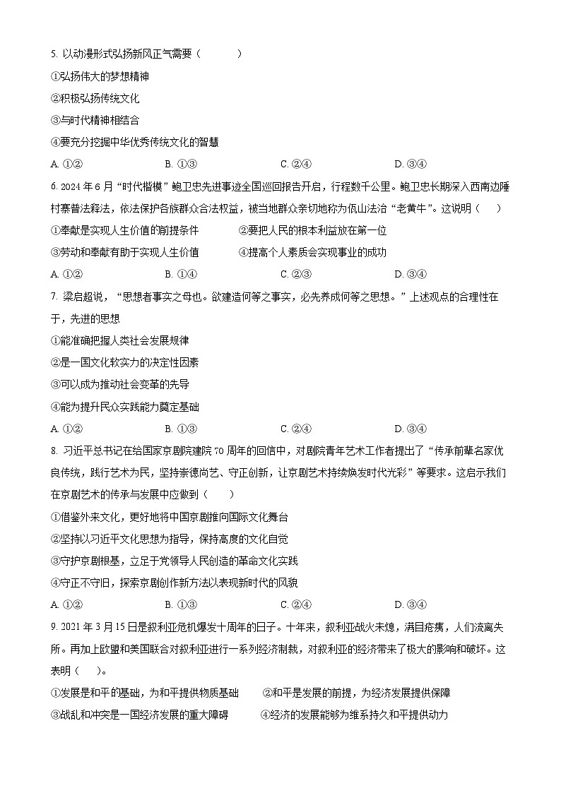
      • 3
      • 0
      • 教习网3275309
      加入资料篮
      立即下载
      查看完整配套(共2份)
      包含资料(2份) 收起列表
      原卷
      安徽省六安第一中学2025-2026学年高二上学期2月期末考试政治试题(原卷版).docx
      预览
      解析
      安徽省六安第一中学2025-2026学年高二上学期2月期末考试政治试题(解析版).docx
      预览
      正在预览:安徽省六安第一中学2025-2026学年高二上学期2月期末考试政治试题(原卷版).docx
      安徽省六安第一中学2025-2026学年高二上学期2月期末考试政治试题(原卷版)第1页
      高清全屏预览
      1/6
      安徽省六安第一中学2025-2026学年高二上学期2月期末考试政治试题(原卷版)第2页
      高清全屏预览
      2/6
      安徽省六安第一中学2025-2026学年高二上学期2月期末考试政治试题(原卷版)第3页
      高清全屏预览
      3/6
      安徽省六安第一中学2025-2026学年高二上学期2月期末考试政治试题(解析版)第1页
      高清全屏预览
      1/14
      安徽省六安第一中学2025-2026学年高二上学期2月期末考试政治试题(解析版)第2页
      高清全屏预览
      2/14
      安徽省六安第一中学2025-2026学年高二上学期2月期末考试政治试题(解析版)第3页
      高清全屏预览
      3/14
      还剩3页未读, 继续阅读

      安徽省六安市一中2025-2026学年高二上学期期末政治试卷(Word版附解析)

      展开

      相关试卷

      安徽省六安市一中2025-2026学年高二上学期期末政治试卷(Word版附解析):

      这是一份安徽省六安市一中2025-2026学年高二上学期期末政治试卷(Word版附解析),文件包含安徽省六安第一中学2025-2026学年高二上学期2月期末考试政治试题原卷版docx、安徽省六安第一中学2025-2026学年高二上学期2月期末考试政治试题解析版docx等2份试卷配套教学资源,其中试卷共20页, 欢迎下载使用。

      安徽省六安市一中2025-2026学年高一上学期期末政治试卷(Word版附解析):

      这是一份安徽省六安市一中2025-2026学年高一上学期期末政治试卷(Word版附解析),文件包含安徽六安第一中学2025-2026学年上学期高一年级期末考试政治试题原卷版docx、安徽六安第一中学2025-2026学年上学期高一年级期末考试政治试题解析版docx等2份试卷配套教学资源,其中试卷共23页, 欢迎下载使用。

      安徽省六安市第一中学2021-2022学年高二政治上学期期末试题(Word版附解析):

      这是一份安徽省六安市第一中学2021-2022学年高二政治上学期期末试题(Word版附解析),共18页。试卷主要包含了选择题,非选择题等内容,欢迎下载使用。

      资料下载及使用帮助
      版权申诉
      • 1.电子资料成功下载后不支持退换,如发现资料有内容错误问题请联系客服,如若属实,我们会补偿您的损失
      • 2.压缩包下载后请先用软件解压,再使用对应软件打开;软件版本较低时请及时更新
      • 3.资料下载成功后可在60天以内免费重复下载
      版权申诉
      若您为此资料的原创作者,认为该资料内容侵犯了您的知识产权,请扫码添加我们的相关工作人员,我们尽可能的保护您的合法权益。
      入驻教习网,可获得资源免费推广曝光,还可获得多重现金奖励,申请 精品资源制作, 工作室入驻。
      版权申诉二维码
      期末专区
      • 精品推荐
      • 所属专辑8份
      欢迎来到教习网
      • 900万优选资源,让备课更轻松
      • 600万优选试题,支持自由组卷
      • 高质量可编辑,日均更新2000+
      • 百万教师选择,专业更值得信赖
      微信扫码注册
      手机号注册
      手机号码

      手机号格式错误

      手机验证码 获取验证码 获取验证码

      手机验证码已经成功发送,5分钟内有效

      设置密码

      6-20个字符,数字、字母或符号

      注册即视为同意教习网「注册协议」「隐私条款」
      QQ注册
      手机号注册
      微信注册

      注册成功

      返回
      顶部
      学业水平 高考一轮 高考二轮 高考真题 精选专题 初中月考 教师福利
      添加客服微信 获取1对1服务
      微信扫描添加客服
      Baidu
      map