搜索
      上传资料 赚现金

      数学广角——重叠问题 单元整体(表格式教学设计)-2025-2026学年三年级下册数学人教版(2024)

      • 167.71 KB
      • 2026-03-06 18:22:12
      • 13
      • 0
      • 教师家长园地
      加入资料篮
      立即下载
      数学广角——重叠问题 单元整体(表格式教学设计)-2025-2026学年三年级下册数学人教版(2024)第1页
      高清全屏预览
      1/4
      数学广角——重叠问题 单元整体(表格式教学设计)-2025-2026学年三年级下册数学人教版(2024)第2页
      高清全屏预览
      2/4
      还剩2页未读, 继续阅读

      数学广角——重叠问题 单元整体(表格式教学设计)-2025-2026学年三年级下册数学人教版(2024)

      展开

      这是一份数学广角——重叠问题 单元整体(表格式教学设计)-2025-2026学年三年级下册数学人教版(2024),共4页。
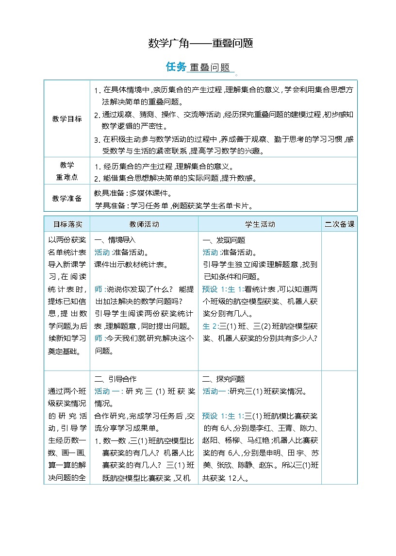
      数学广角——重叠问题任务 重叠问题 。 教学目标1. 在具体情境中 ,亲历集合的产生过程 ,理解集合的意义 , 学会利用集合思想方 法解决简单的重叠问题。2. 通过观察、猜测、操作、交流等活动 ,经历探究重叠问题的建模过程 ,初步感知 数学逻辑的严密性。3. 在积极主动参与数学活动的过程中 ,养成善于观察、勤于思考的学习习惯 ,感 受数学与生活的紧密联系 ,提高学习数学的兴趣。教学重难点1. 经历集合的产生过程 ,理解集合的意义。2. 能借集合思想解决简单的实际问题 ,提升数感。教学准备教具准备 : 多媒体课件。学具准备 : 学习任务单 ,例题获奖学生名单卡片。目标落实教师活动学生活动二次备课以两份获奖一、情境导入一、发现问题名单统计表活动 :准备活动。活动 :准备活动。导入新课学课件出示教材统计表。引导学生独立阅读理解题意 ,找到习 , 在 阅 读已知条件和问题。统 计 表 时 ,师 :说说你发现了什么? 能提预设 1:生 1:看统计表 ,可以知道两提炼已知信出加法解决的数学问题吗?个班级的航空模型获奖、机器人获息 , 提 出 数引导学生阅读两份获奖统计奖分别有几人。学问题,为后表 ,理解题意 , 同时提出问题。生 2:三(1) 班、三(2) 班航空模型获续新知学习师 :今天我们就研究解决这个奖、机器人获奖的分别共有多少人?奠定基础。问题。二、引导合作二、探究问题通过两个班活动 一 : 研 究 三 (1) 班 获 奖活动一 :研究三(1) 班获奖情况。级获奖情况情况。的 研 究 活合作研究 ,完成学习任务后 ,交预设 1:生 1:三(1) 班航模比赛获奖动 , 引 导 学流分享学习成果单。的有 6人 ,分别是李红、王青、陈力、生经历数一1. 数一数 ,三(1) 班航空模型比赵阳、杨柳、马红艳 ;机器人比赛获数、画一 画、赛获奖的有几人? 机器人比奖的有 6人 , 分别是申明、田 宇、苏算一算的解赛获奖的有几人? 三(1) 班美、张欣、陈静、赵东 。所以三(1) 班决问题的全既航空模型比赛获奖 ,又机共获奖 12人。续表 目标落实教师活动学生活动二次备课过 程 , 理 解 多种解决问 题 的 策 略 , 理解和掌握 减掉重叠人 数 的 算 理 , 逐步感受并 集、交 集 的 集合思想。 培养学生发 现 问 题、分 析 问 题、解 决问题的能 力 , 渗 透 模 型意识 。提 升数感和推 理能力。器人比赛获奖的共有几人? 三(1) 班共获奖几人? 怎么 列式计算?引导学生数一数、画一 画、算 一算解决问题。活 动 二: 研 究 重 叠 问 题 , 即 三(2) 班获奖情况。2. 数一数 ,三(2) 班航空模型比 赛获奖的有几人? 机器人比 赛获奖的有几人? 画 一 画、 摆一摆 ,三(2) 班既航空模型 比赛获奖 , 又机器人比赛获 奖的共有几人? 三(2) 班共 获奖几人? 怎么列式计算? 引导学生在探究活动中 ,逐 步发现重叠计算的有 2人 , 理解多种解决问题的策略 , 感受重叠问题的算理。追问 :为什么三(2) 班两项获 奖总人数不能直接相加?师生小结 :像这类问题是重 叠问题 ,可以把三部分相加 , 也可以两部分相加再减重叠 的数。生 2: 画图能直观清晰地看出共有 12人。生 3: 三(1) 班既航空模型比赛获 奖 ,又机器人比赛获奖的共有 0人。EQ \* jc3 \* hps23 \o\al(\s\up 3(三),12)共获奖 12人 ,列式 6+6=活动二:研究重叠问题 , 即 三(2) 班 获奖情况。预设 2:生 1:三(2) 班航模比赛获奖 的有 6人 , 分别是杨明、王爱华、罗 阳、陈东、马超、丁旭;机器人比赛获 奖的有 6人 , 分别是罗阳、于力、周 晓、杨明、朱小东、陶伟 。 既航空模 型比赛获奖 , 又机器人比赛获奖的 共有 2人 ,获奖名单中罗阳、杨明同 学重叠出现 。所以三(2) 班合计两 项共获奖 10人。生 2: 画 一 画、摆 一摆 , 能直观清晰 地看出共有 10人。因为有 2名同学同时获奖 , 直接相生 3: 算 一 算 : 6+6- 2= 10(人) 。加就重复了 , 所以需要减掉重叠的2人 , 即 三 (2) 班 获 奖 总 人 数 是10人。生 4: 如果直接相加 , 那么重叠 的 2人就多计算了 一 次 , 所以不能直 接相加 ,还可以把三部分合起来计 算 ,4+4+2=10(人) 。续表 目标落实教师活动学生活动二次备课活动 三 : 举 例 生 活 中 的 重 叠 现象。3. 像这样的重叠情况 ,在生活 中见过吗? 折叠的杯子见过 吗 ,为什么这样设计? 是重 叠情况吗?活动三 :举例生活中的重叠现象。预设 3:生 1:把杯子折叠几层设计 , 这就是生活中的重叠现象 。折叠杯 子可以节省空间 ,方便旅行时使用。 生 2: 家里的拉窗、伞柄也是重 叠 现象。引导学生画 图找出每部 分对应的长 度 , 然 后 用 多种方法解 答问题,提升 重叠问题的应用意识。引导学生用 列 举、画 图 的 方 法 , 分 析 问 题、解 决 问 题 , 巩 固 重 叠 思 想 。渗透模 型意识。三、辅导练习1. 基础练习(教材 104页 1题)两个长 8厘米、宽 3厘米的 长方形按下图的样子重叠在 一起 , 这 个 图 形 的 面 积 是 多少?引导学生画图找出每部分对 应的长度 , 然后用多种方法 解答问题 。 学生独立思考 , 解答后 ,交流分析。这是两个长方形重叠摆放 , 长方形的面积是多少? 重叠 部分的面积是多少?2. 变式练习(教材 104页 2题)在下面的圈中填上所有适合 的整数。(1) 两个圈里都出现的数有 多少个? 请你用画图的方式 表示出来。三、解决问题预设 1:生 1: 重叠部分是这个正方9(cm2) 。24(cm2) 。形 ,边长是 3cm, 面 积 是 3×3=生 2: 长 方 形 面 积 是 8 × 3 =生 3:这个图形面积就是 24+24-9=39(cm2 ) 生 4:不重叠部分的长方形面积是9=39(cm2 ) , 则这个图形的面积是(8-3) ×3= 15(cm2 ) , 15+15+预设 2:生 1: 两个圈里都出现的数 有 9个。生 2: 大于 50小于 70的整数有几 个? 大于 60小于 80的整数有几 个? 满足两个条件的数共有几个?生 3: 大 于 50小 于 70的 整 数 有 19个。生 4: 大 于 60小 于 80的 整 数 有 19个。EQ \* jc3 \* hps23 \o\al(\s\up 2(生 5:),29个)。19+19- 9= 29(个) , 共 有续表 目标落实教师活动学生活动二次备课贴合生活实 际 , 提 升 对 重叠问题的 综合运用、 灵活迁移能 力 , 让 学 生 感受数学集 合思想的应 用价值。(2) 请提出其他数学问题并 解答。3. 综合练习(教材 104页 3题)三个小朋友比赛 , 看谁写出 带“春”字的成语多 。 小亮写 出 了 15 个 , 小 丽 写 出 了 8个 , 小红写出了 10个 。 小 丽写出的 8个成语小亮都写 出来了 , 小红写出的成语中 有 5个小亮也写出来了。(1) 小亮和小丽 一共写出了 多少个成语?(2) 小亮和小红 一共写出了 多少个成语?引导学生认真审题 , 画图理 解 小 亮 的 个 数 与 小 丽 的 8个、小红的 10个的重叠和 并列的关系后 ,再解答。预设 3: 生 1: 小丽 8个 , 与小亮的 15个中的 8个重叠 。 所以他俩 一 共写了 15个。生 2: 小红写了 10个 , 只有其中的 5个与小亮的 15个重叠 。 所以求 他俩 一 共写的个数。 方法 一 , 15+5=20(个)方法二,10+5+5=20(个)总结提升四、引导反思通过这节课的学习 , 你有哪些 收获?四、提升问题引导学生回顾活动过程 ,理解重叠 问题的核心是重复 2次出现 。 因此 解决重叠问题时 ,要弄清要求 ,哪些 数量是在哪两个集合里重复的 。避 免重复出现的部分重复计算。板书设计重叠问题

      资料下载及使用帮助
      版权申诉
      • 1.电子资料成功下载后不支持退换,如发现资料有内容错误问题请联系客服,如若属实,我们会补偿您的损失
      • 2.压缩包下载后请先用软件解压,再使用对应软件打开;软件版本较低时请及时更新
      • 3.资料下载成功后可在60天以内免费重复下载
      版权申诉
      若您为此资料的原创作者,认为该资料内容侵犯了您的知识产权,请扫码添加我们的相关工作人员,我们尽可能的保护您的合法权益。
      入驻教习网,可获得资源免费推广曝光,还可获得多重现金奖励,申请 精品资源制作, 工作室入驻。
      版权申诉二维码
      小学数学人教版(2024)三年级下册(2024)电子课本 新教材

      本册综合

      版本: 人教版(2024)

      年级: 三年级下册(2024)

      切换课文
      • 同课精品
      • 所属专辑8份
      欢迎来到教习网
      • 900万优选资源,让备课更轻松
      • 600万优选试题,支持自由组卷
      • 高质量可编辑,日均更新2000+
      • 百万教师选择,专业更值得信赖
      微信扫码注册
      手机号注册
      手机号码

      手机号格式错误

      手机验证码 获取验证码 获取验证码

      手机验证码已经成功发送,5分钟内有效

      设置密码

      6-20个字符,数字、字母或符号

      注册即视为同意教习网「注册协议」「隐私条款」
      QQ注册
      手机号注册
      微信注册

      注册成功

      返回
      顶部
      精选专题 初中月考 教师福利
      添加客服微信 获取1对1服务
      微信扫描添加客服
      Baidu
      map