搜索
      上传资料 赚现金
      点击图片退出全屏预览

      2026春青岛版(六三制)(新教材)小学科学三年级下册第三单元《10 植物的根》课时练习及答案

      • 16.42 KB
      • 2026-03-06 09:41:10
      • 16
      • 0
      • 美丽心情
      加入资料篮
      立即下载
      2026春青岛版(六三制)(新教材)小学科学三年级下册第三单元《10 植物的根》课时练习及答案第1页
      点击全屏预览
      1/5
      2026春青岛版(六三制)(新教材)小学科学三年级下册第三单元《10 植物的根》课时练习及答案第2页
      点击全屏预览
      2/5
      还剩3页未读, 继续阅读

      小学科学青岛版(六三制)(2024)三年级下册(2024)10 植物的根​习题

      展开

      这是一份小学科学青岛版(六三制)(2024)三年级下册(2024)10 植物的根​习题,共5页。
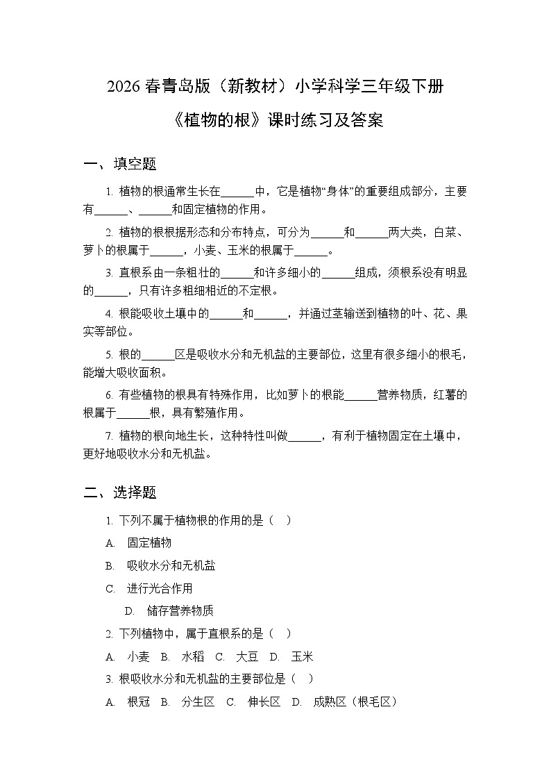
      填空题
      植物的根通常生长在______中,它是植物“身体”的重要组成部分,主要有______、______和固定植物的作用。
      植物的根根据形态和分布特点,可分为______和______两大类,白菜、萝卜的根属于______,小麦、玉米的根属于______。
      直根系由一条粗壮的______和许多细小的______组成,须根系没有明显的______,只有许多粗细相近的不定根。
      根能吸收土壤中的______和______,并通过茎输送到植物的叶、花、果实等部位。
      根的______区是吸收水分和无机盐的主要部位,这里有很多细小的根毛,能增大吸收面积。
      有些植物的根具有特殊作用,比如萝卜的根能______营养物质,红薯的根属于______根,具有繁殖作用。
      植物的根向地生长,这种特性叫做______,有利于植物固定在土壤中,更好地吸收水分和无机盐。
      选择题
      下列不属于植物根的作用的是( )
      固定植物
      吸收水分和无机盐
      进行光合作用
      D. 储存营养物质
      下列植物中,属于直根系的是( )
      A. 小麦 B. 水稻 C. 大豆 D. 玉米
      根吸收水分和无机盐的主要部位是( )
      A. 根冠 B. 分生区 C. 伸长区 D. 成熟区(根毛区)
      植物的根向地生长,体现了根的( )特性
      A. 向水性 B. 向地性 C. 向肥性 D. 向光性
      下列关于根毛的说法,正确的是( )
      A.根毛是根上长出的细毛,能增大吸收面积
      B.根毛会随着植物生长逐渐脱落,不再生长
      C.根毛只生长在主根上,侧根上没有
      D. 根毛能吸收土壤中的有机物
      红薯的根属于( )
      A. 直根 B. 须根 C. 块根 D. 气生根
      若将植物的根剪断,植物会逐渐枯萎,主要原因是( )
      无法固定在土壤中
      无法吸收水分和无机盐
      无法进行呼吸作用
      D. 无法储存营养物质
      判断题
      所有植物的根都生长在土壤中。( )
      直根系和须根系的主要区别是是否有明显的主根。( )
      根不仅能吸收水分,还能吸收土壤中的有机物作为营养。( )
      根毛的数量越多,植物吸收水分和无机盐的能力越强。( )
      玉米的根属于须根系,没有主根,只有不定根。( )
      植物的根越粗壮,吸收水分和无机盐的能力就越强。( )
      有些植物的根可以食用,比如萝卜、胡萝卜、红薯等。( )
      简答题
      请分别说明直根系和须根系的特点,并各列举三种具有该类根系的植物。
      植物的根毛对植物生长有什么重要作用?请结合根的吸收功能说明。
      植物的根具有向地性、向水性和向肥性,这些特性对植物生长有什么意义?
      探究题
      小明同学想探究“根是否具有吸收水分的作用”,他准备了如下材料:带根的绿萝、两个相同的烧杯、清水、食用油、剪刀。请结合本节课所学知识,回答下列问题:
      请帮小明设计完整的实验步骤,确保实验能准确验证根的吸水作用。
      实验中,在水面上滴加少量食用油的目的是什么?
      预测实验现象和实验结论,并用简洁的语言描述。
      若小明在实验中,不小心将绿萝的根毛大部分损坏,会对实验结果产生什么影响?为什么?
      除了吸收水分,根还有固定植物的作用,请设计一个简单实验,验证根的固定作用。
      参考答案
      填空题
      1. 土壤、吸收水分、吸收无机盐(顺序可互换) 2. 直根系、须根系、直根系、须根系 3. 主根、侧根、主根 4. 水分、无机盐(顺序可互换) 5. 成熟(根毛) 6. 储存、块 7. 向地性
      选择题
      1. C 2. C 3. D 4. B 5. A 6. C 7. B
      判断题
      1. × 2. √ 3. × 4. √ 5. √ 6. × 7. √
      简答题
      1. 直根系特点:有一条明显粗壮的主根,主根上生长出许多细小的侧根,根系发达。举例:大豆、白菜、萝卜、棉花、花生(任举三种即可)。须根系特点:没有明显的主根,只有许多粗细相近的不定根,呈胡须状。举例:小麦、玉米、水稻、大蒜、洋葱(任举三种即可)。
      根毛的作用:根毛能增大根与土壤的接触面积,让根更好地吸收土壤中的水分和无机盐;根毛细胞细胞壁薄、液泡大,有利于水分和无机盐的吸收与运输,从而为植物生长提供充足的营养,促进植物健康生长。
      向地性:使根深入土壤,牢牢固定植物,同时更好地吸收土壤深层的水分和无机盐;向水性:使根向水分充足的地方生长,保证植物获得足够的水分;向肥性:使根向土壤肥沃的地方生长,吸收更多无机盐,为植物生长提供充足营养。这些特性能帮助植物适应环境,提高生存能力。
      探究题
      1. 实验步骤:① 取两个相同的烧杯,分别标记为A、B,各加入等量的清水,在两个烧杯的水面上各滴加少量食用油(防止水分蒸发);② 取两株长势相同的带根绿萝,将A烧杯中的绿萝保留完整根系,用剪刀将B烧杯中的绿萝根系全部剪掉;③ 将两株绿萝分别放入A、B烧杯中,确保绿萝的根部(或茎部)浸入水中,放置在相同的环境中(温度、光照相同);④ 观察并记录两个烧杯中水面高度的变化。
      目的:隔绝空气,防止烧杯中的水分蒸发,排除水分蒸发对实验结果的干扰,确保水面高度变化是由根的吸水作用引起的。
      实验现象:一段时间后,A烧杯中水面高度明显下降,B烧杯中水面高度基本不变。实验结论:植物的根具有吸收水分的作用。
      影响:实验现象会不明显,A烧杯中水面高度下降缓慢或几乎不变。原因:根毛是根吸收水分的主要部位,根毛损坏后,根与土壤(或水)的接触面积大幅减小,吸收水分的能力显著下降,无法明显观察到水面高度变化。
      验证实验:① 取两株长势相同的幼苗,一株保留完整根系,另一株剪掉大部分根系;② 准备两个相同的花盆,装入等量相同的土壤,将两株幼苗分别栽种在花盆中;③ 用相同的力度轻轻摇晃花盆,观察两株幼苗的稳定性;④ 现象:保留完整根系的幼苗不易晃动,根系被剪掉的幼苗容易倾倒;结论:植物的根具有固定植物的作用。(答案合理即可)

      相关试卷

      小学科学青岛版(六三制)(2024)三年级下册(2024)10 植物的根​习题:

      这是一份小学科学青岛版(六三制)(2024)三年级下册(2024)10 植物的根​习题,共5页。

      小学科学青岛版(五四学制)(2024)三年级下册(2024)第二单元​ 植物的“身体”​6 植物的根​达标测试:

      这是一份小学科学青岛版(五四学制)(2024)三年级下册(2024)第二单元​ 植物的“身体”​6 植物的根​达标测试,共5页。试卷主要包含了 C 2等内容,欢迎下载使用。

      小学科学青岛版(六三制)(2024)三年级下册(2024)10 植物的根​课时训练:

      这是一份小学科学青岛版(六三制)(2024)三年级下册(2024)10 植物的根​课时训练,共4页。

      资料下载及使用帮助
      版权申诉
      • 1.电子资料成功下载后不支持退换,如发现资料有内容错误问题请联系客服,如若属实,我们会补偿您的损失
      • 2.压缩包下载后请先用软件解压,再使用对应软件打开;软件版本较低时请及时更新
      • 3.资料下载成功后可在60天以内免费重复下载
      版权申诉
      若您为此资料的原创作者,认为该资料内容侵犯了您的知识产权,请扫码添加我们的相关工作人员,我们尽可能的保护您的合法权益。
      入驻教习网,可获得资源免费推广曝光,还可获得多重现金奖励,申请 精品资源制作, 工作室入驻。
      版权申诉二维码
      小学科学青岛版(六三制)(2024)三年级下册(2024)电子课本 新教材

      10 植物的根​

      版本: 青岛版(六三制)(2024)

      年级: 三年级下册(2024)

      切换课文
      • 同课精品
      • 所属专辑21份
      欢迎来到教习网
      • 900万优选资源,让备课更轻松
      • 600万优选试题,支持自由组卷
      • 高质量可编辑,日均更新2000+
      • 百万教师选择,专业更值得信赖
      微信扫码注册
      手机号注册
      手机号码

      手机号格式错误

      手机验证码 获取验证码 获取验证码

      手机验证码已经成功发送,5分钟内有效

      设置密码

      6-20个字符,数字、字母或符号

      注册即视为同意教习网「注册协议」「隐私条款」
      QQ注册
      手机号注册
      微信注册

      注册成功

      返回
      顶部
      添加客服微信 获取1对1服务
      微信扫描添加客服
      Baidu
      map