







四川省成都市第七中学2024~2025学年度高三下学期三诊模拟考试语文试卷(含答案)
展开 这是一份四川省成都市第七中学2024~2025学年度高三下学期三诊模拟考试语文试卷(含答案),文件包含四川省成都市第七中学20242025学年度下期高2025届三诊模拟考试语文docx、四川省成都市第七中学20242025学年度下期高2025届三诊模拟考试语文pdf、四川省成都市第七中学20242025学年度下期高2025届三诊模拟考试语文答案pdf、四川省成都市第七中学20242025学年度下期高2025届三诊模拟考试语文答题卡doc等4份试卷配套教学资源,其中试卷共24页, 欢迎下载使用。
选择题请用2B铅笔填涂,其他试题请使用0.5mm黑色字迹签字笔书写
请在各题规定的黑色矩形区域内答题,超出该区域的答案无效
请在各题规定的黑色矩形区域内答题,超出该区域的答案无效
三、写作(60分)
23. 题目:____________________________
请在各题规定的黑色矩形区域内答题,超出该区域的答案无效
请在各题规定的黑色矩形区域内答题,超出该区域的答案无效
请在各题规定的黑色矩形区域内答题,超出该区域的答案无效
请在各题规定的黑色矩形区域内答题,超出该区域的答案无效
请在各题规定的黑色矩形区域内答题,超出该区域的答案无效
姓名
班级
座号
准考证号
注
意
事
项
1.答题前先将姓名、班级、座号、准考证号填写清楚。
2.选择题用2B铅笔将对应题目的答案标号涂黑。
3.非选择题使用黑色字迹签字笔书写,笔迹清楚。
4.保持卡面清洁,严禁折叠,严禁做标记。
填 涂
样 例
正确填涂
错误填涂
缺
考
(考生禁涂)
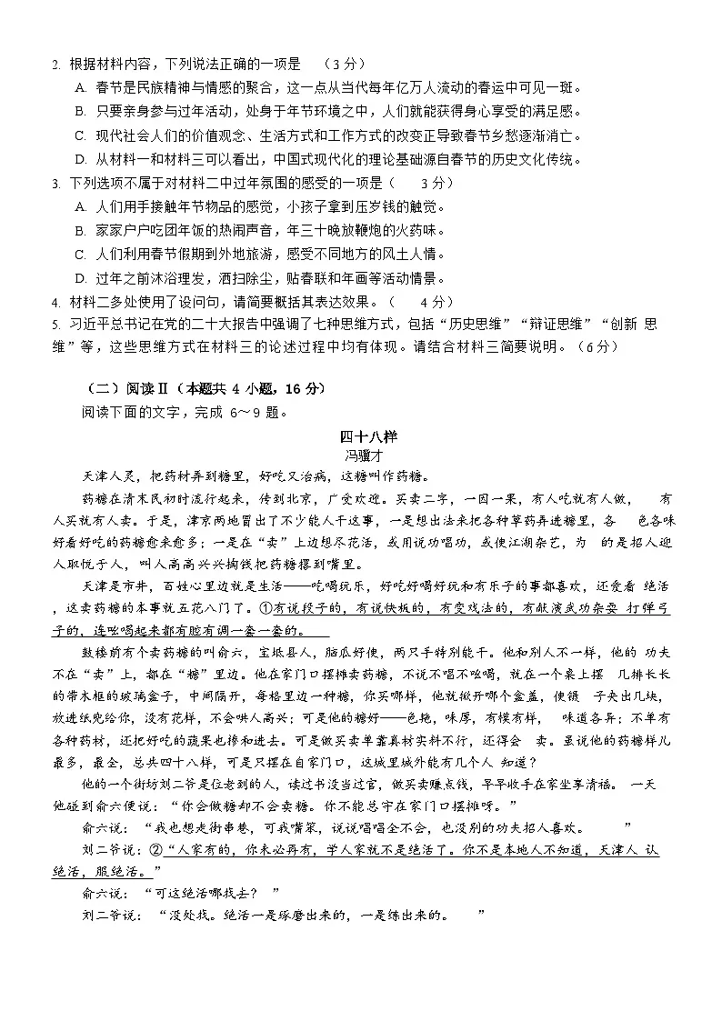
阅读Ⅰ(19分)
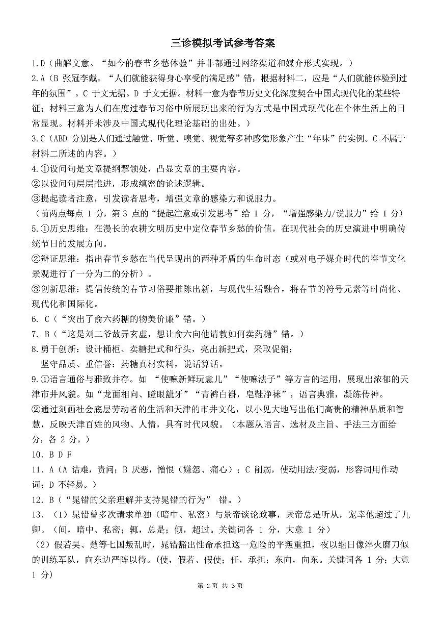
1. 2. 3 .
4.(4分)
5.(6分)
_____________________________________________________________________
_____________________________________________________________________
____________________________________________________
____________________________________________________
_______________________________________________________________________________________________________________
阅读Ⅱ(16分)
6. 7.
8.(4分)
9.(6分)
阅读Ⅲ(20分)
11. 12.
13.(1)(4分)
(2)(4分)
14.(3分)
阅读Ⅳ(9分)
15.
16.(6分)
名篇名句默写(6分)
17.(1)________________________ ____________________________
(2)________________________ ____________________________
(3)________________________ ____________________________
语言文字运用(20分)
18.
19.(4分)①_____________________________________________________
②________________________________________________________________
20.(3分)
21.(4分)
60
22.(6分)
600
800
1000
相关试卷
这是一份四川省成都市第七中学2024~2025学年度高三下学期三诊模拟考试语文试卷(含答案),文件包含四川省成都市第七中学20242025学年度下期高2025届三诊模拟考试语文docx、四川省成都市第七中学20242025学年度下期高2025届三诊模拟考试语文pdf、四川省成都市第七中学20242025学年度下期高2025届三诊模拟考试语文答案pdf、四川省成都市第七中学20242025学年度下期高2025届三诊模拟考试语文答题卡doc等4份试卷配套教学资源,其中试卷共24页, 欢迎下载使用。
这是一份四川省成都市第七中学2024届高三下学期三诊模拟考试语文试卷(Word版附答案),共11页。试卷主要包含了答非选择题时,必须使用0,补写出下列句子中的空缺部分等内容,欢迎下载使用。
这是一份四川省成都市第七中学2024~2025学年高三下学期三诊模拟考试语文试题(Word版附答案),共10页。试卷主要包含了阅读,语言文字运用,作文等内容,欢迎下载使用。
相关试卷 更多
- 1.电子资料成功下载后不支持退换,如发现资料有内容错误问题请联系客服,如若属实,我们会补偿您的损失
- 2.压缩包下载后请先用软件解压,再使用对应软件打开;软件版本较低时请及时更新
- 3.资料下载成功后可在60天以内免费重复下载
免费领取教师福利 




.png)




