搜索
      上传资料 赚现金

      2025-2026学年安徽省六安市金寨县部分学校七年级(上)期末语文试卷(含详细答案解析)

      加入资料篮
      立即下载
      2025-2026学年安徽省六安市金寨县部分学校七年级(上)期末语文试卷(含详细答案解析)第1页
      1/18
      2025-2026学年安徽省六安市金寨县部分学校七年级(上)期末语文试卷(含详细答案解析)第2页
      2/18
      2025-2026学年安徽省六安市金寨县部分学校七年级(上)期末语文试卷(含详细答案解析)第3页
      3/18
      还剩15页未读, 继续阅读

      2025-2026学年安徽省六安市金寨县部分学校七年级(上)期末语文试卷(含详细答案解析)

      展开

      这是一份2025-2026学年安徽省六安市金寨县部分学校七年级(上)期末语文试卷(含详细答案解析),共18页。试卷主要包含了默写,名著阅读,综合性学习,现代文阅读,文言文阅读,作文等内容,欢迎下载使用。
      1.诗文中蕴含着人与动物、自然共生之美,请你根据以下情境提示,补写相应的诗文名句。
      朱自清写“鸟儿将窠巢安在繁花嫩叶当中,高兴起来了,①______ ,唱出宛转的曲子,和轻风流水应和着”(《春》),描绘鸟儿迎春的欢悦;刘禹锡笔下“晴空一鹤排云上,②______ ”(《秋词》其一),鹤灵动身影为秋日添了昂扬生机;陆游僵卧孤村仍心系家国,“夜阑卧听风吹雨,③______ ”(《十一月四日风雨大作》其二),承载着其炽热的报国之志;谭嗣同用“④______ ,秋风吹散马蹄声”(《潼关》)衬托孤寂之情;李白听闻友人遭贬,通过“⑤______ ,⑥______ ”(《闻王昌龄左迁龙标遥有此寄》)中凄切动人的杜鹃啼鸣起兴,渲染凄清哀愁的气氛;王湾北固山下望雁思归,以“⑦______ ,⑧______ ”(《次北固山下》)寄寓乡愁;让我们在诗词中感悟人与动物、与自然的和谐之美,请你再写出连续两句与动物有关的古诗词“⑨______ ,⑩______ ”。(本册书除外)
      二、名著阅读:本大题共1小题,共12分。
      2.请运用所积累的知识,完成小题。
      【甲】
      书的模样,到现在还在眼前。可是从还在眼前的模样来说,却是一部刻印都十分粗拙的本子。纸张很黄;图像也很坏,甚至于几乎全用直线凑合,连动物的眼睛也都是长方形的。 但那是我最为心爱的宝书。
      【乙】
      这虽然不过薄薄的一本书,但是下图上说,鬼少人多,又为我一人所独有,使我高兴极了。那里面的故事,似乎是谁都知道的;便是不识字的人,例如阿长,也只要一看图画便能够 tā tā地讲出这一段的事迹。
      (1) 给加点的字注音,根据拼音写汉字。
      模样( ______ )粗拙( ______ ) tā tā( ______ )地讲出
      (2) 【甲】文中,书的名字是《 ______ 》,它的来历是 ______ ;【乙】文中,书的名字是《 ______ 》,它的来历是 ______ 。
      (3) 将“但那是我最为心爱的宝书”改为反问句。
      (4) “我”后来对【乙】文中这本书的情感态度发生了怎样的变化?为什么?
      三、综合性学习:本大题共1小题,共13分。
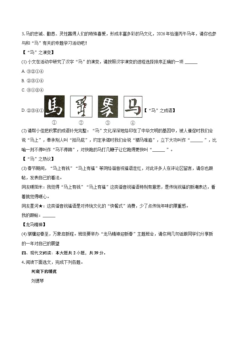
      3.马的忠诚、勤恳、灵性赢得人们的特殊喜爱,形成丰富多彩的马文化,2026年恰逢丙午马年,请你也参与和“马”有关的专题学习活动吧!
      【“马”之演变】
      (1) 小文在活动中研究了汉字“马”的演变,请按照汉字演变的进程选择排序正确的一项 ______
      A. ③②①④
      B. ②③①④
      C. ③①②④
      D. ②③④①【“马”之成语】
      (2) 请帮小佳把积累的成语补充完整:“马”文化深深地烙印在了中华文明的基因中,被人催促时我们会说“马上”,奉承别人叫“拍马屁”,约定承诺时我们会说“驷马难追”,立下大功叫作“______ ”,比喻一刻不停叫作“马不停蹄”,对快跑的马打几鞭子让它跑得更快叫“______ ”。
      【“马”之热议】
      (3) 春节期间,“马上有钱”“马上有福”等网络谐音祝福语走红,对此许多人在评论区留言,请你也跟帖,发表自己的看法。
      网友暖阳米:我觉得“马上有钱”“马上有福”这类谐音祝福语特别有意思,是传统祝福的新潮表达,看着就觉得暖心。
      网友星河★:这类谐音祝福语是对传统文化的“快餐式”消费,少了点传统年味的厚重感。
      我的跟帖:______
      【龙马精神】
      (4) 骐骥迎春至,万象启新程。班级要举办“龙马精神迎新春”主题班会,请你用几句话跟同学们分享新的一年对自己的展望
      四、现代文阅读:本大题共2小题,共39分。
      4.阅读下面选文,完成下列各题。
      河底下的暖流
      刘德琴
      ①深夜的办公室只剩下我一个人,我揉了揉酸痛的太阳穴,准备关掉最后一个文档,突然从包里掉出一本陈旧的日记本。那是收拾老房子时,母亲找到的我的童年日记。我随手翻开,稚嫩的笔迹映入眼帘:“今天爸爸妈妈又吵架了,我好害怕……”
      ②记忆如湖水般涌来。
      ③那是个雨天,我十岁,父亲又一次深夜才归,身上带着浓重的酒气。母亲站在客厅里,脸色苍白。
      ④“你还知道回来?”母亲的声音在颤抖,“你看看现在几点了!”父亲拉了扯领带,语气疲惫:“公司应酬,我也没办法。”“应酬?每次都是应酬!”母亲的声音突然拔高,“小翠今天家长会,你又没去!老师问起的时候,我都不知道该怎么解释!”
      ⑤我躲在房间里,耳朵贴着门板。雨点敲打着窗户,像无数颗跳动的心。
      ⑥“你以为我想这样吗?”父亲的声音里带着压抑的怒气,“我不出去应酬,这个月的房贷怎么还?小翠的补习班费用从哪里来?”“钱钱钱,你就知道钱!”母亲的声音哽咽了,“小翠需要的是爸爸的陪伴,不是钱!”“砰”的一声,父亲摔门而出。我听见母亲在厨房里压抑的哭声,还有碗碟碰撞的声响。我蜷缩在床上,想起上周父亲答应带我去游乐园,却又因为临时会议失约。
      ⑦成年后的我,终于理解了父亲当年的无奈。在这个城市打拼多年,我也常常为了一个项目加班到凌晨,为了一个客户强颜欢笑。那些应酬场上的觥筹交错,何尝不是别一种形式的疲惫?
      ⑧但当时的我只觉得害怕。我轻手轻脚地走到厨房,看见母亲站在水槽前,肩膀微微发抖。她的手泡在冷水里,机械地刷洗着已经干净的碗碟。
      ⑨“妈……”我怯生生地喊了一声。母亲猛地转身,脸上还挂着泪痕:“小翠?怎么还没睡?”“我……头晕。”母亲的手立刻贴上我的额头,冰凉的温度让我打了个寒战。“怎么这么烫?”她的声音里带着慌乱,“等等,妈妈去拿体温计。”
      ⑩就在这时,门锁转动,父亲回来了。他看见母亲焦急的样子,也快步走过来:“小翠怎么了?”“好像发烧了。”母亲的声音里带着哭腔,“都怪我,刚才吵架没注意……”父亲二话不说,蹲下来背起我:“走,去医院。”我趴在父亲宽厚的背上,闻到他身上淡淡的酒气。母亲跟在旁边,不停地摸我的额头。雨还在下,父亲把外套脱下来披在我身上,自己只穿着一件单薄的衬衫。风挟着雨横扫过来,母亲把伞往父亲那边倾斜。“不用,你照顾好自己。”父亲的声音柔和下来,“刚才……对不起。”母亲没有说话,但我看见她悄悄擦了下眼睛。
      ⑪到了医院,医生检查后说只是普通感冒。父亲长舒一口气,母亲也放松下来。我躺在病床上,看着他们一个去缴费,一个去拿药,默契得仿佛刚才的争吵从未发生过。
      ⑫回家的路上,我听见母亲轻声说:“以后……少喝点酒。”“嗯。”父亲点点头,“以后应酬能推就推,多陪陪你们。”我从后视镜里看完母亲笑了,父亲也笑了。雨不知什么时候停了,月光透过车窗洒进来,温柔地笼罩着我们。
      ⑬合上日记本,我拿起手机,给远在老家的父母发了条消息:“爸,妈,这周末我回家吃饭。”
      ⑭放下手机,我忽然明白,所谓家人,就是在争吵后依然会为对方撑伞的人。那些年少时觉得天崩地裂的争吵,如今想来,不过是生命长河中的一朵浪花。而爱,始终是河底下静静流淌的暖流。
      (选自《羊城晚报》,有删改)
      (1) 选文④⑥两段对父亲进行了大量的语言描写,分析这些语言描写的作用
      (2) 选文⑭段说“所谓家人,就是在争吵后依然会为对方撑伞的人”,阅读选文⑥~⑫段,概括出与之相关的细节
      (3) 请说说选文⑫段加粗语句的妙处
      (4) 请就“家人之间该如何相处”这一话题,谈谈选文给你的启示
      (5) 下列说法中不合文意的一项是______
      A. 选文记叙顺序是倒叙,首尾呼应,结构严谨。“合上日记本”是倒叙结束标志
      B. ⑦段作用是承上启下,“成年后的我,终于理解了父亲当年的无奈”是关键句
      C. ⑧段“轻手轻脚”反映了“我”的复杂心理:有恐惧,有担心,还有不知所措
      D. ③~⑫段以“雨”为线索,从一个孩子的视角展开叙述,叙事简洁,语言生动
      5.阅读下面的文字,完成问题。
      鹭鸶田野
      项丽敏
      ①小满第四日清晨,看到一片正在翻耕的水田里,白鹭、牛背鹭、池鹭携家带口,欢度节日般聚在一起,围着它们的老朋友——和耕牛差不多大小的犁田机飞起飞落,享用着老朋友从泥下翻出来的美味点心。
      ②近处有条可容一人行走的田埂,踩着田埂向鹭群所在的水田走,怕惊动它们,走一段就停下,过会儿再走,慢慢靠近。
      ③此时的鹭群对人类不像往常那样疏远——警觉地保持着安全距离。挽着裤腿的农夫就在它们近旁,鹭鸶安之若素。对鹭鸶来说,农夫和犁田机一样,是值得它们信赖的老朋友。
      ④当我走到水田边,蹲下,鹭群有所警觉,有几只飞到远一些的水田里,观望片刻,又飞回来,落在伙伴们中间。从没有这么近距离看过鹭鸶,这让我欢喜又忐忑,担心稍有不慎惊扰了它们。
      ⑤太阳出来了,田间弥漫薄白的雾气,刚犁开的泥土黝黑油润,有着让人安心的皱褶,在初升的日头下泛出陶质的光。
      ⑥【A】鹭鸶是天生优雅的鸟,即使在一起进食也保持着优雅的风度,没有争抢,也不发出声音,吃饱了就静静地站在一边,梳理羽毛,做日光浴。
      ⑦【B】一只纤细幼小的白鹭发现了我,带着颇为好奇的神情,伸着细长的脖颈,正脸看看我,又侧脸看看我,盯着我好一会儿。这大约是第一次跟随亲鸟出来觅食的幼鹭,脸上有着不谙世事的稚气。
      ⑧被幼鹭盯着看的感觉,与被幼儿盯着看的感觉相同。那是一双还没有沾染尘埃的眼睛,通透清澈,在这样的目光面前,内心充满柔光,又有种敬畏,仿佛面对一尊小小的神。
      ⑨幼鹭身边站立着两只披挂蓑羽的白鹭,神态像是幼鹭的家长——刚刚完成哺育使命的亲鸟。蓑羽是成年白鹭的装饰羽,作为美与健康的象征,在繁殖季到来时被它们披在胸前、肩颈和后背,到了冬天,为了节省能量,就收藏起来(美丽是消耗能量的)。中医讲究“冬藏夏放”,大自然中的生灵也深谙此道。
      ⑩【C】饱餐过一顿美食之后,鹭鸶在阳光里亮开双翅,一副心满意足的样子。另几只白鹭开始跳“抖蓑舞”,将一身颀长洁白的蓑羽蓬松开来,有节奏地抖动、抖动,顷刻,一团银白色的光晕将白鹭笼住,是名副其实的“自带光环”。
      ⑪鸟类都爱惜自己的羽毛,日常最重要的事除了觅食,就是羽毛的清洁与护理。白鹭的“抖蓑舞”就是它清洁羽毛的方式。在蓑羽下长着一种特殊的羽毛,当白鹭抖动时,羽毛的末端会碎成粉末,如同滑石粉,将沾附在羽毛上的污物擦除干净。
      ⑫那银色的光晕就是羽毛粉末,这特殊的羽毛,因时常破碎,也会不停生长,使得白鹭能够“出淤泥而不染”。
      ⑬水田已经犁好,农夫将犁田机开到田埂上,熄了火。有几位农夫提着秧苗走来,经过我身边时问:“大清早的,蹲在这里干嘛?”
      ⑭我举了一下手里的相机,指了指田里的白鹭。
      ⑮“她在拍鸟。”另一位农夫说。
      ⑯起身给农夫让路,待他们走过去,再看水田,鹭鸶已经飞走了,也没飞远,在一片隆起的田埂上端立着。
      ⑰在鹭鸶的背后站着农夫。在农夫背后,站着他们的村庄和房屋。阳光强烈起来,空气里荡漾着泥土和植物的香气。天地宁静,万物沉浸在初夏金绿色的光芒里
      (1) 作者善于用文字描摹画面,请你阅读全文,仿照示例,为文中的画线的A、B、C处的文字拟写一个画面的名称。
      示例:A:群鹭“梳羽”图
      B:______
      C:______
      (2) 理解文章,回答下面问题。
      ①中医讲究“冬藏夏放”,大自然中的生灵也深谙此道。(结合语境解释“深谙此道”的含义)
      ②在鹭鸶的背后站着农夫。在农夫背后,站着他们的村庄和房屋。(结合全文,说说你对这句话的理解)
      (3) 文章第⑤段的景物描写有什么作用?请简要分析
      (4) 请借鉴本文观察和描写的方法,至少运用一种修辞手法,用生动的语言描绘右侧的画面。
      五、文言文阅读:本大题共1小题,共16分。
      6.阅读回答问题。

      【甲】
      宋之丁氏,家无井而出溉汲,常一人居外。及其家穿井,告人曰:“吾穿井得一人。”有闻而传之者:“丁氏穿井得一人。”国人道之,闻之于宋君。宋君令人问之于丁氏。丁氏对曰:“得一人之使,非得一人于井中也。”求闻之若此,不若无闻也。

      (节选自《吕氏春秋•慎行论•察传》)
      【乙】
      有石敢当①者,能言祸福。里甲②希上官之赏,急趋报府。府命负敢当来验。既至,再三问之,不言。 官怒责十大板仍令负去。中途,遇其乡邻,问曰:“请赏几何?”甲顿足曰:“为此冤家③,已受杖五下矣。”石于背上言曰:“如何调谎?瞒却五下?”

      (选自冯梦龙《笑府》)
      【注】①石敢当:禁压不祥的小石碑。②里甲:里甲是明州县统治的基层单位,从中推丁多田多的10户轮流充当里长。③冤家:称给自己带来痛苦而又不舍抛弃的似恨而又似爱的人;这里指石敢当。
      (1) 请解释下列加点词在文中的意思。
      ①家无井而出溉汲 ______
      ②国人道之 ______
      ③府命负敢当来验 ______
      ④不言 ______
      (2) 请用“/”给文中画波浪线的句子断句(断两处)。
      官怒责十大板仍令负去
      (3) 请把下面的句子翻译成现代汉语。
      ①求闻之若此,不若无闻也。
      ②里甲希上官之赏,急趋报府。
      (4) 从宋君和上官的言行中我们得到什么启示?
      六、作文:本大题共1小题,共55分。
      7.“成长”,是每一个人都要经历的过程。在成长中,我们学习知识、结交朋友、面对挑战,也收获感动与思考。请从下面两个写作任务中任选一个,根据表达交流的措施和要求,明确作者的身份角色,充分考虑交流对象的特点和需求,选择合适的写作内容,自拟标题,明确文体,写一篇600~700字的作文,达到表达交流的目的。注意勿泄露姓名、校名等真实信息。
      答案和解析
      1.【答案】呼朋引伴地卖弄清脆的喉咙
      便引诗情到碧霄
      铁马冰河入梦来
      终古高云簇此城
      杨花落尽子规啼
      闻道龙标过五溪
      乡书何处达
      归雁洛阳边
      两个黄鹂鸣翠柳
      一行白鹭上青天
      【解析】答案:
      ①呼朋引伴地卖弄清脆的喉咙(注意“喉咙”的书写)
      ②便引诗情到碧霄(注意“碧霄”的书写)
      ③铁马冰河入梦来
      ④终古高云簇此城(注意“簇”的书写)
      ⑤杨花落尽子规啼
      ⑥闻道龙标过五溪(注意“溪”的书写)
      ⑦乡书何处达
      ⑧归雁洛阳边(注意“雁”的书写)
      ⑨两个黄鹂鸣翠柳
      ⑩一行白鹭上青天(注意“鹭”的书写)
      本题考查学生对古诗文名句的识记能力。解答此类题目,我们需要在平时的学习中,做好积累,根据提示语句写出相应的句子,尤其要注意不能出现错别字。理解性识记,注意结合语境填充。
      默写题作答时,一是要透彻理解诗文的内容;二是要认真审题,找出符合题意的诗文句子;三是答题内容要准确,做到不添字、不漏字、不写错字。
      2.【答案】【小题1】mú zhuō 滔滔
      【小题2】山海经 阿长给我买来的 二十四孝图 一位长辈送给我的
      【小题3】但那难道不是我最为心爱的宝书吗?
      【小题4】①“我”抵触(讨厌、反感等)这本书。②因为书中的部分内容体现了封建孝道的虚伪和残酷,这种不顾人情甚至灭绝人性的所谓的“孝道”是“我”所批判的
      【解析】(1)本题考查字音、字形辨析。
      模样:mú yàng,人的长相或装束打扮的样子,也可指事物呈现的形态、状况等。
      粗拙:cū zhuō,指粗糙低劣,不精巧。
      滔滔:tā tā,形容大水滚滚流动的样子,也常用来比喻话多,连续不断(如“滔滔不绝”)。
      (2)本题考查文学常识。
      【甲】文,结合“纸张很黄;图像也很坏,甚至于几乎全用直线凑合,连动物的眼睛也都是长方形的。但那是我最为心爱的宝书”可知,选段中提到的“书”是《山海经》,出自《阿长与<山海经>》。根据“但那是我最为心爱的宝书”可知,鲁迅把这几本书当作心家的宝书,非常珍惜。这样的态度,一是因为这是他非常渴求,却一直求而不得的书。二是因为这本书是她最不想到的长妈妈不辞辛苦买给他的,这让他对长妈妈生出敬意,消除了对长妈妈的怨恨,感受到长妈妈对自己的疼爱。每当看到这几本书,就会想起长妈妈。这几本书寄托了作者对长妈妈的思念。
      【乙】文中书的名字是《二十四孝图》,原文为:我所收得的最先的画图本子,是一位长辈的赠品:《二十四孝图》。这虽然不过薄薄的一本书,但是下图上说,鬼少人多,又为我一人所独有,使我高兴极了。
      (3)本题考查变换句式。
      陈述句转换为反问句,加上反问语气词“难道”。将肯定词“是”改为否定词“不是”。句末加上疑问助词“吗”,并将句号改为问号。故答案为:但那难道不是我最为心爱的宝书吗?
      (4)本题考查对内容的理解与分析。
      根据原文“但是,我于高兴之余,接着就是扫兴,因为我请人讲完了二十四个故事之后,才知道‘孝’有如此之难,对于先前痴心妄想,想做孝子的计划,完全绝望了。其中最使我不解,甚至于发生反感的,是‘老莱娱亲’和‘郭巨埋儿’两件事”可知,情感变化是“我”抵触(讨厌、反感等)这本书。
      根据原文“然而在较古的书上一查,却还不至于如此虚伪”“大约旧本也差不多,而招我反感的便是‘诈跌’。无论忤逆,无论孝顺,小孩子多不愿意“诈”作,听故事也不喜欢是谣言,这是凡有稍稍留心儿童心理的都知道的”可知,书中一些孝子故事,如“老莱娱亲”“郭巨埋儿”等封建孝道故事,内容虚伪、残酷,让“我”产生了反感,对封建孝道进行了批判。这些故事使“我”认识到封建孝道的虚伪和残酷,所以情感发生了变化。
      答案:
      (1)mú zhuō 滔滔
      (2)山海经 阿长给我买来的 二十四孝图 一位长辈送给我的
      (3)但那难道不是我最为心爱的宝书吗?
      (4)①“我”抵触(讨厌、反感等)这本书。②因为书中的部分内容体现了封建孝道的虚伪和残酷,这种不顾人情甚至灭绝人性的所谓的“孝道”是“我”所批判的。
      《朝花夕拾》原名《旧事重提》,是现代文学家鲁迅的散文集,此文集作为“回忆的记事”,多侧面地反映了作者鲁迅青少年时期的生活,形象地反映了他的性格和志趣的形成经过。
      阅读名著要注意积累,要记住名著表面的知识,如作者、背景、特色、涉及人物及故事,还要知道一些细节,并且及时做笔记,做到积少成多,做题时才能得心应手。
      3.【答案】【小题1】D
      【小题2】汗马功劳;快马加鞭
      【小题3】示例一:我认为这类谐音祝福语挺好的,它巧妙地利用了谐音,把美好的祝愿以一种新颖有趣的方式表达出来,让人眼前一亮,既传承了祝福的传统,又符合现代人追求新奇的心理,给节日增添了不少欢乐氛围;示例二:我觉得这类谐音祝福语虽然有趣,但有些过于随意和表面化了;传统的祝福语往往蕴含着深厚的文化底蕴和美好的寓意,而“马上有钱”“马上有福”这类说法,虽然通俗易懂,但缺乏那种经过岁月沉淀的韵味,不能很好地体现传统文化的魅力
      【小题4】新的一年,我希望能以龙马精神迎接每一个挑战;在学习上,我会像骏马奔腾一样,勇往直前,不断提升自己的知识和技能;在生活中,我会保持乐观积极的心态,勇敢面对困难,努力让自己的生活更加丰富多彩;我相信,只要我怀揣梦想,努力拼搏,就一定能在新的一年里收获满满的幸福和成功!
      【解析】(1)汉字的演变进程大致为:甲骨文→金文→大篆→小篆→隶书→楷书→草书→行书。观察图片可知,②是甲骨文,③是篆书,①是行书,④是楷书。所以正确的排序是②③④①。
      故选:D。
      (2)根据语境,“立下大功”对应的成语是“汗马功劳”,该成语原指在战场上立下战功,现泛指做事出力,做出大的贡献,立下大的功劳;“对快跑的马打几鞭子让它跑得更快”对应的成语是“快马加鞭”,意思是跑得很快的马再加上一鞭子,使马跑得更快,比喻快上加快,加速前进。
      (3)跟帖时,可赞同网友暖阳米的观点,从这类谐音祝福语新潮有趣、能增添节日氛围等角度阐述理由;也可赞同网友星河★的观点,从这类祝福语缺乏文化内涵、过于浅显等角度说明看法;也可以综合两者观点,提出自己的独特见解。
      (4)分享时,要紧扣“龙马精神迎新春”这一主题,表达出自己在新的一年里积极向上、奋发有为的态度和决心,可以提及学习、生活、个人成长等方面的展望。
      示例:
      (1)D
      (2)汗马功劳;快马加鞭。
      (3)示例一:我认为这类谐音祝福语挺好的,它巧妙地利用了谐音,把美好的祝愿以一种新颖有趣的方式表达出来,让人眼前一亮,既传承了祝福的传统,又符合现代人追求新奇的心理,给节日增添了不少欢乐氛围。
      示例二:我觉得这类谐音祝福语虽然有趣,但有些过于随意和表面化了。传统的祝福语往往蕴含着深厚的文化底蕴和美好的寓意,而“马上有钱”“马上有福”这类说法,虽然通俗易懂,但缺乏那种经过岁月沉淀的韵味,不能很好地体现传统文化的魅力。
      (4)新的一年,我希望能以龙马精神迎接每一个挑战。在学习上,我会像骏马奔腾一样,勇往直前,不断提升自己的知识和技能;在生活中,我会保持乐观积极的心态,勇敢面对困难,努力让自己的生活更加丰富多彩。我相信,只要我怀揣梦想,努力拼搏,就一定能在新的一年里收获满满的幸福和成功!
      (1)本题考查汉字演变顺序的判断。此题需要考生熟悉汉字从古至今的演变脉络,能够根据字体的形态特征准确判断其所属阶段及先后顺序。
      (2)本题考查成语的补充。此题要求考生能够准确记忆常见成语的完整形式,并理解其含义,以便在合适的语境中正确运用。
      (3)本题考查观点的表达能力。此题要求考生能够针对特定话题,清晰、有条理地表达自己的观点和看法,同时做到观点明确、理由充分、语言得体。
      (4)本题考查语言表达。此题要求考生能够围绕特定主题,结合自身实际情况,清晰、流畅地表达自己的想法和展望,语言要富有感染力和激励性。
      甲骨文:殷商时期,人们将文字刻写在龟甲或兽骨上,且连贯成句甚至成篇,具有了文字的所有要素。
      金文:西周时,人们把文字铸刻在青铜器上,所以叫钟鼎文或铭文。其特点是比甲骨文规范,文字笔画讲究线条美。
      大篆:出现于西周晚期,有人将文字统一整理成一种样式,多象蝌蚪状,样式较为美观,也叫它“籀文”或“石鼓文”。
      小篆:秦统一六国,李斯主持整理简化文字,做到“书同文”。这种字笔画大大少于大篆,便于识记,人们称为小篆。
      隶书:兴于汉,笔画变曲为直,结构简化,统称为“隶书”。其又分为古隶(秦)与今隶(汉)。
      楷书:萌芽于西汉,成熟于汉末,盛行于魏晋。其更讲究横平竖直,规范美观,很便于识记和书写。
      草书:起于汉代。由于书写工具变硬(刀刻)为软(毛笔写),书写材料变成帛或纸,人们觉得工工整整一笔一划地写楷书不快捷,于是顺势将笔画连写,这就成了草书。它又有章草、今草和狂草之分。
      行书:成于东汉末年。鉴于草书好写难认,人们采取折中之道,在楷书于草书之间,创造出一种新字体,既好写又好认,因此叫它“行书”。
      4.【答案】【小题1】
      语言描写交代了父亲晚归的原因与生活压力,塑造了为家庭奔波的父亲形象,推动情节发展,为后文“我”理解父亲作铺垫
      【小题2】
      ①父亲返回背“我”去医院并给“我”披外套;②母亲把伞倾向父亲;③父母在医院默契分工照顾“我”;④父母回家路上互相体谅,父亲承诺多陪伴
      【小题3】
      景物描写渲染温馨氛围,烘托家庭温情,与前文雨天对比暗示矛盾化解,为后文感悟作铺垫
      【小题4】
      家人之间要互相体谅、主动道歉、重视陪伴、齐心协力
      【小题5】
      D
      【解析】1.
      本题考查语言描写。
      由“公司应酬,我也没办法”可知,这句话写出父亲应酬晚归的无奈,交代了他晚归的原因;由“我不出去应酬,这个月的房贷怎么还?小翠的补习班费用从哪里来?”可知,这句话道出父亲的压力与责任,解释了他不得不应酬的苦衷;这些语言描写不仅塑造了一个为生活奔波、身负责任的父亲形象,还推动了情节发展,点明了父母争吵的根源,同时为后文“我”成年后理解父亲作了铺垫
      2.
      本题考查内容的理解。
      ①由“父亲二话不说,蹲下来背起我:‘走,去医院。’”“父亲把外套脱下来披在我身上”可知,父亲吵架摔门而出后,因“我”发烧立刻返回,背起“我”去医院,还把外套给“我”保暖。
      ②由“母亲跟在旁边,不停地摸我的额头”“母亲把伞往父亲那边倾斜”可知,母亲虽与父亲争吵,却在去医院的路上关心“我”,还把伞倾向只穿单薄衬衫的父亲。
      ③由“到了医院,医生检查后说只是普通感冒。父亲长舒一口气,母亲也放松下来。我躺在病床上,看着他们一个去缴费,一个去拿药,默契得仿佛刚才的争吵从未发生过”可知,父母在医院默契分工照顾“我”,放下了争吵的隔阂。
      ④由“回家的路上,我听见母亲轻声说:‘以后……少喝点酒。’‘嗯。’父亲点点头,‘以后应酬能推就推,多陪陪你们’”可知,回家路上父母互相体谅,父亲承诺多陪伴家人
      3.
      本题考查赏析句子。
      由“雨不知什么时候停了,月光透过车窗洒进来,温柔地笼罩着我们”可知,这句话属于景物描写。内容上:雨停月出的景象,渲染出温馨、柔和的氛围,烘托出父母和解后一家人的温情;结构上:与前文的雨天形成对比,暗示家庭矛盾的化解,也与文章的温暖基调相契合,同时为后文“我”的感悟作了铺垫
      4.
      本题考查谈启示。
      ①由“刚才……对不起”“母亲没有说话,但我看见她悄悄擦了下眼睛”可知,家人之间发生矛盾时,要懂得主动道歉,学会体谅对方的难处。②由“他们一个去缴费,一个去拿药,默契得仿佛刚才的争吵从未发生过”可知,家人之间即便有争吵,也要在家人需要时齐心协力、互相扶持。③由“以后应酬能推就推,多陪陪你们”可知,家人之间要多沟通交流,重视陪伴,不要因生活压力而忽略家人的情感需求
      5.
      本题考查内容的理解。
      ABC.正确。
      D.有误。③~⑫段的线索是父母的争吵与和解,“雨”只是烘托氛围的景物,并非叙事线索。
      故选:D。
      答案:
      5.【答案】【小题1】
      幼鹭“凝视”图;白鹭“抖蓑”图
      【小题2】
      ①“深谙此道”指成年白鹭在繁殖季披挂蓑羽,冬天收藏起来以节省能量,深知根据季节变化调整自身状态以适应环境的道理;②这句话描绘了一幅和谐的田园画面,鹭鸶、农夫、村庄和房屋共同构成了一个宁静而美好的世界,体现了自然和谐共生的主题
      【小题3】
      第⑤段通过描写太阳出来后的田间景象,营造了一种宁静、安详的氛围,为下文描写鹭鸶的活动提供了背景,同时也烘托了作者内心的平静和喜悦
      【小题4】
      示例:像两位披着月光绸缎的舞者,白鹭以芭蕾般的足尖轻点水面,修长的脖颈划出柔和的弧线,仿佛在向湖面倾诉无声的诗行;粼粼波光将它的倒影揉碎成万千银箔,又在涟漪轻漾时重新拼凑出优雅的剪影
      【解析】1. 本题考查拟写画面名称的能力。
      B处,结合“一只纤细幼小的白鹭发现了我,带着颇为好奇的神情,伸着细长的脖颈,正脸看看我,又侧脸看看我,盯着我好一会儿”可知,这段文字主要描写了一只幼鹭对“我”的好奇凝视,因此可以拟名为“幼鹭‘凝视’图”。
      C处,结合“另几只白鹭开始跳‘抖蓑舞’,将一身颀长洁白的蓑羽蓬松开来,有节奏地抖动、抖动,顷刻,一团银白色的光晕将白鹭笼住,是名副其实的‘自带光环’”可知,这段文字主要描写了白鹭跳“抖蓑舞”的情景,因此可以拟名为“白鹭‘抖蓑’图”
      2. 本题考查理解词语和句子的能力。
      ①结合“蓑羽是成年白鹭的装饰羽,作为美与健康的象征,在繁殖季到来时被它们披在胸前、肩颈和后背,到了冬天,为了节省能量,就收藏起来(美丽是消耗能量的)”可知,“深谙此道”在这里指的是成年白鹭深知根据季节变化调整自身状态以适应环境的道理,即在繁殖季披挂蓑羽以展示美丽和健康,而在冬天则收藏起来以节省能量。
      ②结合“在鹭鸶的背后站着农夫。在农夫背后,站着他们的村庄和房屋。阳光强烈起来,空气里荡漾着泥土和植物的香气。天地宁静,万物沉浸在初夏金绿色的光芒里”可知,这句话通过描绘鹭鸶、农夫、村庄和房屋的和谐画面,展现了人与自然和谐共生的美好景象。鹭鸶作为自然界的一部分,与农夫、村庄和房屋共同构成了一个宁静而美好的世界,体现了作者对人与自然和谐相处的向往和赞美
      3. 本题考查景物描写的作用的能力。
      结合“太阳出来了,田间弥漫薄白的雾气,刚犁开的泥土黝黑油润,有着让人安心的皱褶,在初升的日头下泛出陶质的光”可知,第⑤段通过描写太阳出来后的田间景象,如薄白的雾气、黝黑油润的泥土等,营造了一种宁静、安详的氛围。这种氛围为下文描写鹭鸶的活动提供了背景,使得鹭鸶的出现更加自然和谐。同时,这种宁静安详的氛围也烘托了作者内心的平静和喜悦,使读者能够更好地感受到作者对田园生活的热爱和向往
      4. 本题考查观察和描写的能力以及修辞手法的运用能力。
      解答时,首先,要仔细观察画面,捕捉画面中的主要元素和细节;然后,运用生动的语言进行描绘,注意运用修辞手法来增强表达效果;最后,确保描绘的画面与原文风格相近,语言流畅自然。据此作答即可。
      答案:
      6.【答案】【小题1】
      ①从井里取水。
      ②讲述。
      ③背,用背驮东西。
      ④说,说话。
      【小题2】
      官怒/责十大板/仍令负去
      【小题3】
      ①像这样去探听传闻,不如不去探听。
      ②里长想得到官家的奖赏,急忙赶去报告了官府。
      【小题4】
      从宋君和上官的言行中得到启示:对待传闻要有调查研究的审慎态度和去伪存真的求实精神。
      【解析】1. 本题考查文言文词语解释。解释词语要注意文言词语在具体语言环境中的用法,如通假字、词性活用、古今异义等现象。
      ①句意:家里没有水井,需要出门去井里取水。汲:从井里取水。
      ②句意:全国人都把“凿井得一人”这个消息相互传说着。道:讲述。
      ③句意:官府命令他把石敢当背来验证。负:背,用背驮东西。
      ④句意:也不说话。言:说,说话。
      2. 本题考查句子的断句。
      解答此类问题,首先要明确句意,然后根据句意进行分析。句意为:官家发了怒,打了他十大板,让他仍旧背回去。故断为:官怒/责十大板/仍令负去。
      3. 本题考查文言文翻译。
      ①重点词有:闻,探听;若,像。句意:像这样去探听传闻,不如不去探听。
      ②重点词:希,希望;之,的。句意:里长想得到官家的奖赏,急忙赶去报告了官府。
      4. 本题考查对文言文主旨的理解。
      题干要求写出对两篇文章的启示,答题时应结合文章内容进行分析。甲文中,丁氏原本告诉别人“我家打水井得到一个空闲的人力”,但是却被人传成“丁家挖井挖到了一个人”,并且闹到了国君那里。乙文中,有个石敢当,能言祸福,里长想得到官家的奖赏,没有经过证实,急忙赶去报告了官府。官府命令他把石敢当背来验证。背到以后,再三问它,也不说话。官家发了怒,打了他十大板,让他仍旧背回去。因此,答题时可以围绕“不要轻信谣言”这点来阐述,言之有理即可。
      参考译文:
      【甲】 宋国的一户姓丁的人家,家中没有井,需要到外面打水浇地,经常派一人停留在外面专管打水。等到他家打了水井的时候,丁氏告诉别人说:“我家打水井得到了一个人。”有人听了就去传播:“丁家挖井挖到了一个人。”居住在国都中的人都在谈论这件事,使宋国的国君知道了这件事。宋国国君派人向丁氏询问情况,丁氏回答说:“多得到一个人的劳力,不是在井内挖到了一个人。”像这样得到的消息,还不如不知道。
      【乙】 有个石敢当,能言祸福。里长想得到官家的奖赏,急忙赶去报告了官府。官府命令他把石敢当背来验证。背到以后,再三问它,也不说话。官家发了怒,打了他十大板,让他仍旧背回去。中途,遇到了他的乡邻,就问他:“领到了多少奖赏?”那人跺着脚说:“为了这个冤家,已经被打了五下板子。”石敢当在背上说道:“为什么撒谎,隐瞒了五下?”
      解释文言词语要注意:
      (1)平时注意积累并掌握常用常考的文言实词和虚词,根据平时积累判断其意思和用法。
      (2)在学习时应灵活掌握。要熟记课文中的通假字、古今异义、一词多义、词类活用等。
      (3)结合词语所在句子的句意推断词语的意思。
      7.【答案】例文:

      那束照亮我前行的光
      刚升入初中,我像只受惊的小鸟,蜷缩在自己的小世界里。性格内向的我,上课从不举手发言,遇到难题也不敢向他人请教,成绩始终在中下游徘徊,连班主任都忍不住叹气。
      改变始于遇见李老师。她是我们的语文老师,中等身材,总是扎着清爽的马尾,眼神像春日的阳光,温暖又明亮。一次语文课,老师让我们分享自己喜欢的诗句。我低着头,心跳得像擂鼓,生怕被老师点名。可命运似乎总爱和我开玩笑,“请这位同学来分享一下吧。”熟悉的声音在耳边响起,我僵硬地站起身,脸涨得通红,一句话也说不出来,手指紧紧攥着课本,指甲都快嵌进肉里。
      就在我窘迫万分时,李老师轻轻走到我身边,温柔地说:“别紧张,老师知道你一定有喜欢的诗句,大胆说出来就好。”她的声音像一股暖流,驱散了我内心的恐惧。我抬起头,迎上她鼓励的目光,小声说出了自己喜欢的诗句。话音刚落,她带头鼓起了掌,教室里随即响起了热烈的掌声。那一刻,我感受到了前所未有的温暖与力量。
      从那以后,李老师经常在课堂上提问我简单的问题,课后还会主动找我谈心,帮我分析学习上的困难。她教我如何梳理知识点,如何高效复习,还鼓励我多读书、多积累。在她的帮助下,我渐渐变得自信起来,上课开始主动举手发言,遇到难题也会勇敢地向老师和同学请教。我的成绩稳步提升,性格也开朗了许多。
      如今的我,再也不是那个胆小怯懦的女孩了。李老师就像一束光,照亮了我前行的道路,让我在成长的旅程中找到了方向。我会永远铭记这份温暖,带着她的鼓励,勇敢地追逐自己的梦想。

      合理规划时间,让成长更全面
      尊敬的老师、亲爱的同学们:
      大家好!今天,我想和大家探讨“中学生应该把所有时间都用在学习上”这一观点。在我看来,这个观点是片面的,中学生不应将所有时间都投入学习,合理规划时间,兼顾多元发展,才能让成长更全面。
      学习固然是中学生的主要任务,但一味埋头学习,往往会适得其反。就像我们班的小明同学,之前总把所有时间都用在刷题上,从不参与体育锻炼和班级活动。久而久之,他的身体越来越差,经常生病请假,学习效率也大幅下降。后来,在老师的建议下,他每天抽出时间跑步、打球,还主动加入班级文艺小组,不仅身体素质提高了,学习时也更有精神,成绩反而稳步提升。
      再者,除了课本知识,我们还需要在实践中学习成长。参与社团活动,能培养我们的团队协作能力和沟通能力;参加志愿服务,能让我们体会奉献的快乐,增强社会责任感;坚持体育锻炼,能让我们拥有强健的体魄,为学习打下坚实基础。这些经历都是成长路上不可或缺的财富,能让我们成为更优秀的人。
      当然,这并不意味着我们可以忽视学习。我们要学会合理分配时间,在保证学习效率的前提下,兼顾兴趣爱好和身心发展。比如,每天放学后可以用一小时完成作业,半小时进行体育锻炼,周末抽出时间参与实践活动。这样的时间规划,既能保证学习任务的完成,又能让我们的生活更加丰富多彩。
      同学们,成长是一场全面的修行,学习只是其中的一部分。让我们合理规划时间,在学习与实践中共同进步,让自己的青春绽放出更绚丽的光彩!
      我的发言完毕,谢谢大家!
      【解析】本题考查材料作文。
      任务一:这是一篇写人记事的记叙文,重点不在于单纯描绘人物,而在于通过具体互动,展现人物如何触动了“我”,促使“我”在思想、行为或情感上发生了真实可见的积极改变。关键在于找到“影响”的落点。
      应避免笼统地写“他/她很优秀”,而要聚焦于一个具体的品质或精神如何传递给了“我”。例如,食堂阿姨对浪费粮食的痛惜眼神,让“我”懂得了珍惜与尊重;同学在失败后依旧坚持练习的身影,让“我”理解了毅力的真谛;老师某句不经意的话语,化解了“我”成长中的困惑。立意要突出这种精神传递的历程和结果。建议采用“相遇、触动、改变”的结构。开头可简笔勾勒人物,设置悬念。主体部分用一两个典型事例,细致描写人物的独特言行和当时的场景,重点刻画“我”当时的感受与后来的反思。结尾需点明这种影响如何内化为“我”的一部分,让“我”成为了怎样的自己,使文章有完整的成长闭环。
      任务二:这是一篇用于班级讨论的议论文发言稿。交流对象是同班同学,目的是就“中学生是否应把所有时间用于学习”这一观点进行讨论与说服。发言稿需有明确的观点、得体的语气和清晰的逻辑,既要讲道理,也要结合同龄人的实际,避免说教。立意核心可确立为“全面发展与专注学习相辅相成”,或“合理规划时间,为成长积蓄多维能量”。可以论证适度参与社会实践、体育锻炼、兴趣培养等,对身心健康、学习效率乃至长远发展同样至关重要。关键在于辩证看待“学习”的广义内涵。开场应礼貌回应前述观点,然后鲜明亮出自己看法。论证可分两层:先谈“只埋头学习的弊端”,如可能导致视野狭窄、身心疲惫;再重点论述“合理安排时间的益处”,可举身边同学通过运动释放压力后效率更高,或参与公益活动后对学习动力更有体会等实例。最后提出积极建议,号召大家做时间的主人,平衡好学习与生活,结尾要有鼓舞性。
      (1)本文以初中生视角,真实再现了成长中被老师温暖照亮的经历。选取课堂发言这一典型事例,通过神态、动作、语言细节描写,生动刻画了李老师温柔鼓励的形象,也展现了自己从怯懦到自信的转变。情感真挚细腻,语言朴实流畅,贴合初中生生活实际,很好地凸显了“人物带来的影响”这一核心。
      (2)本文观点明确,开篇直接否定错误观点,提出“合理规划时间,兼顾多元发展”的核心论点。以班级同学的真实事例为论据,结合社团活动、志愿服务等常见场景,论证充分有力。语言得体,符合发言稿的表达要求,逻辑清晰,层层递进,能有效说服同学,展现了初中生清晰的思辨能力。任务
      表达交流的措施
      表达交流的要求
      任务一
      进入中学后,你遇到了一位让你印象深刻的人,他/她可能是老师、同学,甚至是校园里的一位工作人员。请写一篇文章,讲述他/她如何影响了你。
      通过具体事例,描写这个人物的言行举止,写出他/她带给你的启发或改变。语言生动,感情真挚,注意细节描写。
      任务二
      班级讨论中,有同学认为“中学生应该把所有时间都用在学习上”,请你写一篇发言稿,表达你对这一观点的看法。
      观点明确,有理有据,可以结合自身或身边的例子,语言得体,有说服力。

      相关试卷

      2025-2026学年安徽省六安市金寨县部分学校七年级(上)期末语文试卷(含详细答案解析):

      这是一份2025-2026学年安徽省六安市金寨县部分学校七年级(上)期末语文试卷(含详细答案解析),共18页。试卷主要包含了默写,名著阅读,综合性学习,现代文阅读,文言文阅读,作文等内容,欢迎下载使用。

      2023-2024学年安徽省六安市金寨县七年级(上)期末语文试卷(含详细答案解析):

      这是一份2023-2024学年安徽省六安市金寨县七年级(上)期末语文试卷(含详细答案解析),共16页。试卷主要包含了单选题,默写,名著阅读,综合性学习,现代文阅读,文言文阅读,作文等内容,欢迎下载使用。

      安徽省六安市金寨县2024-2025学年七年级下学期期末考试语文试卷(解析版):

      这是一份安徽省六安市金寨县2024-2025学年七年级下学期期末考试语文试卷(解析版),共17页。试卷主要包含了基础知识积累与运用,阅读鉴赏,写作等内容,欢迎下载使用。

      英语朗读宝
      资料下载及使用帮助
      版权申诉
      • 1.电子资料成功下载后不支持退换,如发现资料有内容错误问题请联系客服,如若属实,我们会补偿您的损失
      • 2.压缩包下载后请先用软件解压,再使用对应软件打开;软件版本较低时请及时更新
      • 3.资料下载成功后可在60天以内免费重复下载
      版权申诉
      若您为此资料的原创作者,认为该资料内容侵犯了您的知识产权,请扫码添加我们的相关工作人员,我们尽可能的保护您的合法权益。
      入驻教习网,可获得资源免费推广曝光,还可获得多重现金奖励,申请 精品资源制作, 工作室入驻。
      版权申诉二维码
      期末专区
      • 精品推荐
      • 所属专辑230份
      欢迎来到教习网
      • 900万优选资源,让备课更轻松
      • 600万优选试题,支持自由组卷
      • 高质量可编辑,日均更新2000+
      • 百万教师选择,专业更值得信赖
      微信扫码注册
      手机号注册
      手机号码

      手机号格式错误

      手机验证码 获取验证码 获取验证码

      手机验证码已经成功发送,5分钟内有效

      设置密码

      6-20个字符,数字、字母或符号

      注册即视为同意教习网「注册协议」「隐私条款」
      QQ注册
      手机号注册
      微信注册

      注册成功

      返回
      顶部
      中考一轮 精选专题 初中月考 教师福利
      添加客服微信 获取1对1服务
      微信扫描添加客服
      Baidu
      map