


所属成套资源:2025-2026学年全国各省市县区学校七年级(上)期末语文试卷真题合集(含详细答案解析)
2025-2026学年上海市闵行区七年级(上)期末语文试卷(含详细答案解析)
展开 这是一份2025-2026学年上海市闵行区七年级(上)期末语文试卷(含详细答案解析),共14页。试卷主要包含了默写,名著阅读,现代文阅读,作文等内容,欢迎下载使用。
1.默写。
(1)______ ,山岛竦峙。(《观沧海》)
(2)夕阳西下,______ 。(《天净沙•秋思》)
(3)“古诗文兴趣小组”的同学们开展了关于“惜时”的主题讨论,小语由“流水”想到时光易逝,吟出了孔子的临河之叹:“______ ,______ 。”(《论语》)
二、名著阅读:本大题共2小题,共30分。
2.“经典阅读兴趣小组”的同学们基于对本校学生阅读现状的调查,也开展了系列活动
(1) 在调查中,不少学生认为《西游记》太长,阅读起来存在困难。对此,组员小语分享了自己的阅读方法。
在阅读《西游记》时,可以采用“跳读”的方法。比如唐僧师徒在西行途中,有很多以智降妖的经历。为体会《西游记》中“斗争的智慧”,可以暂时跳过的情节是 ______
A. 平顶山降魔B. 大战红孩儿C. 四圣试禅心D. 计盗紫金铃
(2) 组员小文准备在交流活动环节分享自己阅读《朝花夕拾》的体会,但他的发言稿片段中有两处错误,请你帮他改正。
A.在《朝花夕拾》中,鲁迅记录了许多对他有影响的人。B.如他的保姆长妈妈,虽然迷信、唠叨,但为他买来《山海经》的举动,暴露了她对鲁迅的关爱。C.再如他的老师藤野先生,这是一个治学严谨、略带民族偏见的日本医学教授。
①______ 句用词不当,应将 ______ 改为 ______ 。
②______ 句中人物描述有误,应将 ______ 改为 ______
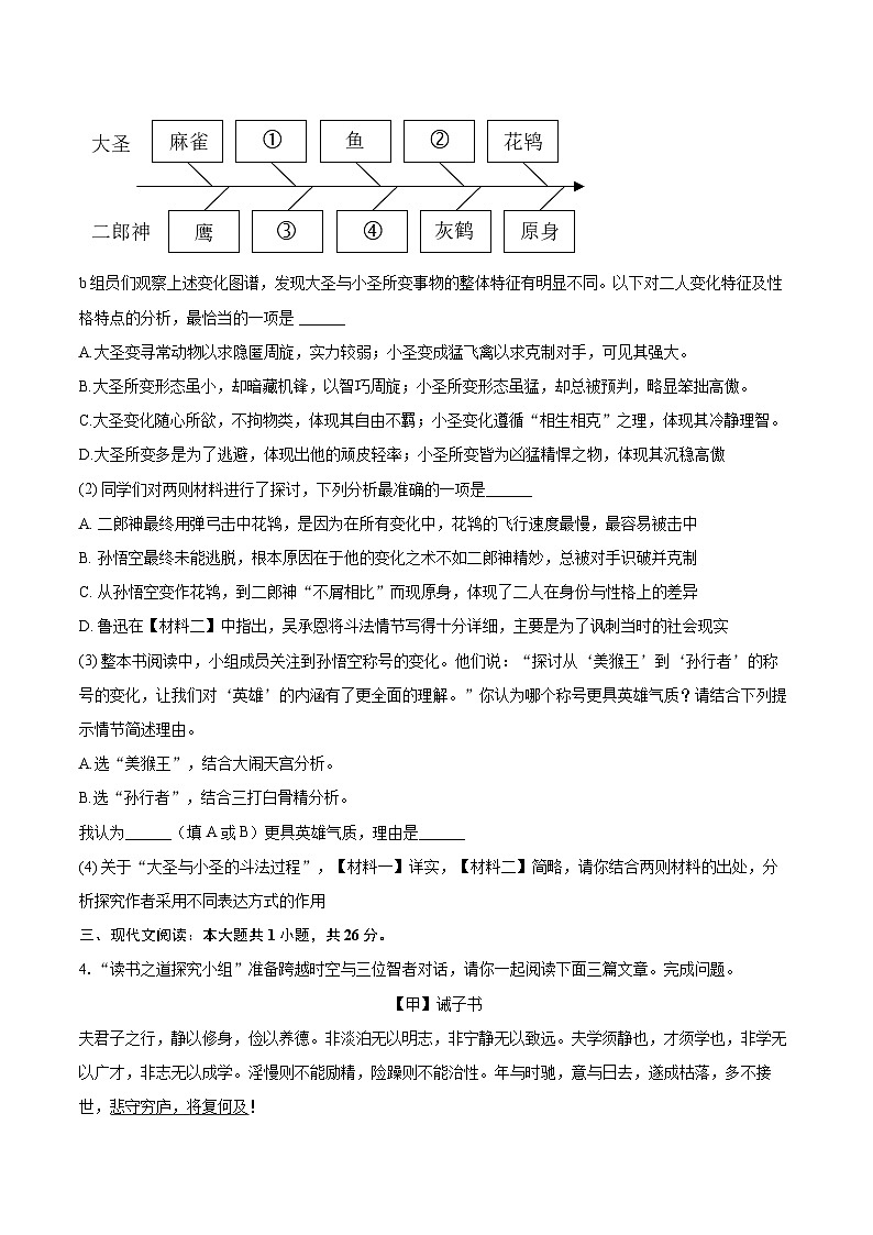
3.“西游魅力探究小组”对下面两则材料进行了探究与交流。请你参与并完成问题。
【材料一】小圣施威降大圣(节选)
正嚷处,真君到了,问:“兄弟们,赶到那厢不见了?”众神道:“才在这里围住,就不见了?”二郎圆睁凤眼观看,见大圣变了麻雀儿,钉在树上,就收了法象,撇了神锋,卸下弹弓,摇身一变,变作个雀鹰儿,抖开翅,飞将去扑打。大圣见了,飕的一翅飞起,去变作一只大鹚老,冲天而去。二郎见了,急抖翎毛,摇身一变,变作一只大海鹤,钻上云霄来衔。大圣又将身按下,入涧中,变作一个鱼儿,淬入水内。二郎赶至涧边,不见踪迹。心中暗想道:“这猢狲必然下水去也。定变作鱼虾之类。等我再变变拿他。”果一变变作个鱼鹰儿,飘荡在下溜头波面上。等待片时,那大圣变鱼儿,顺水正游,忽见一只飞禽,似青鹳,毛片不青;似白鹭,顶上无缨;似老鹳,腿又不红:“想是二郎变化了等我哩!……”急转头,打个花就走。二郎看见道:“打花的鱼儿,似鲤鱼,尾巴不红;似鳜鱼,花鳞不见;似黑鱼,头上无星;似鲂鱼,腮上无针。他怎么见了我就回去了?必然是那猴变的。”赶上来,刷的啄一嘴。那大圣就撺出水中,一变,变作一条水蛇,游近岸,钻入草中。二郎因衔他不着,他见水响中,见一条蛇撺出去,认得是大圣,急转身,又变了一只朱绣顶的灰鹤,伸着一个长嘴,与一把尖头铁钳子相似,径来吃这水蛇。水蛇跳一跳,又变做一只花鸨,木木樗樗的,立在蓼汀之上。二郎见他变得低贱,故此不去拢傍,即现原身,走将去,取过弹弓拽满,一弹子把他打个躘踵。
【材料二】
吴①则通才,敏慧淹雅,其所取材,颇极广泛……加以铺张描写,几乎改观,如灌口二郎之战孙悟空,杨本②仅有三百余言,而此十倍之,先记二人各现“法象”,次则大圣化雀,化______,化鱼,化②______,真君化雀鹰,化③______,化④______,化灰鹤,大圣复化为鸨,真君以其贱鸟,不屑相比,即现原身,用弹丸击下之。
(节选自鲁迅《中国小说史略》③)
【注释】①吴指吴承恩。②杨本:杨志和所写的《西游记传》。③鲁迅《中国小说史略》:一部文学评论与研究性著作。】
(1) 在“品西游魅力”活动中,组员们对“小圣施威降大圣”中的斗法情节兴趣十足,并展开了相关讨论。
a请仔细阅读【材料一】,并根据【材料二】的描述,在下图中补全孙悟空与二郎神斗法时的变化,完成“变化追逐战”的图谱。
b组员们观察上述变化图谱,发现大圣与小圣所变事物的整体特征有明显不同。以下对二人变化特征及性格特点的分析,最恰当的一项是 ______
A.大圣变寻常动物以求隐匿周旋,实力较弱;小圣变成猛飞禽以求克制对手,可见其强大。
B.大圣所变形态虽小,却暗藏机锋,以智巧周旋;小圣所变形态虽猛,却总被预判,略显笨拙高傲。
C.大圣变化随心所欲,不拘物类,体现其自由不羁;小圣变化遵循“相生相克”之理,体现其冷静理智。
D.大圣所变多是为了逃避,体现出他的顽皮轻率;小圣所变皆为凶猛精悍之物,体现其沉稳高傲
(2) 同学们对两则材料进行了探讨,下列分析最准确的一项是______
A. 二郎神最终用弹弓击中花鸨,是因为在所有变化中,花鸨的飞行速度最慢,最容易被击中
B. 孙悟空最终未能逃脱,根本原因在于他的变化之术不如二郎神精妙,总被对手识破并克制
C. 从孙悟空变作花鸨,到二郎神“不屑相比”而现原身,体现了二人在身份与性格上的差异
D. 鲁迅在【材料二】中指出,吴承恩将斗法情节写得十分详细,主要是为了讽刺当时的社会现实
(3) 整本书阅读中,小组成员关注到孙悟空称号的变化。他们说:“探讨从‘美猴王’到‘孙行者’的称号的变化,让我们对‘英雄’的内涵有了更全面的理解。”你认为哪个称号更具英雄气质?请结合下列提示情节简述理由。
A.选“美猴王”,结合大闹天宫分析。
B.选“孙行者”,结合三打白骨精分析。
我认为______(填 A或B)更具英雄气质,理由是______
(4) 关于“大圣与小圣的斗法过程”,【材料一】详实,【材料二】简略,请你结合两则材料的出处,分析探究作者采用不同表达方式的作用
三、现代文阅读:本大题共1小题,共26分。
4.“读书之道探究小组”准备跨越时空与三位智者对话,请你一起阅读下面三篇文章。完成问题。
【甲】诫子书
夫君子之行,静以修身,俭以养德。非淡泊无以明志,非宁静无以致远。夫学须静也,才须学也,非学无以广才,非志无以成学。淫慢则不能励精,险躁则不能治性。年与时驰,意与日去,遂成枯落,多不接世,悲守穷庐,将复何及!
【乙】示儿燕
孙枝蔚①
初读古书,切莫惜书;惜书之甚,必至高阁②。便须动圈点为是,看坏一本,不妨更买一本。盖惜书是有力之家藏书者所为,吾贫人未遑③效此也。譬如茶杯饭碗,明知是旧窑④,当珍惜;然贫家止有此器,将忍渴忍饥作珍藏计乎?儿当知之。
【注释】①孙枝蔚:清初诗人。本文写于作者中年后历经家园变故,生活趋于清贫之时。②高阁:束之高阁,不去阅读。③遑:闲暇,空闲。④旧窑:指年代久远的珍贵古瓷。
【丙】谈读书(有删减)
朱光潜
①朋友:
②中学课程很多,你自然没有许多时间去读课外书。但是你扪心自问:你每天真抽不出一点钟或半点钟的功夫吗?如果你每天能抽出半点钟,你每天至少可以读三四页,每月可以读一百页,则一年也就可以读四五本书了。何况你在假期中每天断不会只能读三四页呢?你能否在课外读书,不是你有没有时间的问题,是你有没有决心的问题。
③关于读书方法。我不能多说,只有两点须在此约略提起。第一,凡值得读的书至少须读两遍。第一遍须快读,着眼在醒豁全篇大旨与特色。第二遍须慢读,须以批评态度衡量书的内容。第二,读过一本书,须笔记纲要和精彩的地方和你自己的意见。记笔记不特可以帮助你记忆,而且可以逼得你仔细,刺激你思考。记着这两点,其他琐细方法便不必说。各人天资习惯不同,你用哪种方法收效较大,我用哪种方法收效较大,不是一概而论的。你自己终究会找出你自己的方法,别人决不能给你一个方单,使你可以“依法炮制”。
④有些人读书,全凭自己的兴趣。今天遇到一部有趣的书就把预拟做的事丢开,用全部精力去读它;明天遇到另一部有趣的书,仍是如此办,虽然这两书在性质上毫不相关。一年之中可以时而习天文,时而研究蜜蜂,时而读莎士比亚。在旁人认为重要而自己不感兴趣的书籍一概置之不理。这种读法有如打游击,亦如蜜蜂采蜜。它的好处在使读书成为乐事,对于一时兴到的著作可以深入,久而久之,可以养成一种不平凡的思路与胸襟。它的坏处在使读者泛滥而无所归宿,缺乏专门研究所必需的系统训练。如果一个人有时间与精力允许他过享乐主义的生活,不把读书当作工作而只当作消遣,这种蜜蜂采蜜式的读书法原本未尝不可采用。但是一个人如果抱有成就一种学问的志愿,他就不能不有预定计划与系统。对于他,读书不仅是追求兴趣,尤其是一种训练、一种准备。有些有趣的书他须得牺牲,也有些初看很干燥的书他必须咬定牙关去硬啃,啃久了他自然还可以啃出滋味来
(1) 【甲】文作者 ______ ,是三国时期著名的政治家、军事家
(2) 组员们发现,从【甲】【乙】两文的标题中可以看出,两文都是父亲写给儿子的书信,【甲】文标题中“诫”,意为①______ ;【乙】文标题中“示”最恰当的义项是②______ 。(A.给……看 B.表示,显示 C.告知,教导 D.示范)
(3) 将下面的句子翻译成现代汉语。
悲守穷庐,将复何及!______
(4) “读书之道探究小组”拟从以上三篇“劝学书信”中汲取智慧,分析其劝说艺术,并尝试对同学进行读书劝勉。
①辨析观点,探究读书之道
组员们阅读完三篇书信后,分享自己的发现,请你选出其中说法有误的一项 ______
A.小语:【甲】文强调读书立志、静心的重要性。
B.小文:【乙】文强调读书必须要进行圈点勾画。
C.小海:【丙】文强调读书须读两遍,并且需要做笔记纲要。
D.小河:我发现三篇文章都隐含读书的前提,分别是要内心专注、书要完备、要利用时间。
②品味语言,体会智者情怀
组员们发现【甲】【乙】【丙】三篇文章的作者都以书信形式劝勉后辈读书,言辞谆谆,各有侧重。请从用词或修辞角度,结合下列句中的加点词句,体会作者的语气与情感。
示例:【甲】夫学须静也,才须学也。
赏析:“须”意为“必须”,用一种肯定、不容置疑的语气,表现了父亲对儿子的殷切期望。
【乙】文:初读古书,切莫惜书;惜书之甚,必至高阁。
赏析:______
【丙】文:这种读法有如打游击,亦如蜜蜂采蜜。
赏析:______
③分析方法,掌握劝说策略
研读三篇书信后,组员们发现三位智者都运用了同一种方法来进行劝说。请结合【甲】【乙】【丙】文中划“”的句子,说说你的发现,并分析这种方法在劝说中的作用。
④学以致用,开展读书劝导
同学小海沉迷网络短视频,不仅认为“读书枯燥无用”,还苦恼于“自己读完就忘”。请你结合选文内容和探究小组收获的劝说艺术,对小文进行劝说。80字左右
四、作文:本大题共1小题,共40分。
5.作文。
史铁生笔下,母亲默默出去的身影,令他难以忘怀;鲁迅笔下,范爱农义愤填膺的身影,令他印象深刻;朱德笔下,母亲勤劳一生的身影,令他时刻铭记……生活中总有一些身影或触动你的心灵,或驱散你的迷茫,或启迪你的生命……让你难以忘怀。
请以“忘不了的身影”为题,写一篇记叙文。
要求:①能刻画人物细节,塑造人物形象;②内容具体,情感真挚,立意深刻;③文中不得出现真实的姓名、校名;④字数在600字左右,不得借鉴抄袭。
答案和解析
1.【答案】水何澹澹
断肠人在天涯
逝者如斯夫;不舍昼夜
【解析】答案:
(1)水何澹澹(注意“澹”的书写)
(2)断肠人在天涯
(3)逝者如斯夫 不舍昼夜
本题考查学生对古诗文名句的识记能力。解答此类题目,我们需要在平时的学习中,做好积累,根据提示语句写出相应的句子,尤其要注意不能出现错别字。理解性识记,注意结合语境填充。
为了保证在默写名句时不出错,关键还是平时要加强背诵和记忆,准确书写。下面几种方法可供借鉴:1.保持良好的心态,培养识记兴趣。2.多种方式相结合,提高识记效果。3.提倡使用名句,巩固识记成果。4.留心特别词句,规避识记误区。
2.【答案】【小题1】C
【小题2】B;暴露;体现;C;略带;不带
【解析】(1)本题考查对名著情节的把握。跳过与“体会斗争的智慧”无关的情节。A.平顶山降魔:悟空智斗金角、银角大王,利用计谋骗走紫金葫芦、玉净瓶等法宝降妖,体现斗争的智慧,需精读;
B.大战红孩儿:悟空面对红孩儿的三昧真火,先请龙王降雨,后变牛魔王骗红孩儿,虽失利但全程体现斗智,需精读;
C.四圣试禅心:黎山老母、观音、普贤、文殊化身母女试探唐僧师徒的禅心,核心是考验“禅心坚定与否”,无“智降妖、斗智斗争”的内容,与“斗争的智慧”无关,可跳读;D.计盗紫金铃:悟空变作小妖混入獬豸洞,智取紫金铃,降伏赛太岁,核心是“用计”,体现斗争的智慧,需精读。
故选:C。
(2)本题考查病句修改和名著人物。
①“暴露了她对鲁迅的关爱”词语搭配不当,“暴露”是贬义词,可改为“体现”“显示”等。
②藤野先生对鲁迅关心爱护,不带任何民族偏见。
答案:
(1)C
(2)①B 暴露 体现
②C 略带 不带
《西游记》的前七回讲孙悟空的身世和大闹天宫的故事;第八回到第十二回介绍唐僧,交代西天取经这一中心事件的由来;第十三回到第一百回是小说故事的主体,讲述唐僧师徒取经路上战胜无数妖怪,历经重重磨难,终于到达西天,取回真经的故事。这部小说告诉我们,人生就要有所追求,为了实现理想而披荆斩棘,我们要不畏任何艰难险阻,以超强的斗志战胜一切的困难,直至达到胜利的终点。
《朝花夕拾》原名《旧事重提》,是现代文学家鲁迅的散文集,收录鲁迅于1926年创作的10篇回忆性散文。此文集作为“回忆的记事”,多侧面地反映了作者鲁迅青少年时期的生活,形象地反映了他的性格和志趣的形成经过。前七篇反映他童年时代在绍兴的家庭和私塾中的生活情景,后三篇叙述他从家乡到南京,又到日本留学,然后回国教书的经历;揭露了半封建半殖民地社会种种丑恶的不合理现象,同时反映了有抱负的青年知识分子在旧中国茫茫黑夜中,不畏艰险,寻找光明的困难历程,以及抒发了作者对往日亲友、师长的怀念之情。
阅读名著要注意积累的广泛性,既要注意名著表面的知识,如作者、背景、体裁、涉及人物及故事情节等,还要知道一些细节,及时做笔记,做到积少成多,常读常新,逐步深化印象。这样做题时才能信手拈来,得心应手。
3.【答案】【小题1】
a①大鹚老;②水蛇;③大海鹤;④鱼鹰儿;bC
【小题2】
C
【小题3】
示例一:A;美猴王大闹天宫,他不满天庭的束缚和压迫,凭借自己的神通广大,与天兵天将对抗,搅乱蟠桃会,偷吃仙丹,展现出了反抗权威、追求自由的英雄气概;示例二:B;孙行者在三打白骨精时,不顾师父的误解和紧箍咒的惩罚,坚持打死白骨精变化的人形,只为保护师父的安全,体现了他忠诚、坚定、除恶务尽的英雄品质
【小题4】
【材料一】详细描写是为了生动展现情节、突出人物形象;【材料二】简略描述是为了从文学研究角度进行分析评价
【解析】1. 本题考查理解名著内容及情节。
a①根据材料一中“大圣见了,搜的一翅飞起,去变作一只大鹚老”可得:大鹚老;
②结合“那大圣就撺出水中,一变,变作一条水蛇,游近岸,钻入草中”可得:水蛇;
③结合“二郎见了,急抖翎毛,摇身一变,变作一只大海鹤,钻上云霄来衔”可得:大海鹤;
④结合“果一变变作个鱼鹰儿,飘荡在下溜头波面上”可得:鱼鹰儿。
bA.有误,选项中说大圣实力较弱不准确,大圣变化是为了灵活周旋。
B.有误,选项说小圣略显笨拙高傲不准确,小圣变化是有策略的。
C.正确。
D.有误,选项说大圣顽皮轻率不准确,大圣变化是为了逃脱二郎神的追捕。
故选:C
2. 本题考查理解分析名著内容。
A.有误,二郎神击中花鸨不是因为其飞行速度慢。
B.有误,孙悟空未逃脱是因为二郎神有天眼等能力以及众神协助等多种原因,并非变化之术不如二郎神。
C.正确。
D.有误,吴承恩详细写斗法情节主要是为了丰富故事内容,展现人物形象等,不是为了讽刺当时社会现实。
故选:C
3. 本题考查个性化阅读。
我认为A更具英雄气质。美猴王大闹天宫,他不满天庭的束缚和压迫,凭借自己的神通广大,与天兵天将对抗,搅乱蟠桃会,偷吃仙丹,展现出了反抗权威、追求自由的英雄气概。
我认为B更具英雄气质。孙行者在三打白骨精时,不顾师父的误解和紧箍咒的惩罚,坚持打死白骨精变化的人形,只为保护师父的安全,体现了他忠诚、坚定、除恶务尽的英雄品质。
任选其一进行分析即可
4. 本题考查表达方式。
【材料一】出自《西游记》原著,详细描写斗法过程,是为了生动形象地展现孙悟空和二郎神的神通变化,丰富故事情节,增加小说的趣味性和可读性,让读者更直观地感受到两人的斗智斗勇,突出人物形象。
【材料二】出自鲁迅的《中国小说史略》,这是一部文学评论与研究性著作,简略描述斗法情节是为了在对比杨本和吴承恩版本时,清晰地呈现吴承恩在创作上的加工和拓展,从文学研究的角度进行分析和评价。
答案:
4.【答案】【小题1】诸葛亮
【小题2】告诫、劝诫;C
【小题3】只能悲哀地坐守着那穷困的居舍,那时再悔恨又怎么来得及!
【小题4】①C
②【乙】文赏析:“切莫”意为千万不要,“必至”意为必定会,用一种强烈、严肃的语气,表达了作者对儿子不要过分惜书的教导;【丙】文赏析:运用比喻的修辞手法,把凭兴趣读书的读法比作打游击和蜜蜂采蜜,生动形象地说明了这种读书方式的特点,体现了作者对读书方法的深入思考;③三篇文章都运用了加强语气的方法来劝说;【甲】文用双重否定强调淡泊宁静的重要性;【乙】文用类比和反问说明贫家不应过分惜书;【丙】文用反问引发思考,强调读书有时间关键在决心;这种方法使劝说更有力,能让读者更深刻接受观点;④小海,读书并非枯燥无用;“非学无以广才,非志无以成学”,读书能增长才干、成就学问;对于读完就忘,我们可以记笔记纲要和精彩处;读书要有计划系统,不能只凭兴趣;快行动起来吧!
【解析】(1)本题考查文学常识。
【甲】文《诫子书》是诸葛亮所写,他是三国时期蜀汉著名的政治家、军事家,在文学上也有很高造诣。
(2)本题考查理解文言词义。
【甲】文标题“诫子书”,“诫”有告诫、劝诫之意,诸葛亮通过这封家书告诫儿子修身养德、勤学立志等方面的道理。【乙】文标题“示儿燕”,“示”在这里是告知、教导的意思,孙枝蔚写此信是为了教导儿子关于读书惜书的道理。
(3)本题考查翻译句子。
重点词语:“穷庐”指破房子,“将复何及”意思是又怎么来得及。翻译:只能悲哀地坐守着那穷困的居舍,那时再悔恨又怎么来得及!
(4)①本题考查理解分析文章的内容。
ABD.正确。
C.有误,【丙】文中“凡值得读的书至少须读两遍”“读过一本书,须笔记纲要和精彩的地方和你自己的意见”,“至少”说明两遍是最低要求,不是必须读两遍,该选项说法错误。
故选:C。
②本题考查赏析句子。
【乙】文“切莫”“必至”:“切莫”是千万不要的意思,“必至”是必定会的意思,语气强烈,强调了不要过分爱惜书,否则必定会把书束之高阁,体现出作者对儿子的教导和告诫。【丙】文“有如……亦如……”:运用比喻的修辞手法,把凭兴趣读书的读法比作打游击和蜜蜂采蜜,生动形象地说明了这种读书方式的特点,使读者更容易理解。
③本题考查理解文章的内容。
【甲】文“非淡泊无以明志,非宁静无以致远”运用双重否定句式,加强语气,强调了淡泊和宁静的重要性。【乙】文“譬如茶杯饭碗,明知是旧窑,当珍惜;然贫家止有此器,将忍渴忍饥作珍藏计乎”运用类比,将惜书与珍惜茶杯饭碗类比,又用反问句加强语气,说明贫家不应过分惜书。【丙】文“但是你扪心自问:你每天真抽不出一点钟或半点钟的功夫吗”运用反问句,引发读者思考,强调读书是有时间的问题,关键在于有无决心。三者都运用了加强语气的方法,如双重否定、反问等,使劝说更有力,能让读者更深刻地接受观点。
④本题考查语言运用。
劝说时要结合三篇文章的内容,如读书的意义、方法等,针对小海认为读书枯燥无用和读完就忘的问题进行劝说,语言要诚恳、有说服力。
答案:
(1)诸葛亮
(2)①告诫、劝诫;②C
(3)只能悲哀地坐守着那穷困的居舍,那时再悔恨又怎么来得及!
(4)①C
②【乙】文赏析:“切莫”意为千万不要,“必至”意为必定会,用一种强烈、严肃的语气,表达了作者对儿子不要过分惜书的教导。
【丙】文赏析:运用比喻的修辞手法,把凭兴趣读书的读法比作打游击和蜜蜂采蜜,生动形象地说明了这种读书方式的特点,体现了作者对读书方法的深入思考。
③三篇文章都运用了加强语气的方法来劝说。【甲】文用双重否定强调淡泊宁静的重要性;【乙】文用类比和反问说明贫家不应过分惜书;【丙】文用反问引发思考,强调读书有时间关键在决心。这种方法使劝说更有力,能让读者更深刻接受观点。
④小海,读书并非枯燥无用。“非学无以广才,非志无以成学”,读书能增长才干、成就学问。对于读完就忘,我们可以记笔记纲要和精彩处。读书要有计划系统,不能只凭兴趣。快行动起来吧!
《诫子书》是诸葛亮写给儿子的一封家书,劝勉儿子勤学立志,修身养性要从淡泊宁静中下功夫,最忌荒唐急躁,要珍惜光阴。
《示儿燕》作者告诫儿子不要过分爱惜书籍而束之高阁,对于贫家来说,书应拿来读、拿来用,通过圈点批注等方式充分利用书籍学习知识。
《谈读书》文章先指出中学生虽课程多但能抽出时间读课外书,关键在于有无决心。接着讲述读书方法,如值得读的书至少读两遍,读后要记笔记等,强调读书方法因人而异。还讨论了凭兴趣读书的利弊,指出若抱有成就学问的志愿,读书要有预定计划与系统。
《诫子书》翻译:君子的行为操守,从宁静来提高自身的修养,以节俭来培养自己的品德。不恬静寡欲无法明确志向,不排除外来干扰无法达到远大目标。学习必须静心专一,而才干来自学习。不学习就无法增长才干,没有志向就无法使学习有所成就。放纵懒散就无法振奋精神,急躁冒险就不能陶冶性情。年华随时光而飞驰,意志随岁月而流逝。最终枯败零落,大多不接触世事、不为社会所用,只能悲哀地坐守着那穷困的居舍,其时悔恨又怎么来得及?
《示儿燕》翻译:开始读古书时,千万不要过于爱惜书本;过分地爱惜,必然把它束之高阁而不去读它。读书时就必须动手圈圈点点,如果看坏了一本,不妨再去买一本。爱惜书本是有能力藏书的人家所做的事,我们贫穷人家没有空闲(效仿这种做法)。就譬如茶杯饭碗,明知道是珍贵的古瓷器,本应当珍惜;但贫穷人家只有这些器皿,难道还要忍着口渴和饥饿而不去使用它们,把它们当作珍宝一样收藏起来吗?儿子应当知道这些道理。
在文言文翻译过程中,需要遵循“信、达、雅”的标准;遵循“直译为主,意译为辅,字字落实,文从句顺”原则。文言文常用翻译方法有“留、删、换、调、补、贯”。
1.留:古今意义相同的词和地名、官职等专有名词保留。
2.删:无意义或没必要翻译的词删去。
3.换:单音词换成双音词,换活用后的词,通假字换成本字。
4.调:特殊句式按现代汉语要求调整为正常句式。
5.补:补充出省略部分。
6.贯:结合语境,贯通翻译。
5.【答案】例文:
忘不了的身影
泪水红了眼眶,汗水湿了衣襟,温暖的身影……完美地诠释了那段让我至今难忘的日子……
母亲的爱,就像春蚕结丝般无声,却闪耀着温暖的光亮;就像蜡烛燃烧般无息,却流淌下幸福的泪痕;就像春水渐涨般悄然,却激荡起缕缕的涟漪。
窗外,寒气凛冽,全家局促一室之内不得外出。北风呼啸着撞击着脆弱的玻璃,一股股寒意便从窗缝中钻进了房间。挑灯苦读的我在不知不觉中哆嗦了一下,就是这不经意的微颤却被一旁帮我整理衣服的母亲捕获了。
悄悄地,一股暖流从我的背后升起,直入我的心扉,一双温暖如春光般的手轻轻地搭在我的肩上,哦,原来是母亲为我披上了一件棉衣,帮我抵御风寒。发现我转头看她,她慈祥地笑着说:“别着凉了,早点睡!”母亲的声音不高,但亲切的语调就像一首饱含深情的歌曲,舒缓的旋律伴着外衣的温度悄悄在我的心间流淌。
母亲默默地转身走向楼梯,台灯投下的暗影在母亲的背后渐渐拉长,我的心也在这一刻微颤。望着母亲的身影,我忽然发现了母亲的苍老憔悴,想到了她为我们兄弟所付出的辛劳,懂得了她正用单薄的肩膀支撑着家庭的重担……感受着背后如融融春日般的温暖,我心里的一方冰水顿然化为一股温泉,身上的寒意就在这冬日里化为乌有,剩下的只有感动——拥有这样一位无私关爱着我的母亲,我还有什么索求呢?还有什么可害怕呢?还有什么可推脱呢?那一刻,冬天的寒意在我心里已荡然无存,只有母亲那一抹美丽的身影如春天般将我包裹,如此温暖,如此幸福,如此让我感动!
写完作业,卧床入眠,感动久久不能消逝。梦里,一片春意盎然,幸福的春天已经替代了冬天,不再寒冷、不再萧瑟,只有母亲深深的爱像火焰般在冬日里燃烧。
【解析】例文:
忘不了的身影
泪水红了眼眶,汗水湿了衣襟,跳跃的身影……完美地诠释那段让我至今难忘的日子……
母亲的爱,就像春蚕结丝般无声,却闪耀着温暖的光亮;就像蜡烛燃烧般无息,却流淌下幸福的泪痕;就像春水渐涨般悄然,却激荡起缕缕的涟漪。
窗外,寒冷严重,全家局促一室之内不得外出。北风呼啸着撞击着脆弱的玻璃,一股股寒意便从窗缝中钻进了房间。挑灯苦读的我在不知不觉中哆嗦了一下,就是这不经意的微颤却被一旁帮我整理衣服的母亲捕获了。
悄悄的,一股暖流从我的背后升起,直入我的心扉,一双温暖如春光般的手轻轻地搭在我的肩上,哦,原来是母亲为我披上了一件棉衣,帮我抵御风寒。发现我转头看她,她慈祥地笑着说:“别着凉了,早点睡!”母亲的声音不高,但亲切的语调就像一首饱含深情的歌曲,舒缓的旋律伴着外衣的温度悄悄在我的心间流淌。
母亲默默地转身走向楼梯,台灯投下的暗影在母亲的背后渐渐拉长,我的心也在这一刻微颤。望着母亲的身影,我忽然发现了母亲的苍老憔悴,想到了她为我们兄弟所付出的辛劳,懂得了她正用单薄的肩膀支撑着家庭的重担……感受着背后如融融春日般的温暖,我心里的一方冰水顿然化为一股温泉,身上的寒意就在这冬日里化为乌有,剩下的只有感动——拥有这样一位无私关爱着我的母亲,我还有什么索求呢?还有什么可害怕呢?还有什么可推脱呢?那一刻,冬天的寒意在我心里已荡然无存,只有母亲那一抹美丽的身影如春天般将我包裹,如此温暖,如此幸福,如此让我感动!
写完作业,卧床入眠,感动久久不能消逝。梦里,一片春意盎然,幸福的春天已经替代了冬天,不再寒冷、不再萧瑟,只有母亲深深的爱像火焰般在冬日里燃烧。
本题考查命题作文。以“忘不了的身影”为题写一篇作文。在你的生活中,相信也有一个身影令你难忘,在这个身影里,有什么激励人心的故事发生,可以是成长路上不能忘记的一种亲情,或者是美好童年的一个烙印,一段刻骨铭心的记忆;也可以是疫情中最美的逆行。具体写作时,可将它们具体化,比如是一件具体事的整个过程,是起因、经过等。同时要考虑,“那身影”给了你哪些启示或影响,为什么让你忘不了,这样才能写出文章深刻的立意来。“身影”则是这篇文章的写作重点,“忘不了”是歌颂和赞美,在具体的记叙中要表现出来,将其蕴含在事件中。
本文记叙了“我”居家学习时,被妈妈的无私关爱所感动,冬天的寒冷被妈妈的温暖所取代,突出了中心“母爱感动了我”。文章开头用一系列的比喻句组成一组排比句式,语言生动形象,句式整齐,点明中心。文中用充满温情的笔墨叙述了妈妈对“我”的无私关爱。动作、心理、语言描写准确、恰当,生动、细腻。文末再次扣题,总结全文。
相关试卷
这是一份2025-2026学年上海市闵行区七年级(上)期末语文试卷(含详细答案解析),共14页。试卷主要包含了默写,名著阅读,现代文阅读,作文等内容,欢迎下载使用。
这是一份2024-2025学年上海市闵行区七年级(上)期末语文试卷(含详细答案解析),共18页。试卷主要包含了默写,综合性学习,现代文阅读,文言文阅读,作文等内容,欢迎下载使用。
这是一份上海市闵行区2024-2025学年七年级上期末考试语文试卷(解析版),共15页。试卷主要包含了文言诗文阅读,现代文阅读,综合运用,写作等内容,欢迎下载使用。

相关试卷 更多
- 1.电子资料成功下载后不支持退换,如发现资料有内容错误问题请联系客服,如若属实,我们会补偿您的损失
- 2.压缩包下载后请先用软件解压,再使用对应软件打开;软件版本较低时请及时更新
- 3.资料下载成功后可在60天以内免费重复下载
免费领取教师福利 








