


2026届江苏省南通市合作盟校高考考前模拟物理试题含解析
展开 这是一份2026届江苏省南通市合作盟校高考考前模拟物理试题含解析,共14页。试卷主要包含了考生必须保证答题卡的整洁等内容,欢迎下载使用。
1.答卷前,考生务必将自己的姓名、准考证号、考场号和座位号填写在试题卷和答题卡上。用2B铅笔将试卷类型(B)填涂在答题卡相应位置上。将条形码粘贴在答题卡右上角"条形码粘贴处"。
2.作答选择题时,选出每小题答案后,用2B铅笔把答题卡上对应题目选项的答案信息点涂黑;如需改动,用橡皮擦干净后,再选涂其他答案。答案不能答在试题卷上。
3.非选择题必须用黑色字迹的钢笔或签字笔作答,答案必须写在答题卡各题目指定区域内相应位置上;如需改动,先划掉原来的答案,然后再写上新答案;不准使用铅笔和涂改液。不按以上要求作答无效。
4.考生必须保证答题卡的整洁。考试结束后,请将本试卷和答题卡一并交回。
一、单项选择题:本题共6小题,每小题4分,共24分。在每小题给出的四个选项中,只有一项是符合题目要求的。
1、已知月球半径为R,飞船在距月球表面高度为R的圆轨道上飞行,周期为T,万有引力常量为G,下列说法正确的是 ( )
A.月球质量为
B.月球表面重力加速度为
C.月球密度为
D.月球第一宇宙速度为
2、 “太空涂鸦”技术就是使低轨运行的攻击卫星通过变轨接近高轨侦查卫星,准确计算轨道并向其发射“漆雾”弹,“漆雾”弹在临近侦查卫星时,压爆弹囊,让“漆雾”散开并喷向侦查卫星,喷散后强力吸附在侦查卫星的侦察镜头、太阳能板、电子侦察传感器等关键设备上,使之暂时失效。下列关于攻击卫星说法正确的是( )
A.攻击卫星进攻前需要加速才能进入侦察卫星轨道
B.攻击卫星进攻前的向心加速度小于攻击时的向心加速度
C.攻击卫星进攻前的机械能大于攻击时的机械能
D.攻击卫星进攻时的线速度大于7.9km/s
3、电容为C的平行板电容器竖直放置,正对面积为S,两极板间距为d,充电完成后两极板之间电压为U,断开电路,两极板正对区域视为匀强电场,其具有的电场能可表示为。如果用外力使平行板电容器的两个极板间距缓慢变为2d,下列说法正确的是( )
A.电容变为原来的两倍B.电场强度大小变为原来的一半
C.电场能变为原来的两倍D.外力做的功大于电场能的增加量
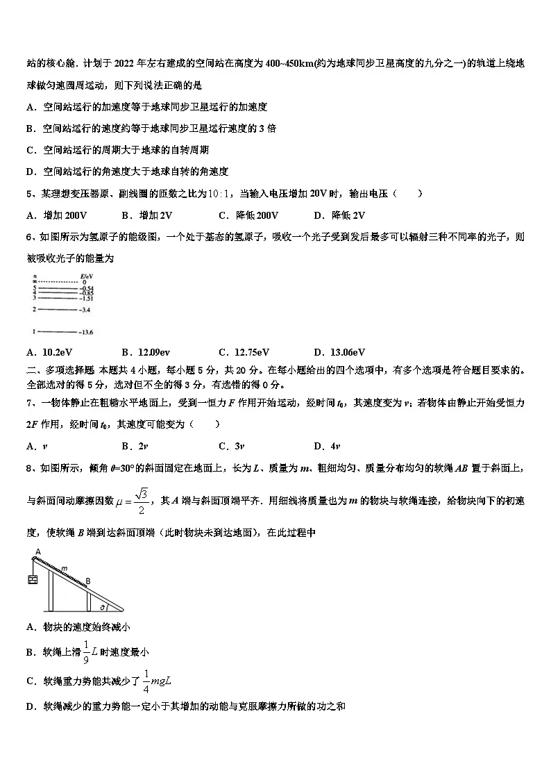
4、2018年11月6日,中国空间站“天和号”以1:1实物形式(工艺验证舱)亮相珠海航展,它将作为未来“天宫号”空间站的核心舱.计划于2022年左右建成的空间站在高度为400~450km(约为地球同步卫星高度的九分之一)的轨道上绕地球做匀速圆周运动,则下列说法正确的是
A.空间站运行的加速度等于地球同步卫星运行的加速度
B.空间站运行的速度约等于地球同步卫星运行速度的3倍
C.空间站运行的周期大于地球的自转周期
D.空间站运行的角速度大于地球自转的角速度
5、某理想变压器原、副线圈的匝数之比为,当输入电压增加20V时,输出电压( )
A.增加200VB.增加2VC.降低200VD.降低2V
6、如图所示为氢原子的能级图,一个处于基态的氢原子,吸收一个光子受到发后最多可以辐射三种不同率的光子,则被吸收光子的能量为
A.10.2eVB.12.09evC.12.75eVD.13.06eV
二、多项选择题:本题共4小题,每小题5分,共20分。在每小题给出的四个选项中,有多个选项是符合题目要求的。全部选对的得5分,选对但不全的得3分,有选错的得0分。
7、一物体静止在粗糙水平地面上,受到一恒力F作用开始运动,经时间t0,其速度变为v;若物体由静止开始受恒力2F作用,经时间t0,其速度可能变为( )
A.vB.2vC.3vD.4v
8、如图所示,倾角θ=30°的斜面固定在地面上,长为L、质量为m、粗细均匀、质量分布均匀的软绳AB置于斜面上,与斜面间动摩擦因数,其A端与斜面顶端平齐.用细线将质量也为m的物块与软绳连接,给物块向下的初速度,使软绳B端到达斜面顶端(此时物块未到达地面),在此过程中
A.物块的速度始终减小
B.软绳上滑时速度最小
C.软绳重力势能共减少了
D.软绳减少的重力势能一定小于其增加的动能与克服摩擦力所做的功之和
9、如图,两个线圈绕在同一根铁芯上,其中一线圈通过开关与电源连接,另一线圈与远处沿南北方向水平放置在纸面内的直导线连接成回路.将一小磁针悬挂在直导线正上方,开关未闭合时小磁针处于静止状态.下列说法正确的是( )
A.开关闭合后的瞬间,小磁针的N极朝垂直纸面向里的方向转动
B.开关闭合并保持一段时间后,小磁针的N极指向垂直纸面向里的方向
C.开关闭合并保持一段时间后,小磁针的N极指向垂直纸面向外的方向
D.开关闭合并保持一段时间再断开后的瞬间,小磁针的N极朝垂直纸面向外的方向转动
10、如图所示,实线是一列简谐横波t=0时刻的波形图,虚线是0.2s时的波形图,下列说法正确的是( )
A.该波的波长为4m
B.若波向右传播,x=1m的质点0时刻正在向x轴方向运动
C.t=0.2s时,x=3m处的质点的加速度最大且方向沿y轴负方向
D.若波向左传播,0~0.2s时间内它传播的最小距离为3m
E.若波向右传播,它的最大周期为0.8s
三、实验题:本题共2小题,共18分。把答案写在答题卡中指定的答题处,不要求写出演算过程。
11.(6分)某实验小组想用下图所示装置验证动能定理。垫块的作用是使长木板产生一个合适的倾角来平衡小车运动过程中受到的阻力,小车的凹槽可以添加钩码以改变小车的质量,用小桶以及里面的细沙的重力来替代小车受到的合力,可以改变细沙的多少来改变合力的大小。已知打点计时器的打点频率为f,当地重力加速度为g。
(1)要完成实验,必须测量哪些物理量___
A.纸带上某两点间的距离x,以及这两点的瞬时速度
B.长木板的倾角α
C. 小车及凹槽内钩码的总质量M
D. 小桶及里面细沙的总质量m
(2)仔细平衡小车受到的阻力,并多次改变小车的质量M和小桶里面细沙的质量m,通过测量和计算发现:合力的功总是大于两点动能的差值,这___(填“符合”或“不符合“)实验的实际情况。
12.(12分)某实验小组要测量两节干电池组的电动势和内阻,实验室有下列器材:
A.灵敏电流计G(0~5mA,内阻约为60Ω)
B.电压表V(0~3V,内阻约为10kΩ)
C.电阻箱R1(0~999.9Ω)
D.滑动变阻器R2(0~100Ω,1.5A)
E.旧电池2节
F.开关、导线若干
(1)由于灵敏电流计的量程太小,需扩大灵敏电流计的量程。测量灵敏电流计的内阻的电路如图甲所示,调节R2的阻值和电阻箱使得电压表示数为2.00V,灵敏电流计示数为4.00mA,此时电阻箱接入电路的电阻为1.0Ω,则灵敏电流计内阻为___________Ω;(保留1位小数)
(2)为将灵敏电流计的量程扩大为60mA,该实验小组将电阻箱与灵敏电流计并联,则应将电阻箱R1的阻值调为___________Ω;(保留3位有效数字);
(3)把扩大量程后的电流表接入如图乙所示的电路,根据测得的数据作出U-IG(IG为灵敏电流计的示数)图象如图丙所示,则该干电池组的电动势E=___________V;内阻r=___________Ω(保留3位有效数字)。
四、计算题:本题共2小题,共26分。把答案写在答题卡中指定的答题处,要求写出必要的文字说明、方程式和演算步骤。
13.(10分)某日清晨,中国海监船在执行东海定期维权巡航执法过程中,发现从事非法调查作业活动的某船只位于图甲中的A处,预计在80秒的时间内将到达图甲的C处,我国海监执法人员立即调整好航向,沿直线BC从静止出发恰好在运动了80秒时到达C处,而此时该非法船只也恰好到达C处,我国海监部门立即对非法船只进行了驱赶.非法船只一直做匀速直线运动且AC与BC距离相等,我国海监船运动的v-t图象如图乙所示。
(1)求非法船只的速度大小;
(2)若海监船加速与减速过程的加速度大小不变,海监船从B处由静止开始若以最短时间准确停在C点,需要加速的时间为多少?
14.(16分)如图所示,在匀强磁场中水平放置两根平行的金属导轨,导轨间距L=1.0 m。匀强磁场方向垂直于导轨平面向下,磁感应强度B=0.20 T。两根金属杆ab和cd与导轨的动摩擦因数μ=0.5。两金属杆的质量均为m=0.20 kg,电阻均为R=0.20 Ω。若用与导轨平行的恒力F作用在金属杆ab上,使ab杆沿导轨由静止开始向右运动,经过t=3 s,达到最大速度v,此时cd杆受静摩擦力恰好达到最大。整个过程中两金属杆均与导轨垂直且接触良好,最大静摩擦力等于滑动摩擦力,金属导轨的电阻可忽略不计,取重力加速度g=10 m/s2。求:
(1)ab杆沿导轨运动的最大速度v;
(2)作用在金属杆ab上拉力的最大功率P;
(3)ab棒由静止到最大速度的过程中通过ab棒的电荷量q。
15.(12分)如图所示,在光滑水平面上静止放置质量M=2kg、长L=2.17m、高h=0.2m的长木板C。距该板左端距离x=1.81m处静止放置质量mA=1kg的小物块A,A与C间的动摩擦因数μ=0.2。在板右端静止放置质量mB=1kg的小物块B,B与C间的摩擦忽略不计。A、B均可视为质点,设最大静摩擦力等于滑动摩擦力,g取10m/s2。现在长木板C上加一水平向右的力F,求:
(1)当F=3N时,小物块A的加速度;
(2)小物块A与小物块B碰撞之前运动的最短时间;
(3)若小物块A与小物块B碰撞之前运动的时间最短,则水平向右的力F的大小(本小题计算结果保留整数部分);
(4)若小物块A与小物块B碰撞无能量损失,当水平向右的力F=10N,小物块A落到地面时与长木板C左端的距离。
参考答案
一、单项选择题:本题共6小题,每小题4分,共24分。在每小题给出的四个选项中,只有一项是符合题目要求的。
1、A
【解析】
飞船在距月球表面高度为R的圆轨道上飞行,做匀速圆周运动,万有引力提供向心力,根据牛顿第二定律列式;在月球表面,重力等于万有引力,根据万有引力定律列式;月球的第一宇宙速度等于月球表面的瞬时速度.
【详解】
飞船在距月球表面高度为R的圆轨道上做匀速圆周运动,故;在月球表面,重力等于万有引力,故,联立解得,,月球的密度,A正确BC错误;月球第一宇宙速度为,D错误.
【点睛】
本题是卫星类型的问题,常常建立这样的模型:环绕天体绕中心天体做匀速圆周运动,由中心天体的万有引力提供向心力.重力加速度g是联系星球表面宏观物体运动和天体运动的桥梁.
2、A
【解析】
A.攻击卫星的轨道半径小,进攻前需要加速做离心运动,才能进入侦查卫星轨道,故A正确;
B.根据
得
可知,攻击前,攻击卫星的轨道半径小,故攻击卫星进攻前的向心加速度大于攻击时的向心加速度,故B错误;
C.攻击卫星在攻击过程中,做加速运动,除引力以外的其他力做正功,机械能增加,故攻击卫星进攻前的机械能小于攻击时的机械能,故C错误;
D.根据万有引力提供向心力
得
轨道半径越小,速度越大,当轨道半径最小等于地球半径时,速度最大,等于第一宇宙速度7.9km/s,故攻击卫星进攻时在轨运行速率小于7.9km/s,故D错误。
故选A。
3、C
【解析】
A.极板间距变为原来两倍,根据可知电容减半,A错误;
B.电荷量和极板正对面积不变,则
电场强度大小不变,B错误;
C.当开关断开后,电容器极板的电荷量Q不变,根据
电容减半,两极板间电压加倍,根据
可知,电场能加倍,C正确;
D.电路断开,没有电流和焦耳热产生,极板的动能不变,则外力做的功等于电场能的增加量,D错误。
故选C。
4、D
【解析】
根据来判断空间站运动的速度、加速度、角速度以及周期的大小
【详解】
ACD、根据 可知半径越大,周期越大,而加速度、线速度、角速度都在减小,故AC错;D对;
B、题目中给的是高度约为地球同步卫星高度的九分之一,那半径就不是九分之一的关系,所以空间站运行的速度不等于地球同步卫星运行速度的3倍,故B错;
故选D
【点睛】
本题比较简单,但如果不仔细读题的话就会做错B选项,所以在做题过程中仔细审题是非常关键的.
5、B
【解析】
根据
得
即
解得
即输出电压增加2V,故B正确,ACD错误。
故选B。
6、C
【解析】
一个氢原子处于激发态最多可以辐射三种不同频率的光子,则该氢原子处于n=4激发态,该氢原子处于基态时吸收的光子能量为:
hv =(-0.85eV)-(-13.6 eV)=12.75eV.
ABD.由计算可得被吸收光子的能量为12.75eV ,ABD错误;
C.由计算可得被吸收光子的能量为12.75eV ,C正确.
二、多项选择题:本题共4小题,每小题5分,共20分。在每小题给出的四个选项中,有多个选项是符合题目要求的。全部选对的得5分,选对但不全的得3分,有选错的得0分。
7、CD
【解析】
设恒力与水平方向夹角为,物体质量为m,动摩擦力因数为,由牛顿第二定律有
得
同理当拉力变为2F时,有
由速度公式可知,速度将大于原来的2倍,故AB错误,CD正确。
故选CD。
8、BCD
【解析】
A.物块下落过程中,刚开始由于,所以物块所受合力向上,物体做减速运动,下落过程中,合力越来越小,当加速度等于零时,速度最小,后合力方向向下,加速度向下,速度增大,所以物体的速度先减小后增大,A错误;
B.当加速度等于零时,速度最小,设此时软绳上滑的距离为x,则:
,
代入数据解得:
B正确;
C.物块未释放时,软绳的重心离斜面顶端的高度为,软绳刚好全部离开斜面时,软绳的重心离斜面顶端的高度,则软绳重力势能共减少
C正确;
D.以物块为研究对象,因物块要克服拉力做功,所以其动能及势能变化量,以系统为研究对象,设绳的势能及动能变化量为,克服摩擦力所做的功的绝对值为W,由能量守恒定律有
则
选项D正确.
故选BCD.
9、AD
【解析】
A.断出直导线中电流方向为由南向北,由安培定则可判断出小磁针处的磁场方向垂直纸面向里,小磁针的N极朝垂直纸面向里的方向转动,A正确;
BC.开关闭合并保持一段时间后,左侧线圈中磁通量不变,线圈中感应电动势和感应电流为零,直导线中电流为零,小磁针恢复到原来状态, BC错误;
D.开关闭合并保持一段时间后再断开后的瞬间,左侧的线圈中磁通量变化,产生感应电动势和感应电流,由楞次定律可判断出直导线中电流方向为由北向南,由安培定则可判断出小磁针处的磁场方向垂直纸面向外,小磁针的N极朝垂直纸面向外的方向转动,D正确.
10、ADE
【解析】
A.根据图像可知波长,A正确;
B.若波向右传播,质点不随波迁移,根据同侧法可知处的质点0时刻向轴正方向运动,B错误;
C.t=0.2s时,x=3m处的质点的加速度最大且方向沿y轴正方向,C错误;
D.若波向左传播,0~0.2s时间内根据图像可知图中波峰的移动的最小距离为3m,则它传播的最小距离为3m,D正确;
E.若波向右传播,经过时
(n=1,2,3…)
解得
(n=1,2,3…)
当时,最大周期为,E正确。
故选ADE。
三、实验题:本题共2小题,共18分。把答案写在答题卡中指定的答题处,不要求写出演算过程。
11、CD 符合
【解析】
根据该实验的实验原理、要求和减少误差的角度分析,平衡摩擦力作用后,进行实验过程中需要用刻度尺测量纸带上两点的距离,用天平测出小车及凹槽内钩码的总质量,小桶及里面细沙的总质量,根据实验原理,明确实验现象中产生实验误差的原因即可求解。
【详解】
(1)[1]以小车及凹槽内砝码为研究对象,根据动能定理可知:
其中F可以用小桶以及里面的细沙的重力来代替,x是纸带上某两点间的距,M为小车和凹槽内钩码的总质量, 和v为对应两点的速度,因此需要测量的物理量为纸带上某两点间的距离x,小车和凹槽内钩码的总质量M,小桶及里面细沙的总质量m,但速度不是测量处理的,是计算出的结果,故CD正确AB错误。
故选CD。
(2)[2]虽然平衡小车受到的阻力,但是运动过程中小桶和里面的细沙的重力始终大于小车受到合外力,使合力做的总功总是大于两点动能的差值,这符合实验的实际情况。
12、50.0 4.55
【解析】
(1)[1]根据电路结构和欧姆定律得
解得
(2)[2]根据并联电路特点可得,电阻箱的阻值
(3)[3]由闭合电路欧姆定律可得
解得
根据图象可得电源电动势
图象斜率为
[4]解得电源内阻
四、计算题:本题共2小题,共26分。把答案写在答题卡中指定的答题处,要求写出必要的文字说明、方程式和演算步骤。
13、 (1)15m/s(2)30s
【解析】
(1)结合图乙可知海监船运行的位移即为v-t图线与横坐标轴所围的面积:
由运动学公式x=vt,代入数据可求得:
v=15m/s
(2)由加速度定义式:代入数据可求加速与减速过程中加速度大小分别为:
a1=m/s2=m/s2
a2=m/s2=2m/s2
设加速时间为t1,减速时间为t2,要使时间最短有
解得
t1=30s
14、 (1)10m/s(2)20W(3)5C
【解析】
(1)金属杆cd受力平衡:
F安=μmg
根据电磁感应定律,金属杆ab上产生的感应电动势为:
E感=BLv
根据闭合电路欧姆定律,通过金属杆ab的电流:
I=,F安=BIL
由以上四式可得:
v=10m/s。
(2)金属杆ab受力平衡,受拉力:
F=F安+μmg
根据功率公式:
P=Fv
解得:
P=20W。
(3)对杆ab,由动量定理有:
(F-μmg)t-BILt=mv-0
即:
(F-μmg)t-BLq=mv
解得:
q=5C。
15、 (1)1m/s2;(2)t=0.6s;(3)6N≤F≤26N;(4)x2=0.78m
【解析】
(1)若长木板C和小物块一起向右加速运动,设它们之间是静摩擦力为f,由牛顿第二定律得:
F=(M+mA)a
解得
a=1m/s2
则f=mAa=1N<μmAg=2N,这表明假设正确,即A的加速度为1m/s2
(1)要使小物块A在与小物块B碰撞之前运动时间最短,小物块A的加速度必须最大,则A所受的摩擦力为最大静摩擦力或滑动摩擦力,有
μmAg=mAa1
解得
t=0.6s
(3)要使小物块A加速度最大,且又不从长木板C的左端滑落,长木板C的加速度有两个临界条件:
①由牛顿第二定律得:
F1=(M+mA)a1
则
F1=6N
②由牛顿第二定律得:
F2-f=Ma2
则
F2=26N
故6N≤F≤26N
(4)若小物块A与小物块B碰撞点距从长木板C的左端距离为x1
F3-f=Ma3
解得
x1=1.45m
设小物块A发生碰撞到从长木板C左端滑落的时间为t1,因有物块A、B发生弹性碰撞,速度交换,故有
解得
t1=0.5s
设小物块A碰撞到从长木板C左端滑落时各自的速度分别为vm、vM,小物块A落到地面时与长木板C左端的距离为x2
F3=Ma4
vm=a1t1
vM=a3t+a3t1
则有
vMt2+-vmt2=x2
x2=0.78m
相关试卷
这是一份2026届江苏省南通市合作盟校高考考前模拟物理试题含解析,共14页。试卷主要包含了考生必须保证答题卡的整洁等内容,欢迎下载使用。
这是一份2026届江苏省南通市合作盟校高考仿真模拟物理试卷含解析,共16页。
这是一份2026届江苏省南通市通州区高考冲刺物理模拟试题含解析,共16页。
相关试卷 更多
- 1.电子资料成功下载后不支持退换,如发现资料有内容错误问题请联系客服,如若属实,我们会补偿您的损失
- 2.压缩包下载后请先用软件解压,再使用对应软件打开;软件版本较低时请及时更新
- 3.资料下载成功后可在60天以内免费重复下载
免费领取教师福利 




.png)




