


2026届江苏省无锡市江南中学高考物理一模试卷含解析
展开 这是一份2026届江苏省无锡市江南中学高考物理一模试卷含解析,共15页。
2.回答选择题时,选出每小题答案后,用铅笔把答题卡上对应题目的答案标号涂黑,如需改动,用橡皮擦干净后,再选涂其它答案标号。回答非选择题时,将答案写在答题卡上,写在本试卷上无效。
3.考试结束后,将本试卷和答题卡一并交回。
一、单项选择题:本题共6小题,每小题4分,共24分。在每小题给出的四个选项中,只有一项是符合题目要求的。
1、中国自主研发的 “暗剑”无人机,时速可超过2马赫.在某次试飞测试中,起飞前沿地面做匀加速直线运动,加速过程中连续经过两段均为120m的测试距离,用时分别为2s和l s,则无人机的加速度大小是
A.20m/s2
B.40m/s2
C.60m/s2
D.80m/s2
2、下列说法正确的是( )
A.所有的核反应都具有质量亏损
B.光子既具有能量,又具有动量
C.高速飞行的子弹不具有波动性
D.β衰变本质是原子核中一个质子释放一个电子而转变成一个中子
3、如图所示,a、b、c、d为圆O上的四个点,直径ac、bd相互垂直,两根长直导线垂直圆面分别固定在b、d处,导线中通有大小相等,垂直纸面向外的电流,关于a、O、c三点的磁感应强度,下列说法正确的是
A.都为零
B.O点最大
C.a、c两点方向相反
D.a、c两点方向相同
4、如图所示,在光滑绝缘的水平面上,虚线左侧无磁场,右侧有磁感应强度的匀强磁场,磁场方向垂直纸面向外,质量、带电量的小球C静置于其中;虚线左侧有质量,不带电的绝缘小球A以速度进入磁场中与C球发生正碰,碰后C球对水平面压力刚好为零,碰撞时电荷不发生转移,g取10m/s 2,取向右为正方向.则下列说法正确的是( )
A.碰后A球速度为B.C对A的冲量为
C.A对C做功0.1JD.AC间的碰撞为弹性碰撞
5、如图所示,N匝矩形线圈以角速度在磁感应强度为B的匀强磁场中绕轴OO’匀速转动,线圈面积为S,线圈电阻为R,电流表和电压表均为理想表,滑动变阻器最大值为2R,则下列说法正确的是( )
A.电压表示数始终为
B.电流表示数的最大值
C.线圈最大输出功率为
D.仅将滑动变阻器滑片向上滑动,电流表示数变大,电压表示数变大
6、空间内有一水平向右的电场E,现有一带电量为q的小球以初速度为v0向右上抛出,已知,求小球落地点距离抛出点的最远距离( )
A.B.C.D.
二、多项选择题:本题共4小题,每小题5分,共20分。在每小题给出的四个选项中,有多个选项是符合题目要求的。全部选对的得5分,选对但不全的得3分,有选错的得0分。
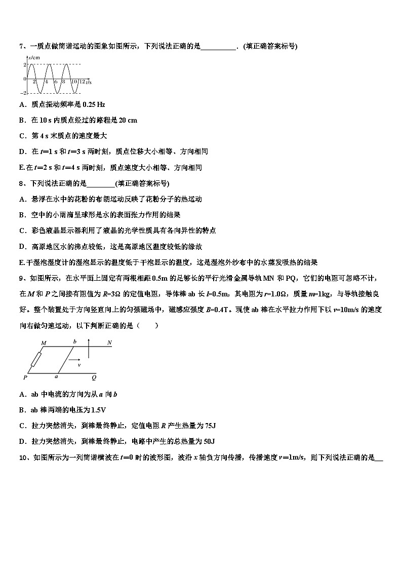
7、一质点做简谐运动的图象如图所示,下列说法正确的是__________.(填正确答案标号)
A.质点振动频率是0.25 Hz
B.在10 s内质点经过的路程是20 cm
C.第4 s末质点的速度最大
D.在t=1 s和t=3 s两时刻,质点位移大小相等、方向相同
E.在t=2 s和t=4 s两时刻,质点速度大小相等、方向相同
8、下列说法正确的是________(填正确答案标号)
A.悬浮在水中的花粉的布朗运动反映了花粉分子的热运动
B.空中的小雨滴呈球形是水的表面张力作用的结果
C.彩色液晶显示器利用了液晶的光学性质具有各向异性的特点
D.高原地区水的沸点较低,这是高原地区温度较低的缘故
E.干湿泡湿度计的湿泡显示的温度低于干泡显示的温度,这是湿泡外纱布中的水蒸发吸热的结果
9、如图所示,在水平面上固定有两根相距0.5m的足够长的平行光滑金属导轨MN和PQ,它们的电阻可忽略不计,在M和P之间接有阻值为R=3Ω的定值电阻,导体棒ab长l=0.5m,其电阻为r=1.0Ω,质量m=1kg,与导轨接触良好。整个装置处于方向竖直向上的匀强磁场中,磁感应强度B=0.4T。现使ab棒在水平拉力作用下以v=10m/s的速度向右做匀速运动,以下判断正确的是( )
A.ab中电流的方向为从a向b
B.ab棒两端的电压为1.5V
C.拉力突然消失,到棒最终静止,定值电阻R产生热量为75J
D.拉力突然消失,到棒最终静止,电路中产生的总热量为50J
10、如图所示为一列简谐横波在t=0时的波形图,波沿x轴负方向传播,传播速度v=1m/s,则下列说法正确的是
A.此时x=1.25m处的质点正在做加速度增大的减速运动
B.x=0.4m处的质点比x=0.6 m处的质点先回到平衡位置
C.x=4m处的质点再经过1.5s可运动到波峰位置
D.x=2m处的质点在做简谐运动,其振动方程为y=0.4sinπt (m)
E. t=2s的波形图与t=0时的波形图重合
三、实验题:本题共2小题,共18分。把答案写在答题卡中指定的答题处,不要求写出演算过程。
11.(6分)在测定电源电动势和内电阻的实验中,实验室提供了合适的的实验器材。
(1)甲同学按电路图a进行测量实验,其中R2为保护电阻,则
①请用笔画线代替导线在图b中完成电路的连接______;
②根据电压表的读数U和电流表的读数I,画出U-I图线如图c所示,可得电源的电动势E=___________V,内电阻r=___________Ω(结果保留两位有效数字)。
(2)乙同学误将测量电路连接成如图d所示,其他操作正确,根据电压表的读数U和电流表的读数I,画出U-I图线如图e所示,可得电源的电动势E=___________V,内电阻r=___________Ω(结果保留两位有效数字)。
12.(12分)在研究匀变速直线运动的实验中,某同学选出一条点迹比较清晰的纸带,舍去开始密集的点迹,从便于测量的点开始,每隔一个点取一个计数点,如下图中0、1、2……6点所示。
a.测量1、2、3……6计数点到0计数点的距离,分别记作:x1、x2、……x6
b.分别计算x1、x2……x6与对应时间的比值、、
c.以上为纵坐标、1为横坐标,标出x与对应时间l的坐标点,画出了图线如图所示
根据图线可以计算:物体在计时起点的速度v0=_____cm/s;加速度a=___m/s2。(计算结果均保留2位有效数字)
四、计算题:本题共2小题,共26分。把答案写在答题卡中指定的答题处,要求写出必要的文字说明、方程式和演算步骤。
13.(10分)如图所示,水平传送带AB与直角平台的上表面水平平滑对接,平台的上表面光滑,平台高h1=0.7 m,在平台右侧d=l m处有一高度为h2 =0.5 m的竖直薄挡板。长度L=12 m的传送带以v0=10 m/s的速度顺时针转动,现将质量m=l kg的小滑块(可视为质点)由静止放到传送带上,已知滑块与传送带间的动摩擦因数μ=0.2,重力加速度g取10 m/s2。求:
(1)若要滑块落在挡板右侧,求滑块由静止放在传送带上的位置范围;
(2)将滑块放在传送带中点处并沿水平方向给滑块一初速度,使滑块落在挡板右侧,求此初速度满足的条件。
14.(16分)如图所示,将某正粒子放射源置于原点,其向各方向射出的粒子速度大小均为,质量均为,电荷量均为. 在的第一、二象限范围内分布着一个匀强电场,方向与轴正方向相同,在的第一、二象限范围内分布着一个匀强磁场,方向垂直于平面向里.粒子离开电场上边缘时,能够到达的最右侧的位置为. 最终恰没有粒子从磁场上边界离开磁场. 若只考虑每个粒子在电场中和磁场中各运动一次,不计粒子重力以及粒子间的相互作用.求:
(1)电场强度;
(2)磁感应强度;
(3)粒子在磁场中运动的最长时间.
15.(12分)如图所示,水平放置的导热气缸A和B底面积相同,长度分别为2L和L,两气缸通过长度为L的绝热管道连接;厚度不计的绝热活塞a、b可以无摩擦地移动,a的横截面积为b的两倍.开始时A、B内都封闭有压强为p0、温度为T0的空气,活塞a在气缸A最左端,活塞b在管道最左端.现向右缓慢推动活塞a,当活塞b恰好到管道最右端时,停止推动活塞a并将其固定,接着缓慢加热气缸B中的空气直到活塞b回到初始位置,求
(i)活塞a向右移动的距离;
(ii)活塞b回到初始位置时气缸B中空气的温度.
参考答案
一、单项选择题:本题共6小题,每小题4分,共24分。在每小题给出的四个选项中,只有一项是符合题目要求的。
1、B
【解析】
第一段的平均速度;第二段的平均速度,中间时刻的速度等于平均速度,则,故选B.
2、B
【解析】
A.由结合能图象可知,只有较重的原子核裂变成中等质量的原子核或较轻的原子核聚变为中等质量的原子核时才有能量释放,具有质量亏损,故A错误;
B.光电效应和康普顿效应深入揭示了光的粒子性,前者表明光子具有能量,后者表明光子具有动量,故B正确;
C.无论是宏观粒子还是微观粒子,都同时具有粒子性和波动性,故C错误;
D.β衰变本质是原子核中一个中子释放一个电子而转变质子,故D错误。
故选B。
3、C
【解析】
根据右手螺旋定则,d处导线在点产生的磁场方向水平向左,b处导线在点产生的磁场方向水平向右,合成后磁感应强度等于1. d在c处产生的磁场方向垂直于cd偏左上,b在c出产生的磁场方向垂直bc偏右上,则根据平行四边形定则,知c处的磁场方向竖直向上;同理可知,a处的磁场方向竖直向下;则选项C正确,ABD错误.故选C.
点睛:解决本题的关键掌握右手螺旋定则判断电流与其周围磁场方向的关系,会根据平行四边形定则进行合成.
4、A
【解析】
A.设碰后A球的速度为v1,C球速度为v2。
碰撞后C球对水平面压力刚好为零,说明C受到的洛伦兹力等于其重力,则有
Bqcv2=mcg
代入数据解得
v2=20m/s
在A、C两球碰撞过程中,取向右为正方向,根据动量守恒定律得
mAv0=mAv1+mcv2
代入数据解得
v1=15m/s
故A正确。
B.对A球,根据动量定理,C对A的冲量为
I=mAv1-mAv0=(0.004×15-0.004×20)N•s=-0.02N•s
故B错误。
C.对A球,根据动能定理可知A对C做的功为
故C错误;
D.碰撞前系统的总动能为
碰撞后的总动能为
因Ek′<Ek,说明碰撞有机械能损失,为非弹性碰撞,故D错误。
故选A。
5、C
【解析】
AB.线圈中产生的交流电最大值为
有效值
电流表示数是
电流表示数的最大值
电压表两端电压是路端电压
选项AB错误;
C.当外电阻等于内电阻时,电源输出功率最大,线圈最大输出功率为
选项C正确;
D.仅将滑动变阻器滑片向上滑动,电阻变大,则电流表示数变小,电压表示数变大,D错误。
故选C。
6、C
【解析】
设与水平方向发射角,落地点y=0,故竖直方向上有
解得
在水平方向有
又因为
,
所以最远射程为
故C正确,ABD错误。
故选C。
二、多项选择题:本题共4小题,每小题5分,共20分。在每小题给出的四个选项中,有多个选项是符合题目要求的。全部选对的得5分,选对但不全的得3分,有选错的得0分。
7、ABC
【解析】
A、振动图象表示质点在不同时刻相对平衡位置的位移,由图象可知,质点运动的周期T=4 s,其频率f==0.25 Hz,故A正确;
B、10 s内质点运动了T,其运动路程为s=×4A=×4×2 cm=20 cm,故B正确;
C、第4 s末质点在平衡位置,其速度最大,故C正确;
D、t=1 s和t=3 s两时刻,由图象可知,位移大小相等、方向相反,故D错误;
E、在t=2 s质点处于平衡位置,其速度最大,但t=2 s和t=4 s两时刻,速度方向相反,故E错误.
8、BCE
【解析】
A.悬浮在水中的花粉的布朗运动反映了水分子的热运动,而不是反映花粉分子的热运动,选项A错误;
B.由于表面张力的作用使液体表面收缩,使小雨滴呈球形,选项B正确;
C.液晶的光学性质具有各向异性,彩色液晶显示器就利用了这一性质,选项C正确;
D.高原地区水的沸点较低是因为高原地区的大气压强较小,水的沸点随大气压强的降低而降低,选项D错误;
E.由于液体蒸发时吸收热量,温度降低,所以湿泡显示的温度低于干泡显示的温度,选项E正确。
故选BCE。
9、BD
【解析】
A.由右手定则判断可知ab中电流的方向为从b向a,故A错误;
B.由法拉第电磁感应定律得ab棒产生的感应电动势为
由欧姆定律棒两端的电压
故B正确;
CD.对于棒减速运动过程,根据能量守恒定律得,回路中产生的总热量为
定值电阻R的发出热量为
故C错误,D正确。
故选BD。
10、ACE
【解析】
A、波沿x轴负向传播,故此时x=1.25 m处的质点向上运动,质点纵坐标大于零,故由质点运动远离平衡位置可得:质点做加速度增大的减速运动,故A正确;
B、由波沿x轴负向传播可得:x=0.6 m处的质点向平衡位置运动,故x=0.4 m处的质点、x=0.6 m处的质点都向平衡位置运动,且x=0.4 m处的质点比x=0.6 m处的质点距离远,那么,x=0.6m处的质点比x=0.4 m处的质点先回到平衡位置,故B错误;
C、由波沿x轴负向传播可得:x=4 m处的质点由平衡位置向下振动,故x=4 m处的质点再经过可运动到波峰位置,又有波长λ=2m,波速v=1m/s,所以,周期T=2s,那么,x=4 m处的质点再经过1.5 s可运动到波峰位置,故C正确;
D、由C可知:x=2 m处的质点在做简谐运动的周期T=2s,又有振幅A=0.4m,t=0时,质点位移为零,根据波沿x轴负向传播可知质点向下振动,故可得:振动方程为y=﹣0.4sin(πt)(m),故D错误;
E、由C可知简谐波的周期T=2s,故经过2s,波正好向前传播一个波长,波形重合,故t=2s的波形图与t=0时的波形图重合,故E正确。
三、实验题:本题共2小题,共18分。把答案写在答题卡中指定的答题处,不要求写出演算过程。
11、(1)① ②2.8 0.60 (2)3.0 0.50
【解析】
解:(1)①根据原理图可得出对应的实物图,如图所示;
②根据闭合电路欧姆定律可得:,则由数学规律可知电动势,内电阻;
(2)由乙同学的电路接法可知左右两部分并联后与串联,则可知在滑片移动过程中,滑动变阻器接入电阻先增大后减小,则路端电压先增大后减小,所以出现图e所示的图象,则由图象可知当电压为2.5V时,电流为0.5A,此时两部分电阻相等,则总电流为;而当电压为2.4V时,电流分别对应0.33A和0.87A,则说明当电压为2.4V时,干路电流为;则根据闭合电路欧姆定律可得,,解得电源的电动势,内电阻;
12、4.0 1.0
【解析】
[1][2]物体做匀变速直线运动,根据运动学公式有
两边同时除以时间t,变形得
结合图线可知,初速度为纵轴截距
斜率为,由图可得
解得
m/s2
四、计算题:本题共2小题,共26分。把答案写在答题卡中指定的答题处,要求写出必要的文字说明、方程式和演算步骤。
13、(1)距A端5.75m以内的任何一个位置释放均可,(2)若滑块初速度水平向右,满足:;若滑块初速度水平向左,满足:。
【解析】
(1)要使滑块恰好落在挡板右侧,设滑块离开传送带的速度为,则:
解得:
在传送带上滑动做匀加速运动:
加速度为:
解得:,传送带总长12m,所以滑块在距离A端5.75m以内的任何一个位置释放均可;
(2)若给滑块水平向右的速度,则有:
解得:,所以速度满足:即可使滑块落在挡板右侧;
若给滑块水平向左的初速度,只需让滑块向左减速滑行的距离在的范围内即可,根据运动学公式:
其中:
解得:;
综上所述:
若滑块初速度水平向右,满足:;
若滑块初速度水平向左,满足:。
14、 (1) (2) (3)
【解析】
(1)粒子离开电场上边缘时,能够到达最右侧位置的粒子是沿轴正方向发射的粒子,对此粒子,有,
由类平抛运动基本规律得
,
,
联立可得.
(2)沿轴正方向发射的粒子射入磁场时,有,
联立可得,
,方向与水平方向成斜向右上方,
根据题意知该粒子的运动轨迹恰与磁场上边界相切,其余粒子均不能达到边界,
由几何关系可知,
由,得,联立可得.
(3)粒子运动的最长时间对应最大的圆心角,运动轨迹经过且恰与磁场上边界相切的粒子,其轨迹对应的圆心角最大,由几何关系可知圆心角,
粒子运动的周期,
.
15、 (i) (ii)
【解析】
(i)设绝热活塞b到达管道口右边且右端面与管口齐平时,A气缸中的活塞a向右移动x,此时A、B中气体压强为p, 则:
对A气体:
对B气体:
联立解得: ,
(ii)设气缸B的温度为T、压度为时,绝热活塞b回到初始位置,
对气体B:
对气体A:
联立解得:
相关试卷
这是一份2026届江苏省无锡市江南中学高考物理一模试卷含解析,共15页。
这是一份2026届江苏省东南中学高考物理一模试卷含解析,共15页。
这是一份2026届江苏省无锡市普通高中高三最后一模物理试题含解析,共15页。
相关试卷 更多
- 1.电子资料成功下载后不支持退换,如发现资料有内容错误问题请联系客服,如若属实,我们会补偿您的损失
- 2.压缩包下载后请先用软件解压,再使用对应软件打开;软件版本较低时请及时更新
- 3.资料下载成功后可在60天以内免费重复下载
免费领取教师福利 




.png)




