搜索
      上传资料 赚现金

      2026届江苏省苏州市苏州中学高考物理一模试卷含解析

      • 964 KB
      • 2026-02-25 06:43:31
      • 12
      • 0
      • 教习网用户9316150
      加入资料篮
      立即下载
      2026届江苏省苏州市苏州中学高考物理一模试卷含解析第1页
      高清全屏预览
      1/15
      2026届江苏省苏州市苏州中学高考物理一模试卷含解析第2页
      高清全屏预览
      2/15
      2026届江苏省苏州市苏州中学高考物理一模试卷含解析第3页
      高清全屏预览
      3/15
      还剩12页未读, 继续阅读

      2026届江苏省苏州市苏州中学高考物理一模试卷含解析

      展开

      这是一份2026届江苏省苏州市苏州中学高考物理一模试卷含解析,共15页。
      2.答题前,请务必将自己的姓名、准考证号用0.5毫米黑色墨水的签字笔填写在试卷及答题卡的规定位置.
      3.请认真核对监考员在答题卡上所粘贴的条形码上的姓名、准考证号与本人是否相符.
      4.作答选择题,必须用2B铅笔将答题卡上对应选项的方框涂满、涂黑;如需改动,请用橡皮擦干净后,再选涂其他答案.作答非选择题,必须用05毫米黑色墨水的签字笔在答题卡上的指定位置作答,在其他位置作答一律无效.
      5.如需作图,须用2B铅笔绘、写清楚,线条、符号等须加黑、加粗.
      一、单项选择题:本题共6小题,每小题4分,共24分。在每小题给出的四个选项中,只有一项是符合题目要求的。
      1、真空中一半径为r0的带电金属球,通过其球心的一直线上各点的电势φ分布如图所示,r表示该直线上某点到球心的距离,r1、r2分别是该直线上A、B两点离球心的距离,根据电势图像(φ-r图像),判断下列说法中正确的是( )
      A.该金属球可能带负电
      B.A点的电场强度方向由A指向球心
      C.A点的电场强度小于B点的电场强度
      D.电荷量大小为q的正电荷沿直线从A移到B的过程中,电场力做功W=q(φ1-φ2)
      2、下列现象中属于分子斥力的宏观表现的是
      A.镜子破碎后再对接无法接起 B.液体体积很难压缩
      C.打气筒打气,若干次后难再打进 D.橡皮筋拉伸后放开会自动缩回
      3、如图所示,是一测定风力仪器的结构图,悬挂在O点的轻质细金属丝的下端固定一个质量为m的金属球P,在竖直平面内的刻度盘可以读出金属球P自由摆动时摆线的摆角。图示风向水平向左,金属球P静止时金属丝与竖直方向的夹角为,此时风力F的大小是( )
      A.
      B.
      C.
      D.
      4、在空间中水平面MN的下方存在竖直向下的匀强电场,质量为m的带电小球由MN上方的A点以一定初速度水平抛出,从B点进入电场,到达C点时速度方向恰好水平,A、B、C三点在同一直线上,且AB=2BC,如图所示,由此可知( )
      A.小球带正电
      B.电场力大小为3mg
      C.小球从A到B与从B到C的运动时间相等
      D.小球从A到B与从B到C的速度变化相等
      5、如图所示,a、b两个带正电的粒子以相同的速度先后垂直于电场线从同一点进入平行板间的匀强电场,a粒子打在B板的点,b粒子打在B板的点,若不计重力,则
      A.a的电荷量一定大于b的电荷量
      B.b的质量一定大于a的质量
      C.a的比荷一定大于b的比荷
      D.b的比荷一定大于a的比荷
      6、理想实验是科学研究中的一种重要方法,它把可靠事实和理论思维结合起来,可以深刻地揭示自然规律.以下实验中属于理想实验的是( )
      A.伽利略的斜面实验
      B.用打点计时器测定物体的加速度
      C.验证平行四边形定则
      D.利用自由落体运动测定反应时间
      二、多项选择题:本题共4小题,每小题5分,共20分。在每小题给出的四个选项中,有多个选项是符合题目要求的。全部选对的得5分,选对但不全的得3分,有选错的得0分。
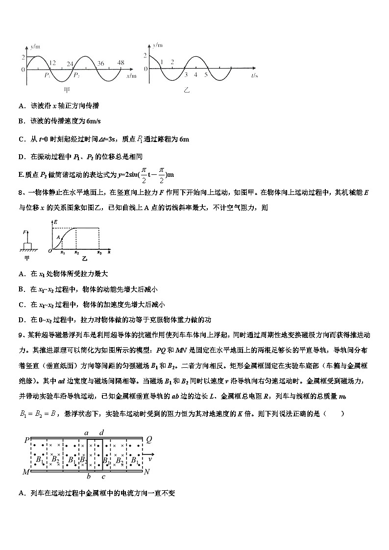
      7、一列简谐横波,在t=1s时刻的波形如图甲所示,图乙为波中质点的振动图象,则根据甲、乙两图可以判断:___________

      A.该波沿x轴正方向传播
      B.该波的传播速度为6m/s
      C.从t=0时刻起经过时间△t=3s,质点通过路程为6m
      D.在振动过程中P1、P2的位移总是相同
      E.质点P2做简谐运动的表达式为y=2sin(t-)m
      8、一物体静止在水平地面上,在竖直向上拉力F作用下开始向上运动,如图甲。在物体向上运动过程中,其机械能E与位移x的关系图象如图乙,已知曲线上A点的切线斜率最大,不计空气阻力,则
      A.在x1处物体所受拉力最大
      B.在x1~x2过程中,物体的动能先增大后减小
      C.在x1~x2过程中,物体的加速度先增大后减小
      D.在0~x2过程中,拉力对物体做的功等于克服物体重力做的功
      9、某种超导磁悬浮列车是利用超导体的抗磁作用使列车车体向上浮起,同时通过周期性地变换磁极方向而获得推进动力。其推进原理可以简化为如图所示的模型:PQ和MN是固定在水平地面上的两根足够长的平直导轨,导轨间分布着竖直(垂直纸面)方向等间距的匀强磁场B1和B2。二者方向相反。矩形金属框固定在实验车底部(车箱与金属框绝缘)。其中ad边宽度与磁场间隔相等。当磁场B1和B2同时以速度v沿导轨向右匀速运动时。金属框受到磁场力,并带动实验车沿导轨运动,已知金属框垂直导轨的ab边的边长L、金属框总电阻R,列车与线框的总质量m,,悬浮状态下,实验车运动时受到的阻力恒为其对地速度的K倍。则下列说法正确的是( )
      A.列车在运动过程中金属框中的电流方向一直不变
      B.列车在运动过程中金属框产生的最大电流为
      C.列车最后能达到的最大速度为
      D.列车要维持最大速度运动,它每秒钟消耗的磁场能为
      10、无限长通电直导线在周围某一点产生的磁场的磁感应强度B的大小与电流成正比,与导线到这一点的距离成反比,即(式中k为常数)。如图所示,两根相距L的无限长直导线MN通有大小相等、方向相反的电流,a点在两根导线连线的中点,b点在a点正上方且距两根直导线的距离均为L,下列说法正确的是( )
      A.a点和b点的磁感应强度方向相同
      B.a点和b点的磁感应强度方向相反
      C.a点和b点的磁感应强度大小之比为
      D.a点和b点的磁感应强度大小之比为
      三、实验题:本题共2小题,共18分。把答案写在答题卡中指定的答题处,不要求写出演算过程。
      11.(6分)某小组要测量一电源的电动势和内阻。供使用的实验器材有:量程为0~ 0.6A电阻不计的电流表一只;阻值均为6的定值电阻三只;开关S及导线若干。根据实验器材,同学们设计出如图甲所示的电路图,其主要实验操作步骤如下:
      (1)三个6的电阻通过串、并联等不同的组合方式可以得到七个不同阻值的电阻R,表中已列出R的不同阻值。
      (2)把不同组合方式得到的电阻R分别接入图甲所示电路的MN之间,可测得七组电阻R对应电流I的数据如下表。
      (3)以纵坐标、R为横坐标,根据表中数据在图乙坐标纸上作出图像______。
      (4)根据图像求出电源的电动势E=_______V;内阻r=_______。(结果均保留两位有效数字)
      (5)该小组利用此电路测量一未知电阻的阻值。把未知电阻接入电路MN间,电流表的读数为0.25A,可得待测电阻的阻值为________。(保留两位有效数字)
      12.(12分)如图是用双缝干涉测光的波长的实验设备实物图。
      (1)双缝放在图中哪个位置________(填“①”或“②”)。
      (2)要使单缝和双缝相互平行,应该使用________进行调节。
      (3)已知双缝到毛玻璃之间的距离是L,双缝之间的距离是d,单缝到双缝之间的距离是s,在某次实验中,先将目镜中的中心刻线对准某条亮纹(记作第1条)的中心,这时手轮上的示数为x1,转动手轮使中心刻线对准第7条亮纹的中心,这时手轮上的示数为x7。由此可以计算出这次实验中所测得的单色光的波长为________。
      四、计算题:本题共2小题,共26分。把答案写在答题卡中指定的答题处,要求写出必要的文字说明、方程式和演算步骤。
      13.(10分)(1)下列说法中正确的是__________
      A.如果气体温度升高,气体中每一个分子热运动的速率都将增加
      B.100 ℃的水变成100 ℃的水蒸气,其分子平均动能不变
      C.食盐熔化过程中,温度保持不变,说明食盐是晶体
      D.由于金属的许多物理性质具有各向同性,故金属属于非晶体
      E. 若液体对某种固体是浸润的,其附着层里的液体分子比液体内部更密,附着层里液体的分子力表现为斥力
      (2)如图所示,一太阳能空气集热器的底面及侧面为绝热材料,顶面为透明玻璃板。开始时集热器的进气口和出气口阀门关闭,集热器中密封了一定质量的理想气体,经过太阳曝晒后,集热器中气体的温度由27℃升高到87℃,求:
      ①集热器中气体的压强升为原来的多少倍?
      ②现保持集热器中气体温度为87℃不变,通过出气口缓慢放出温度为87℃的气体,直到集热器内的气体压强降为放气前压强的,求放出气体的质量与集热器内原来气体总质量的比值。
      14.(16分)如图所示,两相同小木块M、N(均视为质点)的质量均为m=1kg,放在水平桌面上,木块M、N间夹有一压缩的轻质弹簧P,弹簧两端与小木块M、N不拴接,但两木块通过长L=0.1m的细线相连接。桌子中央O左侧粗糙,中央O右侧光滑,小木块M、N与桌子左侧间的动摩擦因数μ=0.5,且开始时木块N离桌子中央O的距离s=1.15m。现让小木块M、N一起以v0=4m/s的初速度向桌子右侧运动,当木块M、N越过桌子中央O进入右侧光滑区后,剪断从N间的细线,发现小木块M最终停在桌面光滑区,而小木块N水平抛出离开桌面,木块N运动到A点时速度方向恰好沿AB方向,小木块N沿斜面AB滑下。己知斜面AB与水平方向的夹角为,斜面长为2.0m,木块N与斜面间的动摩擦因数也是μ=0.5.木块N到达B点后通过光滑水平轨道BC到达光滑竖直圆轨道,底端(稍稍错开)分别与两侧的直轨道相切,其中AB与BC轨道以微小圆弧相接。重力加速度g取10m/s2,sin=0.6,cs=0.8.
      (1)求压缩弹簧的弹性势能Ep;
      (2)求水平桌面与A点的高度差;
      (3)若木块N恰好不离开轨道,并能从光滑水平轨道DE滑出,则求竖直圆轨道的半径R。
      15.(12分)如图所示,在坐标系中,在的区域内分布由指向y轴正方向的匀强电场,在的区域内分布有垂直于平面向里的匀强磁场,MN为电场和磁场的边界,在处放置一垂直于y轴的足够大金属挡板ab,带电粒子打到板上即被吸收(设轨迹圆与挡板ab相切的粒子刚好不会被吸收),一质量为m.电量为的粒子以初速度由坐标原点O处沿x轴正方向射入电场,已知电场强度大小为,粒子的重力不计.
      (1)要使粒子不打到挡板上,磁感应强度应满足什么条件?
      (2)通过调节磁感应强度的大小,可让粒子刚好通过点(图中未画出),求磁感应强度的大小.
      参考答案
      一、单项选择题:本题共6小题,每小题4分,共24分。在每小题给出的四个选项中,只有一项是符合题目要求的。
      1、D
      【解析】
      A.由图可知0到r0电势不变,之后电势变小,带电金属球为一等势体,再依据沿着电场线方向,电势降低,则金属球带正电,A错误;
      B.沿电场线方向电势降低,所以A点的电场强度方向由A指向B,B错误;
      C.图像斜率的物理意义为电场强度,所以A点的电场强度大于B点的电场强度,C错误;
      D.正电荷沿直线从A移到B的过程中,电场力做功
      D正确。
      故选D。
      2、B
      【解析】
      镜子破碎后再对接无法接起,并不是因为分子间表现为斥力,而是由于分子间距离大于分子直径的10倍以上,分子间的作用力太小,不足以使碎玻璃片吸引到一起,故A错误.液体难于被压缩是因为液体中分子距离减小时表现为斥力,故B正确.打气筒打气,若干次后难再打进,是因为气体的压强增大的缘故,不是因为分子间存在斥力,故C错误.橡皮筋拉伸后放开会自动缩回,是由于分子间存在引力的缘故,故D错误.故选B.
      【点睛】
      本题考查了热学的基础知识,关键要明确分子间同时存在着引力和斥力,二者都随分子间距离的增加而减小,而斥力减小得快,根据现象分析出斥力的表现.
      3、C
      【解析】
      如图受力分析:
      则风力
      故选C。
      4、B
      【解析】
      根据小球从B点进入电场的轨迹可看出,小球带负电,故A 错误;因为到达C点时速度水平,所以C点速度等于A点速度,因为AB=2BC,设BC的竖直高度为h,则AB的竖直高度为2h,由A到C根据动能定理:mg×3h-Eqh=0,即Eq=3mg,故B正确;小球从A到B在竖直方向上的加速度为g,所用时间为:;在从B到C,的加速度为向上,故所用时间:,故t1=2t2,故C 错误;小球从A到B与从B到C的速度变化大小都等于,但方向相反,故D 错误。
      5、C
      【解析】
      设任一粒子的速度为v,电量为q,质量为m,加速度为a,运动的时间为t,则加速度为:
      时间为:
      偏转量为:
      因为两个粒子的初速度相等,则,则得a粒子的运动时间短,则a的加速度大,a粒子的比荷就一定大,但a、b的电荷量和质量无法确定大小关系,故C正确,ABD错误。
      6、A
      【解析】
      A.伽利略的斜面实验,抓住主要因素,忽略了次要因素,从而更深刻地反映了自然规律,属于理想实验,故A正确;
      B.用打点计时器测物体的加速度是在实验室进行是实际操作的实验,故B错误;
      C.平行四边形法则的科学探究属于等效替代法,故C错误;
      D.利用自由落体运动测定反应时间是实际进行的实验,不是理想实验,故D错误.
      故选A.
      二、多项选择题:本题共4小题,每小题5分,共20分。在每小题给出的四个选项中,有多个选项是符合题目要求的。全部选对的得5分,选对但不全的得3分,有选错的得0分。
      7、BCE
      【解析】
      由图乙可知,在t=1s时刻质点向轴负方向振动,则根据质点振动方向与波的传播方向可知,该波沿x轴负方向传播,故A错误;由图甲可知波长为,由图乙可知周期为,则波速为,故B正确;由于,则质点通过路程为,故C正确;由于P1、P2之间的距离为,在振动过程中P1、P2的位移不一定总是相同,故D错误;由于,则,则图乙可知质点P2做简谐运动的表达式为:,故E正确.故选BCE
      8、AB
      【解析】
      A.E-x图像的斜率代表竖直向上拉力F,物体静止在水平地面上,在竖直向上拉力F作用下开始向上,说明在x=0处,拉力F大于重力,在0-x1过程中,图像斜率逐渐增大,则拉力F在增大,x1处物体图象的斜率最大,所受的拉力最大,故A正确;
      BC.在x1~x2过程中,图象的斜率逐渐变小,说明拉力越来越小;在x2处物体的机械能达到最大,图象的斜率为零,说明此时拉力为零。根据合外力可知,在x1~x2过程中,拉力F逐渐减小到mg的过程中,物体做加速度逐渐减小的加速运动,物体加速度在减小,动能在增大,拉力F=mg到减小到0的过程中,物体的加速度反向增大,物体做加速度逐渐增大的减速运动,物体的动能在减小;在x1~x2过程中,物体的动能先增大后减小,物体的加速度先减小后反向增大,故B正确,C错误;
      D.物体从静止开始运动,到x2处以后机械能保持不变,在x2处时,物体具有重力势能和动能,故在0~x2过程中,拉力对物体做的功等于克服物体重力做的功与物体的动能之和,故D错误。
      9、BC
      【解析】
      A.当磁场向右运动过程中,穿过闭合线框中的磁场有时垂直于纸面向外的磁场增大,有时垂直于纸面向内的磁场增大,根据楞次定律可知列车在运动过程中金属框中的电流方向一直改变,A错误;
      B.金属框中和导体棒切割磁感线,最大的感应电动势为
      根据闭合电路欧姆定律可知
      B正确;
      C.列车速度最大为,此时切割磁感线的速率为,金属框中和导体棒切割磁感线,此时产生的感应电动势为
      通过线框的电流为
      列车所受合外力为0时,速度最大,即所受安培力等于阻力
      解得
      C正确;
      D.列车要维持最大速度运动,每秒消耗的磁场能为
      D错误。
      故选BC。
      10、AD
      【解析】
      设通电导线在距离L处产的磁感应强度大小为,两导线MN在b点产生的磁感应强度方向成120°角,磁感应强度的矢量合为,方向垂直MN向下;两导线MN在a点产生的磁感应强度大小均为,磁感应强度的矢量合为,方向垂直MN向下;所以a点和b点的磁感应强度方向相同,大小之比为,故AD正确,BC错误。
      故选AD。
      三、实验题:本题共2小题,共18分。把答案写在答题卡中指定的答题处,不要求写出演算过程。
      11、 2.9(2.7~3.1) 2.9(2.7~3.1) 8.8(8.4~9.2)
      【解析】
      (3)[1]通过描点作图作出图像
      (4)[2][3]根据闭合电路欧姆定律 ,得:
      结合图像可知

      解得:

      (5)[4]根据分析可知
      12、② 拨杆
      【解析】
      (1)[1]相干光频率必须相同,所以双缝应该放在②位置;
      (2)[2]相干光为单色光,振动方向相同,所以要保证单缝与双缝平行,需要借助拨杆调节;(3)[3]根据相邻两条明条纹或者暗条纹之间的距离公式Δx=λ可知,
      Δx==λ

      λ=
      四、计算题:本题共2小题,共26分。把答案写在答题卡中指定的答题处,要求写出必要的文字说明、方程式和演算步骤。
      13、(1)BCE ;(2) ①1.2倍; ②
      【解析】
      (1)A.气体温度升高,分子平均动能增大,平均速率增大,但并不是所有分子的速率都增大,故A错误;
      B.温度是平均动能的标志,100 ℃的水变成100 ℃的水蒸气,温度不变,其分子平均动能不变,故B正确;
      C.根据晶体具有固定的熔点可知,食盐熔化过程中,温度保持不变,说明食盐是晶体,故C正确;
      D.金属都有固定的熔点,许多物理性质具有各向同性,是属于多晶体,故D错误;
      E.根据浸润的成因可知当液体对某种固体是浸润的时,其附着层里的液体分子比液体内部更密,附着层里液体的分子力表现为斥力,故E正确。
      故选BCE。
      (2) ①由题意可知,集热器内气体在温度升高的过程中,体积不变,所以有
      其中,,所以有
      即压强升为原来的1.2倍;
      ②以集热器中所有气体为研究对象由等温变化可得
      根据题意有
      所以
      即放出气体的质量与集热器内原有质量的比值为。
      14、 (1)4J;(2)0.45m;(3)0.66m
      【解析】
      (1)设两木块运动到O右侧时的速度大小为,在两木块一起运动到桌子中央O右侧的过程,由动能定理知
      解得
      剪断细线,两木块组成的系统水平方向动量守恒,设剪断细线后小木块N的速度大小为v,则有
      根据能量守恒知
      解得
      (2)设木块N的抛出点到A点的高度差为h,到A点时,根据平抛运动规律知且
      解得
      (3)木块N到达A点时的速度大小为
      设小木块N到达B点时的速度大小为,从A点到B点,由动能定理知,
      设木块N在轨道最高点时最小速度为,木块N从B点到轨道最高点的过程,由机械能守恒定律得
      在最高点根据牛顿第二定律知
      解得
      15、 (1) (2)
      【解析】
      (1)粒子先在电场中做类平抛运动,,,其中,得到:
      速度与x轴夹角,,进入磁场速度
      粒子刚好不打到挡板上,轨迹与板相切;设粒子在磁场中运动半径为R,洛伦兹力提供向心力:
      由几何关系:,得到:
      得到:,故要使粒子不打到挡板上,;
      (2)粒子再次回到x轴上,沿x轴前进的距离
      调节磁场,所以
      粒子通过P点,回旋次数,所以
      N为整数,只能取、、
      时,,此时磁场
      时,,此时磁场
      时,,此时磁场
      点睛:本题的难点在于第二问,由于改变磁感应强度则粒子做匀速圆周运动的半径随之改变,粒子返回MN的位置也将变化,回到电场中做斜抛运动到达x轴的位置也将发生相应的变化,那么就要找到回旋次数N与每回旋一次向前移动距离s之间的关系.

      相关试卷

      2026届江苏省苏州市苏州中学高考物理一模试卷含解析:

      这是一份2026届江苏省苏州市苏州中学高考物理一模试卷含解析,共15页。

      2026届江苏省苏州新区一中高考物理一模试卷含解析:

      这是一份2026届江苏省苏州新区一中高考物理一模试卷含解析,共15页。

      2026届江苏省苏州一中高考物理押题试卷含解析:

      这是一份2026届江苏省苏州一中高考物理押题试卷含解析,共12页。

      资料下载及使用帮助
      版权申诉
      • 1.电子资料成功下载后不支持退换,如发现资料有内容错误问题请联系客服,如若属实,我们会补偿您的损失
      • 2.压缩包下载后请先用软件解压,再使用对应软件打开;软件版本较低时请及时更新
      • 3.资料下载成功后可在60天以内免费重复下载
      版权申诉
      若您为此资料的原创作者,认为该资料内容侵犯了您的知识产权,请扫码添加我们的相关工作人员,我们尽可能的保护您的合法权益。
      入驻教习网,可获得资源免费推广曝光,还可获得多重现金奖励,申请 精品资源制作, 工作室入驻。
      版权申诉二维码
      欢迎来到教习网
      • 900万优选资源,让备课更轻松
      • 600万优选试题,支持自由组卷
      • 高质量可编辑,日均更新2000+
      • 百万教师选择,专业更值得信赖
      微信扫码注册
      手机号注册
      手机号码

      手机号格式错误

      手机验证码 获取验证码 获取验证码

      手机验证码已经成功发送,5分钟内有效

      设置密码

      6-20个字符,数字、字母或符号

      注册即视为同意教习网「注册协议」「隐私条款」
      QQ注册
      手机号注册
      微信注册

      注册成功

      返回
      顶部
      学业水平 高考一轮 高考二轮 高考真题 精选专题 初中月考 教师福利
      添加客服微信 获取1对1服务
      微信扫描添加客服
      Baidu
      map