搜索
      上传资料 赚现金

      2026届江苏省南京市秦淮区高考仿真卷物理试卷含解析

      • 600 KB
      • 2026-02-25 06:40:32
      • 11
      • 0
      • 教习网用户9316179
      加入资料篮
      立即下载
      2026届江苏省南京市秦淮区高考仿真卷物理试卷含解析第1页
      高清全屏预览
      1/12
      2026届江苏省南京市秦淮区高考仿真卷物理试卷含解析第2页
      高清全屏预览
      2/12
      2026届江苏省南京市秦淮区高考仿真卷物理试卷含解析第3页
      高清全屏预览
      3/12
      还剩9页未读, 继续阅读

      2026届江苏省南京市秦淮区高考仿真卷物理试卷含解析

      展开

      这是一份2026届江苏省南京市秦淮区高考仿真卷物理试卷含解析,共12页。试卷主要包含了答题时请按要求用笔等内容,欢迎下载使用。
      1.答题前,考生先将自己的姓名、准考证号码填写清楚,将条形码准确粘贴在条形码区域内。
      2.答题时请按要求用笔。
      3.请按照题号顺序在答题卡各题目的答题区域内作答,超出答题区域书写的答案无效;在草稿纸、试卷上答题无效。
      4.作图可先使用铅笔画出,确定后必须用黑色字迹的签字笔描黑。
      5.保持卡面清洁,不要折暴、不要弄破、弄皱,不准使用涂改液、修正带、刮纸刀。
      一、单项选择题:本题共6小题,每小题4分,共24分。在每小题给出的四个选项中,只有一项是符合题目要求的。
      1、如图所示,两同心圆环A、B置于同一光滑水平桌面上,其中A为均匀带电绝缘环,B为导体环,若A环以图示的顺时针方向,绕圆心由静止转动起来,则( )
      A.B环将顺时针转动起来
      B.B环对桌面的压力将增大
      C.B环将有沿半径方向扩张的趋势
      D.B环中将有顺时针方向的电流
      2、如图,虛线1、2、3是竖直方向匀强电场中间距相等的等势线。将重力不可忽略、带等量异种电荷的小球、同时以相等的速率分别沿1、3等势线抛出,时刻两小球经过等势线2。不计两小球间的相互作用。下列说法正确的是( )
      A.的质量比的小
      B.在时刻,的动能比的大
      C.在时刻,和的电势能相等
      D.在时刻,和的动量大小相等
      3、手机A的号码为13811111111,手机B的号码为当手机A拨打手机B时,能听见B发出响声并且看见B上来电显示A的号码为若将手机A置于透明真空罩中,再用手机B拨打手机A,则
      A.能听见A发出响声,但看不到A上显示B的号码
      B.能听见A发出响声,也能看到A上显示B的号码13022222222
      C.既不能听见A发出响声,也看不到A上显示B的号码
      D.不能听见A发出响声,但能看到A上显示B的号码13022222222
      4、自2020年初开始,我国发生了新冠肺炎疫情。面对疫情,中华儿女众志成城,科学战“疫”,现在疫情已经得到了有效控制。2020年3月3日,国家卫健委、国家中医药管理局印发《关于印发新型冠状病毒肺炎诊疗方案(试行第七版)的通知》,指出新型冠状病毒的传播途径:经呼吸道飞沫和密切接触传播是主要的传播途径,在相对封闭的环境中长时间暴露于高浓度气溶胶情况下存在经气溶胶传播的可能。气溶胶粒子是悬浮在大气中的微小颗粒,如云、雾、细菌、尘埃、烟尘等。气溶胶中的粒子具有很多动力学性质、光学性质,比如布朗运动,光的反射、散射等。关于封闭环境中的气溶胶粒子,下列说法正确的是( )
      A.在空气中会缓慢下沉到地面
      B.在空气中会缓慢上升到空中
      C.在空气中做无规则运动
      D.受到的空气分子作用力的合力始终等于其所受到的重力
      5、如图所示,a、b两个带正电的粒子以相同的速度先后垂直于电场线从同一点进入平行板间的匀强电场,a粒子打在B板的点,b粒子打在B板的点,若不计重力,则
      A.a的电荷量一定大于b的电荷量
      B.b的质量一定大于a的质量
      C.a的比荷一定大于b的比荷
      D.b的比荷一定大于a的比荷
      6、2019年8月,“法国哪吒”扎帕塔身背燃料包,脚踩由5个小型涡轮喷气发动机驱动的“飞板”,仅用22分钟就飞越了英吉利海峡35公里的海面。已知扎帕塔(及装备)的总质量为120kg,设发动机启动后将气流以6000m/s的恒定速度从喷口向下喷出,则当扎帕塔(及装备)悬浮在空中静止时,发动机每秒喷出气体的质量为(不考虚喷气对总质量的影响,取g=10m/s2)( )
      A.0.02kgB.0.20kgC.0.50kgD.5.00kg
      二、多项选择题:本题共4小题,每小题5分,共20分。在每小题给出的四个选项中,有多个选项是符合题目要求的。全部选对的得5分,选对但不全的得3分,有选错的得0分。
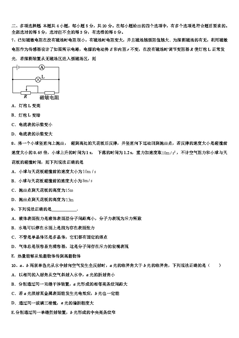
      7、已知磁敏电阻在没有磁场时电阻很小,有磁场时电阻变大,并且磁场越强阻值越大.为探测磁场的有无,利用磁敏电阻作为传感器设计了如图所示电路,电源的电动势E和内阻r不变,在没有磁场时调节变阻器R使灯泡L正常发光.若探测装置从无磁场区进入强磁场区,则
      A.灯泡L变亮
      B.灯泡L变暗
      C.电流表的示数变小
      D.电流表的示数变大
      8、将一个小球竖直向上抛出, 碰到高处的天花板后反弹,并竖直向下运动回到抛出点,若反弹的速度大小是碰撞前速度大小的0. 65倍,小球上升的时间为1 s, 下落的时间为1.2 s,重力加速度取,不计空气阻力和小球与天花板的碰撞时间,则下列说法正确的是
      A.小球与天花板碰撞前的速度大小为
      B.小球与天花板碰撞前的速度大小为
      C.抛出点到天花板的高度为
      D.抛出点到天花板的高度为
      9、下列说法正确的是____________.
      A.液体表面张力是液体表面层分子间距离小,分子力表现为斥力所致
      B.水黾可以停在水面上是因为存在表面张力
      C.不管是单晶体还是多晶体,它们都有固定的熔点
      D.气体总是很容易充满容器,这是分子间存在斥力的宏观表现
      E. 热量能够从低温物体传到高温物体
      10、a、b两束单色光从水中射向空气发生全反射时,a光的临界角大于b光的临界角,下列说法正确的是( )
      A.以相同的入射角从空气斜射入水中,a光的折射角小
      B.分别通过同一双缝干涉装置,a光形成的相邻亮条纹间距大
      C.若a光照射某金属表面能发生光电效应,b光也一定能
      D.通过同一玻璃三棱镜,a光的偏折程度大
      E.分别通过同一单缝衍射装置,b光形成的中央亮条纹窄
      三、实验题:本题共2小题,共18分。把答案写在答题卡中指定的答题处,不要求写出演算过程。
      11.(6分)某些固体材料受到外力后除了产生形变,其电阻率也要发生变化,这种由于外力的作用而使材料电阻率发生变化的现象称为“压阻效应”.现用如图所示的电路研究某长薄板电阻Rx的压阻效应,已知Rx的阻值变化范围为几欧到几十欧,实验室中有下列器材:
      A.电源E(电动势3 V,内阻约为1 Ω)
      B.电流表A1(0~0.6 A,内阻r1=5 Ω)
      C.电流表A2(0~0.6 A,内阻r2≈1 Ω)
      D.开关S,定值电阻R0=5 Ω
      (1)为了比较准确地测量电阻Rx的阻值,请完成虚线框内电路图的设计______.
      (2)在电阻Rx上加一个竖直向下的力F(设竖直向下为正方向),闭合开关S,记下电表读数,A1的读数为I1,A2的读数为I2,得Rx=________.(用字母表示)
      (3)改变力的大小,得到不同的Rx值,然后让力反向从下向上挤压电阻,并改变力的大小,得到不同的Rx值.最后绘成的图象如图所示,除观察到电阻Rx的阻值随压力F的增大而均匀减小外,还可以得到的结论是________________________.当F竖直向下时,可得Fx与所受压力F的数值关系是Rx=________.
      12.(12分)某同学设计出如图甲所示的实验装置来“验证机械能守恒定律”让小铁球从A点自由下落,下落过程中经过A点正下方的光电门B时,光电计时器记录下小球通过光电门的时间t,当地的重力加速度为g。
      (1)为了验证机械能守恒定律,除了该实验准备的如下器材:铁架台、夹子、铁质小球,光电门、数字式计时器、游标卡尺(20分度),请问还需要________(选填“天平”、“刻度尺”或“秒表”);
      (2)用游标卡尺测量铁球的直径。主尺示数(单位为cm)和游标的位置如图所示,则其直径为________cm;
      (3)用游标卡尺测出小球的直径为d,调整AB之间距离h,记录下小球通过光电门B的时间t,多次重复上述过程,作出随h的变化图线如图乙所示。若已知该图线的斜率为k,则当地的重力加速度g的表达式为________。
      四、计算题:本题共2小题,共26分。把答案写在答题卡中指定的答题处,要求写出必要的文字说明、方程式和演算步骤。
      13.(10分)光滑水平台面离地面高,台面上点与台面边缘点间距离,木块甲、乙分别静止在点,在相同的恒定水平外力作用下从点运动到点时撤去外力。甲落地点与点之间水平距离为,乙落地点与点之间水平距离为。已知木块甲质量为,重力加速度为。求:
      (1)恒定水平外力的大小;
      (2)木块乙的质量。
      14.(16分)质量为的卡板静止在光滑水平面上,质量为的小孩以的水平速度跳上木板的A端,站稳后小孩又以的加速度匀加速跑向木板的B端并离开木板,离开后木板恰好静止,求:
      (1)小孩在木板上站稳时的速度大小;
      (2)木板的长度。
      15.(12分)内壁光滑的导热汽缸竖直放置,用质量不计、横截面面积S=2×10-4m2的活塞封闭一定质量的理想气体。先在活塞上方缓缀倒上沙子,使封闭气体的体积逐渐变为原来的一半。接着一边在活塞上方缓缓倒上沙子,一边对汽缸加热使活塞位置保持不变,直到气体温度达到177℃,已知外界环境温度为27℃,大气压强p=1.0×103Pa,热力学温度T=t+273K,重力加速度g取10m/s2,求:
      ①加热前所倒沙子的质量。
      ②整个过程总共倒在活塞上方的沙子的质量。
      参考答案
      一、单项选择题:本题共6小题,每小题4分,共24分。在每小题给出的四个选项中,只有一项是符合题目要求的。
      1、C
      【解析】
      略考点:导体切割磁感线时的感应电动势;楞次定律.
      分析:因带电绝缘环A的运动,相当于电荷定向移动,从而产生电流,导致圆环B中的磁通量发生变化,产生感应电流.使得处于磁场中的B圆环受到力的作用.
      解答:解:A、A环以图示的顺时针方向,绕圆心由静止转动起来,设绝缘环带正电,所以产生顺时针方向的电流,使得B环中的磁通量变大,由楞次定律可得感应电流方向是逆时针的,两环的电流方向相反,则具有沿半径扩张趋势.若绝缘环带负电,所以产生逆时针方向的电流,使得B环中的磁通量仍变大,由楞次定律可得感应电流方向是顺时针的,两环的电流方向仍相反,则仍具有沿半径扩张趋势.
      由上可知,B环不会转动,同时对桌面的压力不变.
      故选C
      点评:由楞次定律来确定感应电流方向,同时当电流方向相同时,两者相吸引;而当电流方向相反时,两者相排斥.
      2、B
      【解析】
      A.根据题述可以判断电场方向垂直于题图中等势线,由于两小球同时经过等势线2,所以小球a向下加速运动,小球b向上加速运动,竖直方向上,a的位移大小等于b的位移大小,由可知a的加速度大小等于b的加速度大小,即
      竖直方向:对小球a,由牛顿第二定律得
      对小球b,由牛顿第二定律得
      解以上两式得

      故A错误;
      BD.两小球初速度大小相等,加速度大小相等,时刻两小球合速度大小相等,,根据可知,时刻a的动能比b的动能大,根据可知,时刻a的动量大小大于b的动量大小,故B正确,D错误;
      C.由于在时刻两小球经过同一等势线,根据可知,此时a和b的电势能不相等,故C错误。
      故选B。
      3、D
      【解析】
      声音不能在真空中传播,拨打真空罩中手机不能听到手机铃声;手机接收的是电磁波信号,能在电磁波真空中传播,真空罩中的手机能接收到呼叫信号故能看到A上显示的B的号码;故D正确,ABC错误;故选D.
      4、C
      【解析】
      ABC.封闭环境中的气溶胶粒子的运动属于布朗运动,所以在空气中做无规则运动,AB错误C正确;
      D.做布朗运动的粒子受力不平衡,所以才能做无规则运动,D错误。
      故选C。
      5、C
      【解析】
      设任一粒子的速度为v,电量为q,质量为m,加速度为a,运动的时间为t,则加速度为:
      时间为:
      偏转量为:
      因为两个粒子的初速度相等,则,则得a粒子的运动时间短,则a的加速度大,a粒子的比荷就一定大,但a、b的电荷量和质量无法确定大小关系,故C正确,ABD错误。
      6、B
      【解析】
      设扎帕塔(及装备)对气体的平均作用力为,根据牛顿第三定律可知,气体对扎帕塔(及装备)的作用力的大小也等于,对扎帕塔(及装备),则
      设时间内喷出的气体的质量,则对气体由动量定理得
      解得
      代入数据解得
      发动机每秒喷出气体的质量为0.2kg,故B正确,ACD错误。
      故选B。
      二、多项选择题:本题共4小题,每小题5分,共20分。在每小题给出的四个选项中,有多个选项是符合题目要求的。全部选对的得5分,选对但不全的得3分,有选错的得0分。
      7、AC
      【解析】
      CD.探测装置进入强磁场区以后磁敏电阻阻值变大,回路总电阻变大,总电流减小,电流表示数变小,选项C正确,D错误;
      AB.由于总电流变大,则电源内电阻分压变小,路端电压变大,则电灯L亮度增加,选项A正确,B错误。
      8、AC
      【解析】
      AB.由题意可知,
      解得,故A正确,B错误;
      CD.抛出点到天花板的高度为
      故C正确,D错误。
      9、BCE
      【解析】
      A.液体表面层内的分子比较稀疏,分子间作用力表现为引力,故A错误;
      B.水黾可以停在水面是因为存在表面张力,故B正确;
      C.只要是晶体就有固定熔点,故C正确;
      D.气体能充满整个容器,是气体分子不停做无规则运动的结果,故D错误;
      E.热量可以从低温物体传到高温物体,但是要引起其他变化,这不违背热力学第二定律,故E正确。
      10、BCE
      【解析】
      A.由题知a光的临界角大于b光的临界角,根据
      可知a光的折射率较小,波长较大,光以相同的入射角从空气斜射入水中,根据
      可知a光的折射角较大,故A错误;
      B.根据双缝干涉条纹间距公式
      因a光的波长较大,所以a光形成的相邻亮条纹间距大,故B正确;
      C.a光的频率小,照射某金属表面能发生光电效应,所以b光频率大,也一定能发生光电效应,故C正确;
      D.a光的折射率较小,通过玻璃三棱镜后,偏折程度小,故D错误;
      E.a光的频率小,波长长,通过单缝发生衍射,中央亮条纹宽,故E正确。
      故选BCE。
      三、实验题:本题共2小题,共18分。把答案写在答题卡中指定的答题处,不要求写出演算过程。
      11、 压力方向改变,其阻值不变
      【解析】
      (1)由于题目中没有电压表,为了比较准确测量电阻,知道电流表 的阻值,所以用电流表作为电压表使用,电流表 连在干路上,即可求出电阻的阻值,电路图的设计:
      (2)根据串并联和欧姆定律得:,得到:.
      (3)从图象上可以看出压力方向改变,其阻值不变,其电阻与压力关系为一次函数,由图象可得:.
      12、刻度尺 1.015
      【解析】
      (1)[1].根据实验原理和题意可知,还需要用刻度尺测量A点到光电门的距离,故选刻度尺;
      (2)[2].20分度的游标卡尺,精确度是0.05mm,游标卡尺的主尺读数为1cm,游标尺上第3个刻度和主尺上某一刻度对齐,所以游标读数为,所以最终读数为:.
      (3)[3].根据机械能守恒的表达式有
      利用小球通过光电门的平均速度来代替瞬时速度有
      整理后有
      则该直线斜率为
      可得
      四、计算题:本题共2小题,共26分。把答案写在答题卡中指定的答题处,要求写出必要的文字说明、方程式和演算步骤。
      13、 (1) (2)
      【解析】
      (1)设水平外力大小为F,木块甲在B点的速度大小为v1,从B点开始做平抛运动的时间为t,则:

      x=v1t,
      木块甲在台面上运动的过程,根据动能定理得:

      联立可得:

      (2) 设木块乙的质量为m乙,在B点的速度大小为v2,则乙平抛运动过程,有 3x=v2t
      木块乙在台面上运动的过程,根据动能定理得:

      解得:

      14、 (1)1.5m/s(2)2m
      【解析】
      (1)设小孩在木板上站稳时的速度大小为,对小孩和长木板构成的系统,由动量守恒定律得
      代入数据,解得
      (2)设小孩跳离木板时的速度大小为,对小孩和长术板构成的系统,由动量守恒定律可知
      设小孩与长木板之间水平方向的作用力大小为F,由牛顿第二定律得
      设小孩位移大小为,由动能定理得

      设木板位移大小为,由动能定理得
      设木板长度为,则有
      联立以上各式并代入数据,解得
      15、 (1)2kg;(2)4kg
      【解析】
      (1)初状态时,气体的压强,设气体的体积V1,倒上沙子后,气体的体积

      气体发生等温变化,根据玻意耳定律有:
      解得:
      加热前所倒沙子的质量为m1=2kg;
      (2)之后对汽缸加热,缸内气体发生等容变化,加热前气体的温度:
      加热前气体的温度:
      有:
      代入数据解得:
      对活塞和沙子受力分析,有:
      解得:沙子的质量为m2=4kg。

      相关试卷

      2026届江苏省南京市秦淮区高考仿真卷物理试卷含解析:

      这是一份2026届江苏省南京市秦淮区高考仿真卷物理试卷含解析,共12页。试卷主要包含了答题时请按要求用笔等内容,欢迎下载使用。

      2026届江苏省南京市、盐城市高考仿真卷物理试题含解析:

      这是一份2026届江苏省南京市、盐城市高考仿真卷物理试题含解析,共16页。

      2026届江苏省南京市秦淮区高三下学期第六次检测物理试卷含解析:

      这是一份2026届江苏省南京市秦淮区高三下学期第六次检测物理试卷含解析,共15页。试卷主要包含了答题时请按要求用笔等内容,欢迎下载使用。

      资料下载及使用帮助
      版权申诉
      • 1.电子资料成功下载后不支持退换,如发现资料有内容错误问题请联系客服,如若属实,我们会补偿您的损失
      • 2.压缩包下载后请先用软件解压,再使用对应软件打开;软件版本较低时请及时更新
      • 3.资料下载成功后可在60天以内免费重复下载
      版权申诉
      若您为此资料的原创作者,认为该资料内容侵犯了您的知识产权,请扫码添加我们的相关工作人员,我们尽可能的保护您的合法权益。
      入驻教习网,可获得资源免费推广曝光,还可获得多重现金奖励,申请 精品资源制作, 工作室入驻。
      版权申诉二维码
      欢迎来到教习网
      • 900万优选资源,让备课更轻松
      • 600万优选试题,支持自由组卷
      • 高质量可编辑,日均更新2000+
      • 百万教师选择,专业更值得信赖
      微信扫码注册
      手机号注册
      手机号码

      手机号格式错误

      手机验证码 获取验证码 获取验证码

      手机验证码已经成功发送,5分钟内有效

      设置密码

      6-20个字符,数字、字母或符号

      注册即视为同意教习网「注册协议」「隐私条款」
      QQ注册
      手机号注册
      微信注册

      注册成功

      返回
      顶部
      学业水平 高考一轮 高考二轮 高考真题 精选专题 初中月考 教师福利
      添加客服微信 获取1对1服务
      微信扫描添加客服
      Baidu
      map