搜索
      上传资料 赚现金

      2026届江苏省淮安市淮阴区高考仿真模拟物理试卷含解析

      • 647.5 KB
      • 2026-02-25 00:26:29
      • 14
      • 0
      • 教习网用户9316150
      加入资料篮
      立即下载
      2026届江苏省淮安市淮阴区高考仿真模拟物理试卷含解析第1页
      高清全屏预览
      1/16
      2026届江苏省淮安市淮阴区高考仿真模拟物理试卷含解析第2页
      高清全屏预览
      2/16
      2026届江苏省淮安市淮阴区高考仿真模拟物理试卷含解析第3页
      高清全屏预览
      3/16
      还剩13页未读, 继续阅读

      2026届江苏省淮安市淮阴区高考仿真模拟物理试卷含解析

      展开

      这是一份2026届江苏省淮安市淮阴区高考仿真模拟物理试卷含解析,共16页。试卷主要包含了,求等内容,欢迎下载使用。
      1.全卷分选择题和非选择题两部分,全部在答题纸上作答。选择题必须用2B铅笔填涂;非选择题的答案必须用黑色字迹的钢笔或答字笔写在“答题纸”相应位置上。
      2.请用黑色字迹的钢笔或答字笔在“答题纸”上先填写姓名和准考证号。
      3.保持卡面清洁,不要折叠,不要弄破、弄皱,在草稿纸、试题卷上答题无效。
      一、单项选择题:本题共6小题,每小题4分,共24分。在每小题给出的四个选项中,只有一项是符合题目要求的。
      1、若宇航员在月球表面附近自高h处以初速度v0水平抛出一个小球,测出小球从抛出到落地的位移为L。已知月球半径为R,万有引力常量为G,则下列说法正确的是( )
      A.月球表面的重力加速度
      B.月球的质量
      C.月球的第一宇宙速度
      D.月球的平均密度
      2、如图所示,为某静电除尘装置的原理图,废气先经过机械过滤装置再进入静电除尘区、图中虚线是某一带负电的尘埃(不计重力)仅在电场力作用下向集尘极迁移并沉积的轨迹,A、B两点是轨迹与电场线的交点,不考虑尘埃在迁移过程中的相作用和电荷量变化,则以下说法正确的是
      A.A点电势高于B点电势
      B.尘埃在A点的加速度大于在B点的加速度
      C.尘埃在迁移过程中做匀变速运动
      D.尘埃在迁移过程中电势能始终在增大
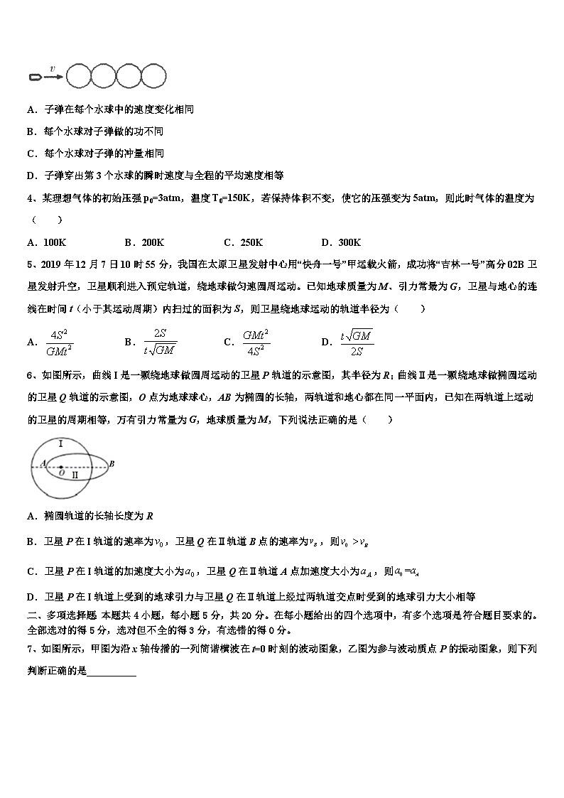
      3、四个水球可以挡住一颗子弹!如图所示,是央视《国家地理》频道的实验示意图,直径相同(约30cm左右)的4个装满水的薄皮气球水平固定排列,子弹射入水球中并沿水平线做匀变速直线运动,恰好能穿出第4个水球,气球薄皮对子弹的阻力忽略不计。以下判断正确的是( )
      A.子弹在每个水球中的速度变化相同
      B.每个水球对子弹做的功不同
      C.每个水球对子弹的冲量相同
      D.子弹穿出第3个水球的瞬时速度与全程的平均速度相等
      4、某理想气体的初始压强p0=3atm,温度T0=150K,若保持体积不变,使它的压强变为5atm,则此时气体的温度为( )
      A.100KB.200KC.250KD.300K
      5、2019年12月7日10时55分,我国在太原卫星发射中心用“快舟一号”甲运载火箭,成功将“吉林一号”高分02B卫星发射升空,卫星顺利进入预定轨道,绕地球做匀速圆周运动。已知地球质量为M、引力常最为G,卫星与地心的连线在时间t(小于其运动周期)内扫过的面积为S,则卫星绕地球运动的轨道半径为( )
      A.B.C.D.
      6、如图所示,曲线I是一颗绕地球做圆周运动的卫星P轨道的示意图,其半径为R;曲线Ⅱ是一颗绕地球做椭圆运动的卫星Q轨道的示意图,O点为地球球心,AB为椭圆的长轴,两轨道和地心都在同一平面内,已知在两轨道上运动的卫星的周期相等,万有引力常量为G,地球质量为M,下列说法正确的是( )
      A.椭圆轨道的长轴长度为R
      B.卫星P在I轨道的速率为,卫星Q在Ⅱ轨道B点的速率为,则
      C.卫星P在I轨道的加速度大小为,卫星Q在Ⅱ轨道A点加速度大小为,则
      D.卫星P在I轨道上受到的地球引力与卫星Q在Ⅱ轨道上经过两轨道交点时受到的地球引力大小相等
      二、多项选择题:本题共4小题,每小题5分,共20分。在每小题给出的四个选项中,有多个选项是符合题目要求的。全部选对的得5分,选对但不全的得3分,有选错的得0分。
      7、如图所示,甲图为沿x轴传播的一列简谐横波在t=0时刻的波动图象,乙图为参与波动质点P的振动图象,则下列判断正确的是__________
      A.该波的传播速率为4m/s
      B.该波的传播方向沿x轴正方向
      C.经过0.5s,质点P沿波的传播方向向前传播2m
      D.该波在传播过程中若遇到4m的障碍物,能发生明显衍射现象
      E.经过0.5s时间,质点P的位移为零,路程为0.4m
      8、如图所示,AC、BD为圆的两条互相垂直的直径,圆心为O,半径为R,将等电量的两正点电荷Q放在圆周上,它们的位置关于AC对称,与O点的连线和OC间夹角为30°,下列说法正确的是( )
      A.电荷q从A点运动到C点,电场力做功为零
      B.电荷q从B点运动到D点,电场力做功为零
      C.O点的场强大小为
      D.O点的场强大小为
      9、如图所示,A、B两滑块质量分别为2kg和4kg,用一轻绳将两滑块相连后分别置于两等高的水平面上,并用手按着两滑块不动。第一次是将一轻质动滑轮置于轻绳上,然后将一质量为4kg的钩码C挂于动滑轮上,只释放A而按着B不动;第二次是将钩码C取走,换作竖直向下的40N的恒力作用于动滑轮上,只释放B而按着A不动。重力加速度g=10m/s2,不计一切摩擦,则下列说法中正确的是( )
      A.第一次操作过程中,滑块A和钩码C加速度大小相同
      B.第一次操作过程中,滑块A的加速度为
      C.第二次操作过程中,绳张力大小为20N
      D.第二次操作过程中,滑块B的加速度为10m/s2
      10、如图所示,纸面内虚线1、2、3相互平行,且间距均为L。1、2间的匀强磁场垂直纸面向里、磁感应强度大小为2B,2、3间的匀强磁场垂直纸面向外、磁感应强度大小为B。边长为的正方形线圈PQMN电阻为R,各边质量和电阻都相同,线圈平面在纸面内。开始PQ与1重合,线圈在水平向右的拉力作用下以速度为向右匀速运动。设PQ刚进入磁场时PQ两端电压为,线圈都进入2、3间磁场中时,PQ两端电压为;在线圈向右运动的整个过程中拉力最大为F,拉力所做的功为W,则下列判断正确的是( )
      A.B.C.D.
      三、实验题:本题共2小题,共18分。把答案写在答题卡中指定的答题处,不要求写出演算过程。
      11.(6分)某同学设计了如图甲所示的电路来测量电源的电动势及电阻和的阻值。
      实验器材有:待测电源(不计内阻),待测电阻,待测电阻,电压表V(量程为,内阻很大),电阻箱(阻值范围为),单刀单掷开关,单刀双掷开关,导线若干。
      (1)先测电阻的阻值。请将该同学的操作补充完整:
      A.闭合开关,将开关连接触点,读出电压表示数;
      B.闭合开关,将开关连接触点,调节电阻箱,使电压表的示数仍为,同时读出电阻箱的示数;
      C.由A、B知电阻 __________。
      (2)继续测电源的电动势和电阻的阻值,该同学的做法是:闭合开关,将开关连接触点,多次调节电阻箱,读出多组电阻箱示数和对应的电压表示数。由测得的数据,绘出了如图乙所示的图线,则电源电动势 __________(保留三位有效数字),电阻 __________(保留两位有效数字)。
      12.(12分)某同学想要描绘标有“3.8 V,0.3 A”字样小灯泡L的伏安特性曲线,要求测量数据尽量精确,绘制曲线完整,可供该同学选用的器材除了开关、导线外,还有:
      电压表V1(量程0~3 V,内阻等于3 kΩ)
      电压表V2(量程0~15 V,内阻等于15 kΩ)
      电流表A1(量程0~200 mA,内阻等于10 Ω)
      电流表A2(量程0~3 A,内阻等于0.1 Ω)
      滑动变阻器R1(0~10 Ω,额定电流2 A)
      滑动变阻器R2(0~1 kΩ,额定电流0.5 A)
      定值电阻R3(阻值等于1 Ω)
      定值电阻R4(阻值等于10 Ω)
      定值电阻R5(阻值等于1 kΩ)
      电源E(E=6 V,内阻不计)
      (1)请画出实验电路图,并将各元件字母代码标在该元件的符号旁__________.
      (2)该同学描绘出的I–U图象应是下图中的___________.
      四、计算题:本题共2小题,共26分。把答案写在答题卡中指定的答题处,要求写出必要的文字说明、方程式和演算步骤。
      13.(10分)图示为直角三角形棱镜的截面,,,AB边长为20cm,D点到A点的距离为7cm,一束细单色光平行AC边从D点射入棱镜中,经AC边反射后从BC边上的F点射出,出射光线与BC边的夹角为,求:
      (1)棱镜的折射率;
      (2)F点到C点的距离。
      14.(16分)如图所示,一个初速为零、带电量为e、质量为m的正离子,被电压为U的电场加速后,经过一段匀速直线运动,垂直于边界MN进入磁感应强度为B的匀强磁场,磁场的水平宽度为d(忽略粒子所受重力),求:
      (1)离子在磁场中做圆周运动的半径R;
      (2)离子在磁中运动的时间
      15.(12分)如图所示,在竖直面内有一个光滑弧形轨道,其末端水平,且与处于同一竖直面内光滑圆形轨道的最低端相切,并平滑连接.A,B两滑块(可视为质点)用轻细绳拴接在一起,在它们中间夹住一个被压缩的微小轻质弹簧.两滑块从弧形轨道上的某一高度P点处由静止滑下,当两滑块刚滑入圆形轨道最低点时拴接两滑块的绳突然断开,弹簧迅速将两滑块弹开,其中前面的滑块A沿圆形轨道运动恰能通过圆形轨道的最高点,后面的滑块B恰能返回P点.己知圆形轨道的半径,滑块A的质量,滑块B的质量,重力加速度g取,空气阻力可忽略不计.求:
      (1)滑块A运动到圆形轨道最高点时速度的大小;
      (2)两滑块开始下滑时距圆形轨道底端的高度h;
      (3)弹簧在将两滑块弹开的过程中释放的弹性势能.
      参考答案
      一、单项选择题:本题共6小题,每小题4分,共24分。在每小题给出的四个选项中,只有一项是符合题目要求的。
      1、C
      【解析】
      A.由小球平抛,依题意有

      故A错误;
      B.由

      故B错误;
      C.第一宇宙速度
      故C正确;
      D.根据
      则月球平均密度
      故D错误。
      故选C。
      2、B
      【解析】沿电场线方向电势降低,由图可知,B点的电势高于A点电势,故A错误;由图可知,A点电场线比B点密集,因此A点的场强大于B点场强,故A点的电场力大于B点的电场力, 则A点的加速度大于B点的加速度,故B正确;放电极与集尘极间建立非匀强电场,尘埃所受的电场力是变化的.故粒子不可能做匀变速运动,故C错误;由图可知,开始速度方向与电场力方向夹角为钝角,电场力做负功,电势能增大;后来变为锐角,电场力做正功,电势能减小;对于全过程而言,根据电势的变化可知,电势能减小,故D错误.故选B.
      点睛:本题考查考查分析实际问题工作原理的能力,解题时要明确电场线的分布规律,并且能抓住尘埃的运动方向与电场力方向的关系是解题突破口.
      3、D
      【解析】
      A.子弹向右做匀减速运动,通过相等的位移时间逐渐缩短,所以子弹在每个水球中运动的时间不同。加速度相同,由知,子弹在每个水球中的速度变化不同,选项A错误;
      B.由知,f不变,x相同,则每个水球对子弹的做的功相同,选项B错误;
      C.由知,f不变,t不同,则每个水球对子弹的冲量不同,选项C错误;
      D.子弹恰好能穿出第4个水球,则根据运动的可逆性知子弹穿过第4个小球的时间与子弹穿过前3个小球的时间相同,子弹穿出第3个水球的瞬时速度即为中间时刻的速度,与全程的平均速度相等,选项D正确。
      故选 D。
      4、C
      【解析】
      理想气体体积不变,发生等容变化,则,代入数据得:,解得:.故C项正确,ABD三项错误.
      【点睛】
      在理想气体状态方程和气体实验定律应用中,压强、体积等式两边单位一样即可,不需要转化为国际单位;温度的单位一定要用国际单位(开尔文),不能用其它单位.
      5、A
      【解析】
      卫星绕地球做匀速圆周运动,根据万有引力提供向心力可知
      根据几何关系可知,卫星与地心连线在时间内扫过的面积
      联立解得卫星绕地球的轨道半径
      故A正确,B、C、D错误;
      故选A。
      6、B
      【解析】
      A.开普勒第三定律可得:
      因为周期相等,所以半长轴相等,圆轨道可以看成长半轴、短半轴都为R椭圆,故a=R,即椭圆轨道的长轴的长度为2R。故A错误。
      B.根据万有引力提供向心力可得:
      故,由此可知轨道半径越大,线速度越小;设卫星以OB为半径做圆周运动的速度为,则;又卫星在Ⅱ的B点做向心运动,所以有,综上有。故B正确。
      C.卫星运动过程中只受到万有引力的作用,故有:
      所以加速度为,又有OA

      相关试卷

      2026届江苏省淮安市淮阴区高考仿真模拟物理试卷含解析:

      这是一份2026届江苏省淮安市淮阴区高考仿真模拟物理试卷含解析,共16页。试卷主要包含了,求等内容,欢迎下载使用。

      2026届江苏省淮安中学高考仿真卷物理试卷含解析:

      这是一份2026届江苏省淮安中学高考仿真卷物理试卷含解析,共14页。

      2026届江苏省淮安市淮阴区高考物理三模试卷含解析:

      这是一份2026届江苏省淮安市淮阴区高考物理三模试卷含解析,共14页。试卷主要包含了答题时请按要求用笔等内容,欢迎下载使用。

      资料下载及使用帮助
      版权申诉
      • 1.电子资料成功下载后不支持退换,如发现资料有内容错误问题请联系客服,如若属实,我们会补偿您的损失
      • 2.压缩包下载后请先用软件解压,再使用对应软件打开;软件版本较低时请及时更新
      • 3.资料下载成功后可在60天以内免费重复下载
      版权申诉
      若您为此资料的原创作者,认为该资料内容侵犯了您的知识产权,请扫码添加我们的相关工作人员,我们尽可能的保护您的合法权益。
      入驻教习网,可获得资源免费推广曝光,还可获得多重现金奖励,申请 精品资源制作, 工作室入驻。
      版权申诉二维码
      欢迎来到教习网
      • 900万优选资源,让备课更轻松
      • 600万优选试题,支持自由组卷
      • 高质量可编辑,日均更新2000+
      • 百万教师选择,专业更值得信赖
      微信扫码注册
      手机号注册
      手机号码

      手机号格式错误

      手机验证码 获取验证码 获取验证码

      手机验证码已经成功发送,5分钟内有效

      设置密码

      6-20个字符,数字、字母或符号

      注册即视为同意教习网「注册协议」「隐私条款」
      QQ注册
      手机号注册
      微信注册

      注册成功

      返回
      顶部
      学业水平 高考一轮 高考二轮 高考真题 精选专题 初中月考 教师福利
      添加客服微信 获取1对1服务
      微信扫描添加客服
      Baidu
      map