搜索
      上传资料 赚现金

      福建省漳州市2025—2026学年高三上学期期末高中教学质量检测日语试卷(含答案,含听力)

      • 15.61 MB
      • 2026-02-24 16:09:18
      • 9
      • 0
      • 酱呼噜
      加入资料篮
      立即下载
      查看完整配套(共3份)
      包含资料(3份) 收起列表
      练习
      2025—2026学年(上)期末高中教学质量检测日语.pdf
      预览
      练习
      2025—2026学年(上)期末高中教学质量检测日语答案.pdf
      预览
      音频
      2025—2026学年(上)期末高中教学质量检测日语听力.mp3
      预览
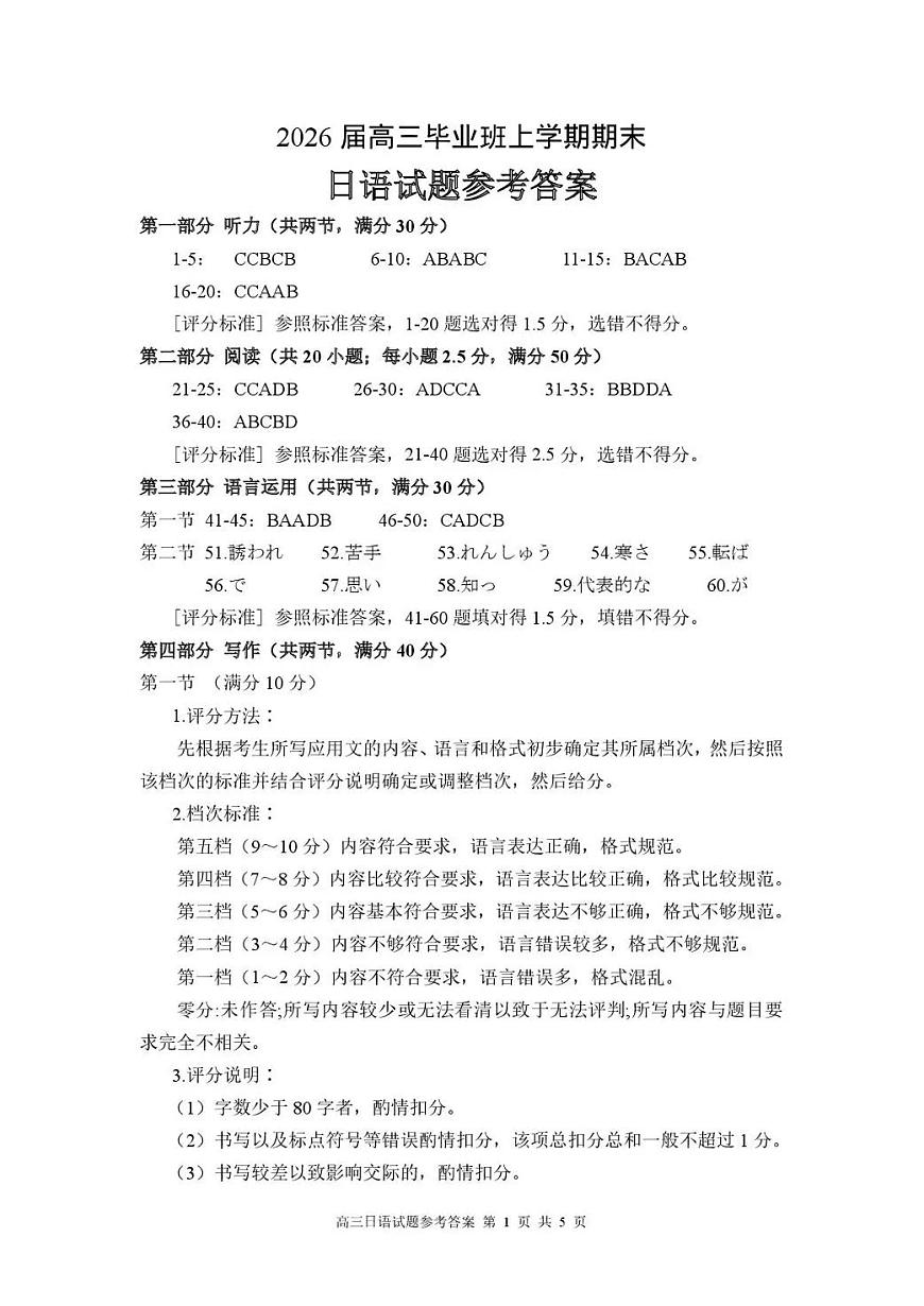
      正在预览:2025—2026学年(上)期末高中教学质量检测日语.pdf
      2025—2026学年(上)期末高中教学质量检测日语第1页
      1/10
      2025—2026学年(上)期末高中教学质量检测日语第2页
      2/10
      2025—2026学年(上)期末高中教学质量检测日语第3页
      3/10
      2025—2026学年(上)期末高中教学质量检测日语答案第1页
      1/5
      2025—2026学年(上)期末高中教学质量检测日语答案第2页
      2/5
      还剩7页未读, 继续阅读

      福建省漳州市2025—2026学年高三上学期期末高中教学质量检测日语试卷(含答案,含听力)

      展开

      这是一份福建省漳州市2025—2026学年高三上学期期末高中教学质量检测日语试卷(含答案,含听力),文件包含20252026学年上期末高中教学质量检测日语pdf、20252026学年上期末高中教学质量检测日语答案pdf、20252026学年上期末高中教学质量检测日语听力mp3等3份试卷配套教学资源,其中试卷共15页, 欢迎下载使用。

      相关试卷

      福建省漳州市2025—2026学年高三上学期期末高中教学质量检测日语试卷(含答案,含听力):

      这是一份福建省漳州市2025—2026学年高三上学期期末高中教学质量检测日语试卷(含答案,含听力),文件包含20252026学年上期末高中教学质量检测日语pdf、20252026学年上期末高中教学质量检测日语答案pdf、20252026学年上期末高中教学质量检测日语听力mp3等3份试卷配套教学资源,其中试卷共15页, 欢迎下载使用。

      福建省漳州市2025-2026学年高三上学期期末教学质量检测日语试题(含答案及听力音频、听力原文):

      这是一份福建省漳州市2025-2026学年高三上学期期末教学质量检测日语试题(含答案及听力音频、听力原文),文件包含20252026学年上期末高中教学质量检测日语pdf、20252026学年上期末高中教学质量检测日语答案pdf、20252026学年上期末高中教学质量检测日语听力mp3等3份试卷配套教学资源,其中试卷共15页, 欢迎下载使用。

      福建省漳州市2026届高三上学期第一次教学质量检测 日语试卷(含答案):

      这是一份福建省漳州市2026届高三上学期第一次教学质量检测 日语试卷(含答案),共14页。试卷主要包含了5分,满分7, 男の人の出身地はどこですか, 女の人はなぜ故郷に帰りますか等内容,欢迎下载使用。

      资料下载及使用帮助
      版权申诉
      • 1.电子资料成功下载后不支持退换,如发现资料有内容错误问题请联系客服,如若属实,我们会补偿您的损失
      • 2.压缩包下载后请先用软件解压,再使用对应软件打开;软件版本较低时请及时更新
      • 3.资料下载成功后可在60天以内免费重复下载
      版权申诉
      若您为此资料的原创作者,认为该资料内容侵犯了您的知识产权,请扫码添加我们的相关工作人员,我们尽可能的保护您的合法权益。
      入驻教习网,可获得资源免费推广曝光,还可获得多重现金奖励,申请 精品资源制作, 工作室入驻。
      版权申诉二维码
      欢迎来到教习网
      • 900万优选资源,让备课更轻松
      • 600万优选试题,支持自由组卷
      • 高质量可编辑,日均更新2000+
      • 百万教师选择,专业更值得信赖
      微信扫码注册
      手机号注册
      手机号码

      手机号格式错误

      手机验证码 获取验证码 获取验证码

      手机验证码已经成功发送,5分钟内有效

      设置密码

      6-20个字符,数字、字母或符号

      注册即视为同意教习网「注册协议」「隐私条款」
      QQ注册
      手机号注册
      微信注册

      注册成功

      返回
      顶部
      学业水平 高考一轮 高考二轮 高考真题 精选专题 初中月考 教师福利
      添加客服微信 获取1对1服务
      微信扫描添加客服
      Baidu
      map