搜索
      上传资料 赚现金

      2025-2026学年山东济宁市邹城市高一上学期期中考试生物试卷(学生版)

      • 1.5 MB
      • 2026-02-15 14:15:29
      • 19
      • 0
      •  
      加入资料篮
      立即下载
      2025-2026学年山东济宁市邹城市高一上学期期中考试生物试卷(学生版)第1页
      高清全屏预览
      1/10
      2025-2026学年山东济宁市邹城市高一上学期期中考试生物试卷(学生版)第2页
      高清全屏预览
      2/10
      2025-2026学年山东济宁市邹城市高一上学期期中考试生物试卷(学生版)第3页
      高清全屏预览
      3/10
      还剩7页未读, 继续阅读

      2025-2026学年山东济宁市邹城市高一上学期期中考试生物试卷(学生版)

      展开

      这是一份2025-2026学年山东济宁市邹城市高一上学期期中考试生物试卷(学生版),共10页。试卷主要包含了选择题,非选择题等内容,欢迎下载使用。
      1. 下列关于生物科学史的相关叙述,正确的是( )
      A. 施莱登和施旺运用不完全归纳法得出生物体都由细胞构成,是细胞学说的主要建立者
      B. 魏尔肖总结出“细胞通过分裂产生新细胞”
      C. 戈特和格伦德尔从鸡的红细胞提取脂质铺展成单分子层,推测细胞膜中磷脂分子排列为连续的两层
      D. 罗伯特森观察到的细胞膜暗一亮一暗的三层结构属于物理模型
      2. 2025年9月10日,国务院批复同意新建黄岩岛国家级自然保护区。黄岩岛周围生活着多种多样的海洋生物,其中最为有名的是金枪鱼,它的种类包括蓝鳍金枪鱼、长鳍金枪鱼等。下列说法正确的是( )
      A. 黄岩岛周围海域中所有的金枪鱼属于种群层次
      B. 水、阳光等不属于生命系统的组成成分
      C. 黄岩岛上所有生物及无机环境相互作用共同构成了生态系统
      D. “金枪鱼的离体线粒体在一定条件下能释放出CO2”为“细胞是生命活动的基本单位”提供了有力的事实支持
      3. 下列有关光学显微镜使用的叙述,正确的是( )
      A. 为避免长物镜损坏玻片,低倍镜转换为高倍镜前应该先提升镜头
      B. 若在50×的视野中均匀分布有20个细胞,则换用100×后,视野中的细胞数目是10个
      C. 要把视野中的物像放大,首先应该转动转换器换成高倍镜
      D. 将紫色的洋葱鳞片叶外表皮浸泡在0.3g/mL 的蔗糖溶液中,低倍镜可观察到液泡逐渐变小
      4. 地达菜又称地木耳,是由念珠蓝细菌形成的胶质群体。下列相关叙述正确的是( )
      A. 蓝细菌与衣藻细胞中都不含叶绿体但都能进行光合作用
      B. 脊髓灰质炎病毒、念珠蓝细菌和酵母菌都含有遗传物质和蛋白质
      C. 与人体细胞相比,地达菜细胞在结构上的最主要区别是有细胞壁
      D. 地达菜细胞有细胞壁,其主要成分是纤维素和果胶
      5. 2025年,科研人员在北京发现了一种体长仅5厘米左右,躯干布满黄黑相间花纹的鱼类新物种,并命名为“北京花鳅”,从其肝脏中提取的鱼肝油室温下呈液态,下列推测正确的是( )
      A. 北京花鳅细胞中数量最多的原子是氧原子
      B. 鱼肉在热加工的过程中,蛋白质变性不影响蛋白质的营养价值
      C. 从鱼类肝脏中提取出的鱼肝油富含饱和脂肪酸
      D. 北京花鳅富含钾、镁、磷、铁等大量元素,在细胞中多以离子形式存在
      6. 运动型饮料能补充运动中身体流失的水和无机盐,同时还能提供糖类来增强运动耐力。下列叙述错误的是( )
      A. 水能作为良好的溶剂,是因为水分子之间能够形成氢键
      B. 正常情况下,细胞中自由水与结合水的比值越高,细胞代谢越旺盛
      C. 缺钙会引起肢体抽搐,说明无机盐可以维持生物体正常的生命活动
      D. 若没有进行足够运动,运动型饮料中的糖类可能会转化为脂肪
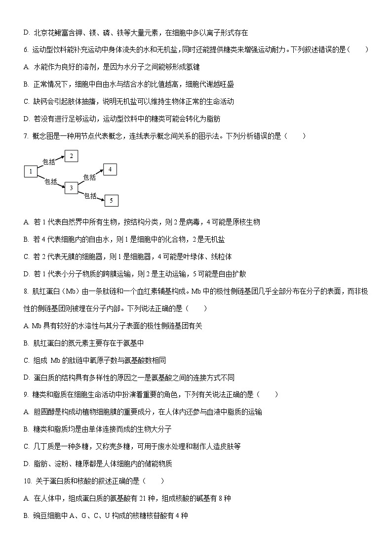
      7. 概念图是一种用节点代表概念,连线表示概念间关系的图示法。下列分析错误的是( )
      A. 若1代表自然界中所有生物,按结构分类,则2是病毒,4可能是原核生物
      B. 若4代表细胞内的自由水,则1是细胞中的化合物,2是无机盐
      C. 若2代表无膜的细胞器,则1是细胞器,4可能是叶绿体、线粒体
      D. 若1代表小分子物质的跨膜运输,则2是主动运输,5可能是自由扩散
      8. 肌红蛋白(Mb)由一条肽链和一个血红素辅基构成。Mb中的极性侧链基团几乎全部分布在分子的表面,而非极性的侧链基团则被埋在分子内部。下列说法正确的是( )
      A. Mb具有较好的水溶性与其分子表面的极性侧链基团有关
      B. 肌红蛋白的氮元素主要存在于氨基中
      C. 组成 Mb的肽链中氧原子数与氨基酸数相同
      D. 蛋白质的结构具有多样性的原因之一是氨基酸之间的连接方式不同
      9. 糖类和脂质在细胞生命活动中扮演着重要的角色,下列有关说法正确的是( )
      A. 胆固醇是构成动植物细胞膜的重要成分,在人体内还参与血液中脂质的运输
      B. 糖类和脂质均是由单体连接而成的生物大分子
      C. 几丁质是一种多糖,又称壳多糖,可用于废水处理和制作人造皮肤等
      D. 脂肪、淀粉、糖原都是人体细胞内的储能物质
      10. 关于蛋白质和核酸的叙述正确的是( )
      A. 在人体中,组成蛋白质的氨基酸有21种,组成核酸的碱基有8种
      B. 豌豆细胞中A、G、C、U构成的核糖核苷酸有4种
      C. 核酸是生物的遗传物质,仅存在于细胞核中
      D. 蛋白质和核酸具有多样性的原因之一是都具有千差万别的空间结构
      11. 某动物细胞中含有甲、乙、丙、丁4种生物大分子,其中丙为双链结构,丁为单链结构。组成这些生物大分子的主要元素共有5种,分别是C、H、O、X、Y,已知甲含有X,每种生物大分子一定含有的元素种类如表所示。下列描述正确的是( )
      A. 生物大分子的多样性都与单体的种类和排列顺序有关
      B. X、Y分别代表P和N,二者都是大量元素
      C. 该动物的遗传物质是丙,其彻底水解得到的有机物有5种
      D. 生物大分子彻底水解的产物均是其基本组成单位
      12. 研究发现某RNA病毒蛋白质外壳外存在一层病毒包膜,该包膜来源于宿主细胞膜,其上的糖蛋白S可与人体细胞表面的受体蛋白ACE2 结合,从而使病毒识别并侵染宿主细胞。下列说法正确的是( )
      A. 细胞膜的外表面有糖蛋白,这些糖蛋白叫糖被
      B. 磷脂双分子层和蛋白质构成了病毒包膜的基本支架
      C. 该病毒进入细胞的过程体现了细胞膜控制物质进出细胞具有一定的相对性
      D. 糖蛋白S与ACE2结合的过程体现了细胞膜具有进行细胞间信息交流的功能
      13. 科学家在细菌和酵母菌等细胞中都发现了一种仅含蛋白质的丝状结构——细胞蛇,它由三磷酸胞苷合成酶(CTPS)组成。以下说法正确的是( )
      A. CTPS 的组成元素是C、H、O
      B. 细胞蛇彻底水解后的产物只有氨基酸
      C. 细胞蛇的形成都需要内质网、高尔基体的加工
      D. 细胞蛇的形态变化由氨基酸的空间结构决定
      14. 人体细胞膜具有不同类型的磷脂(SM、PC、PE、PS和PI),PC与PE的含量占比在细胞膜内外侧有较大差异。与PC 相比,PE 极性头部空间占位较小,二者在磷脂双分子层的不等比分布可影响脂双层的曲度。下表为人体成熟红细胞膜中几种磷脂分布的百分比,据表分析下列相关叙述正确的是( )
      A. X侧为细胞内侧面,Y侧为细胞外侧面
      B. 脂肪酸与磷酸结合形成磷脂,磷脂使膜具有屏障作用
      C. 人体成熟红细胞的细胞膜、细胞器膜、核膜等构成生物膜系统
      D. 葡萄糖进入红细胞需要借助转运蛋白,但不消耗能量,属于协助扩散
      15. 生物兴趣小组从橘子果肉中分离得到完整的线粒体,操作流程如图。下列说法错误的是( )
      A. 匀浆的目的是释放线粒体
      B. 缓冲液可以用蒸馏水代替
      C. 差速离心可以将不同大小的颗粒分开
      D. 将线粒体置于清水中,线粒体会吸水涨破,先破裂的是外膜
      16. 某同学选用新鲜的黑藻叶片在高倍镜下观察叶绿体和细胞质的流动。下列说法正确的是( )
      A. 观察细胞质流动时,看到黑藻叶肉细胞中叶绿体围绕细胞核运动
      B. 观察时看到的结果如图所示,细胞质的实际流动方向是顺时针
      C. 可利用高倍显微镜观察到叶绿体的形态、分布及双层膜结构
      D. 叶绿体的形态和分布会随光照的强度和方向的改变而改变
      17. 下列关于细胞的成分、结构及功能的叙述中,正确的是( )
      A. 细胞内核糖体的合成都与核仁有关
      B. 叶绿体、线粒体和核糖体中都含有RNA 和蛋白质
      C. 洋葱根尖细胞中的中心体与细胞的有丝分裂有关
      D. 可以通过分析某病毒核酸的元素组成确定其为RNA病毒还是DNA病毒
      18. 蛋白质分选是依靠蛋白质自身信号序列,从蛋白质起始合成部位转运到其功能发挥部位的过程,可以分为两条途径。途径一是在游离核糖体上完成肽链合成,然后转运至线粒体、叶绿体及细胞核或成为细胞质基质和细胞骨架的成分,称为翻译后转运;途径二是蛋白质合成在游离核糖体上起始之后由信号序列引导,边合成边转入内质网中,再经一系列加工运至溶酶体、细胞膜或分泌到细胞外,即共翻译转运。下列相关分析正确的是( )
      A. 胰岛素、性激素等激素的分泌属于途径二
      B. 蛋白质分选需由细胞质提供信息分子调控,与细胞核无关
      C. 用3H标记氨基酸的羧基可确定某种蛋白质的分选是何种途径
      D. 细胞内蛋白质的合成都起始于核糖体
      19. 科学家推测,在分泌蛋白的合成过程中,游离核糖体最初合成的一段氨基酸序列作为信号序列,被位于细胞质基质中的信号识别颗粒(SRP)识别。信号序列与SRP 结合后,停止蛋白质的合成,只有引导核糖体附着于内质网上,才能继续蛋白质的合成,这就是信号肽假说(如图所示)。下列说法错误的是( )
      A. 组成染色体的蛋白质中也含有相同的信号肽序列
      B. 根据信号肽假说可以推测,细胞内的两种核糖体可以相互转化
      C. 若在合成新生肽阶段切除信号序列,则无法合成结构正确的分泌蛋白
      D. SRP 脱离了信号序列和核糖体后可返回细胞质基质中重复使用
      20. 下列有关细胞核的结构和功能的叙述,错误的是( )
      A. 核膜——双层膜,把核内物质与细胞质分开
      B. 染色质——主要由DNA和蛋白质组成,与染色体是同一物质
      C. 核仁——与某种RNA 的合成以及核糖体的形成有关
      D. 核孔——是大分子物质如RNA、DNA和蛋白质等进出细胞核的通道
      21. 某兴趣小组利用图示装置和表中试剂探究了透析袋的透性。当a为①、b为⑤,袋内溶液逐渐变为蓝色;当a为②、b为③,水浴(55℃)后透析袋内、外均不出现砖红色。下列叙述正确的是( )
      A. 若a为①+②、b为③,水浴后透析袋外最终会出现砖红色
      B. 若a为①+②、b为⑤,透析袋外的溶液最终会出现蓝色
      C. 若a为①+④、b为⑤,透析袋内的溶液最终会出现棕红色
      D. 若a为①+④、b为③,水浴后透析袋内最终会出现砖红色
      22. 为研究生物膜的特点及应用,某科研小组比较生物膜和人工膜(双层磷脂)对多种物质的通透性,结果如图。据图不能得出的结论是( )
      A. 水分子可以通过通道蛋白进入细胞
      B. 分子的大小影响其通过人工膜的扩散速率
      C. 甘油以自由扩散的方式通过生物膜
      D. 生物膜对K+、Na+、Cl-通透性不同,说明生物膜具有选择透过性
      23. 将紫色洋葱鳞片叶外表皮置于一定浓度的蔗糖溶液中,某一时刻观察到的图像如图。下列说法正确的是( )
      A. ①③⑤构成原生质层,其伸缩性小于④
      B. 在图示状态中,②处溶液浓度一定小于外界溶液浓度
      C. 蔗糖分子和H2O能自由通过该洋葱鳞片叶表皮细胞的细胞壁
      D. 若实验材料换成紫色洋葱鳞片叶内表皮,不能发生质壁分离
      24. 已知甲状腺滤泡细胞内I-的浓度远高于细胞生活环境中I-的浓度,一种位于NIS胞膜上的载体蛋白————钠碘同向转运体(NIS)能介导细胞生活的环境中I-进入甲状腺滤泡细胞,I-是参与合成甲状腺激素的主要元素。已知高氯酸根离子能与I-竞争NIS,药物地高辛能抑制钠钾泵的活性。下列叙述错误的是( )
      A. I-借助NIS跨膜运输时,需要钠钾泵维持细胞内外Na+浓度差
      B. Na+进出甲状腺滤泡细胞的物质运输方式不同
      C. 细胞外液中高氯酸根离子浓度增大会导致甲状腺激素合成减少
      D. 地高辛可促进甲状腺滤泡细胞吸收I
      25. 生长于NaCl浓度稳定在100 mml/L的液体培养基中的酵母菌,可通过离子通道吸收Na+,但细胞质基质中Na+浓度超过30 mml/L时会导致酵母菌死亡。为避免细胞质基质Na+浓度过高,液泡膜上的蛋白N可将Na+以主动运输的方式转运到液泡中,细胞膜上的蛋白W也可将Na+排出细胞。下列说法错误的是( )
      A. Na+在液泡中的积累有利于酵母细胞吸水
      B. 蛋白N转运Na+过程中自身构象会发生改变
      C. 通过蛋白W外排Na+的过程不需要细胞提供能量
      D. Na+通过离子通道进入细胞时不需要与通道蛋白结合
      二、非选择题:本题包括4小题,共50分。
      26. 下图是显微镜下观察到的几种细胞或组织图像(A为口腔上皮细胞,D中细胞取自猪的血液),请据图回答:
      (1)上述细胞中为原核细胞的是______(填字母),其遗传物质主要存在于______中。一定具有细胞核的是______(填字母)。
      (2)A、B、C、D、E所示细胞具有统一性,原因是______(答出两点)。
      (3)图中B生物中因含______(填物质名称),故属于能进行光合作用的自养生物。淡水水域污染后富营养化,导致B和绿藻大量繁殖形成让人讨厌的水华,影响水质和水生动物的生活,常见的B有______(答出两种)。
      (4)临床上常用青霉素治疗肺炎,青霉素通过干扰E的细胞壁合成导致其裂解,从而达到杀菌的目的。用青霉素______(填“能”或“不能”)治疗支原体肺炎,判断的依据是______。
      (5)与上述生物不同,病毒是非细胞形态的生命体,它的主要生命活动必须在细胞内实现。要清楚观察病毒的形态结构需要使用的显微镜类型是______。体外培养的梭形昆虫细胞,被某病毒感染后会转变为圆球形,原因是病毒感染引起了昆虫细胞内______(填细胞结构)的改变。
      27. 细胞自噬就是细胞通过溶酶体降解自身受损或衰老的细胞器和大分子物质。细胞通过自噬可以重复利用有用的物质,确保细胞本身的代谢需要和某些细胞器的更新。下图表示一种常见的细胞自噬过程。
      (1)据图判断:a、b、c分别是______。在细胞进行生命活动的过程中,下列细胞器中不会出现核酸分子的是______(填序号)。
      ①溶酶体②高尔基体③核糖体④叶绿体⑤线粒体⑥中心体
      (2)图中的融合过程体现了膜的流动性,膜具有该特点的原因是______。除图示功能外,溶酶体还具有的功能是______。
      (3)酵母菌细胞的液泡和动物细胞中溶酶体的作用相似,科学家以突变型酵母菌(液泡内缺乏水解酶)和普通型酵母菌为材料,研究液泡与细胞自噬之间的关系。其中以______型酵母菌作为实验组,______型酵母菌作为对照组,两组酵母菌同时进行饥饿培养,一段时间后发现______型酵母菌细胞中会出现自噬体大量堆积在液泡的现象。据此推测,当环境中营养物质缺乏时细胞的自噬作用会______(填“增强”或“减弱”)。
      28. 根据所学的蛋白质以及细胞结构的有关知识,回答下列问题:
      (1)神经细胞受到刺激时,受体蛋白偶联的通道蛋白打开,引起大量Na+内流,使细胞产生兴奋,这体现了蛋白质的______功能。
      (2)胶原蛋白由三条多肽链组成,每一条肽链都由重复出现的甘氨酸—脯氨酸—赖氨酸肽段构成,这三种氨基酸中,只有赖氨酸的R基中含有1个氨基,另外两种氨基酸的R基中无氨基。氨基酸分子通过______反应,形成一条“—甘—赖——脯——”序列重复150次的肽链,此肽链所含游离的氨基为______个。作为手术缝合线的胶原蛋白只有被水解成氨基酸后才能被人体组织吸收,水解蛋白质时所需的水中的氢用于形成______。
      (3)成人的血红蛋白(HbA)由两条α链和两条β链组成。若HbA的β链的第6位氨基酸由谷氨酸变为缬氨酸,就会形成异常的血红蛋白(HbS),进而导致镰状细胞贫血症。
      ①两种氨基酸的R 基团结构如图所示,写出缬氨酸的结构通式______。
      ②HbA可溶且不聚集。如图所示,与HbA相比,HbS由于β亚基结构改变产生疏水突起,导致______,因而形成多聚体,大量多聚体聚集形成不溶性纤维,使红细胞由两面凹的圆饼状扭曲成镰刀状,运输氧气能力______。
      (4)为研究分泌蛋白合成、分泌与运输途径,将3H标记的亮氨酸注射到胰腺腺泡细胞中进行示踪。带有放射性标记的物质依次经过的具膜结构是______。该过程中形成的许多囊泡就像深海中的潜艇,在细胞中穿梭往来,繁忙地运输着“货物”,在其中起着重要的交通枢纽作用的是______,它的主要功能是______。
      29. 砷可严重影响植物的生长发育。拟南芥对砷胁迫具有一定的耐受性,为探究其机制,研究者进行了相关实验。回答下列问题:
      (1)砷通过转运蛋白F进入根细胞时需消耗能量,该运输方式属于______,这种运输方式的意义是______。
      (2)研究者以蛋白C含量不同的拟南芥为材料,检测了其根细胞中砷的含量,结果如图。由此推测,蛋白C可______(填“增强”或“减弱”)根对砷的吸收。进一步研究表明,砷激活的蛋白C可使细胞膜上的转运蛋白F磷酸化,磷酸化的F诱导细胞膜内陷,形成含有蛋白F的囊泡。由此判断,激活的蛋白C可使细胞膜上转运蛋白F的数量______,造成根对砷吸收量的改变。
      (3)砷和磷可竞争性通过转运蛋白F进入细胞。推测在砷胁迫下植物对磷的吸收量______(填“增加”或“减少”),结合(2)和(3)的信息,分析其原因:______(答出两点)。
      (4)科学家在加利福尼亚州东部的莫诺湖里发现了一种被称作GFAJ—1的独特细菌,这种细菌能利用砷来代替磷元素构筑生命分子,进行一些关键的生化反应。推测砷可能存在于GFAJ—1的______等物质中(答出两种)。
      生物大分子




      组成元素种类
      4
      3
      5
      5
      SM
      PC
      PE
      PS
      PI
      细胞膜X侧的含量(%)
      21
      18
      5
      3
      3
      细胞膜Y侧的含量(%)
      3
      7
      22
      14
      4
      编号
      试剂

      质量分数为3%的可溶性淀粉溶液

      质量分数为5%的葡萄糖溶液

      斐林试剂

      淀粉酶溶液

      碘溶液(棕红色)

      相关试卷

      2025-2026学年山东济宁市邹城市高一上学期期中考试生物试卷(学生版):

      这是一份2025-2026学年山东济宁市邹城市高一上学期期中考试生物试卷(学生版),共10页。试卷主要包含了选择题,非选择题等内容,欢迎下载使用。

      山东济宁市邹城市2025-2026学年高一上学期期中考试生物试题:

      这是一份山东济宁市邹城市2025-2026学年高一上学期期中考试生物试题,共8页。

      2025-2026学年山东省邹城市高三上学期期中生物试卷(学生版):

      这是一份2025-2026学年山东省邹城市高三上学期期中生物试卷(学生版),共12页。试卷主要包含了考试时间90分钟,满分100分等内容,欢迎下载使用。

      资料下载及使用帮助
      版权申诉
      • 1.电子资料成功下载后不支持退换,如发现资料有内容错误问题请联系客服,如若属实,我们会补偿您的损失
      • 2.压缩包下载后请先用软件解压,再使用对应软件打开;软件版本较低时请及时更新
      • 3.资料下载成功后可在60天以内免费重复下载
      版权申诉
      若您为此资料的原创作者,认为该资料内容侵犯了您的知识产权,请扫码添加我们的相关工作人员,我们尽可能的保护您的合法权益。
      入驻教习网,可获得资源免费推广曝光,还可获得多重现金奖励,申请 精品资源制作, 工作室入驻。
      版权申诉二维码
      欢迎来到教习网
      • 900万优选资源,让备课更轻松
      • 600万优选试题,支持自由组卷
      • 高质量可编辑,日均更新2000+
      • 百万教师选择,专业更值得信赖
      微信扫码注册
      手机号注册
      手机号码

      手机号格式错误

      手机验证码 获取验证码 获取验证码

      手机验证码已经成功发送,5分钟内有效

      设置密码

      6-20个字符,数字、字母或符号

      注册即视为同意教习网「注册协议」「隐私条款」
      QQ注册
      手机号注册
      微信注册

      注册成功

      返回
      顶部
      学业水平 高考一轮 高考二轮 高考真题 精选专题 初中月考 教师福利
      添加客服微信 获取1对1服务
      微信扫描添加客服
      Baidu
      map