搜索
      上传资料 赚现金
      点击图片退出全屏预览

      苏教版(2024)科学三年级下册 3.9 形态各异的植物(表格式教案)

      • 86.11 KB
      • 2026-02-12 14:46:42
      • 48
      • 0
      • 教习网会员1246781
      加入资料篮
      立即下载
      苏教版(2024)科学三年级下册 3.9 形态各异的植物(表格式教案)第1页
      点击全屏预览
      1/5
      苏教版(2024)科学三年级下册 3.9 形态各异的植物(表格式教案)第2页
      点击全屏预览
      2/5
      还剩3页未读, 继续阅读

      苏教版(2024)三年级下册(2024)第3单元 不同环境里的植物9 形态各异的植物表格教案

      展开

      这是一份苏教版(2024)三年级下册(2024)第3单元 不同环境里的植物9 形态各异的植物表格教案,共5页。教案主要包含了教学目标,教学重难点,教学准备,教学过程,教学反思等内容,欢迎下载使用。
      【教学目标】
      科学观念
      1.认识到植物的形态与其生活环境存在密切关联。
      2.了解不同环境中植物的典型形态及其适应性。
      科学思维
      1.通过观察和比较不同植物的形态,发展观察能力和归纳能力。
      2.学会根据植物形态推断其适宜的生长环境,初步形成“结构与功能相适应”的科学思维。
      探究实践
      1.能通过观察,描述植物的形态特征。
      2.能够参与小组讨论,合作完成“植物与环境匹配”任务。
      态度责任
      激发对植物多样性的兴趣,认识到植物与自然环境的密切联系。
      【教学重难点】
      重点:理解植物形态与环境的关系;能够根据植物形态推断其生长环境,并进行合理解释;观察和描述不同植物的形态特征,比较其异同。
      难点:理解同一类植物在不同环境中形态差异的原因;将植物形态特征与具体环境因素建立联系,进行初步的科学解释。
      【教学准备】
      教学课件(含实验视频:叶片大小与水分蒸发快慢的关系、水分蒸发是否能带走热量)、大小不等的两个塑料盒、量筒、水、太阳灯等。
      【教学过程】
      【教学反思】
      本节课教学从第二单元对单株植物生命历程的纵向观察,转向对多种植物生存策略的横向比较,核心目标在于引导学生建立“植物的形态结构与其生存环境相适应”这一重要的生物学观念。
      本课最大的亮点在于“叶片大小与水分蒸发关系”的模拟实验设计。用大小不同的塑料盒盛水模拟不同大小的叶片,用太阳灯照射模拟阳光,用量筒测量剩余水量,这一系列设计巧妙地将一个复杂的生物学过程(蒸腾作用)转化为三年级学生可操作、可测量、可比较的简单实验。学生亲眼观察到“小盒子剩水多”的现象,从而直观得出“叶片越大,水分蒸发越快”的结论。这一实证过程,为理解“炎热地区植物多阔叶(利于散热)、寒冷干旱地区植物多针叶(减少水分和热量散失)”提供了关键性的证据支撑,有效突破了教学难点,体现了“做中学”的科学教育精髓。但教师在总结“阔叶利于散热,针叶利于御寒”时,需向学生明确:水分蒸发本身会带走热量,因此减少水分蒸发(如针叶)也意味着减少热量散失,这有助于在寒冷环境中保温。这一热量传递的双重性,是学生理解的关键,建议用更生活化的比喻(如皮肤出汗凉快)辅助说明。
      “不同地区的艾草”和“不同海拔的松树”的形态差异打破了学生可能形成的“某环境对应某固定形态的植物”的刻板印象,展示了同一物种在不同环境压力下形态的可塑性变化。这极大地丰富了“适应”概念的内涵,培养了学生辩证与综合的思维。
      教学环节
      教学活动
      情境导入
      (5分钟)
      1.教师展示一组形态差异显著的植物图片(猴面包树、仙人柱、雪松、椰树),提问:这些植物长得各不相同,它们的茎和叶有什么特点?为什么会有这样的差异?
      2.引导学生自由发言,激发探究兴趣,引出课题——形态各异的植物。
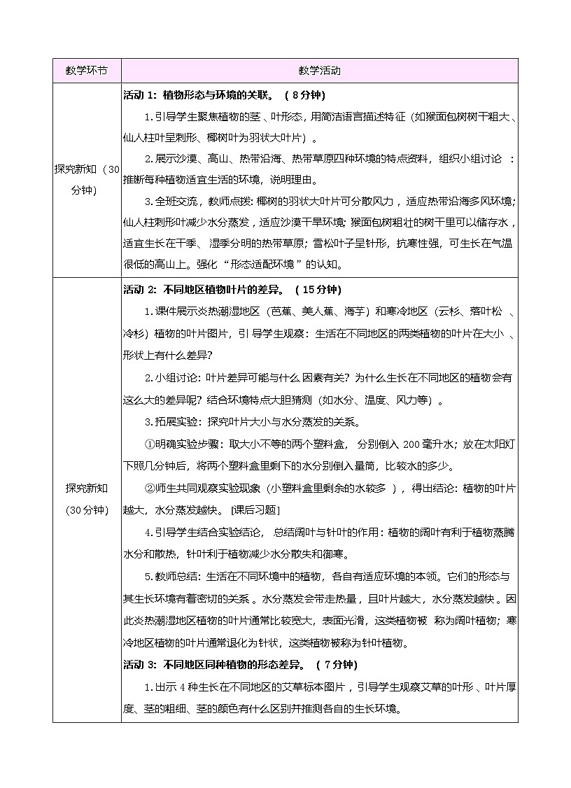
      探究新知(30分钟)
      活动1:植物形态与环境的关联。(8分钟)
      1.引导学生聚焦植物的茎、叶形态,用简洁语言描述特征(如猴面包树树干粗大、仙人柱叶呈刺形、椰树叶为羽状大叶片)。
      2.展示沙漠、高山、热带沿海、热带草原四种环境的特点资料,组织小组讨论:推断每种植物适宜生活的环境,说明理由。
      3.全班交流,教师点拨:椰树的羽状大叶片可分散风力,适应热带沿海多风环境;仙人柱刺形叶减少水分蒸发,适应沙漠干旱环境;猴面包树粗壮的树干里可以储存水,适宜生长在干季、湿季分明的热带草原;雪松叶子呈针形,抗寒性强,可生长在气温很低的高山上。强化“形态适配环境”的认知。
      探究新知
      (30分钟)
      活动2:不同地区植物叶片的差异。(15分钟)
      1.课件展示炎热潮湿地区(芭蕉、美人蕉、海芋)和寒冷地区(云杉、落叶松、冷杉)植物的叶片图片,引导学生观察:生活在不同地区的两类植物的叶片在大小、形状上有什么差异?
      2.小组讨论:叶片差异可能与什么因素有关?为什么生长在不同地区的植物会有这么大的差异呢?结合环境特点大胆猜测(如水分、温度、风力等)。
      3.拓展实验:探究叶片大小与水分蒸发的关系。
      ①明确实验步骤:取大小不等的两个塑料盒,分别倒入200毫升水;放在太阳灯下照几分钟后,将两个塑料盒里剩下的水分别倒入量筒,比较水的多少。
      ②师生共同观察实验现象(小塑料盒里剩余的水较多),得出结论:植物的叶片越大,水分蒸发越快。[课后习题]
      4.引导学生结合实验结论,总结阔叶与针叶的作用:植物的阔叶有利于植物蒸腾水分和散热,针叶利于植物减少水分散失和御寒。
      5.教师总结:生活在不同环境中的植物,各自有适应环境的本领。它们的形态与其生长环境有着密切的关系。水分蒸发会带走热量,且叶片越大,水分蒸发越快。因此炎热潮湿地区植物的叶片通常比较宽大,表面光滑,这类植物被称为阔叶植物;寒冷地区植物的叶片通常退化为针状,这类植物被称为针叶植物。
      活动3:不同地区同种植物的形态差异。(7分钟)
      1.出示4种生长在不同地区的艾草标本图片,引导学生观察艾草的叶形、叶片厚度、茎的粗细、茎的颜色有什么区别并推测各自的生长环境。
      2.出示两种生长在不同海拔高度地区的松树,组织学生观察,分组交流这两种松树的形态特征有哪些不同。[课后习题]
      3.教师总结:高海拔地区的松树叶短且硬,树皮较厚,球果小而紧凑;低海拔地区的松树叶长且软,树皮较薄,球果大而松散。
      总结与拓展
      (5分钟)
      1.师生共同总结:植物的形态特征是长期适应生长环境形成的,每种形态都有其生存意义,体现了“结构与功能相适应”的规律。
      2.选两株长势相近的大叶片植物和小叶片植物,放在相同环境下养护,观察并记录它们的生长状态,对比差异。
      3.搜集更多不同环境中的植物的资料,下节课分享交流。
      板书设计
      第9课 形态各异的植物
      板书设计
      习题设计
      见《课后习题》

      相关教案

      苏教版(2024)三年级下册(2024)第3单元 不同环境里的植物9 形态各异的植物表格教案:

      这是一份苏教版(2024)三年级下册(2024)第3单元 不同环境里的植物9 形态各异的植物表格教案,共5页。教案主要包含了教学目标,教学重难点,教学准备,教学过程,教学反思等内容,欢迎下载使用。

      小学科学苏教版(2024)三年级下册(2024)第3单元 不同环境里的植物9 形态各异的植物表格教学设计:

      这是一份小学科学苏教版(2024)三年级下册(2024)第3单元 不同环境里的植物9 形态各异的植物表格教学设计,共12页。教案主要包含了导入,探索,拓展,作业,练一练,整理,板书设计,课堂反思等内容,欢迎下载使用。

      小学科学苏教版(2024)三年级下册(2024)第3单元 不同环境里的植物9 形态各异的植物优质课表格教学设计:

      这是一份小学科学苏教版(2024)三年级下册(2024)第3单元 不同环境里的植物9 形态各异的植物优质课表格教学设计,共8页。教案主要包含了情境导入,聚焦植物形态差异等内容,欢迎下载使用。

      资料下载及使用帮助
      版权申诉
      • 1.电子资料成功下载后不支持退换,如发现资料有内容错误问题请联系客服,如若属实,我们会补偿您的损失
      • 2.压缩包下载后请先用软件解压,再使用对应软件打开;软件版本较低时请及时更新
      • 3.资料下载成功后可在60天以内免费重复下载
      版权申诉
      若您为此资料的原创作者,认为该资料内容侵犯了您的知识产权,请扫码添加我们的相关工作人员,我们尽可能的保护您的合法权益。
      入驻教习网,可获得资源免费推广曝光,还可获得多重现金奖励,申请 精品资源制作, 工作室入驻。
      版权申诉二维码
      小学科学苏教版(2024)三年级下册(2024)电子课本 新教材

      9 形态各异的植物

      版本: 苏教版(2024)

      年级: 三年级下册(2024)

      切换课文
      • 同课精品
      • 所属专辑26份
      欢迎来到教习网
      • 900万优选资源,让备课更轻松
      • 600万优选试题,支持自由组卷
      • 高质量可编辑,日均更新2000+
      • 百万教师选择,专业更值得信赖
      微信扫码注册
      手机号注册
      手机号码

      手机号格式错误

      手机验证码 获取验证码 获取验证码

      手机验证码已经成功发送,5分钟内有效

      设置密码

      6-20个字符,数字、字母或符号

      注册即视为同意教习网「注册协议」「隐私条款」
      QQ注册
      手机号注册
      微信注册

      注册成功

      返回
      顶部
      添加客服微信 获取1对1服务
      微信扫描添加客服
      Baidu
      map