搜索
      上传资料 赚现金
      独家版权

      9.2.2 欧洲西部(第2课时 海洋性气候与畜牧业、繁荣的旅游业)(教学设计)初中地理人教版(2024)七年级下册

      加入资料篮
      立即下载
      9.2.2 欧洲西部(第2课时 海洋性气候与畜牧业、繁荣的旅游业)(教学设计)初中地理人教版(2024)七年级下册第1页
      1/9
      9.2.2 欧洲西部(第2课时 海洋性气候与畜牧业、繁荣的旅游业)(教学设计)初中地理人教版(2024)七年级下册第2页
      2/9
      9.2.2 欧洲西部(第2课时 海洋性气候与畜牧业、繁荣的旅游业)(教学设计)初中地理人教版(2024)七年级下册第3页
      3/9
      还剩6页未读, 继续阅读

      初中地理欧洲西部第2课时教学设计

      展开

      这是一份初中地理欧洲西部第2课时教学设计,共9页。教案主要包含了教学内容,课程目标,教学目标,教学重难点,教学方法,课时设计,教学过程等内容,欢迎下载使用。
      自然环境;发达国家集中的地区。
      【课程目标】
      1.了解欧洲西部的地理位置,学会通过地理位置信息分析该地区的自然环境特征。
      2.运用地图、图像等相关资料,了解欧洲西部发达国家众多的原因及产业特征。
      【教学目标】
      1.人地协调:通过欧洲西部的地理位置特点了解欧洲西部如何因地制宜发展经济和农业喝旅游业。
      2.综合思维:了解欧洲西部的气候类型,以及气候类型对农业生产和旅游景观的影响。根据欧洲西部的地形特点,推断地形对气候类型及农业发展的有利条件。
      3.区域认知:能够运用地图描述欧洲西部的气候类型及特征。
      4.地理实践力:通过对欧洲西部的地形、地势、气候等自然环境的学习,认识到自然环境对农业生产和旅游业发展的重要影响。
      【教学重难点】
      1.重点:欧洲西部旅游业发达的优势条件;
      2.难点:欧洲西部的畜牧业和自然环境的关系;
      【教学方法】
      地理特征和视频导入;合作探究法;讲练结合法;地图法;图表分析法。
      【课时设计】
      1课时
      【教学过程】
      一、 新课导入
      小乐:小欧,我们了解了你的家乡有什么样地形区和河流,也欣赏了美丽的风景,还了解了你们那里的经济发展水平,那接下来给我们介绍一下你们当地的美食吧!
      小欧:好的小乐,提起来美食,那我可是很有经验的,我们家乡的饮食习惯是不一样的,首先就是我们用刀叉,而你们用筷子,这与我们吃的东西不一样有很大的关系,接下来看一个视频,了解我们的美食
      旅游小活动:观看视频,了解中西饮食文化的差异。
      思考:饮食的差异源于什么的差异?
      小欧:饮食的差异其实源于自然环境的差异,我们这里畜牧业比较发达,饲养牛羊比较多,所以饮食多跟牛羊有关,那小乐和同学们想一下,为什么我们的畜牧业发达?
      二、新课讲授
      (一)海洋性气候与畜牧业
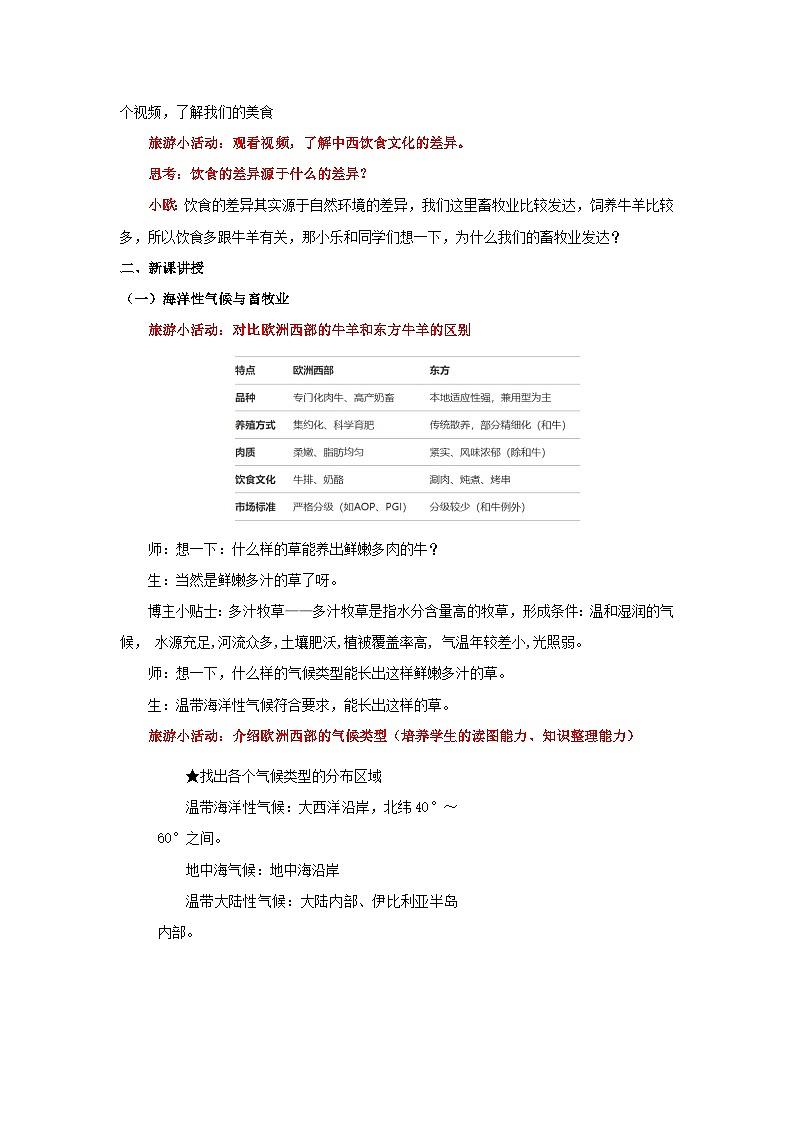
      旅游小活动:对比欧洲西部的牛羊和东方牛羊的区别

      师:想一下:什么样的草能养出鲜嫩多肉的牛?
      生:当然是鲜嫩多汁的草了呀。
      博主小贴士:多汁牧草——多汁牧草是指水分含量高的牧草,形成条件:温和湿润的气候, 水源充足,河流众多,土壤肥沃,植被覆盖率高, 气温年较差小,光照弱。
      师:想一下,什么样的气候类型能长出这样鲜嫩多汁的草。
      生:温带海洋性气候符合要求,能长出这样的草。
      旅游小活动:介绍欧洲西部的气候类型(培养学生的读图能力、知识整理能力)

      师:读图,说出温带海洋性气候的气候特征。
      生:气温:夏季凉爽,冬季温和、降水:全年降水较为均匀——全年温和湿润。
      ★这样的气候类型有什么好处和坏处是什么?
      博主小贴士:气候类型对农业的影响
      好处:对畜牧业有好处——气候温和,牧草全年生长,适宜放牧、降水均匀,无需大规模灌溉、天然草场多,提供充足优质的饲料、牧草生长周期长,营养丰富。
      坏处:对种植业有坏处——气候温凉,潮湿,农作物生长慢、多雨多雾,日照不足、缺乏高温期为农作物催熟。

      师生总结:归纳欧洲西部的气候特点和地形特点对发展畜牧业的有利影响。
      气候——全年温和湿润的气候,适宜多汁的牧草生长,因而畜牧业发达。
      地形——以平原为主,平原比例大,地势平坦,草场广布。
      地形——山脉走向有利于海洋上的湿润气流深入内陆,形成大范围海洋性气候
      拓展延申:思考:北美洲也有温带海洋性气候,为什么没形成世界著名乳畜业?

      北美洲沿岸地形阻挡湿润气流,温带海洋性气候面积较小。
      博主小贴士:了解欧洲西部的畜牧业。

      约克郡农场——生产酸奶、黄油和奶油:英国的农用土地面积为1860万平方公里,可农用的土地面积约占国土面积的75%其中1/3的农用土地用于农作物种植,其他2/3为永久性牧场,英国农场总数为32万个,用于发展畜牧业,面积约为1105万平方公里。
      博主小贴士:一瓶牛奶的旅程
      每个乳畜农场都有自动运作的挤奶棚,挤出的鲜奶用大容器储存并冷藏。每天由运奶车将收集的鲜奶运往附近的乳品加工厂,进行杀菌消毒,最快4-6个小时,我就能被人享用了呦!
      旅游小活动:观看视频,了解欧洲西部畜牧业的特点
      生:从牧草的耕种到挤奶工作到奶制品的加工——高度机械化喝自动化,
      旅游小活动:总结欧洲西部畜牧业发达的原因

      旅游小活动:认识地中海气候对农业生产的影响(课本P71活动题)
      植物的根、茎、叶等往往具有适应当地自然环境的特征。油橄榄是一种常绿树种,原产于地中海地区,喜光、喜温、耐旱(图 9.18)。油橄榄是一种油料作物,其果实可以榨取橄榄油。位于地中海沿岸的西班牙、希腊、意大利等国家是世界主要的油橄榄种植国。
      ★1.以罗马为例,描述地中海气候的特征。

      博主小贴士:地中海式农业——园艺业:是指分布于地中海沿岸及其它地中海气候区,是以种植业和畜牧业并重的混合型农业。优势农作物有小麦,大麦等。夏季干燥少雨,对作物生长而言水分不足,而冬季水分又显得相对过多。在该种气候条件下,植被为常绿硬叶林,有利于橄榄、葡萄、无花果、柑橘等作物的生长。
      (二)繁荣的旅游业
      博主小贴士:了解欧洲西部的旅游业

      欧洲西部是全球旅游业最发达的地区之一
      旅游小活动:想一下:到欧洲西部,我们能看到什么样的景观?观看视频,欣赏欧洲西部的美景,了解欧洲西部旅游业发展的优势条件。
      博主小贴士:
      挪威——峡湾风光:峡湾的形成要追溯到冰川时期,由于冰川的侵蚀作用,在陡峭的山谷和崖壁之间形成了很多“U”和“V”字型的山谷,后随着冰川的融化,海平面的上升,冰坎被海水淹没,海水进入u形谷,于是成了峡湾。
      瑞士——阿尔卑斯山滑雪:海拔合适:不高不低,平均海拔3000米,不至于出现高原反应;
      落差合适:有优良的滑道
      有大量的降雪和长积雪期:地中海和大西洋的海风随着海拔升高而变成降雪,雪期从10月份——次年6月份。
      地中海——阳光和沙滩: 西班牙人说:“我们地中海旅游是向全世界出口太阳和海滩”
      典型地中海气候,夏季干燥炎热(25-35℃),冬季温和,全年适宜旅游。细软白沙(如西班牙、希腊)、鹅卵石海滩(如法国蔚蓝海岸)和蓝旗认证(环保高标准)海滩遍布。海水清澈:沿岸海水能见度高,适合潜水、帆船等水上活动。”
      荷兰——风车王国:荷兰坐落在地球的盛行西风带,一年四季盛吹西风。同时它濒临大西洋,又是典型的海洋性气候国家,海陆风长年不息。这就给缺乏水力、动力资源的荷兰,提供了利用风力的优厚补偿。
      法国——卢浮宫:卢浮宫是世界四大博物馆之一,藏品中有被誉为世界三宝的《维纳斯》雕像、《蒙娜丽莎》油画和《胜利女神》石雕,更有大量希腊、罗马、埃及及东方的古董,还有法国、意大利的远古遗物。
      意大利——罗马斗兽场:建于72-80年间,是古罗马文明的象征。遗址位于意大利首都罗马市中心,它在威尼斯广场的南面,古罗马市场附近。是古罗马帝国专供奴隶主、贵族和自由民观看斗兽或奴隶角斗的地方。
      希腊——奥林匹克遗址公园:奥林匹亚是古代最著名、最重要的体育竞技赛事的发源地。从公元前776年到公元393年,每四年都会在此举办一届奥林匹克运动会。大约在公元前10世纪,这里成为供奉希腊神祇宙斯的神殿。
      奥地利——音乐王国:奥地利是音乐巨匠的摇篮,诞生了海顿、莫扎特、贝多芬等音乐大师,维也纳国家歌剧院、维也纳爱乐乐团和金色大厅至今仍是世界顶级音乐殿堂,新年音乐会全球瞩目。
      旅游小活动:说明欧洲西部发展旅游业的优势
      旅游小活动:认识地中海气候对农业生产的影响(课本P73活动题)
      旅游资源、经济、交通、政策等是影响旅游业发展的重要因素。从旅游资源、政策等方面,说明欧洲西部发展旅游业的优势。
      ★1.找出图 9.20 中旅游景点所在的国家。
      ★2.选择图9.20中你想前往的两个旅游景点,说明选择的理由。
      ★3.阅读下列材料,讨论《申根协定》对欧洲西部旅游业发展的促进作用。
      生:使跨国旅游过境更加方便
      旅游小活动:总结欧洲西部发展旅游业的优势
      景观——温秀美的自然风光,异彩纷呈的人文景观,旅游资源丰富,质量高。
      客源——欧洲经济发达,客源市场广阔 社会环境——稳定的社会环境,货币统一。
      交通——交通发达,旅游设施完备

      三、内容小结

      四、课堂练习
      完成导学案的相关练习题。
      五、教学反思


      相关教案

      初中地理欧洲西部第2课时教学设计:

      这是一份初中地理欧洲西部第2课时教学设计,共9页。教案主要包含了教学内容,课程目标,教学目标,教学重难点,教学方法,课时设计,教学过程等内容,欢迎下载使用。

      地理七年级下册(2024)欧洲西部优秀第2课时教案设计:

      这是一份地理七年级下册(2024)欧洲西部优秀第2课时教案设计,共7页。教案主要包含了教学内容,课程目标,教学目标,教学重难点,教学方法,课时设计,教学过程等内容,欢迎下载使用。

      人教版(2024)七年级下册(2024)欧洲西部第1课时教案及反思:

      这是一份人教版(2024)七年级下册(2024)欧洲西部第1课时教案及反思,共8页。教案主要包含了教学内容,课程目标,教学目标,教学重难点,教学方法,课时设计,教学过程等内容,欢迎下载使用。

      资料下载及使用帮助
      版权申诉
      • 1.电子资料成功下载后不支持退换,如发现资料有内容错误问题请联系客服,如若属实,我们会补偿您的损失
      • 2.压缩包下载后请先用软件解压,再使用对应软件打开;软件版本较低时请及时更新
      • 3.资料下载成功后可在60天以内免费重复下载
      版权申诉
      若您为此资料的原创作者,认为该资料内容侵犯了您的知识产权,请扫码添加我们的相关工作人员,我们尽可能的保护您的合法权益。
      入驻教习网,可获得资源免费推广曝光,还可获得多重现金奖励,申请 精品资源制作, 工作室入驻。
      版权申诉二维码
      初中地理人教版(2024)七年级下册(2024)电子课本 新教材

      第二节 欧洲西部

      版本: 人教版(2024)

      年级: 七年级下册(2024)

      切换课文
      • 同课精品
      • 所属专辑48份
      • 课件
      • 教案
      • 试卷
      • 学案
      • 更多
      欢迎来到教习网
      • 900万优选资源,让备课更轻松
      • 600万优选试题,支持自由组卷
      • 高质量可编辑,日均更新2000+
      • 百万教师选择,专业更值得信赖
      微信扫码注册
      手机号注册
      手机号码

      手机号格式错误

      手机验证码 获取验证码 获取验证码

      手机验证码已经成功发送,5分钟内有效

      设置密码

      6-20个字符,数字、字母或符号

      注册即视为同意教习网「注册协议」「隐私条款」
      QQ注册
      手机号注册
      微信注册

      注册成功

      返回
      顶部
      中考一轮 精选专题 初中月考 教师福利
      添加客服微信 获取1对1服务
      微信扫描添加客服
      Baidu
      map