










所属成套资源:【任务型教学】2026春最新八年级下册课件(含素材)+教案+导学案(师生版)+同步测试(含答
人教部编版(2024)八年级下册(2024)《昆虫记》完整版课件ppt
展开 这是一份人教部编版(2024)八年级下册(2024)《昆虫记》完整版课件ppt,文件包含核心素养部编版初中语文八上第五单元名著导读《昆虫记》pptx、核心素养部编版初中语文八上第五单元《昆虫记》教学设计doc等2份课件配套教学资源,其中PPT共56页, 欢迎下载使用。
名著导读 《昆虫记》 科普作品的阅读
1.了解作者及其作品的内容。2.结合具体选段体会《昆虫记》的艺术特色。3.了解法布尔倾其一生研究昆虫,撰写《昆虫记》所作出的努力,领悟追求真理、探求真相的“法布尔精神”。
《昆虫记》也叫作《昆虫物语》《昆虫学札记》《昆虫世界》《昆虫的故事》,英文名称是《The Recrds abut Insects》。该书不仅真实地记录了昆虫的生活,还透过昆虫世界折射出社会和人生,被誉为“昆虫的史诗”。
《昆虫记》一书描述了小小的昆虫恪守自然规则,为了生存和繁衍进行着不懈的努力。其中共详细介绍了三十二种昆虫的特点。在书中,法布尔依据其毕生从事昆虫研究的经历和成果,以人性观照虫性,用通俗易懂、生动有趣的散文式笔调,深入浅出地介绍了他所观察和研究的昆虫的外部形态、生物习性,真实地记录了几种常见昆虫的本能、习性、劳动、死亡等,既表达了作者对生命和自然的热爱和尊重,又传播了科学知识,体现了作者细致入微、孜孜不倦的科学探索精神。本书的问世被看作动物心理学的诞生。 《昆虫记》不仅是一部研究昆虫的科学巨著,同时也是一部讴歌生命的宏伟诗篇,鲁迅先生把《昆虫记》奉为“讲昆虫生活”的楷模。
-----科普作品的阅读
科普作品的写作目的是普及科学知识,增进大众对科学的了解。它的种类很多,如解说科学原理、探讨科学问题、介绍科学应用、展望科学前沿、回顾科学历史等,可谓洋洋大观。科普作品的写作方法虽然千差万别,但有一点是共同的,即都有力深入浅出,用通俗的语言说明复杂、抽象的事理,以利于科学知识的传播。 阅读科普作品,可注意以下一些问题:一、借助前言、后记或目录中有关作家的介绍,了解作家的生平事迹、科学成就,为阅读整本书做准备。
兴趣与遗传神秘的水塘石蚕神圣的甲虫蝉舍腰蜂螳螂不会迷失的精灵矿蜂萤火虫被管虫天牛朗格多克蝎子樵叶蜂采棉蜂和采脂蜂
西班牙犀头恩布沙白面孔螽斯黄蜂喜好冒险的蜂螨快乐的蟋蟀娇小的赤条蜂西西弗斯虫捕蝇蜂蝗虫金步甲松毛虫孔雀蝶卷心菜毛虫
寄生虫新陈代谢的工作者粪金龟和公共卫生蟹蛛迷宫蛛狼蛛克鲁蜀蜘蛛舞蛛蜘蛛的电报线食素的昆虫昆虫的几何学喜爱昆虫的孩子
法布尔(1823~1915),法国著名昆虫学家、动物行为学家,作家。 1823年12月22日出生在法国南方阿韦龙省圣雷翁村一户贫穷农民的家中。 法布尔于1833年中学毕业,1839年当工人。然而,勤奋好学的法布尔抓紧一切时间自学。 1840年,法布尔考取了沃克吕兹省阿维尼翁史的师范学校,毕业后谋得一份教师的职位,从此开始了长达20余年的中学教师生涯。 1844年与教师威拉德结婚。法布尔一面努力任教,一面利用业余时间不知疲倦的做动植物观察记录,立志做一个为虫子书写历史的人。 30岁那一年,法布尔靠自学取得自然科学学士学位。又过一年,法布尔获得自然科学博士学位。就在同一年,他在《自然科学年鉴》发表了长期积累的成果——《节腹泥蜂习俗观察记》。他不仅纠正了以往权威学者的错误,而且阐发了独到的见解,开始引起科学界人士注意。英国生物学家达尔文格外关注这位法国的年轻人,称他是“无与伦比的观察家”。
1875年,法布尔决定远离城市喧嚣,专心实现自己的昆虫学研究。他带领家人,前往乡间小镇塞里尼昂。在这里,他经过四年努力,1879年,终于把20多年的观察资料编撰成《昆虫记》第一卷出版。 1880年,法布尔用积攒下的一小笔钱,在小镇附近购得一处坐落在荒地上的老旧民宅。他用当地的普罗旺斯语给这处居所取了个风趣的雅号——荒石园。此后,法布尔守着心爱的“荒石园”,开足生命的马力,年复一年,不知疲倦的从事昆虫学研究,把劳动成果汇成一卷又一卷的《昆虫记》。 1910年,《昆虫记》第十卷问世了,这时法布尔已是86岁高龄的老人了。法国文学界以“昆虫世界的维吉尔”为称号,推荐他为诺贝尔文学奖候选人。可惜诺奖委员们还没来得及做最后决定,便传来法布尔离世的消息。 1915年10月11日,这位“以昆虫为琴拨响人类命运颤音的巨人”与世长辞。
你总能在葡萄架下,荆棘丛中,田野里,山坡上…… 找到他的身影。他顶着强烈的阳光,不顾蚊虫的叮咬,一蹲就是一天。他用家里的瓶瓶罐罐造了一个昆虫园,邀请蝎子、金龟子、蜣螂住进来,他把自己的家变成了“虫宅”。 有一次,法布尔走在路上,看见一群蚂蚁在搬一只死苍蝇,就掏出放大镜趴在地上观察。农夫们上工时看见他卧在野地里。等收工回来,仍看见他趴在原地一动不动,大家都认为他是“中了邪”。 还有一回,为了捕捉一只昆虫制作标本,他追着虫子跑了几百米,就在要捉住虫子的一刹那,他担心自己会因奔跑的惯性而用力过猛,碰坏了小虫子的腿,就故意摔了一跤,减缓冲力。这一跤差点跌断了法布尔的一条腿。 有一年,法布尔得了一场重病。他躺在冷冰冰的屋子里,看到床边的墙角有几只小子虫快冻僵了。法布尔小心地把它们捧起来,放在自己怀里。虫子有了暖气,渐渐苏醒了,在他的身上爬来爬去。法布尔看着看着高兴起来,连病痛都慢慢消失了。
“你们撕裂动物而我研究活体;你们把它变成悲惨而可怜的物体,而我使它变得可爱;你们在拷问室和解剖室工作,而我在蓝天下观察,倾听知了歌唱;你们用细胞和原形质做化学实验,而我在昆虫高尚的行为中研究它们的本能;你们窥探死亡,我观察生命。”
法布尔——一般科学工作者?
二、在阅读中,遇到一些专业性较强的概念、术语、要查找工具书或相关资料,把握其含义;要运用自己在课内外学到的知识加强理解,深化知识;如果科普作品的内容是你非常感兴趣或比较熟悉的,也可以质疑问难、拓展延伸,把阅读引向更深层次。比如读《昆虫记》,可以思考法布尔对动物习性的观察和分析,有哪些是正确的,有哪些是不够准确的。
蝈蝈有着有力的大颚、锐利的钳子,在一大早蝉还在休息的时候。蝈蝈在树上,非常勇敢地纵身追捕蝉,而蝉则惊慌失措地飞起逃窜。就像鹰在天空中追捕云雀一样。但是这种以劫掠为生的鸟是进攻比它弱的东西,而蝈蝈则相反,它进攻比自己大得多、强壮有力得多的庞然大物,而这种身材大小悬殊的肉搏,其结果是毫无疑问的。几乎总能把它的俘虏开膛破肚,因为蝉没有武器,只能哀鸣踢蹬。
这种昆虫非常漂亮,浑身嫩绿,侧面有两条淡白色的丝带, 身材优美,苗条匀称,两片大翼轻盈如纱。
三、体会科普作品蕴含的科学思维、科学理念和科学精神,扩大我们的知识领域、锻炼我们的思维,在阅读中汲取人生智慧。让科学的光芒照亮自己。阅读《昆虫记》,就可以对思考作者为何要坚持实地观察和反复实验,体会那种积极探索,求真务实的科学精神。
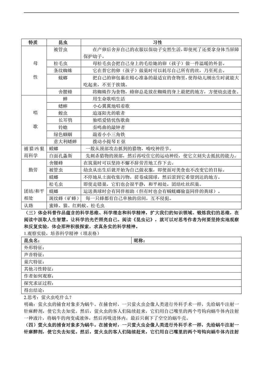
萤火虫的捕食对象多为蜗牛。在捕食时,一只萤火虫会像人类进行外科手术一样,先给蜗牛注射一针麻醉剂,使它失去知觉。然后,萤火虫的客人们陆续赶来,它们用自己嘴里的两个弯钩向蜗牛体内注射一种液汁,将蜗牛的肉变成液体,然后再吸进体内,最后只剩下了空空的蜗牛壳。
四、关注科普作品的艺术趣味。科普作品,都或多或少地运用了文学手段来介绍科学知识,一般都是结构严谨、逻辑严密、语言幽默、兼有理趣和情趣的。在阅读中,我们可以获得真知、也可以得到善的感染和美的熏陶。如《昆虫记》,既是富于科学性的昆虫学著作,又是可读性很强地优美散文。阅读时要发挥想象力,进入作品描写的世界,体会其文字之美,这样就可以一举多得,在语文学习方面也吸收到许多营养。
她的外表看上去相当美丽,身体纤细,体态优雅,披着淡绿的外衣,托着轻薄如纱的长翼,它的颈部是柔软的,头可以朝任何方向自由转动。它还有一个精致的面孔。她就是——
但那个可怜的蝗虫移动到螳螂刚好可以碰到它的时候,螳螂就毫不客气,一点儿也不留情地立刻动用它的武器,用它那有力的“掌”重重地击打那个可怜虫,再用那两条锯子用力的把它压紧。
于是,那个小俘虏无论怎样顽强抵抗,也无济于事了。接下来,这个残暴的恶魔鬼胜利者便开始咀嚼它的战利品了。它肯定是会感到十分得意的。就这样,像秋风扫落叶一样地对待敌人,是螳螂永不改变的信条。
赏析: 在作者朴素的笔下,一部严肃的学术著作如优美的散文,读者不仅能从中获得知识和思想,阅读本身就是一次独特的审美过程。在这个片段中,作者着重于对螳螂的动作描写,生动形象地为读者展现了微小的昆虫世界中的一幕,不仅体现了螳螂的英勇凶猛,表达了作者对螳螂的赞美和对生命的热爱,还巧妙地借用昆虫折射了人类的一些特性。
专题一:跟法布尔学观察
1.精读书中描述法布尔观察昆虫的精彩段落,结合实例总结法布尔观察的经验。2.借鉴法布尔的经验,设计一个观察实验,并进行实践,做好观察笔记。
全班共同阅读《昆虫记》,然后进行专题探究。建议有相同兴趣的同学组成读书小组。可以参考下列专题,也可以自行设计专题。完成专题探究后,可以在班里举办一次读书交流会,或者举办一次读书成果展览。
片段:如在金属笼子里,椎头螳螂的幼虫停在一个地方后姿势始终如一,毫不改变。它用四只后爪的爪尖钩住网子,后背朝下,纹丝不动,高高挂在笼顶,四个悬点承受着整个身体的重量。倒挂栖驻姿势是如此艰难,然而苍蝇的倒挂姿势却截然不同。苍蝇虽然也抓挂在天花板上,但是它总要抽出时间松弛一下,随便飞一飞,操起正常姿势走一走,肚皮贴地,肢体舒展开晒晒太阳。
赏析:这是法布尔对昆虫倒挂姿势的描写。法布尔对昆虫的描写,真是细致入微,令人赞叹。试问一下,哪个人没看到过苍蝇倒挂的姿势,但又有谁去注意它呢?但法布尔在《昆虫记》中对上千种昆虫进行了细致入微的描写,这也正是法布尔的成功之处。《昆虫记》中对昆虫的细节描写令人不得不佩服法布尔超人的观察力。
细致观察舍腰蜂、樵叶蜂、黑胡蜂,并区分它们。
我们常看到的它是白色的,带着条纹。你瞧,那些剪下来的碎叶又派上大用场了。它用剪下的许多零零碎碎的小叶片,把深处给堵塞了。
它一般是黑黄色的,他的腰非常纤细,腹部鼓起。他们飞行时悄无声息,步态也十分轻盈。黑胡峰在休息时,他的翅膀会折叠成两半。
这只小动物的身体很有意思,当中的部分非常的瘦小,但是后部却是非常肥大的,而这两个部分之间,竟然是由一根长线连接起来的。多么奇妙的小东西啊!
静心细听小昆虫们的歌声,并区分它们。
用生命歌唱生活
找寻土蜂、采脂蜂、蟋蟀各自的家。
挑选那些排水条件优良,并且拥有充足而温暖的阳光照射的地方作为自己的住所,而且它的住所每一点必须是自己亲手挖掘而成的。
它在蜗牛的空壳里塞上树胶和树脂,经过一番装修,就可以当房间用了。
它们没有固定的居所,也没有通往外界并与幼虫的小屋相连的自由通道,对它们来说,好像不需要进出的门,也不需要事先挖好任何通道。地下是它居住和活动的场所;它们凭借自己有力的上颚、坚硬的头颅和强健带刺的腿爪,像犁铧一样驰骋于流动的土壤中。
示例:观察蚯蚓的生活习性的实验报告步骤:(1)设计一个观察蚯蚓的实验,准备10条蚯蚓、一个有盖的黑色盒子。(2)把湿土倒在盒子的一边,另一边倒上干土,把蚯蚓放在盒子的中间,盖上盖子,5分钟后掀开盖子观察。
(3)反复实验,以减少实验结果的失误。(4)实验三次后,实验结果如下:第一次:干土中的蚯蚓有3条,湿土中的蚯蚓有6条,中间的蚯蚓有1条。第二次:干土中的蚯蚓有2条,湿土中的蚯蚓有6条,中间的蚯蚓有2条。第三次:干土中的蚯蚓有2条,湿土中的蚯蚓有8条,中间的蚯蚓有0条。(5)撰写实验报告: 通过这几次观察,我发现蚯蚓喜欢潮湿的生活环境。如果去小河边,可能会挖到蚯蚓;如果去菜园里土地肥沃的地方,也可能会找到蚯蚓。相反,在干燥的马路旁是很难找到蚯蚓的。
专题二:跟法布尔学探究1.研读法布尔着力探究的若干个具体案例,总结他的科学探究经验。2.借鉴法布尔的经验,选择你感兴趣的一个科学问题,设计方案,进行探究实验。
(研读“为了科学研究,我们可以很坦率地对蟋蟀说道:……最终,它的一生还是以右手琴师的身份度过的。” 尝试个案探究。)
蟋蟀为了科学研究,我们可以很坦率地对蟋蟀说道:“把你的乐器给我们看看。”像各种有价值的东西一样,它是非常简单的。它和螽斯的乐器很相像,根据同样的原理,它不过是一只弓,弓上有一只钩子,以及一种振动膜。右翼鞘遮盖着左翼鞘,差不多完全遮盖着,只除去后面和转折包在体侧的一部分,这种样式和我们原先看到的蚱蜢、螽斯,及其同类相反。蟋蟀是右边的盖着左边的,而蚱蜢等,是左边的盖着右边的。 两个翼鞘的构造是完全一样的。知道一个也就知道另一个了。它们分别平铺在蟋蟀的身上。在旁边,突然斜下成直角,紧裹在身上,上面还长有细脉。 如果你把两个翼鞘揭开,然后朝着亮光仔细地留意,你可以看到它是极其淡的淡红色,除去两个连接着的地方以外,前面是一个大的三角形,后面是一个小的椭圆,上面生长有模糊的皱纹,这两个地方就是它的发声器官,这里的皮是透明的,比其它的地方要更加紧密些,只是略带一些烟灰色。 在前一部分的后端边隙的空隙中有五条或是六条黑色的条纹,看来好像梯子的台阶。它们能互相磨擦,从而增加与下面弓的接触点的数目,以增强其振动。 在下面,围绕着空隙的两条脉线中的一条,呈肋状。切成钩的样子的就是弓,它长着约一百五十个三角形的齿,整齐得几乎符合几何学的规律。 这的确可以说是一件非常精致的乐器。弓上的一百五十个齿,嵌在对面翼鞘的梯级里面,使四个发声器同时振动,下面的一对直接摩擦,上面的一对是摆动摩擦的器具,它只用其中的四只发音器就能将音乐传到数百码以外的地方,可以想象这声音是如何的急促啊! 它的声音可以与蝉的清澈的鸣叫相抗衡,并且没有后者粗糙的声音。比较来说,蟋蟀的叫声要更好一些,这是因为它知道怎样调节它的曲调。蟋蟀的翼鞘向着两个不同的方向伸出,所以非常开阔。这就形成了制音器,如果把它放低一点,那么就能改变其发出声音的强度。根据它们与蟋蟀柔软的身体接触程度的不同,可以让它一会儿能发出柔和的低声的吟唱,一会儿又发出极高亢的声调。
蟋蟀身上两个翼盘完全相似,这一点是非常值得注意的。我可以清楚地看到上面弓的作用,和四个发音地方的动作。但下面的那一个,即左翼的弓又有什么样的用处呢?它并不被放置在任何东西上,没有东西接触着同样装饰着齿的钩子。它是完全没有用处的,除非能将两部分器具调换一下位置,那下面的可以放到上面去。如果这件事可以办到的话,那么它的器具的功用还是和以前相同,只不过这一次是利用它现在没有用到的那只弓演奏了。下面的胡琴弓变成上面的,但是所演奏出来的调子还是一样的。 最初我以为蟋蟀是两只弓都是有用的,至少它们中有些是用左面那一只的。但是观察的结果恰恰与我的想象相反。我所观察过的蟋蟀(数目很多)都是右翼鞘盖在左翼鞘上的,没有一只例外。 我甚至用人为的方法来做这件事情。我非常轻巧地,用我的钳子,使蟋蟀的左翼鞘放在右翼鞘上,决不碰破一点儿皮。只要有一点技巧和耐心,这件事情是容易做到的。事情的各方面都得很好,肩上没有脱落,翼膜也没有皱褶。 我很希望蟋蟀在这种状态下仍然可以尽情歌唱,但不久我就失望了。它开始回复到原来的状态。我一而再而三地摆弄了好几回,但是蟋蟀的顽固终于还是战胜了我的摆布。 后来我想这种试验应该在翼鞘还是新的、软的时候进行,即在蛴螬刚刚蜕去皮的时候。我得到刚刚脱化的一只幼虫,在这个时候,它未来的翼和翼鞘形状就像四个极小的薄片,它短小的形状和向着不同方向平铺的样子,使我想到面包师穿的那种短马甲,这蛴螬不久就在我的面前,脱去了这层衣服。 小蟋蟀的翼鞘一点一点长大,渐渐变大,这时还看不出哪一扇翼鞘盖在上面。后来两边接近了,再过几分钟,右边的马上就要盖到左边的上面去了。于是这时是我加以干涉的时候了。 我用一根草轻轻地调整其鞘的位置,使左边的翼鞘盖到右边的上面。蟋蟀虽然有些反抗,但是最终我还是成功了。左边的翼鞘稍稍推向前方,虽然只有一点点。于是我放下它,翼鞘逐渐在变换位置的情况下长大。蟋蟀逐渐向左边发展了。我很希望它使用它的家族从未用过的左琴弓来演奏出一曲同样美妙动人的乐曲。 第三天,它就开始了。先听到几声摩擦的声音,好像机器的齿轮还没有切合好,正在把它调整一样。然后调子开始了,还是它那种固有的音调。 唉,我过于信任我破坏自然规律的行为了。我以为已造就了一位新式的奏乐师,然而我一无所获。蟋蟀仍然拉它右面的琴弓,而且常常如此拉。它因拼命努力,想把我颠倒放置的翼鞘放在原来的位置,导致肩膀脱臼,现在它已经经过自己的几番努力与挣扎,把本来应该在上面的翼鞘又放回了原来的位置上,应该放在下面的仍放在下面。我想把它做成左手的演奏者的方法是缺乏科学性的。它以它的行动来嘲笑我的做法,最终,它的一生还是以右手琴师的身份度过的。
总结科学探究的经验: 科学探究常用的方法有观察法、实验法、调查法和资料分析法等。法布尔研究昆虫的行为时,没有改变昆虫的生活环境,也没有对昆虫施加任何影响,因此,法布尔研究昆虫行为的方法主要是观察法。
提出问题:蚂蚁爱吃什么样的食物?提出假设:蚂蚁可能爱吃甜的食物;蚂蚁可能爱吃软的食物;蚂蚁可能爱吃小昆虫。设计实验:在一个培养皿的两端分别放上少许盐和少许糖,把一只蚂蚁放进培养皿中,仔细观察蚂蚁的行为。重复进行几次实验,分析实验结果,得出结论。实验结论:蚂蚁爱吃甜的食物。
专题三:跟法布尔学写作1.从写作的角度精读《昆虫记》,摘抄若干精彩片段,进行鉴赏、点评。2.观察你喜欢的小动物,学习法布尔的写作技巧,进行仿写。
1.示例:红蚂蚁会偷其他家族的孩子来侍候自己的家族。它们一般抢劫不同种类的蚂蚁,把它们的蛹运到自己窝里;不久后,小生命从蛹里出来,新生的异族就成为它们家中积极干活的佣人。赏析:运用拟人的修辞手法,表现了红蚂蚁的霸道、蛮横、聪明。
2.示例:狗生性灵活,反应十分敏捷。当看到有老鼠、虫蚁出现时,狗便展示其自身的本领,快速地捕捉盯紧的“猎物”。在狗的视线范围内,几乎没有一只猎物能够脱离它们的“五指山”。 狗的食量不大,但却很挑剔。狗每天的食量大约是人类的三分之一,最爱吃鱼、肉或是其他的骨头,不喜欢吃蔬菜、水果……狗的智力在低等动物界中也是非比寻常的,是人类的智力的四分之一。通过人工训练的狗能做许多高难度的动作:能在低空中极其准确地接住从较高空中掉下来的微细物品;后脚踮地,前爪与人类握手,像和人类打交道的朋友一般……
一个人耗费一生的光阴来观察、研究“虫子”,已经算是奇迹了; 一个人一生专为“虫子”写出十卷大部头的书,更不能不说是奇迹; 而这些写“虫子”的书居然一版再版,先后被翻译成50多种文字,直到百年之后还会在读书界一次又一次引起轰动,更是奇迹中的奇迹。 如果你能用心读完这本书,说明你热爱科学和文学,这也算是个奇迹吧!
鲁迅把《昆虫记》奉为“讲昆虫生活的楷模”,你认为鲁迅给予该书这么高评价的原因是什么?(体验看法)
(1)《昆虫记》将昆虫鲜为人知的生活和习性生动地揭示出来,使人们得以了解昆虫的真实生活情景。(2)《昆虫记》是优秀的科普著作,也是公认的文学经典。
1.科学与文学完美结合的典范。这是第一部用田野实验的方法研究活生生的昆虫的本能、习性的著作;同时,这又是用散文的形式著成的一部昆虫学著作。书中,法布尔运用文学手段介绍科学知识,根据观察获得的第一手资料,将昆虫鲜为人知的生活习性生动地描写出来,揭开了昆虫世界一个又一个的奥秘。2.以人性观照虫性,又以虫性反观社会人生。作者常用拟人手法表现昆虫世界,以人性观照虫性,使笔下的昆虫具有了与人类相似的独特灵性,如作者以“可怜天下父母心”去歌颂被管虫的母爱。同时,他又透过昆虫世界折射出社会人生,昆虫的本能、习性、劳动、婚恋、繁衍和死亡,无不渗透着作者对人生的思考,如由团结和平的松毛虫想到了人类的私有财产和斗争。
3.大量运用拟人、对比的手法。书中大量运用拟人的手法,赋予了每个小昆虫人一般的灵性,如小甲虫“为儿女操碎了心”、被毒蜘蛛咬伤的小麻雀会“愉快地进食,如果我们喂食的动作慢了,它甚至会像婴儿般哭闹”;为了突出各种昆虫的异同之处,法布尔还大量地运用了对比手法。在不断的对比中,各种昆虫的独特性得到了彰显。如《绿色蝈蝈》一文中,有蝈蝈与蝉叫声的对比、蝈蝈与鹰捕食方面的对比、蝈蝈与螳螂食性的对比。4.行文活泼,语言诙谐,充满情趣。《昆虫记》语言生动活泼,语调轻松诙谐,充满了盎然的情趣。如杨柳天牛在作者笔下像个吝啬鬼,身穿一件似乎“缺了布料”的短身燕尾礼服;石蚕的小鞘能帮助石蚕在水里自由地升降,就像是它的潜水艇。
法布尔对昆虫的描述,既充满童心又诗意幽默。在他的笔下: 松树金龟子是“暑天暮色中的点缀,是镶在夏至天幕上的漂亮首饰”; 萤火虫是“从明亮的圆月上游离出来的光点”; 他描述步甲“打仗这一职业不利于发展技巧和才能,它除了杀戮外,没有其它特长”; 犀粪蜣在他眼里是“忘我劳动,坚持在地下劳作,为了家庭的未来而鞠躬尽瘁”。
一句话评价:谱写昆虫生命的诗篇。
思考:《昆虫记》中昆虫们的生活习性,常被作者赋予人的思想和情感。你觉得这种写法好不好?
好。昆虫们被赋予人的思想感情,使人读后倍感亲切,仿佛将自己置身于昆虫世界之中,与昆虫们同呼吸,共命运。
该作品是一部概括昆虫的种类、特征、习性的昆虫学巨著,也是一部富含知识、趣味、美感和哲理的文学宝藏。作者将专业知识与人生感悟熔于一炉,娓娓道来,在对一种种昆虫的日常生活习性、特征的描述中体现出作者对生活世事特有的眼光,字里行间洋溢着作者本人对生命的尊重与热爱。
1.联系原著,结合实际生活谈谈你从法布尔及其创作的《昆虫记》得到的启发。(体验看法)①《昆虫记》中不仅有绚烂旖旎的虫类生活,也有一个博物学家对弱小生命的尊重。每一个生命都有其存在的价值,都不应该被忽视,都需要我们去理解。②我们应该学习作者积极探索、求真务实的科学精神,扩大我们的知识领域,锻炼我们的思维,在阅读中汲取人生智慧,让科学的光芒照亮自己。③兴趣是最好的老师。法布尔对昆虫有着浓厚的兴趣,所以能十年如一日地坚持对昆虫进行观察和试验,并获得了许多新发现,填补了当时昆虫学的许多空白。
2.法布尔对这些小生命有着怎样的情怀?
他对昆虫对形态、习性、劳动、繁衍和死亡的描述,处处洋溢着对生命对尊重,对自然万物对赞美。这种敬畏生命对情怀,给作品注入了灵魂和生气,使之成为“一部有趣,也很有益的书。”
19世纪最具影响力科普著作、文学经典
一部严谨的科学著作,研究昆虫的科学巨著,讴歌生命的宏伟诗篇。 “没有充满言之无物的公式,一知半解的瞎扯,而是准确地描述观察到的事实,一点儿不多,一点儿不少。”
腾讯读书频道举行“好书我推荐”活动,你将带着《昆虫记》参赛。请你用简洁扼要的语言为这部书写一篇精彩的推荐语。
示例1:《昆虫记》是作者对昆虫最直观的研究记录,影响了无数科学家、文学家及普通大众,其文学及科学非凡的成就受到举世推崇。虽然全文用大量篇幅介绍了昆虫的生活习性,但行文优美, 生动活泼,充满了盎然的情趣和诗意,被公众认为跨越领域、超越年龄的不朽传世经典! 示例2:《昆虫记》是法国杰出昆虫学家、文学家法布尔的传世佳作,亦是一部不朽的著作。它熔作者毕生研究成果和人生感悟于一炉,以人性观照虫性,将昆虫世界化作供人类获得知识、趣味、美感和思想的美文。字里行间洋溢着作者本人对生命的尊重与热爱。本书的问世被看作动物心理学的诞生。
文学家感受到的是诗般的语言昆虫学家关注的是的昆虫生态科学家看到了科学质疑实证精神哲学家看到了严密的逻辑心理学家看到了昆虫心理学传记作家看到了法布尔简单而不平凡的一生
相关课件
这是一份人教部编版(2024)八年级下册(2024)《昆虫记》完整版课件ppt,文件包含核心素养部编版初中语文八上第五单元名著导读《昆虫记》pptx、核心素养部编版初中语文八上第五单元《昆虫记》教学设计doc等2份课件配套教学资源,其中PPT共56页, 欢迎下载使用。
这是一份初中语文人教部编版(2024)八年级下册(2024)《昆虫记》教课内容ppt课件,共21页。PPT课件主要包含了教学目录,学习目标,作者作品,主要内容,第一卷,第二卷,第三卷,第四卷,第五卷,第六卷等内容,欢迎下载使用。
这是一份初中语文人教部编版(2024)八年级下册(2024)《昆虫记》集体备课ppt课件,共53页。PPT课件主要包含了阅读任务单,制作昆虫名片等内容,欢迎下载使用。

相关课件 更多
- 1.电子资料成功下载后不支持退换,如发现资料有内容错误问题请联系客服,如若属实,我们会补偿您的损失
- 2.压缩包下载后请先用软件解压,再使用对应软件打开;软件版本较低时请及时更新
- 3.资料下载成功后可在60天以内免费重复下载
免费领取教师福利 






.png)





