


2025-2026学年度天津市滨海新区大港油田第三中学高一上学期第二次月考历史试卷(解析版)
展开 这是一份2025-2026学年度天津市滨海新区大港油田第三中学高一上学期第二次月考历史试卷(解析版),共13页。试卷主要包含了单选题,开放性试题等内容,欢迎下载使用。
一、单选题:本大题共28小题,共84分。
1.商朝建立后,以神权强化王权,祭祀活动频繁且隆重,青铜器多作为礼器用于祭祀,造型庄重威严。到了西周,分封制与宗法制紧密结合,青铜不仅用于祭祀,还常被赋予表彰功绩、彰显身份的作用,造型与纹饰更加规整有序。这一变化说明 ()
A.封建等级秩序日益巩固
B.制度演变影响文化形态
C.青铜工艺水平得到提升
D.神权统治地位发生动摇
2.春秋战国时期,出现了普适性的思想,如老子认为“道”是万物本原,孔子的“仁”相较于“礼”能覆盖社会所有成员,法家认为一切应以“法”为评判标准,墨家则主张“兼爱”“尚贤”等。这种普适性思想的出现 ()
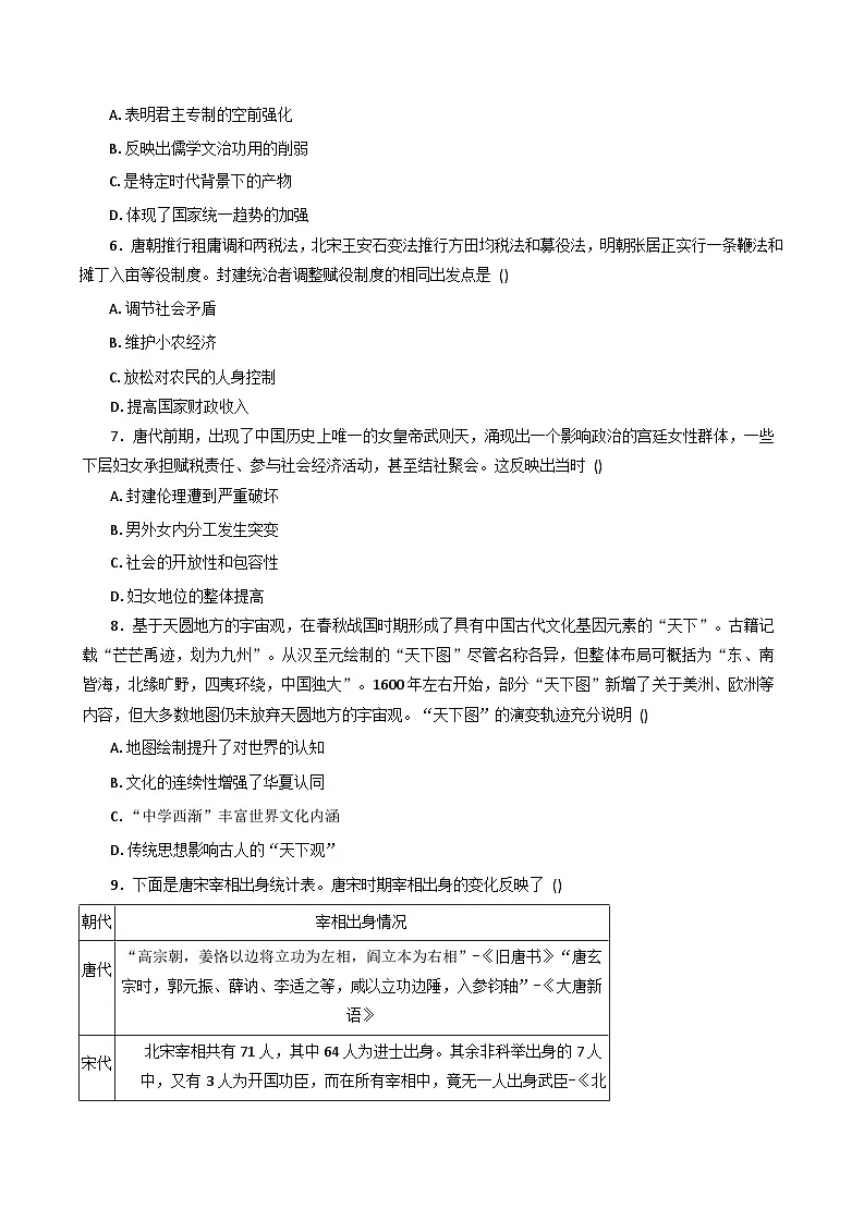
A.源于对理想社会秩序的追求
B.反映了血缘继承关系的崩溃
C.是持续探索自然世界的结果
D.有利于华夏认同观念的发展
3.在五千年的中华文明史中,周秦之变往往被视为第一次大变局,是一场由小共同体本位向大共同体本位的转变。下列最能反映这种转变的是 ()
A.铁犁牛耕技术得到推广
B.百家争鸣局面出现
C.统一多民族国家的建立
D.变法图强成为潮流
4.“出塞”是汉唐诗书中常见的字句,是指向中原以西、以北的少数民族地区的相关交通活动,如“张骞出塞”是从关中出发,一路至于西域。而战国时期秦国的“出塞”多为东行,由关中平原而东进。汉与战国时期“出塞”指意不同源于 ()
A.政治形态的变迁
B.交通路线的开拓
C.统一市场的形成
D.华夏认同的发展
5.魏晋南北朝时期的开国君主多用“武”谥(谥号),有学者认为这既是对开国君主生平事迹相对客观的反映,也是继位者对开国君主“武功”的溢美。据此可推知,这一时期“武”谥的使用 ()
A.表明君主专制的空前强化
B.反映出儒学文治功用的削弱
C.是特定时代背景下的产物
D.体现了国家统一趋势的加强
6.唐朝推行租庸调和两税法,北宋王安石变法推行方田均税法和募役法,明朝张居正实行一条鞭法和摊丁入亩等役制度。封建统治者调整赋役制度的相同出发点是 ()
A.调节社会矛盾
B.维护小农经济
C.放松对农民的人身控制
D.提高国家财政收入
7.唐代前期,出现了中国历史上唯一的女皇帝武则天,涌现出一个影响政治的宫廷女性群体,一些下层妇女承担赋税责任、参与社会经济活动,甚至结社聚会。这反映出当时 ()
A.封建伦理遭到严重破坏
B.男外女内分工发生突变
C.社会的开放性和包容性
D.妇女地位的整体提高
8.基于天圆地方的宇宙观,在春秋战国时期形成了具有中国古代文化基因元素的“天下”。古籍记载“芒芒禹迹,划为九州”。从汉至元绘制的“天下图”尽管名称各异,但整体布局可概括为“东、南皆海,北缘旷野,四夷环绕,中国独大”。1600年左右开始,部分“天下图”新增了关于美洲、欧洲等内容,但大多数地图仍未放弃天圆地方的宇宙观。“天下图”的演变轨迹充分说明 ()
A.地图绘制提升了对世界的认知
B.文化的连续性增强了华夏认同
C.“中学西渐”丰富世界文化内涵
D.传统思想影响古人的“天下观”
9.下面是唐宋宰相出身统计表。唐宋时期宰相出身的变化反映了 ()
A.唐宋政治与社会发生变迁
B.社会阶层流动日趋加速
C.宋代官员的素质高于唐代
D.人才选拔方式趋向成熟
10.下表反映了唐代在边远少数民族地区设置的羁縻府州概况。羁縻府州在政治上隶属中央政府,拥有独立武装和征税权,需对中央政府缴纳贡赋。由此可知,唐朝 ()
A.少数民族实现区域自治
B.边疆治理呈现新突破
C.民族交融使得边疆拓展
D.中央集权逐步削弱
11.1242年蒙古统治下的金朝,财政大臣奥都刺合蛮“扑买”(低价承包)民间田宅,尤其是官员手中闲置的部分土地,结果激起民怨,加剧恶性通胀循环。1262年面对拜占廷帝国的军事进攻,为解决财政压力,威尼斯授权政府发行国债(以税收作为定期利息),被称为13世纪最伟大的金融创新。对材料解读正确的是 ()
A.战争催生了金融创新
B.反映农耕文明和商业文明的差异
C.政府垄断破坏金融秩序
D.金融稳定是政权巩固的重要因素
12.1407年,郑和第一次下西洋回国。随后,琉球、中山、日本、别失八里、苏门答腊、爪哇、小葛兰等国入贡。除少数几个国家外,大多数国家使节的来访都与郑和的出使有关。材料反映了郑和下西洋 ()
A.给明朝政府带来巨大的财政收入
B.是明朝朝贡体制的延展
C.消除了海禁政策造成的不利影响
D.密切与亚非拉友好关系
13.下表为清代雍正至乾隆时期云南等三省及全国(各省)人数统计表(单位:口),表中三省人数变化的主要原因是 ()
A.自然环境的改造B.摊丁入亩的实施C.改土归流的推行D.高产作物的推广
14.明清时期,“广州凡矶围堤岸皆种荔枝、龙眼,或有弃田以种者。"每当荔枝、龙眼成熟的季节,大批商人前往购买,以致“为箱者、打包者各数百家,舟子、车夫皆以荔枝、龙眼赡口。”福建泉州“为稻利薄,蔗利厚,往往有改稻田种蔗者”。材料反映出当时 ()
A.闽粤农业多种经营较兴盛B.农业经济结构发生了变革
C.小农经济市场化趋势明显D.多种经济作物已广泛种植
15.下图为近代某次列强侵华战争形势图,以下选项中与此战争相关的是 ()
①中国失去北方大片领土
②鸦片贸易实现了合法化
③清政府成为“洋人朝廷”
④清政府允许列强招募华工
A.①②③
B.①②④
C.①③④
D.②③④
16.如图所示为1874-1904年中国旧土布(用土纱手工织成的布)与新土布(用机纱手工织成的布)价格情况(单位:文/尺)。由此可推知,此时期中国 ()
A.经济结构发生质变
B.民众的购买力提升
C.自然经济加速解体
D.逐渐沦为原料产地
17.19世纪末,郑观应指出:“盖国之强弱相等,则借(国际)公法相维持,若太强太弱,公法未必能行也。”对于中国,“如一国有得,各国均沾之语,何例也?中国所征各国商货关税甚轻,各国所征中国货税皆务从重,何也纳之吝也?”郑观应意在说明此时中国()
A.司法主权须重构
B.变法图强迫在眉睫
C.外交体制必须变革
D.关税主权开始丧失
18.自1853年开始,英、法、美等国公使相继向太平天国抛来橄榄枝,希望友好相处,唯一的条件是承认《南京条约》及其后续一系列不平等条约,但均遭到杨秀清等人的拒绝。1860年,英国官媒提出“为了尽快结束这长期不止的动乱,无论采取什么手段几乎都无人计较,因为叛乱正在使贸易受到损害。”上述现象反映了 ()
A.太平天国运动由盛转衰
B.列强从支持到打倒太平军
C.中外反动势力勾结起来
D.列强的侵略本质没有改变
19.洋务各企业在招股时,莫不大书“官督商办”之号,尤其是矿务企业极力鼓吹实行官督商办之后,“地利无坐弃之虞,而国课亦有常供之益”。然而,“一闻官督,则商民必多观望”,招商局、开平矿务局等企业均存在招股困难的问题。这反映出 ()
A.实业救国思潮得到民众认同
B.洋务企业管理体制亟待改革
C.中体西用理念得到有效贯彻
D.民族资本缺少良性发展环境
20.19世纪中期,孔子被塑造成一个跪在上帝面前苦苦哀求认错的守旧反动的妖魔;19世纪末期,孔子则被当时激进的文人尊为改革的先驱,力求“泯中西之界限,化新旧之门户”。对孔子形象的这种塑造反映了 ()
A.民主思想已成为当时社会潮流
B.传统儒学思想开始受到批判
C.西方资产阶级思想的影响增强
D.探索国家出路缺乏科学理论
21.1898年,清廷发布“明定国是”诏书,意图更张政治。该诏书明确指出:“此后中外大小诸臣,自王公以及士庶,各宜努力向上,发愤为雄,以圣贤义理之学,植其根本,又须博采西学之切于时务者,实力讲求,以救空疏迂谬之弊。”这反映出戊戌维新运动 ()
A.呈现新旧并存的时代特征
B.拥有较为坚实的社会基础
C.固守中体西用的传统理念
D.以“经世致用”为核心理念
22.“求变”“求新”是中国的历史传统,也是中华民族绵延不绝、中华文明传承不息的重要原因。胡适回忆说:“(1898年)《天演论》出版之后,不上几年便风行全国,竟作了中学生的读物了在中国屡次战败之后,在庚子、辛丑大耻辱之后,这个优胜劣败,适者生存的公式,确是一种当头棒喝,给了无数人一种绝大的刺激。”这反映了 ()
A.国家时局变化刺激了社会新思想的普及化
B.民主与科学思想在中国得到了广泛的传播
C.有识之士试图通过制度改革挽救民族危机
D.该理论直接推动资产阶级革命思潮的兴起
23.1900年10月英德两国签署协议规定“不得利用现时之纷扰在中国获得任何领土利益,其政策应以维持中国领土不使变更为指归”,这一协定很快得到日、美、法、俄等国的认同。对此理解正确的是 ()
A.列强放弃了在华取得的领土利益
B.中国政府在外交上取得重大成果
C.解决了列强在华权益分配的矛盾
D.民众反帝迫使列强调整侵华方式
24.1909年出版的漫画《不倒翁》,画中文字为:“嗟乎不倒翁,衣冠何楚楚。乃为外人之傀儡,是为玩物之人物。”该漫画旨在揭示 ()
A.资产阶级民主革命的必要性
B.清政府的统治根基严重动摇
C.近代中国民族危机不断加深
D.时人对预备立宪的严重不满
25.中华民国南京临时政府成立之初,《中华民国临时政府组织大纲》规定共和国实行总统制。后来《中华民国临时约法》将总统制改为责任内阁制,《中华民国约法》又改责任内阁制为总统制。上述变化反映的实质是 ()
A.民主共和观念的传播
B.共和政体的不断完善
C.新旧势力的激烈交锋
D.总统制符合发展趋势
26.据研究,19世纪末20世纪初,四川地区的土地兼并现象较为严重,但辛亥革命后数年间,该地区地权分布出现明显分散趋势。1915年地方志记载,成都平原“昔日豪强田产多析分,小农购地者众”。同时期,四川军政府颁布《田赋改革章程》,规定“凡前清官田、旗地一律收归国有,准原户优先承买”。造成这一变化的主要原因是 ()
A.资本主义经济秩序的确立
B.政治变革冲击旧有秩序
C.传统社会结构的根本变革
D.近代土地制度渐进调整
27.某论文引用了20世纪初南通大生纱厂女工朱乔姑的口述:“我离厂五里多,家里没有钟,就靠鸡子啼,有时啼早了,来到厂外一个人也没有,只好在门口等,迟到一点就要停工。一次迟到,工头就要停我工。”据此推断,该论文的主题最可能是 ()
A.工业文明对传统社会的冲击
B.近代商业经营方式的变化
C.工厂制度对女性地位的影响
D.中国工人阶级的政治觉醒
28.有学者指出:新文化运动破坏和扫除了儒学的腐化部分,但并没有打倒孔孟之真精神及真学术,反因其洗刷扫除之功而使孔孟程朱之真面目及真价值彰显出来,启发了人们对儒家思想真面目的重新认识,推进了“五四”后传统儒学的演化。该学者认为新文化运动 ()
A.破除了儒学对人个性的束缚
B.极大冲击了传统儒学地位
C.使儒学传统延续并获得复兴
D.有利于马克思主义的传播
二、开放性试题:本大题共1小题,共16分。
29.【晚清时期的内忧外患与救亡图存】阅读材料,完成下列要求。
材料:
【注】每课课题之下所列,为本课子目内容。
-摘自2019版《中外历史纲要(上)》
根据以上材料,以“19世纪中后期国家出路的探索”为题,写一篇历史短文。(要求:表述成文,阐释合理,史论结合,逻辑严密,条理清晰)
油田三中2025-2026学年度第一学期高一年级12月
阶段性检测历史学科参考答案
一、单选题:本大题共28小题,共84分。
1.答案:B
解析:商朝神权与王权结合,青铜器多为礼器;西周分封制与宗法制结合,青铜器兼具祭祀、表彰功绩、彰显身份的功能。这种变化体现了政治制度的演变影响了文化载体的功能与形态,B正确。西周尚未进入封建社会,A错误。材料强调青铜器功能变化,而非工艺水平提升,C错误。西周神权仍为王权服务,统治地位未动摇,D错误。
2.答案:D
解析:春秋战国时期的普适性思想突破了血缘与地域限制,覆盖社会所有成员,有利于打破族群隔阂,促进华夏认同观念的发展,D正确。这些思想源于社会变革的需求,而非对理想社会秩序的单纯追求,A错误。血缘继承关系并未崩溃,宗法制仍有影响,B错误。思想核心是探索社会秩序,而非自然世界,C错误。
3.答案:C
解析:周秦之变是小共同体本位向大共同体本位的转变,秦朝统一多民族国家的建立,确立了中央集权制度,实现了对全国的统一治理,最能反映这一转变,C正确。铁犁牛耕是生产力进步,与共同体本位转变无关,A错误。百家争鸣是思想领域的繁荣,B错误。变法图强是各国富国强兵的手段,D错误。
4.答案:A
解析:战国时期秦国“出塞”东行是为了统一六国,属于分裂时期的争霸需求;汉朝“出塞”指向西域,是统一王朝开拓边疆、维护统治的需要。二者差异源于政治形态从分裂到统一的变迁,A正确。交通路线开拓是结果而非原因,B错误。汉朝时统一市场尚末形成,C 错误。华夏认同发展并非核心原因,D错误。
5.答案:C
解析:魏晋南北朝时期战乱频繁,开国君主多凭借武功建国,“武”谥的使用既反映了当时的战乱背景,也体现了继位者对开国君主功绩的肯定,是特定时代的产物,C正确。这一时期君主专制并未空前强化,A错误。材料未体现儒学文治功用削弱,B错误。“武”谥使用与国家统一趋势无关,D错误。
6.答案:D
解析:封建统治者调整赋役制度的根本目的是增加国家财政收入,以维护统治,D正确。调节社会矛盾、维护小农经济是客观影响,并非相同出发点,A、B错误。放松对农民人身控制是部分赋役制度的影响,不是共同出发点,C错误。
7.答案:C
解析:唐代女性可参与政治、经济活动,甚至结社聚会,体现了当时社会的开放性和包容性,C正确。材料未体现封建伦理遭到严重破坏,A错误。男外女内的分工并未发生突变,B错误。部分女性的活跃不能说明妇女地位整体提高,D错误。
8.答案:D
解析:从春秋战国到明清,“天下图”长期受天圆地方宇宙观影响,即使新增欧美内容仍未完全放弃传统认知,说明传统思想深刻影响古人的天下观,D正确。地图绘制是对世界认知的体现,而非原因,A错误。材料强调传统思想的影响,而非华夏认同,B错误。材料未体现“中学西渐”,C错误。
答案:A
解析:唐代宰相有边将立功入相者,宋代宰相多为进士出身,无武臣宰相,反映了唐宋时期选官制度、政治格局和社会结构的变迁,A正确。材料未体现社会阶层流动加速,B错误。不能仅凭出身判断官员素质高低,C错误。材料强调出身变化,而非人才选拔方式成熟,D错误。
10.答案:B
解析:唐朝在边远少数民族地区设置羁縻府州,既让少数民族保持一定自主性,又实现了中央对边疆的管辖,是边疆治理的创新,呈现新突破,B正确。少数民族并未实现区域自治,A错误。材料未体现民族交融推动边疆拓展,C错误。羁縻府州制度有利于加强中央集权,D错误。
11.答案:B
解析:蒙古统治下的金朝通过“扑买”民间田宅缓解财政压力,体现了农耕文明的财政手段;威尼斯发行国债,体现了商业文明的金融创新。二者差异反映了农耕文明与商业文明的不同,B正确。金融创新并非由战争单独催生,A错误。材料未体现政府垄断破坏金融秩序,C错误。材料未强调金融稳定与政权巩固的关系,D错误。
12.答案:B
解析:郑和下西洋后,众多国家遣使入贡,说明郑和下西洋拓展了明朝的朝贡体系,是朝贡体制的延展,B正确。郑和下西洋耗费巨大,并未给明朝带来巨大财政收入,A错误。材料未体现海禁政策的影响,C错误。郑和下西洋主要涉及亚非地区,未涉及美洲,D错误。
13.答案:C
解析:雍正至乾隆时期,云南、广西、贵州三省人数大幅增长,主要原因是改土归流的推行,加强了中央对西南地区的管辖,促进了当地的开发和人口增长,C正确。自然环境改造并非主要原因,A错误。摊丁入亩在全国推行,并非仅影响西南三省,B错误。高产作物推广是全国性的,不是三省人数增长的主要原因,D错误。
14.答案:C
解析:明清时期,闽粤地区农民改种荔枝、龙眼、甘蔗等经济作物,产品大量进入市场,商人、手工业者围绕经济作物开展经营,体现了小农经济的市场化趋势,C正确。材料强调市场化趋势,而非多种经营兴盛,A错误。农业经济结构并未发生根本变革,仍以小农经济为主,B错误。材料仅提及部分经济作物,不能说明广泛种植,D错误。
15.答案:B
解析:图片为第二次鸦片战争形势图,此次战争后,中国失去北方大片领土,鸦片贸易合法化,清政府允许列强招募华工,①②④正确。清政府成为“洋人朝廷”是《辛丑条约》的影响,③错误。故选B。
16.答案:C
解析:1874-1904年,新土布(用机纱织成)价格低于旧土布,机纱的推广使手工织布逐渐依赖机器生产的原料,自然经济加速解体,C正确。此时中国经济结构仍以自然经济为主,未发生质变,A错误。材料未体现民众购买力提升,B错误。材料反映的是手工织布的变化,而非中国沦为原料产地,D错误。
17.答案:B
解析:郑观应指出,在弱肉强食的国际环境中,中国关税主权丧失,公法无法保护中国,意在说明变法图强的必要性,B正确。材料强调的是关税和国际地位问题,而非司法主权、外交体制,A、C错误。关税主权开始丧失是在鸦片战争后,D错误。
18.答案:D
解析:列强最初希望太平天国承认不平等条约,遭拒后转而主张镇压太平天国,本质上都是为了维护在华侵略利益,侵略本质未变,D正确。天京事变标志太平天国由盛转衰,A错误。列强始终未支持太平天国,B错误。材料未体现中外反动势力勾结,C错误。
19.答案:B
解析:洋务企业打着“官督商办”旗号,却因“官督”导致商民观望、招股困难,说明洋务企业的管理体制存在弊端,亟待改革,B正确。材料未体现实业救国思潮得到民众认同,A错误。“官督商办”模式下,中体西用理念并未得到有效贯彻,C错误。材料强调洋务企业管理体制的问题,而非民族资本发展环境,D错误。
20.答案:D
解析:19世纪中期,孔子被塑造成守旧妖魔;19世纪末期,又被尊为改革先驱,这种矛盾的塑造反映了当时先进知识分子在探索国家出路时缺乏科学理论指导,只能借助传统符号表达诉求,D正确。19世纪末期民主思想尚未成为社会潮流,A错误。传统儒学受到批判始于鸦片战争后,B错误。材料未体现西方资产阶级思想影响增强,C错误。
21.答案:A
解析:“明定国是”诏书主张以圣贤义理之学为根本,同时博采西学,体现了新旧并存的时代特征,A正确。戊戌维新运动社会基础薄弱,B错误。诏书虽强调中学根本,但主张博采西学,突破了中体西用的局限,C错误。其核心理念是救亡图存、实行君主立宪,D错误。
22.答案:A
解析:《天演论》风行全国,是因为甲午战争后民族危机加深,“优胜劣败,适者生存”的理论刺激了国人,反映出国家时局变化推动社会新思想普及,A正确。民主与科学思想广泛传播是在新文化运动时期,B错误。材料体现的是思想传播,而非制度改革,C错误。该理论推动了维新变法思潮,而非资产阶级革命思潮,D错误。
23.答案:D
解析:1900年义和团运动沉重打击了列强瓜分中国的野心,迫使列强调整侵华方式,提出维持中国领土完整,以华制华,D正确。列强并未放弃在华领土利益,A错误。这并非中国外交的重大成果,而是列强侵华策略的调整,B错误。列强在华权益分配的矛盾并未解决,C错误。
24.答案:A
解析:漫画将清政府描绘为外人的傀儡,揭示了清政府的腐朽无能,旨在说明资产阶级民主革命的必要性,A正确。材料未体现清政府统治根基严重动摇,B错误。民族危机加深是背景,而非漫画主旨,C错误。材料未涉及预备立宪,D错误。
25.答案:C
解析:南京临时政府成立后,政体在总统制与责任内阁制之间反复变更,实质是资产阶级革命派与封建势力、袁世凯代表的反动势力的激烈交锋,C正确。民主共和观念传播是客观影响,A错误。这种反复变更并非共和政体的完善,B错误。总统制与责任内阁制的更替体现了势力博弈,不能说明总统制符合发展趋势,D错误。
26.答案:B
解析:辛亥革命推翻了清王朝统治,冲击了旧有的土地制度和社会秩序,四川军政府颁布田赋改革章程,推动了地权分散,B正确。此时资本主义经济秩序尚未确立,A错误。传统社会结构并未发生根本变革,C错误。近代土地制度的调整是政治变革的结果,而非主要原因,D错误。
27.答案:A
解析:朱乔姑的口述反映了工厂制度下严格的时间管理和纪律要求,与传统农业社会的生活方式形成鲜明对比,体现了工业文明对传统社会的冲击,A正确。材料未体现近代商业经营方式的变化,B错误。材料强调的是工厂制度对工人生活的影响,而非女性地位的变化,C错误。材料未体现工人阶级的政治觉醒,D错误。
28.答案:C
解析:学者认为新文化运动扫除了儒学的腐化部分,彰显了孔孟之真精神与真价值,推动了传统儒学的演化,使儒学传统得以延续并获得复兴,C正确。材料未体现破除儒学对人个性的束缚,A错误。极大冲击传统儒学地位是新文化运动的表面影响,并非学者强调的核心,B错误。材料未涉及马克思主义的传播,D错误。
二、开放性试题:本大题共1小题,共16分。
29.示例:19世纪中后期国家出路的探索
19世纪中后期,列强侵华是导致民族危机加深、国家呈现颓势与衰败趋向的主导因素,这就决定了救亡图存是社会各阶级抗争与努力的根本出发点;列强勾结清政府镇压中国人民的残酷现实,决定了中国人民反侵略的同时必须反封建。为挽救国家颓势,林则徐、魏源等初步提出了向西方学习以求自强的主张,这对后世有重要的思想启迪作用。洋务派推行了一系列以“自强”“求富”为目标的洋务新政,成为中国早期现代化的尝试。太平天国提出了一系列社会改造方案,但因不能突破封建秩序而归于失败。19世纪末康梁维新派领导的维新变法运动推动了民族资本主义的发展和新思想的传播,但未能实现预期目标。义和团运动无法阻止中国滑向半殖民地的深渊,但它所展现出的中国人民不畏强暴的斗争精神粉碎了列强瓜分中国的计划。19世纪末,孙中山领导的民主革命正在酝酿之中。
综上所述,晚清社会各阶级对中国革命认识的不足,特别是其自身的阶级局限性,使得其反抗斗争与救亡努力均归于失败。中国国运堪忧,民主革命任重而道远。但一代代先进中国人不畏强暴、勇于抗争的斗争精神与不懈探索国家出路的爱国情怀,是时代精神与民族精神的集中体现,为当代坚持和发展中国特色社会主义、实现中华民族伟大复兴提供了源源不断的精神动力。朝代
宰相出身情况
唐代
“高宗朝,姜恪以边将立功为左相,阎立本为右相”-《旧唐书》“唐玄宗时,郭元振、薛讷、李适之等,咸以立功边陲,入参钧轴”-《大唐新语》
宋代
北宋宰相共有71人,其中64人为进士出身。其余非科举出身的7人中,又有3人为开国功臣,而在所有宰相中,竟无一人出身武臣-《北宋宰相一览表》
军政划分
所辖羁縻府州数量
羁縻府州主要隶属机构
所辖地区主要少数民族
地理区域
关内道
119
安北、单于两大都护府
突厥、回纥、党项、吐谷浑
北疆
河北道
60
安东大都护府
突厥、契丹、高丽等
东北
陇右道
249
安西、北庭两大都护府
突厥、党项、吐谷浑、西域各族
西北
剑南道
261
羌、南诏等
西南
岭南道
92
安南大都护府
蛮、俚
南疆
年份
云南
广西
贵州
全国(各省)
雍正二年(1724)
145240
202711
21388
25284818
乾隆十四年(1749)
194617
336877
254950
307511177
乾隆三十二年(1767)
214859
747061
763441
656209839546
第五单元晚清时期的内忧外患与救亡图存
第16课两次鸦片战争
19世纪中期的世界与中国/两次鸦片战争/开眼看世界
第17课国家出路的探索和列强侵略的加剧
太平天国运动/洋务运动/边疆危机与甲午中日战争/瓜分中国的狂潮
第18课挽救民族危亡的斗争
戊戌维新运动/义和团运动/八国联军侵华/民族危机的加深
相关试卷
这是一份2025-2026学年度天津市滨海新区大港油田第三中学高一上学期第二次月考历史试卷(解析版),共13页。试卷主要包含了单选题,开放性试题等内容,欢迎下载使用。
这是一份2025—2026学年度天津市滨海新区大港第三中学高一上学期第二次月考历史试题(解析版),共20页。试卷主要包含了单项选择题,非选择题等内容,欢迎下载使用。
这是一份天津市滨海新区大港油田第三中学2025-2026学年高一上学期第二次月考历史试卷,共4页。
相关试卷 更多
- 1.电子资料成功下载后不支持退换,如发现资料有内容错误问题请联系客服,如若属实,我们会补偿您的损失
- 2.压缩包下载后请先用软件解压,再使用对应软件打开;软件版本较低时请及时更新
- 3.资料下载成功后可在60天以内免费重复下载
免费领取教师福利 







