


2025—2026学年度天津市滨海新区大港实验中学高一上学期第一次月考历史试卷(含答案)
展开 这是一份2025—2026学年度天津市滨海新区大港实验中学高一上学期第一次月考历史试卷(含答案),共14页。试卷主要包含了选择题,非选择题等内容,欢迎下载使用。
考试结束后将答题纸交回,祝同学们考试顺利!
一、选择题(60分,每小题2分)
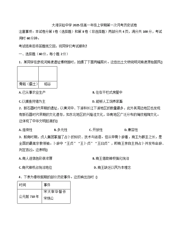
1.某同学在参观河姆渡遗址博物馆时,拍摄了下面两幅照片。这些出土文物说明河姆渡原始居民()
A.已从事农业生产 B.住在干栏式房屋中
C.以捕鱼狩猎为主 D.能够人工饲养家畜
2.新石器时代早期的遗址,以黄河中、下游和长江下游地区的数量最多,此外其周边地区也发现有新石器时代早期的文化遗存,如东北地区的兴隆洼文化,华南地区广泛分布的绳纹粗陶文化。这体现了中华文明起源的()
A.连续性 B.多元性 C.开放性 D.兼容性
3.殷商时期,贞人集团掌握了占卜的知识、技术与话语。但从甲骨卜辞看,商王为群巫之长,是全国的最高宗教领袖。卜辞中“王贞”“王卜贞”“王曰贞”,即商王亲自主持占卜并发布命辞、判定吉凶。这表明()
A.商人迷信色彩很浓厚 B.商王借助神权强化统治
C.商代神权占统治地位 D.商王缺乏以民为本理念
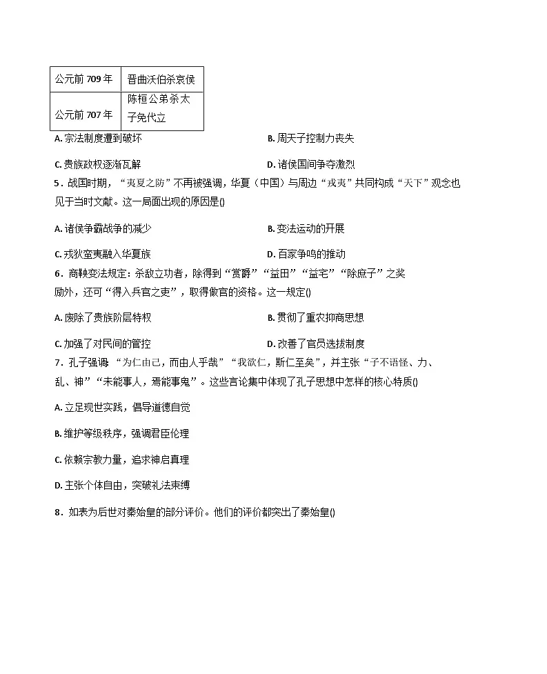
4.下表为春秋前期的部分历史事件。这反映出当时 ()
A.宗法制度遭到破坏 B.周天子控制力丧失
C.贵族政权逐渐瓦解 D.诸侯国间争夺激烈
5.战国时期,“夷夏之防”不再被强调,华夏(中国)与周边“戎夷”共同构成“天下”观念也见于当时文献。这一局面出现的原因是()
A.诸侯争霸战争的减少 B.变法运动的开展
C.戎狄蛮夷融入华夏族 D.百家争鸣的推动
6.商鞅变法规定:杀敌立功者,除得到“赏爵”“益田”“益宅”“除庶子”之奖励外,还可“得入兵官之吏”,取得做官的资格。这一规定()
A.废除了贵族阶层特权 B.贯彻了重农抑商思想
C.加强了对民间的管控 D.改善了官员选拔制度
7.孔子强调:“为仁由己,而由人乎哉”“我欲仁,斯仁至矣”,并主张“子不语怪、力、乱、神”“未能事人,焉能事鬼”。这些言论集中体现了孔子思想中怎样的核心特质()
A.立足现世实践,倡导道德自觉
B.维护等级秩序,强调君臣伦理
C.依赖宗教力量,追求神启真理
D.主张个体自由,突破礼法束缚
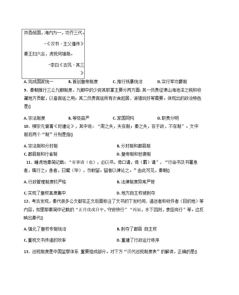
8.如表为后世对秦始皇的部分评价。他们的评价都突出了秦始皇()
A.完成国家统一 B.首创皇帝制度 C.推行残暴统治 D.实行军功爵制
9.秦朝推行三公九卿制度,九卿中的少府其职掌主要分两方面:其一负责征课山海池泽之税和收藏地方贡献,以备宫廷之用;其二负责宫廷所有衣食起居、游猎玩好等需要。体现出的政治特色是()
A.宗法制度 B.等级森严 C.家国同构 D.职责分明
10.柳宗元曾著《封建论》,其中说:“周之失,失在制;秦之失,在于政,不在制”。文中前后两个“制”分别是指()
A.宗法制和分封制 B.分封制和郡县制
C.郡县制和行省制 D.皇帝制和世袭制
11.睡虎地秦简记载:“有事请(也),必以书,毋口请,毋(羁)请”,“行命书及书署急者,辄行之;急者,日觱(毕),勿敢留。留者以律论之。”由此可见,秦朝()
A.行政管理制度较严格 B.法律制度异常严苛
C.实现了皇权高度集中 D.地方自主权被剥夺
12.考古发现,秦代很多公文都在正文后面标注了文书的下发时间、递送者和收件者(目的地)等内容,如里耶秦简中记载的“正月戊戌日中,守府快行”“丙辰,水下四刻,隶臣尚行”等。这反映出秦代()
A.强化了皇权专制统治 B.剥夺了郡县 自主权
C.重视文书传递的效率 D.重建了行政运行秩序
13.巡视制度是中国监察体系 重要组成部分。对下方“汉代巡视制度表”的解读,正确的是()
A.刺史巡视的对象仅限于各郡
B.汉代建立了多层级的巡视系统
C.巡视官员品级低且权力不大
D.汉代各级巡视的内容基本一致
14.西汉早期,平度即墨故城(齐王封地)、江都大云山汉墓(吴王封地)出土青铜器的矿料来源多样,含楚地铅矿、齐地铁矿及巴蜀铜矿;而西汉中晚期同区域青铜器矿料中铅同位素比值与长安上林苑铸币作坊遗址的汉镜矿料高度一致,且占比超90%。这一变化反映出,西汉时期()
A.手工业技艺的传播加速了文化融合
B.官营作坊的发展重构了经济运行模式
C.中央借资源掌控强化对地方的统辖
D.资源的重新调配影响了对外交往策略
15.公元前60年,汉朝首创并设立西域都护府,西域都护“督察乌孙、康居诸外国动静,有变以闻。可安辑,安辑之;可击,击之”。这一设置()
A.为中西交通道路的开辟奠定了基础 B.有助于改善与匈奴的关系
C.提升了中央政权对边疆治理的能力 D.着眼于对疆域的积极开拓
16.如表为汉武帝实施的系列政策,旨在 ()
A.加强中央集权 B.促进经济发展 C.废除郡国体制 D.完善监察体系
17.《后汉书》记载,东汉和帝时,西域都护班超遣甘英出使大秦(罗马帝国),至安息西界(约在今波斯湾)受阻而返。甘英虽未抵达罗马,但带回大量关于罗马地理、物产及风俗的信息。罗马皇帝后来也派遣使节来华。这反映出()
A.汉朝与罗马建立了正式外交关系 B.丝绸之路促进了欧亚文明互鉴
C.军事征服推动了东西方文化交流 D.宗教传播成为交往的主要动力
18.秦、西汉时期,移民大致有两种类型:一种是迁徙的中原各地移民,主要是故六国的贵族大宗。另一种是中原灾荒之年安排灾民就食江淮地区。如关东地域河灾严重,汉武帝诏“令饥民得流就食江淮间”。由此可见,秦、西汉移民()
A.体现了仁政思想的落实 B.具有浓郁的政治军事意义
C.推动了民族交融的发展 D.加快了经济中心南移进程
19.东晋时期,琅琊王氏家族位高权重,与皇室司马氏共同执掌朝政,时称“王与马,共天下”。南朝宋齐梁陈四朝更迭中,虽然皇室屡经变动,但高门士族依然凭借门第、婚姻网络维持特权。这种现象反映出魏晋南北朝门阀政治的突出特征是()
A.皇权与相权的矛盾得到缓解 B.世家大族垄断国家政治权力
C.地方割据势力受到有效遏制 D.体现宗室诸王争夺中央权力
20.下图所示为北魏宗室元思墓志上 部分文字。这集中反映出此时期 ()
A.小篆书法获得进步 B.民族交融得到发展
C.洛阳成为北魏都城 D.汉字得到各族认同
21.尔朱荣(493-530年)是北魏时期的权臣,他曾经发动“河阴之变”,杀死北魏朝臣两千余人。下表为不同历史文献对于尔朱荣的评价。据此可知()
①《魏书》推翻了墓志铭记载②不同立场影响人物评价
③《文馆词林》的评价最客观④历史评价折射时代变迁
A.①② B.①④ C.③④ D.②④
22.隋朝大运河首次南北贯通,沟通五大水系,“运漕商旅,往来不绝”,“自是天下利于转输”。由此可知,大运河的开通()
A.有利于隋朝的长治久安 B.促使经济重心完成南移
C.结束了南北长期分裂局面 D.促进南北经济文化交流
23.据史料记载,唐中宗、睿宗时期,皇帝诞辰为小规模宫廷仪式。唐玄宗时期皇帝诞辰又称“千秋节”,每逢此日“天下诸州咸令宴乐,休假三日”。届时民间张灯结彩,如同过年一般热闹。这反映出唐玄宗 ()
A.强化皇权的政治意图 B.积极推动文化娱乐发展
C.致力于完善节日礼制 D.重视提升民众生活水平
24.唐中后期牛李党争历时约四十年。牛党认为,“科举,天下之公器,所以选贤才”;而李党则认为,“然朝廷显官,须是公卿子弟。何者?自小便习举业,自然朝廷间事。”由此可知,唐中后期()
A.官僚选拔有别决定素质差异 B.各类政治派别根本利益对立
C.不同类型地主存在力量博弈 D.朝廷政治黑暗加剧权臣夺权
25.九品中正制施行之初,中正评定人物品第之后,方“考之簿世,然后授任”,家世只是一个参考因素。但不久之后,“庶族寒人,无寸进之路”。这表明九品中正制()
A.逐渐成为维护士族特权的工具 B.利于抬高文官的政治地位
C.废弃两汉乡里评议人物的传统 D.不断扩大官吏的选拔范围
26.历史学家在研究中指出,中国古代选官制度在隋朝发生了一次重大变革,打破了以往门阀世族的垄断,提高了官员的文化素质,有利于社会阶层的流动。这种选官制度是()
A.科举制 B.察举制 C.征辟制 D.恩荫制
27.开元年间,唐玄宗以节度使牛仙客政绩突出拟提拔他为尚书,但宰相张九龄认为:“仙客本河湟使典,今骤居清要,恐羞朝廷”,唐玄宗怒形于色道“卿嫌仙客寒微,如卿有何阀阅?”仍然任命牛仙客为尚书。由此可知,当时()
A.皇权相权相互制约 B.门阀观念左右朝政 C.人才任用不拘一格 D.藩镇势力逐步崛起
28.唐朝前期,赦令严格遵循三省六部制程序,由中书省依制草拟,侧重传统赦免范畴;中唐以后,皇帝屡屡亲自裁定赦令内容,且赦令频繁涉及吏治整肃、民生保障等具体政务。这一转变反映出()
A.三省六部职能的丧失 B.君主专制统治的强化
C.政务处理程序的完善 D.司法与行政事务分离
29.陈寅恪评论:“(唐代)凡婚而不娶名家女,与仕而不由清望官,俱为社会所不齿。......但明乎此,则微之(元稹)所以作《莺莺传》,直叙其自身始乱终弃之事迹,绝不为之少惭,或略讳者,即职是故也。“在陈寅恪看来元稹()
A.生活在“婚姻不问阀阅”的时代 B.创作的人物形象“莺莺”出身于望族
C.更看重当下的政治经济社会地位 D.生活中也曾背弃过“莺莺”般的女子
30.东晋时期,琅琊王氏家族成员王虜(王羲之叔父)在绘画中开创“书画同体”理论,将士族崇尚的玄学思辨融入笔墨,其《异兽图》既保留汉代画像石的雄浑风格,又以“一笔画”技法表现线条的飘逸感,被评为“理意兼得,甚有骨气”。这种艺术创作反映了东晋士族()
A.借艺术实践强化文化身份认同 B.通过技法创新突破门第制度束缚
C.以玄学理论颠覆传统绘画法度 D.用艺术重构南方政权的文化正统
二、非选择题(共40分)
31.阅读材料,完成下列要求。
材料一“汉之号令班西域矣,始自张骞而成于郑吉。”张骞“凿空西域”后,汉武帝在河西走廊设武威、张掖、酒泉、敦煌四郡,构筑起经营西域的前沿阵地。公元前60年,汉宣帝设西域都护府,“镇抚诸国,诛伐怀集之”,西域都护作为汉朝管理西域的最高军政长官,直接任免、考核西域各国官员,推行屯田政策,将中原先进的农耕技术传入西域。
-摘编自余太山《两汉魏晋南北朝与西域关系史研究》
材料二唐朝在西域推行“因俗而治”的羁縻政策,册封当地首领担任都督、刺史等职,允其世袭,同时在安西、北庭两大都护府下设置众多军镇,驻扎重兵。唐朝还在西域推行中原历法,设立学校传播儒家文化,并通过互市贸易促进经济交流,大量丝绸、瓷器经西域运往中亚、欧洲。
-摘编自荣新江《丝绸之路与东西文化交流》
(1)根据材料一、二,分别概括汉朝和唐朝治理西域措施的特点。
(2)结合所学知识,分析汉唐治理西域措施对统一多民族国家发展的共同影响。
32.阅读材料,回答下列问题。制度创新是人类社会发展进步的重要体现。我国古代制度的创新,反映了中华民族管理国家的智慧。阅读下列材料,回答问题。
材料一
材料二
材料三元光元年,汉武帝“初令郡国举孝廉各一人”。此后,郡国每岁荐举孝廉,由朝廷加以考核,任命为官,成为定制。
-阎步克《汉选官制变迁史稿》
魏晋时代,中央政府行使职权能力有限,全国选举难于推行,乃由中央指定各地服务中央政府官吏中之性行中正者,采访同乡舆论,尤以德才为先,开列各地区人才,造成表册,送政府作为录用之根据。
-钱穆《中国传统政治》
作为一种上千年的文化存在,科举显然有其客观的历史合理性,否则我们就无法解释其存在的持久性。科举的创新之处就在不仅为社会底层的知识分子提供了持续流动的可能而且将其制度化科举制度的最大合理性在于它那“朝为田舍郎,慕登天子堂”式的“机会均等”的机制,对知识分子的社会心理是一种塑造,客观上激励了个人的奋斗精神。
-薛明扬《中国传统文化概论》
(1)根据材料一、二,指出秦朝、唐朝的中央官制的名称,并写出①的名称。
(2)根据材料三,分别指出我国西汉、魏晋、隋唐时期的选官制度。
(3)根据材料三并结合所学知识,简要评价科举制的积极作用。
33.阅读材料,完成下列要求。
材料
据《晋书·文帝纪》记载,当时“归附”的少数民族人口达“八百七十余万口”之多。西晋时,在全国设21个州,有20个州遍布着流动人口的足迹。见于记载的两晋流动人口约150万口,约占全国总人口的1/8.史书中关于“百官流亡者十八九”和“中州士女避乱江左者十六七”的记载很多。十六国以来,许多少数民族在中原与汉族杂居,一遇变乱,同样成为流动人口。波澜壮阔的人口大流动,从短时态来看是加剧了社会动乱,但它也对社会的久远进步开辟了道路。
-摘编自曹文柱、赵世瑜、李少兵等《乾坤众生》
(1)根据材料并结合所学知识,概括魏晋南北朝时期人口流动的主要特点。
(2)根据材料并结合所学知识,简析魏晋南北朝时期人口流动对社会进步的重要意义。
大港实验中学2025级高一年级上学期第一次月考历史试卷
注意事项:本试卷分第I卷(选择题)和第II卷(非选择题)两部分共4页,满分共100分,考试用时60分钟。
考试结束后将答题纸交回,祝同学们考试顺利!
一、选择题(60分,每小题2分)
【1题答案】
【答案】A
【2题答案】
【答案】B
【3题答案】
【答案】B
【4题答案】
【答案】A
【5题答案】
【答案】C
【6题答案】
【答案】D
【7题答案】
【答案】A
【8题答案】
【答案】A
【9题答案】
【答案】C
【10题答案】
【答案】B
【11题答案】
【答案】A
【12题答案】
【答案】C
【13题答案】
【答案】B
【14题答案】
【答案】C
【15题答案】
【答案】C
【16题答案】
【答案】A
【17题答案】
【答案】B
【18题答案】
【答案】B
【19题答案】
【答案】B
【20题答案】
【答案】B
【21题答案】
【答案】D
【22题答案】
【答案】D
【23题答案】
【答案】A
【24题答案】
【答案】C
【25题答案】
【答案】A
【26题答案】
【答案】A
【27题答案】
【答案】C
【28题答案】
【答案】B
【29题答案】
【答案】D
【30题答案】
【答案】A
二、非选择题(共40分)
【31题答案】
【答案】(1)特点:
汉朝:以军事控制为基础,设置郡县和都护府进行直接管理;派遣官员直接干预西域政务;推广中原农耕技术,发展屯田。
唐朝:推行羁縻政策,注重因俗而治;军事管理与行政管理相结合;传播中原文化,促进经济交流。
(2)共同影响:加强了中央政府对西域的有效管辖,维护了边疆稳定,拓展了国家疆域;促进了中原与西域的经济文化交流,推动了西域地区的开发与发展;推动了民族交融,增强了民族认同感,促进了统一多民族国家的发展与巩固。
【32题答案】
【答案】(1)名称:三公九卿制,三省六部制。①尚书省。
(2)汉朝:察举制;魏晋:九品中正制;隋唐:科举制。
(3)积极作用:扩大了统治基础,加速了社会阶层的流动性;有利于公平公正、读书重学的社会风气的形成;推动了教育的发展,提高了官员的文化素质。
【33题答案】
【答案】(1)特点:由北向南迁徙;迁徙规模大,参与人口多;迁徙活动范围广;迁徙涉及阶层多;民族成分繁杂。(答对任意三点)
(2)意义:推动了民族交流融合;为隋唐开放 民族观和文化观奠定基础;加速了南方的开发和发展,南北经济发展趋于平衡;为国家统一及隋唐盛世的出现创造了条件;民族交融和文化交流,促进中华文明的丰富发展;有利于多元一体格局的中华民族共同体的发展。(答对任意三点)骨耜(霸土)
稻谷
时间
事件
公元前710年
宋太宰华督杀宋殇公
公元前709年
晋曲沃伯杀哀侯
公元前707年
陈桓公弟杀太子免代立
并吞战国,海内为一,功齐三代。
-《汉书·主父偃传》
秦王扫六合,虎视何雄哉。
-李白《古风·其三》
负责官员及级别
巡视对象
巡视内容(部分)
刺史(州)
郡国
纠察强宗豪族“田宅逾制”;纠察郡国官员不法行为
督邮(郡)
县
劝课农桑;平反冤狱;考核官吏;宣传教化;选拔人才
廷掾(县)
乡
劝课农桑;缉捕盗贼
时期
政策内容
公元前127年
颁布“推恩令”,要求诸侯王将封地分给所有子弟
公元前122年
设立刺史制度,将全国划分为十三州部,由刺史监察郡国守相
公元前112年
实行“酎金夺爵”,以诸侯王献祭黄金成色不足为由废除106位列侯爵位
作者
出处
评价
元肃(北魏)
墓志铭
“建义旗于晋阳。公预参远略,及扶危翼”
魏收(北齐)
《魏书·尔朱荣传》
“有匡颓拯弊之志,援主逐恶之图,盖天启之也。”
许敬宗等(唐)
《文馆词林》
“实惟逆徒,论之典刑,义不蠲免。尸腰斩,孰曰非宜?”
相关试卷
这是一份2025—2026学年度天津市滨海新区大港实验中学高一上学期第一次月考历史试卷(含答案),共14页。试卷主要包含了选择题,非选择题等内容,欢迎下载使用。
这是一份2025—2026学年度天津市滨海新区大港第三中学高一上学期第一次月考历史试卷(含答案),共13页。试卷主要包含了11等内容,欢迎下载使用。
这是一份2026届天津市滨海新区大港实验中学高三上学期第一次月考历史试题(含答案),共15页。试卷主要包含了社稷是土神和谷神的总称,苏洵在《嘉祐集·审势》中记载,清代,闽浙总督卞宝第指出等内容,欢迎下载使用。
相关试卷 更多
- 1.电子资料成功下载后不支持退换,如发现资料有内容错误问题请联系客服,如若属实,我们会补偿您的损失
- 2.压缩包下载后请先用软件解压,再使用对应软件打开;软件版本较低时请及时更新
- 3.资料下载成功后可在60天以内免费重复下载
免费领取教师福利 







