搜索
      上传资料 赚现金

      山东省青岛市2026年高一上学期2月期末测试生物试题(含答案)

      • 8.02 MB
      • 2026-02-08 06:35:30
      • 16
      • 0
      • 教习网会员03
      加入资料篮
      立即下载
      查看完整配套(共2份)
      包含资料(2份) 收起列表
      试卷
      生物试题.pdf
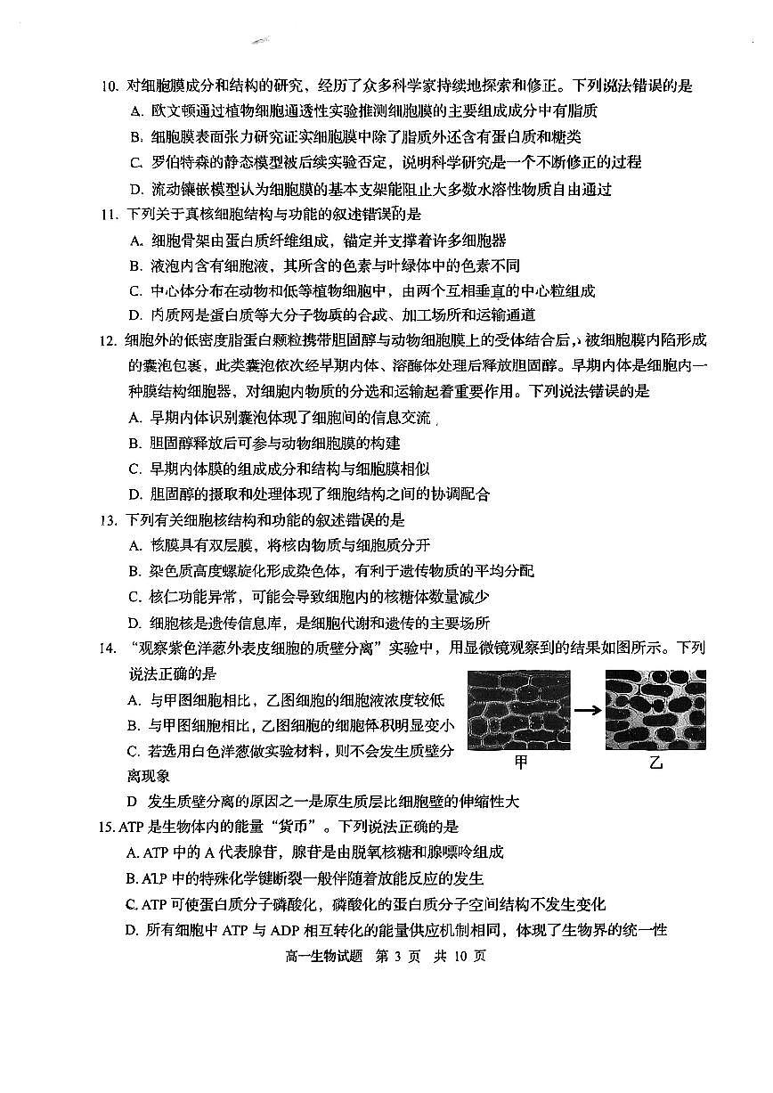
      预览
      答案
      生物试题参考答案.docx
      预览
      正在预览:生物试题.pdf
      生物试题第1页
      高清全屏预览
      1/10
      生物试题第2页
      高清全屏预览
      2/10
      生物试题第3页
      高清全屏预览
      3/10
      生物试题参考答案第1页
      高清全屏预览
      1/1
      还剩7页未读, 继续阅读

      山东省青岛市2026年高一上学期2月期末测试生物试题(含答案)

      展开

      这是一份山东省青岛市2026年高一上学期2月期末测试生物试题(含答案),文件包含生物试题pdf、生物试题参考答案docx等2份试卷配套教学资源,其中试卷共11页, 欢迎下载使用。
      1-5:BDABB 6-10:DAACB 11-15:CADDD
      16-20:BACBB 21-25:CDCDA 26-30:BDCCB
      二、非选择题(本大题共5小题,共55分。无特殊说明每空1分)
      31 . (11分)
      (1) 3 888 (2分)
      (2)葡萄糖属于还原糖,可与斐林试剂发生作用,产生砖红色沉淀(2分) 会
      (3)高尔基体顺面膜囊区的KDEL受体识别并结合KDEL序列后通过COPI膜泡将其回收到 内质网(2分) 不含
      (4)胰岛素 适量葡萄糖
      32. (10分)
      (1)②⑥ 协助扩散(2分) 选择透过性 种类和数量(2分)
      (2)胞吐 需要
      (3)⑤ 细胞内外CO2 浓度差
      33 . (11分)
      (1) 大量 核酸、蛋白质(2分)
      (2)叶绿体基质 还原C3和提供能量(2分)
      (3) 外界吸收、细胞呼吸产生(2分) 叶片气孔导度下降,CO2 供应量降低,导 致暗反应下降进而导致光合作用减弱(2分)
      (4)75~225
      34 . (11分)
      ( 1 ) 内 膜 三 NADH和O2(2 分)
      ( 2 ) 增 大 运输和催化(2分)
      ( 3 ) 减 小 降低
      (4)DLD 和N9 均能增加UCP 的相对含量,两者共同作用促进效果更强(2分)
      35 . (12分)
      (1)中心粒 甲、乙、丙(2分)
      (2)丙 每条染色体的着丝粒整齐排列在赤道板上 丁
      (3)①促进细胞从G1期进入S期 ( 2 分 )
      ②基因(2分) 降低凋亡蛋白的含量(2分)

      相关试卷

      山东省青岛市2026年高一上学期2月期末测试生物试题(含答案):

      这是一份山东省青岛市2026年高一上学期2月期末测试生物试题(含答案),文件包含生物试题pdf、生物试题参考答案docx等2份试卷配套教学资源,其中试卷共11页, 欢迎下载使用。

      山东省青岛市2025-2026学年第一学期高二期末测试 生物试题+答案:

      这是一份山东省青岛市2025-2026学年第一学期高二期末测试 生物试题+答案,共11页。

      山东省青岛市2025-2026学年第一学期高一期末测试 生物试题及答案:

      这是一份山东省青岛市2025-2026学年第一学期高一期末测试 生物试题及答案,共11页。

      资料下载及使用帮助
      版权申诉
      • 1.电子资料成功下载后不支持退换,如发现资料有内容错误问题请联系客服,如若属实,我们会补偿您的损失
      • 2.压缩包下载后请先用软件解压,再使用对应软件打开;软件版本较低时请及时更新
      • 3.资料下载成功后可在60天以内免费重复下载
      版权申诉
      若您为此资料的原创作者,认为该资料内容侵犯了您的知识产权,请扫码添加我们的相关工作人员,我们尽可能的保护您的合法权益。
      入驻教习网,可获得资源免费推广曝光,还可获得多重现金奖励,申请 精品资源制作, 工作室入驻。
      版权申诉二维码
      期末专区
      • 精品推荐
      • 所属专辑9份
      欢迎来到教习网
      • 900万优选资源,让备课更轻松
      • 600万优选试题,支持自由组卷
      • 高质量可编辑,日均更新2000+
      • 百万教师选择,专业更值得信赖
      微信扫码注册
      手机号注册
      手机号码

      手机号格式错误

      手机验证码 获取验证码 获取验证码

      手机验证码已经成功发送,5分钟内有效

      设置密码

      6-20个字符,数字、字母或符号

      注册即视为同意教习网「注册协议」「隐私条款」
      QQ注册
      手机号注册
      微信注册

      注册成功

      返回
      顶部
      学业水平 高考一轮 高考二轮 高考真题 精选专题 初中月考 教师福利
      添加客服微信 获取1对1服务
      微信扫描添加客服
      Baidu
      map