搜索
      上传资料 赚现金

      山东省德州市某校2025_2026学年高一上学期期末模拟测试一生物试题(文字版,含答案)

      • 399.37 KB
      • 2026-01-26 12:12:39
      • 12
      • 0
      • 教习网7094983
      加入资料篮
      立即下载
      山东省德州市某校2025_2026学年高一上学期期末模拟测试一生物试题(文字版,含答案)第1页
      高清全屏预览
      1/13
      山东省德州市某校2025_2026学年高一上学期期末模拟测试一生物试题(文字版,含答案)第2页
      高清全屏预览
      2/13
      山东省德州市某校2025_2026学年高一上学期期末模拟测试一生物试题(文字版,含答案)第3页
      高清全屏预览
      3/13
      还剩10页未读, 继续阅读

      山东省德州市某校2025_2026学年高一上学期期末模拟测试一生物试题(文字版,含答案)

      展开

      这是一份山东省德州市某校2025_2026学年高一上学期期末模拟测试一生物试题(文字版,含答案),共13页。试卷主要包含了选择题,非选择题等内容,欢迎下载使用。
      1. 新冠病毒和结核杆菌都能侵染肺部细胞从而引起相关疾病。有关这两种病原体的说法,正确的是( )
      A. 二者均含有由A和U组成的核苷酸
      B. 二者均利用肺部细胞的核糖体合成自身蛋白质
      C. 抑制细胞壁合成的抗生素可治疗两种病原体引起的肺部疾病
      D. 结核杆菌无成形的细胞核,但含有染色体
      2. 下图表示细胞中发生的水解反应。下列物质的水解过程与该图不相符的是( )
      A. 磷脂B. 胰岛素C.RNAD. 几丁质
      3. 下列关于糖类和脂质的叙述,正确的是( )
      A. 葡萄糖氧化分解的中间产物,可以在细胞内转化为必需氨基酸
      B. 细胞内结合水主要通过与脂肪、蛋白质、多糖等物质结合的形式存在
      C. 磷脂是构成生物膜的成分,是所有细胞必不可少的脂质
      D. 在一定条件下,糖类和脂肪之间可以进行大量相互转化
      4.mRNA疫苗技术于2023年获诺贝尔生理学或医学奖,在疫苗生产过程中,mRNA纯化之后需要磷脂分子为主的载体脂质系统(脂质体)来封装,如下图所示。相关叙述错误的是( )
      A. 构成疫苗颗粒的磷脂分子元素种类与RNA相同
      B. 疫苗颗粒中的mRNA进入人体细胞与细胞膜的流动性有关
      C. 由疫苗颗粒中mRNA的包裹位置推测其为水溶性物质
      D. 疫苗颗粒脂质体能特异性识别免疫细胞并与之融合
      5.SREBP前体由S蛋白协助从内质网转运到高尔基体,经酶切后产生具有调节活性的结构域,随后转运到细胞核激活胆固醇合成相关基因的表达。白桦醋醇能特异性结合S蛋白并抑制其活化。下列相关叙述错误的是( )
      A. 胆固醇不溶于水,在人体内参与血液中脂质的运输
      B.SREBP前体常以囊泡形式从内质网转运到高尔基体加工
      C.SREBP前体可能是细胞在内质网内合成胆固醇的原料
      D白桦醋醇能抑制胆固醇合成并降低血液中胆固醇含量
      6. 微管是构成细胞骨架的重要结构,中心体、纺锤体等也是由微管构成的,线粒体和囊泡等可以沿微管移动,依赖于微管的囊泡运输是个耗能的定向过程。下列说法错误的是( )
      A. 微管和高尔基体分别相当于囊泡运输的高速公路和交通枢纽
      B. 中心体在分裂前期倍增后移向两极并发出星射线
      C. 抑制有丝分裂过程中微管的形成会使细胞中染色体数目加倍
      D. 微管既能参与物质运输,也与能量转化密切相关
      7. 红苋菜的液泡中含有花青素。将红苋菜叶片分别放在清水(甲)、0.3g/mL的蔗糖溶液(乙)、沸水(丙)中,下列说法错误的是( )
      A. 甲中细胞吸水,原生质层变薄,最终水进出达到平衡
      B. 乙中细胞失水,发生质壁分离现象
      C. 丙中原生质层被破坏,水变成红色
      D. 一段时间后,细胞吸水能力:甲>;乙>;丙
      8. 探究酶特性的相关实验中,材料和检测试剂的合理选择及实验步骤的规范设计等均会影响实验的结果。下列说法正确的是( )
      A. 利用稀蛋清和蛋白酶探究温度对酶活性的影响,可用双缩脲试剂检测
      B. 探究可用过氧化氢酶探究pH对酶活性的影响
      C. 对酶活性影响时,可将蛋白液和胰蛋白酶混合后再置于不同pH条件下
      D. 验证酶的高效性可向H₂O₂溶液中分别滴加等量的煮沸与未煮沸的肝脏研磨液
      9. 底物水平磷酸化是指细胞代谢过程中直接由代谢物中的高能磷酸基团转移至ADP,生成ATP的过程,如图所示。下列说法正确的是( )
      A. 图中的酶能为ATP合成提供所需的活化能
      B.ATP中的腺苷是由腺嘌呤和核糖结合而成
      C. 图示过程一般与细胞中的吸能反应相关联
      D. 饥饿时,肌细胞中ATP的含量会显著降低
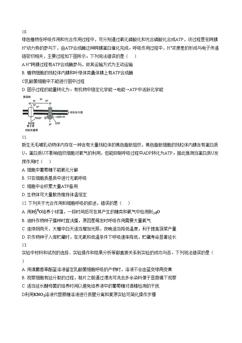
      10. 绿色植物在呼吸作用和光合作用过程中,可分别通过氧化磷酸化和光合磷酸化合成ATP,该过程是在跨膜H⁺动力势的参与下,由ATP合成酶这种跨膜蛋白催化完成。呼吸作用过程中,H⁺浓度差的形成与电子传递链密切相关,主要过程如下图所示。下列说法错误的是( )
      A.H⁺跨膜过程有ATP合成酶参与,故其运输方式为主动运输
      B. 植物细胞的线粒体内膜和叶绿体类囊体膜上有ATP合成酶
      C乳酸菌细胞中不能进行图中过程
      D. 图示过程的能量转化为:有机物中稳定化学能→电能→ATP中活跃化学能
      11. 新生无毛哺乳动物体内存在一种含有大量线粒体的褐色脂肪组织,褐色脂肪细胞的线粒体内膜含有蛋白质U。蛋白质U不影响组织细胞对氧气的利用,但能抑制呼吸过程中ADP转化为ATP。据此推测当蛋白质U发挥作用时( )
      A. 细胞中葡萄糖不能氧化分解
      B. 只在细胞质基质中进行无氧呼吸
      C. 细胞中会积累大量ATP备用
      D. 生物体可大量散热维持体温恒定
      12. 下列关于光合作用和细胞呼吸的叙述,错误的是( )
      A. 用H218O培养小球藻,一段时间后可在其产生的糖类和氧气中检测到O18
      B. 油料作物种子播种时宜浅播,原因是萌发时呼吸作用需要大量氧气
      C. 连续阴雨天,大棚中白天适当增加光照,夜晚适当降低温度,利于提高菠菜产量
      D. 农作物种子入库贮藏时,在无氧和低温条件下呼吸速率降低,贮藏寿命显著延长
      13. 实验中材料和试剂的选择、实验操作和结果分析等都直接关系到实验的成功与否。下列说法错误的是( )
      A. 用溴麝香草酚蓝溶液鉴定乳酸菌细胞呼吸的产物时,溶液不会由蓝变绿再变黄
      B. 观察细胞有丝分裂的过程,制片之前通过漂洗可洗去多余染料便于显微镜下观察
      C. 适当延长酵母菌的培养时间以避免培养液中的葡萄糖对酒精检测的干扰
      D利用KNO3溶液代替蔗糖溶液进行质壁分离和复原实验可简化操作步骤
      14. 检测生物个体的某组织细胞时,发现细胞内的水分减少,多种酶的活性降低。这些细胞最可能出现的变化还包括( )
      A. 呼吸速率减慢,细胞核体积变小
      B. 结合水/自由水值降低,抗逆性减弱
      C. 能继续分化,使自身功能趋向专门化
      D. 细胞膜通透性改变,物质运输能力降低
      15. 孟德尔创新运用“假说—演绎法”揭示了遗传规律。下列关于该研究的叙述,错误的是( )
      A. 为了验证做出的假说是否正确,孟德尔设计了测交实验
      B.F₁高茎豌豆测交时,子代应为高茎:矮茎=1:1的实验结果,属于“演绎推理”
      C. 孟德尔所作假说的核心内容是“生物体能产生数量相等的雌、雄配子”
      D. 运用“假说—演绎法”验证的实验结果不一定总与预期相符
      二、选择题:本题共5小题,每小题3分,共15分。每小题给出的四个选项中,有的只有一个选项正确,有的有多个选项正确,全部选对的得3分,选对但不全的得1分,有选错的得0分。
      16. 多肽链形成后往往需要加工形成复杂的空间结构后才具有生物活性。少数蛋白质会出现自剪接过程,即一段内含肽(特殊多肽)被剪切后,两侧肽链连接起来,如图所示。二硫键异构酶(PDI)可催化形成二硫键。下列说法正确的是( )
      A. 蛋白质自剪接后,形成新的肽键将两侧肽链连接起来
      B. 内含肽中①、②处对应的化学基团分别是羧基、氨基
      C. 内含肽可与双缩脲试剂发生紫色反应
      D.PDI作用后的蛋白质中肽键数量没有发生改变
      17. 某兴趣小组探究温度对某种酶活性的影响,分别设置了甲、乙、丙3个实验组,测定不同反应时间内的产物浓度,结果如图。下列叙述错误的是( )
      A. 该酶的最适温度为40℃
      B. 若在t₁ 时增大丙组反应物浓度,则其反应速率将增加
      C. 若在t₂ 时增加甲组中酶用量,其产物浓度将保持不变
      D. 若将甲组提高10℃,其对应曲线可能位于甲、乙之间
      18. 如图为某植物在不同温度下(其它条件相同且最适)CO₂的吸收速率或释放速率的变化曲线。下列说法错误的是( )
      A. 该植物光合作用最适温度为25℃
      B.P点时突然停止光照,短时间内叶肉细胞中C₃ 的含量降低
      C.35℃时实际光合速率小于呼吸速率
      D.30℃和35℃下单位时间内该植物光合作用制造有机物的量相等
      19. 正常细胞中,磷脂酰丝氨酸(PS)只分布在脂双层内侧,细胞凋亡早期PS由脂膜内侧翻向外侧。巨噬细胞分泌的桥接蛋白(MPG - E8)可同时与PS和巨噬细胞表面的MPG - E8的受体结合,刺激巨噬细胞吞噬凋亡细胞。下列说法错误的是( )
      A. 细胞自然更新的过程中不会出现PS外翻的现象
      B.MPG - E8受体缺陷会影响巨噬细胞吞噬凋亡细胞
      C. 巨噬细胞可通过胞内溶酶体消化凋亡细胞的多种结构
      D. 巨噬细胞识别和吞噬凋亡细胞体现了细胞膜具有信息交流的功能
      20. 某种自花传粉植物的等位基因A/a和B/b独立遗传。A/a控制花粉育性,含A的花粉可育;含a的花粉50%可育、50%不育。B/b控制花色,红花对白花为显性。若基因型为AaBb的亲本进行自交,则下列叙述正确的是( )
      A. 子一代中红花植株数是白花植株数的3倍
      B. 子一代中基因型为aabb的个体所占比例是1/12
      C. 亲本产生的可育雄配子数是不育雄配子数的3倍
      D. 亲本产生的含B的可育雄配子数与含b的可育雄配子数相等
      三、非选择题:本题共5小题,共55分。
      21. 图1为某细胞在电子显微镜下的亚显微结构示意图,1~7表示细胞结构;图2表示分泌蛋白合成、加工和分泌的过程,a~d代表参与该过程的细胞器。图3是某油料作物种子萌发过程中,定期检测萌发种子(含幼苗)的干重和脂肪含量。
      (1)用台盼蓝对图1所示细胞进行染色,发现死细胞被染成蓝色,而活细胞不着色,这一现象说明细胞膜具有____________________的功能。图1中不含磷脂的细胞器是_______(填序号),分离各种细胞器常用的方法是_________________________。
      (2)为了研究图2所示生理过程,一般采用____________法。图2中物质Q是合成分泌蛋白的单体,物质Q的结构通式是___________;图2中含有核酸的细胞器是_______(填字母),细胞膜上的Ca2+载体蛋白在合成、加工和分泌的过程中,_______(是/否)会经过图示过程。
      (3)油料作物种子萌发初期主要靠细胞内____________________等物质进行吸水。油料作物种子萌发初期干重增加,据图3分析,推测其主要原因是____________________,导致干重增加的主要元素是_______(填“碳”“氮”或“氧”)。
      22. 海水稻是一种能在土壤盐浓度≥0.3%,pH≥8的盐碱地中生长的水稻品种。与传统耐盐碱水稻相比,海水稻具备更为优良的耐盐碱性。下图表示海水稻耐盐碱性相关的生理过程。请据图回答:
      (1)据图分析,H2O的运输方式有 ¯,Na+进入细胞和进入液泡的运输方式分别是 ¯、 ¯。海水稻通过调节相关物质的运输, ¯(填“增大”或“减小”)细胞内的渗透压,有利于细胞吸水,从而提高其耐盐碱性。
      (2)海水稻根细胞的细胞质基质中Na+过度积累会阻碍其生长。在盐胁迫下,根细胞的SOS1被磷酸化,Na+借助H+电化学梯度可运出细胞。结合图中信息,相关叙述错误的是 ¯。
      ①H+通过SOS1进入细胞质属于主动运输
      ②同种离子在同一细胞中的转运蛋白相同
      ③抗菌蛋白排出细胞,需要膜上蛋白质的参与
      (3)据图可知,耐盐植物根细胞的细胞质基质与细胞液、细胞膜外的pH不同。这种差异主要由H+-ATP泵 ¯(从运输方式和运输方向角度分析)来维持的。这种H+分布特点为图中的两种转运蛋白 ¯、 ¯运输Na+提供了动力。
      23. Ⅰ. 如图是某植物叶肉细胞在一定光照下光合作用和细胞呼吸过程示意图。Ⅰ~Ⅶ表示物质,①~⑤表示过程。请据图回答下列问题:
      (1)图甲中的A阶段发生在叶绿体的 ¯,物质Ⅰ是 ¯,其在B阶段的作用是 ¯。
      (2)光照强度、温度、CO2浓度等外界因素都能影响光合作用强度。若将该植物周围的CO2由较低浓度快速升到较高且适宜浓度,短时间内图甲中的C5的含量将 ¯(填“增加”“减少”或“不变”)。
      (3)图甲中III和图乙中______是同一种物质。图乙中过程③发生的场所是__________,葡萄糖氧化分解释放的能量的去向是__________________________。
      II. 某科研小组,研究不同光照强度和不同光质对温室蔬菜光合作用的影响,结果如图1和图2。图1是在光合作用最适温度(25℃)下,测定的不同光照强度下蔬菜的氧气释放量,呼吸速率的最适温度为35℃。图2测定的是不同光质条件下测得的气孔导度、胞间CO₂浓度和光合速率,其中气孔导度大表示气孔开放程度大。
      (4)若温室温度升高到35℃,则图1中A点和B点的移动情况为____________________。
      (5)据图2分析,蓝光照射下测得的胞间CO₂浓度比红光照射下测得的结果低,其原因是____________________________________________________。
      24. 将某动物细胞(2n=16)放在含³H标记的胸腺嘧啶脱氧核苷酸的培养基中培养一段时间后,再移至普通培养基中培养,不同时间取样后进行放射自显影,在显微镜下观察,实验现象及结果分析如下表所示。
      (1)该动物细胞为分裂期做物质准备的时间为____h,该时期细胞内发生的物质变化是____________________。
      (2)3h时判断细胞进入分裂期的依据是______________________________,此时细胞中有____
      条染色体。该部分细胞在4h时染色体:染色单体:核DNA= ¯
      (3)6h时被标记细胞分裂成两个子细胞的方式是 ¯,该方式与植物细胞不同的结构基础是该细胞无 ¯。
      (4)100h时被标记细胞数目减少的原因最可能是 ¯。它对于该动物完成正常生长发育、维持内部环境的稳定以及抵御外界各种因素干扰起着关键的作用。
      25. 已知与番茄果肉颜色相关的三对等位基因A/a、B/b、H/h独立遗传,它们共同参与控制番茄果肉颜色的过程如下图所示,图中酶A和酶H单独存在时均能将前体物质1转化为前体物质2。番茄红素积累会使果肉呈红色,番茄红素较少时果肉呈黄色,前体物质2积累使果肉呈橙色。
      注:研究过程中每个个体基因H始终处于纯合状态,且基因H的表达产物酶H在番茄果实中含量较低。
      (1)据图分析,基因型为aabbHH的番茄颜色为 ¯;基因型为aaBBHH的番茄呈黄色的原因是\underline{\quad\quad\quad\quad\quad\quad\quad\quad\quad\quad\quad\quad\quad\quad\quad\quad\quad\quad\quad\quad\quad\quad\quad\quad\quad\quad\quad\quad\quad\quad\quad\quad\quad\quad\quad\quad\quad\quad\quad\quad\quad\quad\quad\quad\quad\quad\quad\quad\quad\quad\quad\quad\quad\quad\quad\quad\quad\quad\quad\quad\quad\quad\quad\quad\quad\quad\quad\quad\quad\quad\quad\quad\quad\quad\quad\quad\quad\quad\quad\quad\quad\quad\quad\quad\quad\quad\quad\quad\quad\quad\quad\quad\quad\quad\quad\quad\quad\quad\quad\quad\quad\quad\quad\quad\quad\quad\quad\quad\quad\quad\quad\quad\quad\quad\quad\quad\quad\quad\quad\quad\quad\quad\quad\quad\quad\quad\quad\quad\quad\quad\quad\quad\quad\quad\quad\quad\quad\quad\quad\quad\quad\quad\quad\quad\quad\quad\quad\quad\quad\quad\quad\quad\quad\quad\quad\quad\quad\quad\quad\quad\quad\quad\quad\quad\quad\quad\quad\quad\quad\quad\quad\quad\quad\quad\quad\quad\quad\quad\quad\quad\quad\quad\quad\quad\quad\quad\quad\quad\quad\quad\quad\quad\quad\quad\quad\quad\quad\quad\quad\quad\quad\quad\quad\quad\quad\quad\quad\quad\quad\quad\quad\quad\quad\quad\quad\quad\quad\quad\quad\quad\quad\quad\quad\quad\quad\quad\quad\quad\quad\quad\quad\quad\quad\quad\quad\quad\quad\quad\quad\quad\quad\quad\quad\quad\quad\quad\quad\quad\quad\quad\quad\quad\quad\quad\quad\quad\quad\quad\quad\quad\quad\quad\quad\quad\quad\quad\quad\quad\quad\quad\quad\quad\quad\quad\quad\quad\quad\quad\quad\quad\quad\quad\quad\quad\quad\quad\quad\quad\quad\quad\quad\quad\quad\quad\quad\quad\quad\quad\quad\quad\quad\quad\quad\quad\quad\quad\quad\quad\quad\quad\quad\quad\quad\quad\quad\quad\quad\quad\quad\quad\quad\quad\quad\quad\quad\quad\quad\quad\quad\quad\quad\quad\quad\quad\quad\quad\quad\quad\quad\quad\quad\quad\quad\quad\quad\quad\quad\quad\quad\quad\quad\quad\quad\quad\quad\quad\quad\quad\quad\quad\quad\quad\quad\quad\quad\quad\quad\quad\quad\quad\quad\quad\quad\quad\quad\quad\quad\quad\quad\quad\quad\quad\quad\quad\quad\quad\quad\quad\quad\quad\quad\quad\quad\quad\quad\quad\quad\quad\quad\quad\quad\quad\quad\quad\quad\quad\quad\quad\quad\quad\quad\quad\quad\quad\quad\quad\quad\quad\quad\quad\quad\quad\quad\quad\quad\quad\quad\quad\quad\quad\quad\quad\quad\quad\quad\quad\quad\quad\quad\quad\quad\quad\quad\quad\quad\quad\quad\quad\quad\quad\quad\quad\quad\quad\quad\quad\quad\quad\quad\quad\quad\quad\quad\quad\quad\quad\quad\quad\quad\quad\quad\quad\quad\quad\quad\quad\quad\quad\quad\quad\quad\quad\quad\quad\quad\quad\quad\quad\quad\quad\quad\quad\quad\quad\quad\quad\quad\quad\quad\quad\quad\quad\quad\quad\quad\quad\quad\quad\quad\quad\quad\quad\quad\quad\quad\quad\quad\quad\quad\quad\quad\quad\quad\quad\quad\quad\quad\quad\quad\quad\quad\quad\quad\quad\quad\quad\quad\quad\quad\quad\quad\quad\quad\quad\quad\quad\quad\quad\quad\quad\quad\quad\quad\quad\quad\quad\quad\quad\quad\quad\quad\quad\quad\quad\quad\quad\quad\quad\quad\quad\quad\quad\quad\quad\quad\quad\quad\quad\quad\quad\quad\quad\quad\quad\quad\quad\quad\quad\quad\quad\quad\quad\quad\quad\quad\quad\quad\quad\quad\quad\quad\quad\quad\quad\quad\quad\quad\quad\quad\quad\quad\quad\quad\quad\quad\quad\quad\quad\quad\quad\quad\quad\quad\quad\quad\quad\quad\quad\quad\quad\quad\quad\quad\quad\quad\quad\quad\quad\quad\quad\quad\quad\quad\quad\quad\quad\quad\quad\quad\quad\quad\quad\quad\quad\quad\quad\quad\quad\quad\quad\quad\quad\quad\quad\quad\quad\quad\quad\quad\quad\quad\quad\quad\quad\quad\quad\quad\quad\quad\quad\quad\quad\quad\quad\quad\quad\quad\quad\quad\quad\quad\quad\quad\quad\quad\quad\quad\quad\quad\quad\quad\quad\quad\quad\quad\quad\quad\quad\quad\quad\quad\quad\quad\quad\quad\quad\quad\quad\quad\quad\quad\quad\quad\quad\quad\quad\quad\quad\quad\quad\quad\quad\quad\quad\quad\quad\quad\quad\quad\quad\quad\quad\quad\quad\quad\quad\quad\quad\quad\quad\quad\quad\quad\quad\quad\quad\quad\quad\quad\quad\quad\quad\quad\quad\quad\quad\quad\quad\quad\quad\quad\quad\quad\quad\quad\quad\quad\quad\quad\quad\quad\quad\quad\quad\quad\quad\quad\quad\quad\quad\quad\quad\quad\quad\quad\quad\quad\quad\quad\quad\quad\quad\quad\quad\quad\quad\quad\quad\quad\quad\quad\quad\quad\quad\quad\quad\quad\quad\quad\quad\quad\quad\quad\quad\quad\quad\quad\quad\quad\quad\quad\quad\quad\quad\quad\quad\quad\quad\quad\quad\quad\quad\quad\quad\quad\quad\quad\quad\quad\quad\quad\quad\quad\quad\quad\quad\quad\quad\quad\quad\quad\quad\quad\quad\quad\quad\quad\quad\quad\quad\quad\quad\quad\quad\quad\quad\quad\quad\quad\quad\quad\quad\quad\quad\quad\quad\quad\quad\quad\quad\quad\quad\quad\quad\quad\quad\quad\quad\quad\quad\quad\quad\quad\quad\quad\quad\quad\quad\quad\quad\quad\quad\quad\quad\quad\quad\quad\quad\quad\quad\quad\quad\quad\quad\quad\quad\quad\quad\quad\quad\quad\quad\quad\quad\quad\quad\quad\quad\quad\quad\quad\quad\quad\quad\quad\quad\quad\quad\quad\quad\quad\quad\quad\quad\quad\quad\quad\quad\quad\quad\quad\quad\quad\quad\quad\quad\quad\quad\quad\quad\quad\quad\quad\quad\quad\quad\quad\quad\quad\quad\quad\quad\quad\quad\quad\quad\quad\quad\quad\quad\quad\quad\quad\quad\quad\quad\quad\quad\quad\quad\quad\quad\quad\quad\quad\quad\quad\quad\quad\quad\quad\quad\quad\quad\quad\quad\quad\quad\quad\quad\quad\quad\quad\quad\quad\quad\quad\quad\quad\quad\quad\quad\quad\quad\quad\quad\quad\quad\quad\quad\quad\quad\quad\quad\quad\quad\quad\quad\quad\quad\quad\quad\quad\quad\quad\quad\quad\quad\quad\quad\quad\quad\quad\quad\quad\quad\quad\quad\quad\quad\quad\quad\quad\quad\quad\quad\quad\quad\quad\quad\quad\quad\quad\quad\quad\quad\quad\quad\quad\quad\quad\quad\quad\quad\quad\quad\quad\quad\quad\quad\quad\quad\quad\quad\quad\quad\quad\quad\quad\quad\quad\quad\quad\quad\quad\quad\quad\quad\quad\quad\quad\quad\quad\quad\quad\quad\quad\quad\quad\quad\quad\quad\quad\quad\quad\quad\quad\quad\quad\quad\quad\quad\quad\quad\quad\quad\quad\quad\quad\quad\quad\quad\quad\quad\quad\quad\quad\quad\quad\quad\quad\quad\quad\quad\quad\quad\quad\quad\quad\quad\quad\quad\quad\quad\quad\quad\quad\quad\quad\quad\quad\quad\quad\quad\quad\quad\quad\quad\quad\quad\quad\quad\quad\quad\quad\quad\quad\quad\quad\quad\quad\quad\quad\quad\quad\quad\quad\quad\quad\quad\quad\quad\quad\quad\quad\quad\quad\quad\quad\quad\quad\quad\quad\quad\quad\quad\quad\quad\quad\quad\quad\quad\quad\quad\quad\quad\quad\quad\quad\quad\quad\quad\quad\quad\quad\quad\quad\quad\quad\quad\quad\quad\quad\quad\quad\quad\quad\quad\quad\quad\quad\quad\quad\quad\quad\quad\quad\quad\quad\quad\quad\quad\quad\quad\quad\quad\quad\quad\quad\quad\quad\quad\quad\quad\quad\quad\quad\quad\quad\quad\quad\quad\quad\quad\quad\quad\quad\quad\quad\quad\quad\quad\quad\quad\quad\quad\quad\quad\quad\quad\quad\quad\quad\quad\quad\quad\quad\quad\quad\quad\quad\quad\quad\quad\quad\quad\quad\quad\quad\quad\quad\quad\quad\quad\quad\quad\quad\quad\quad\quad\quad\quad\quad\quad\quad\quad\quad\quad\quad\quad\quad\quad\quad\quad\quad\quad\quad\quad\quad\quad\quad\quad\quad\quad\quad\quad\quad\quad\quad\quad\quad\quad\quad\quad\quad\quad\quad\quad\quad\quad\quad\quad\quad\quad\quad\quad\quad\quad\quad\quad\quad\quad\quad\quad\quad\quad\quad\quad\quad\quad\quad\quad\quad\quad\quad\quad\quad\quad\quad\quad\quad\quad\quad\quad\quad\quad\quad\quad\quad\quad\quad\quad\quad\quad\quad\quad\quad\quad\quad\quad\quad\quad\quad\quad\quad\quad\quad\quad\quad\quad\quad\quad\quad\quad\quad\quad\quad\quad\quad\quad\quad\quad\quad\quad\quad\quad\quad\quad\quad\quad\quad\quad\quad\quad\quad\quad\quad\quad\quad\quad\quad\quad\quad\quad\quad\quad\quad\quad\quad\quad\quad\quad\quad\quad\quad\quad\quad\quad\quad\quad\quad\quad\quad\quad\quad\quad\quad\quad\quad\quad\quad\quad\quad\quad\quad\quad\quad\quad\quad\quad\quad\quad\quad\quad\quad\quad\quad\quad\quad\quad\quad\quad\quad\quad\quad\quad\quad\quad\quad\quad\quad\quad\quad\quad\quad\quad\quad\quad\quad\quad\quad\quad\quad\quad\quad\quad\quad\quad\quad\quad\quad\quad\quad\quad\quad\quad\quad\quad\quad\quad\quad\quad\quad\quad\quad\quad\quad\quad\quad\quad\quad\quad\quad\quad\quad\quad\quad\quad\quad\quad\quad\quad\quad\quad\quad\quad\quad\quad\quad\quad\quad\quad\quad\quad\quad\quad\quad\quad\quad\quad\quad\quad\quad\quad\quad\quad\quad\quad\quad\quad\quad\quad\quad\quad\quad\quad\quad\quad\quad\quad\quad\quad\quad\quad\quad\quad\quad\quad\quad\quad\quad\quad\quad\quad\quad\quad\quad\quad\quad\quad\quad\quad\quad\quad\quad\quad\quad\quad\quad\quad\quad\quad\quad\quad\quad\quad\quad\quad\quad\quad\quad\quad\quad\quad\quad\quad\quad\quad\quad\quad\quad\quad\quad\quad\quad\quad\quad\quad\quad\quad\quad\quad\quad\quad\quad\quad\quad\quad\quad\quad\quad\quad\quad\quad\quad\quad\quad\quad\quad\quad\quad\quad\quad\quad\quad\quad\quad\quad\quad\quad\quad\quad\quad\quad\quad\quad\quad\quad\quad\quad\quad\quad\quad\quad\quad\quad\quad\quad\quad\quad\quad\quad\quad\quad\quad\quad\quad\quad\quad\quad\quad\quad\quad\quad\quad\quad\quad\quad\quad\quad\quad\quad\quad\quad\quad\quad\quad\quad\quad\quad\quad\quad\quad\quad\quad\quad\quad\quad\quad\quad\quad\quad\quad\quad\quad\quad\quad\quad\quad\quad\quad\quad\quad\quad\quad\quad\quad\quad\quad\quad\quad\quad\quad\quad\quad\quad\quad\quad\quad\quad\quad\quad\quad\quad\quad\quad\quad\quad\quad\quad\quad\quad\quad\quad\quad\quad\quad\quad\quad\quad\quad\quad\quad
      试卷答案
      1.C (2分)
      2.D (2分)
      3.B (2分)
      4.C (2分)
      5.C (2分)
      6.B (2分)
      7.C (2分)
      8.D (2分)
      9.C (2分)
      10.B (2分)
      11.D (2分)
      12.B (2分)
      13.B (2分)
      14.A (2分)
      15.C (2分)
      16.CD (3分,选对一个得1分,有选错得0分)
      17.B (3分)
      18.D (3分)
      19.BCD (3分,选对一个得1分,有选错得0分)
      20.AD (3分,选对一个得1分,有选错得0分)
      21.
      (1)控制物质进出细胞(2分) 1、3、6(2分) 差速离心法(2分)
      (2)同位素标记(2分) 氨基酸(2分) b、c(2分) 是(2分)
      (3)自由水(2分) 脂肪转化为糖类等有机物(2分) 氧(2分)
      22.
      (1)自由扩散(2分) 协助扩散(2分) 主动运输(2分) 增大(2分)
      (2)②(2分)
      (3)主动运输(2分) 逆浓度梯度(2分) ①②(2分)
      23.
      Ⅰ.
      (1)类囊体薄膜(2分) [H](2分) 还原C (2分)
      (2)减少(2分)
      (3)丙酮酸(2分) 细胞质基质(2分)
      一部分以热能形式散失,一部分储存在ATP中(2分)
      Ⅱ.
      (4)A点下移,B点右移(2分)
      (5)蓝光条件下,气孔导度大,细胞吸收CO₂多,胞间CO₂浓度低(2分)
      24.
      (1)1(2分) DNA复制和有关蛋白质的合成(2分)
      (2)染色体(2分) 16(2分) 16(2分) 32(2分)
      (3)有丝分裂(2分) 细胞壁(2分)
      (4)细胞衰老、凋亡(2分)
      25.
      (1)黄色(2分) 基因B存在时,酶B可促进前体物质2转化为番茄红素,但基因H表达产物酶H含量低,前体物质2积累少(2分)
      (2)红色:黄色:橙色=9:3:4(2分) 1/6(2分)
      红色:黄色:橙色=2:1:1(2分)
      (3)aaBBHH或aaBbHH(2分) 若子代全为橙色,则该植株基因型为aaBBHH;若子代橙色:黄色=1:1,则该植株基因型为aaBbHH(2分)取样时间(h)
      实验现象及结果分析
      1
      部分细胞的细胞核开始被标记
      3
      部分被标记细胞开始进入分裂期
      5
      部分被标记细胞的着丝粒开始分裂
      6
      部分被标记细胞分裂成两个子细胞
      13
      部分被标记细胞第二次进入分裂期
      被标记细胞的比例在减少
      100
      被标记细胞的数目在减少

      相关试卷

      山东省德州市某校2025_2026学年高一上学期期末模拟测试一生物试题(文字版,含答案):

      这是一份山东省德州市某校2025_2026学年高一上学期期末模拟测试一生物试题(文字版,含答案),共13页。试卷主要包含了选择题,非选择题等内容,欢迎下载使用。

      山东省德州市某校2025_2026学年高一上学期期末模拟二生物试题(文字版,含答案):

      这是一份山东省德州市某校2025_2026学年高一上学期期末模拟二生物试题(文字版,含答案),共14页。试卷主要包含了单选题,不定项选择题等内容,欢迎下载使用。

      山东省德州市某校2025-2026学年高一上学期期末模拟测试一生物试题:

      这是一份山东省德州市某校2025-2026学年高一上学期期末模拟测试一生物试题,共4页。

      资料下载及使用帮助
      版权申诉
      • 1.电子资料成功下载后不支持退换,如发现资料有内容错误问题请联系客服,如若属实,我们会补偿您的损失
      • 2.压缩包下载后请先用软件解压,再使用对应软件打开;软件版本较低时请及时更新
      • 3.资料下载成功后可在60天以内免费重复下载
      版权申诉
      若您为此资料的原创作者,认为该资料内容侵犯了您的知识产权,请扫码添加我们的相关工作人员,我们尽可能的保护您的合法权益。
      入驻教习网,可获得资源免费推广曝光,还可获得多重现金奖励,申请 精品资源制作, 工作室入驻。
      版权申诉二维码
      欢迎来到教习网
      • 900万优选资源,让备课更轻松
      • 600万优选试题,支持自由组卷
      • 高质量可编辑,日均更新2000+
      • 百万教师选择,专业更值得信赖
      微信扫码注册
      手机号注册
      手机号码

      手机号格式错误

      手机验证码 获取验证码 获取验证码

      手机验证码已经成功发送,5分钟内有效

      设置密码

      6-20个字符,数字、字母或符号

      注册即视为同意教习网「注册协议」「隐私条款」
      QQ注册
      手机号注册
      微信注册

      注册成功

      返回
      顶部
      学业水平 高考一轮 高考二轮 高考真题 精选专题 初中月考 教师福利
      添加客服微信 获取1对1服务
      微信扫描添加客服
      Baidu
      map