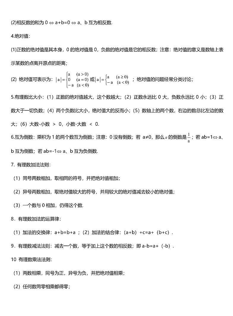
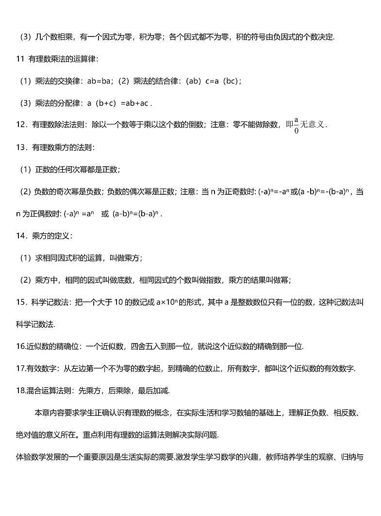
若您为此资料的原创作者,认为该资料内容侵犯了您的知识产权,请扫码添加我们的相关工作人员,我们尽可能的保护您的合法权益。

1/46

2/46

3/46
还剩43页未读, 继续阅读
所属成套资源:中考第一轮复习各科资料汇总合辑练习(含答案)
成套系列资料,整套一键下载
初中人教版数学中考第一轮复习知识点总结(精致版)
展开 这是一份初中人教版数学中考第一轮复习知识点总结(精致版),共46页。
相关学案
初中人教版数学中考第一轮复习知识点总结(精致版):
这是一份初中人教版数学中考第一轮复习知识点总结(精致版),共46页。
中考第一轮复习初中数学知识点总结:
这是一份中考第一轮复习初中数学知识点总结,共46页。
人教版初中知识点思维导图数学:
这是一份人教版初中知识点思维导图数学,文件包含初中数学2pdf、初中数学1pdf等2份学案配套教学资源,其中学案共9页, 欢迎下载使用。
资料下载及使用帮助
版权申诉
- 1.电子资料成功下载后不支持退换,如发现资料有内容错误问题请联系客服,如若属实,我们会补偿您的损失
- 2.压缩包下载后请先用软件解压,再使用对应软件打开;软件版本较低时请及时更新
- 3.资料下载成功后可在60天以内免费重复下载
版权申诉
免费领取教师福利 






.png)
.png)


