当前压缩包共包含下列2份文件,点击文件名可预览资料内容

1/6

2/6

3/6

1/3
还剩3页未读, 继续阅读
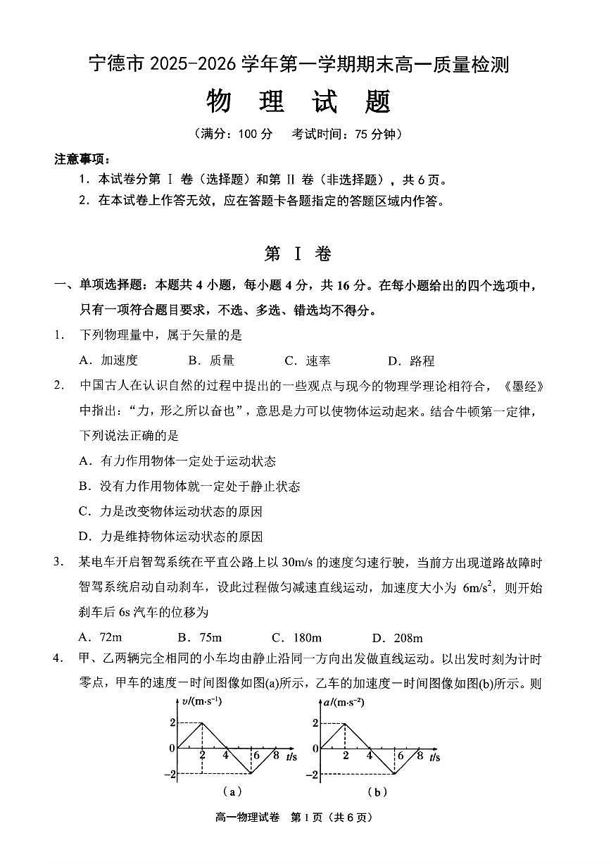
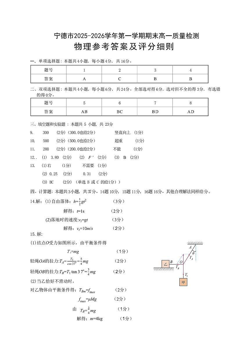
福建省宁德市2025-2026学年第一学期高一上期末质量检测物理试题(试卷+答案)
展开 这是一份福建省宁德市2025-2026学年第一学期高一上期末质量检测物理试题(试卷+答案),文件包含物理试卷宁德市2025-2026学年第一学期期末高一质量检测pdf、物理答案宁德市2025-2026学年第一学期期末高一质量检测pdf等2份试卷配套教学资源,其中试卷共9页, 欢迎下载使用。
相关试卷
福建省宁德市2025-2026学年第一学期高一上期末质量检测物理试题(试卷+答案):
这是一份福建省宁德市2025-2026学年第一学期高一上期末质量检测物理试题(试卷+答案),文件包含物理试卷宁德市2025-2026学年第一学期期末高一质量检测pdf、物理答案宁德市2025-2026学年第一学期期末高一质量检测pdf等2份试卷配套教学资源,其中试卷共9页, 欢迎下载使用。
福建省宁德市2025-2026学年度第一学期期末高二质量检测物理试卷(含答案):
这是一份福建省宁德市2025-2026学年度第一学期期末高二质量检测物理试卷(含答案),文件包含物理试卷docx、物理试卷答案docx等2份试卷配套教学资源,其中试卷共18页, 欢迎下载使用。
福建省宁德市2023-2024学年高一上学期期末质量检测物理试题(Word版附解析):
这是一份福建省宁德市2023-2024学年高一上学期期末质量检测物理试题(Word版附解析),文件包含福建省宁德市2023-2024学年高一上学期期末质量检测物理试题原卷版docx、福建省宁德市2023-2024学年高一上学期期末质量检测物理试题解析版docx等2份试卷配套教学资源,其中试卷共21页, 欢迎下载使用。
相关试卷 更多
资料下载及使用帮助
版权申诉
- 1.电子资料成功下载后不支持退换,如发现资料有内容错误问题请联系客服,如若属实,我们会补偿您的损失
- 2.压缩包下载后请先用软件解压,再使用对应软件打开;软件版本较低时请及时更新
- 3.资料下载成功后可在60天以内免费重复下载
版权申诉
免费领取教师福利 





