





湖南省名校联盟2025-2026学年高二上学期1月期末考试地理试卷(Word版附解析)
展开 这是一份湖南省名校联盟2025-2026学年高二上学期1月期末考试地理试卷(Word版附解析),文件包含湖南省名校联盟2025-2026学年高二上学期1月期末地理试题Word版含解析docx、湖南省名校联盟2025-2026学年高二上学期1月期末地理试题Word版无答案docx等2份试卷配套教学资源,其中试卷共20页, 欢迎下载使用。
第Ⅰ卷 选择题(共 48 分)
一、选择题(本题共 16 小题,每小题 3 分,共 48 分。在每小题给出的四个选项中,只有一
项是符合题目要求的)
国家统计局数据显示,2024 年末全国总人口为 140828 万人,比上年末减少 139 万人,中国人口已连续
三年负增长。图 1 为中国总人口年度变化情况(2000—2024 年),图 2 为中国 1990—2024 年结婚登记对数
变化。据此完成下面小题。
1. 图中反映出 2000—2024 年中国总人口变化的主要特征是( )
A. 自然增长率持续下降 B. 人口总量先增后减
C. 2016 年后人口加速减少 D. 2021 年起进入负增长阶段
2. 近年来,结婚登记对数变化对人口发展可能产生的影响是( )
A. 短期内大幅提高老龄化水平 B. 长期加剧人口性别结构失衡
第 1页/共 7页
C. 进一步抑制未来出生人口规模 D. 直接导致劳动力供给不足
3. 为应对人口负增长可能带来的社会经济发展问题,下列措施合理的是( )
①鼓励生育,完善婴幼儿照护服务体系 ②推迟退休年龄,充分开发老年人力资源
③严格控制城市规模,减少就业竞争 ④推进产业结构升级,降低对劳动力依赖
A. ①②③ B. ①②④ C. ①③④ D. ②③④
古生物学家在中国新疆地区发现了一处侏罗纪时期的乌龟化石密集埋藏点,出土化石约 1800 个,分布
密度高达每平方米 36 只。研究表明,约 1.6 亿年前,该地区曾发生极端干旱事件,乌龟为生存聚集于残余
水塘,但水体最终干涸导致其死亡。后续暴雨形成的泥石流将尸体搬运并埋藏,形成“乌龟墓场”。据此
完成下面小题。
4. 新疆“乌龟墓场”化石密集埋藏点形成的主要条件( )
①侏罗纪时期气候干旱化 ②突发性泥石流搬运埋藏
③乌龟群聚行为 ④侏罗纪后该地区地壳持续抬升
A. ①②③ B. ①②④ C. ①③④ D. ②③④
5. 推测侏罗纪时期新疆地区的自然地理特征( )
A. 温暖湿润,植被茂密 B. 降水丰沛,湖泊众多
C. 寒冷干燥,冰川广布 D. 干旱频发,降水变率大
6. 研究“乌龟墓场” 主要意义是( )
A. 证实乌龟起源于侏罗纪时期 B. 揭示区域古地貌与水系变迁
C. 反映古气候变化与生物响应关系 D. 提供早期人类在该地活动的证据
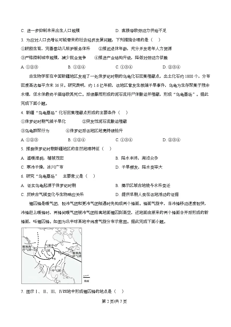
锢囚锋是暖气团、较冷气团和更冷气团相遇时先构成两个锋面。锋面气旋中,当冷锋移动速度较快,
冷锋赶上暖锋时,两锋间暖气团被冷气团抬离地面锢囚到高空,近地面由原来的两个锋面合并后形成的新
锋面,叫锢囚锋。如图为北半球某地中纬度气旋分布示意图。据此完成下面小题。
7. 图示Ⅰ、Ⅱ、Ⅲ、Ⅳ四地中形成锢囚锋的地点是( )
第 2页/共 7页
A. I B. Ⅱ C. Ⅲ D. Ⅳ
8. N 地在图示时间以及未来几天内天气变化过程 ( )
A. 天气:阴雨天气—天气晴朗—阴雨天气 B. 气压:高一低一高
C. 气团:冷气团一冷、暖气团一暖气团 D. 气温:高—低—低
秦岭冷杉为我国特有常绿乔木,耐寒耐旱性差,主要分布于秦岭中高山地区的山谷溪旁密林中。近年
来,秦岭冷杉发生大面积退化并呈岛屿化分布。如图示意秦岭冷杉的分布。据此完成下面小题。
9. 山谷溪旁密林成为秦岭冷杉核心生长区,其主要原因是( )
A. 溪旁地下水埋藏浅 B. 密林遮挡形成弱风环境
C. 夜间山谷气流下沉增温 D. 密林下土壤贫瘠
10. 秦岭冷杉退化后,中高山地区土壤肥力下降的主要原因是( )
A. 冷杉根系固氮能力丧失,土壤氮素补给减少 B. 林下微生物群落失衡,土壤矿物质分解速度加快
C. 地表植被覆盖率降低,降水对土壤的淋溶作用减弱 D. 枯枝落叶输入量减少,土壤有机质积累不足
黑海是古地中海的一个残留海盆,平均深度 1271 米。黑海与地中海间经历了多次隔绝与连接,末次冰
期后与地中海相连至今。海洋调查发现,黑海是一个特殊的“双层海”:表层(约 0~200 米)海水盐度低
(12‰~22‰),密度小;200 米以下深层海水盐度正常(约 35‰),密度大。海水密度的剧烈变化在约 200
米深处形成了稳定的“密度跃层”,它就像一条厚厚的“隔水带”。如图为黑海区域图。据此完成下面小
题。
11. 黑海形成稳定“双层结构”的主要原因( )
第 3页/共 7页
A. 深层海水温度极低,体积收缩
B. 表层海水蒸发量长期远大于降水量
C. 地壳运动活跃,海底不断释放淡水
D. 表层大量河流淡水注入与深层高盐海水的密度差异
12. 受“双层结构”影响,黑海与地中海之间的表层水流方向( )
A. 黑海表层海水持续流入地中海 B. 地中海表层海水持续流入黑海
C. 冬夏季方向相反,夏季黑海水流入地中海 D. 密度流主要发生在深层,表层方向不定
13. 黑海的“密度跃层”对海洋环境产生的主要影响( )
A. 表层渔业资源特别丰富 B. 深层海水形成大面积缺氧环境
C. 导致海面常年被浓雾笼罩 D. 完全阻止了污染物的扩散,使表层海水保持清洁
县城城镇化是推进新型城镇化的关键。如图为内蒙古自治区牧区小城镇(以牧业经济活动为主的县政
府所在地)空间布局模式图。据此完成下面小题。
14. 内蒙古牧区小城镇推进城镇化过程中,商业用地始终占据核心位置,主要体现了城镇化进程中( )
A. 商业是牧区城镇的主导产业 B. 商业用地地价最低,适合布局在核心区域
C. 牧区城镇人口规模小,商业服务需求集中 D. 商业活动对城镇空间布局的引领作用
15. 模式Ⅱ城镇呈条带状布局,该布局下城镇发展 主要优势( )
A. 沿交通干线拓展,便于牧业物资集散 B. 有利于分散城市职能,降低环境压力
C. 能最大限度利用草场资源,保护生态 D. 各功能区距离近,基础设施共享性好
16. 相较于模式Ⅰ的集中式城镇化,模式Ⅳ的分散组团式布局更能( )
A. 降低城镇建设成本 B. 提高商业服务的辐射范围
C. 适应牧区复杂的地形条件 D. 减少牧业生产与城镇发展的冲突
第 4页/共 7页
第Ⅱ卷 非选择题(共 52 分)
二、非选择题(本题共 3 小题,共 52 分)
17. 阅读图文材料,完成下列要求。
材料一 海南省占地面积达到 3.4 万平方千米,1988 年设立海南“经济特区”,2018 年国务院批复同
意设立中国(海南)自由贸易试验区,2025 年 12 月 18 日启动全岛封关运作。封关后,企业和个人所得税
“双 15%”优惠政策等更高水平开放措施将加快集聚人才、技术等高端要素资源,有助于在生物育种、深
海科技、商业航天、绿色低碳、数字经济等领域集聚新质生产力,推动旅游业、现代服务业、高新技术产
业、热带特色高效农业四大主导产业补链延链、优化升级,带来现代化产业体系的系统性重构,形成我国
高质量发展的新引擎。同时海南计划打造面向西南地区的“出海快速通道”,目前贵州的煤炭、云南的有
色金属等大宗商品常经海南港口出口。
材料二 如图为“海南封关”核心政策理解示意图。
(1)分析海南自由贸易港的区位优势。
(2)说明海南封关后,对海南省区域产业升级的有利影响。
(3)分析西南地区大量矿产经海南港口出口,海南可能出现的环境问题及整治措施。
18. 阅读图文材料,回答下列问题。
纳木错是青藏高原上的大型湖泊,湖面海拔 4718 米,东西长 70 多千米,南北宽 30 多千米,面积 1920
多平方千米。湖区年均降水量约 410mm,湖区内部不同区域盐度有明显差异,湖泊周边人类灌溉引水等活
动少,近年来湖水水体淡化趋势明显,盐度降低,湖内几乎没有原生鱼类。湖区周围风力较大且季节变化
明显,湖陆风冬季明显弱于夏季。如图为纳木错周边等高线地形图。
第 5页/共 7页
(1)据材料简述纳木错湖的形成过程。
(2)指出纳木错湖盐度分布的空间差异并推测湖水近年来盐度降低的原因。
(3)从热力环流的角度,说明纳木错冬季湖陆风弱的原因。
19. 阅读图文材料,回答下列问题。
材料一 木竹坪滑坡区位于湖北省巴东县清江水布垭库区,北岸支流磨刀河右岸。地处亚热带季风气
候区,平均年降水量 1400~1600mm,降水集中在 5~9 月,多暴雨天气,短时强降水频发。滑坡区地形起伏
大,坡体上植被覆盖率约 65%,以灌木和草本为主,部分区域因人类活动(如开垦耕地、修建道路)导致
植被破坏。
材料二 滑坡区基岩由三叠系下统大冶组灰岩、泥灰岩,二叠系上统大隆组炭质页岩及吴家坪组燧石
结核灰岩组成。堆积层厚度 10~80m,以碎块石土和碎裂岩为主,垂向呈层状分布,空隙率高,地下水富集
且排泄不畅。滑坡区无明显贯通性滑带,但存在多层软弱夹层和局部蠕滑带,岩体完整性差。如图示意木
竹坪滑坡区地质剖面图。
材料三 自水库蓄水以来,库岸再造频发。2007 年 5 月 2 日大滩滑坡南侧次级滑坡前缘开始出现变形
迹象,之后变形加剧,破坏形式以前缘小规模坍滑为主,于 10 日相继发生了数次大规模的滑移。
(1)分析木竹坪滑坡区的气候特征对滑坡形成的影响。
(2)说明木竹坪滑坡堆积层稳定性差 主要原因。
(3)试分析水库蓄水后滑坡加剧的原因。
(4)结合材料, 该区域滑坡灾害提出防灾、减灾可行性建议。
第 6页/共 7页
相关试卷
这是一份湖南省名校联盟2025-2026学年高二上学期1月期末考试地理试卷(Word版附解析),文件包含湖南省名校联盟2025-2026学年高二上学期1月期末地理试题Word版含解析docx、湖南省名校联盟2025-2026学年高二上学期1月期末地理试题Word版无答案docx等2份试卷配套教学资源,其中试卷共20页, 欢迎下载使用。
这是一份湖南省名校联盟2025-2026学年高二上学期1月期末地理试题(原卷版+解析版),共19页。试卷主要包含了选择题,非选择题等内容,欢迎下载使用。
这是一份湖南省名校联盟2024-2025学年高二上学期入学考试地理试卷(Word版附解析),文件包含湖南省名校联盟2024-2025学年高二上学期入学考试地理试题Word版无答案docx、湖南省名校联盟2024-2025学年高二上学期入学考试地理试题解析pdf等2份试卷配套教学资源,其中试卷共8页, 欢迎下载使用。
相关试卷 更多
- 1.电子资料成功下载后不支持退换,如发现资料有内容错误问题请联系客服,如若属实,我们会补偿您的损失
- 2.压缩包下载后请先用软件解压,再使用对应软件打开;软件版本较低时请及时更新
- 3.资料下载成功后可在60天以内免费重复下载
免费领取教师福利 




.png)




