搜索
      上传资料 赚现金

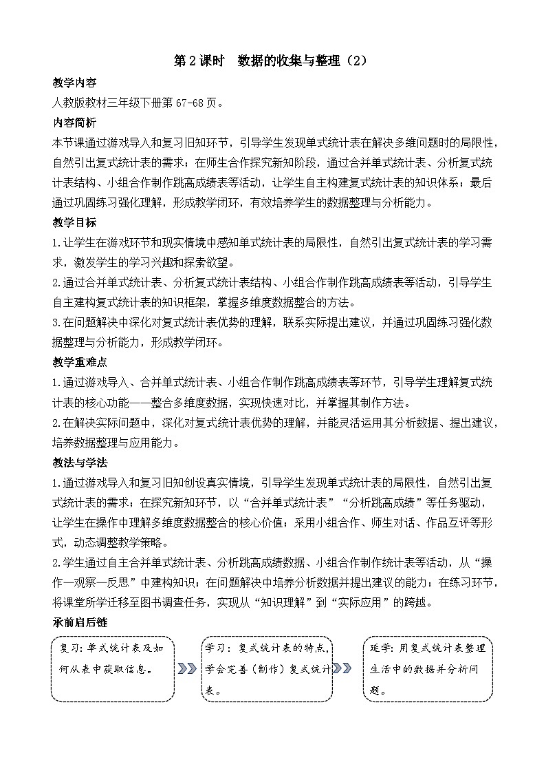
      5.2 数据的收集与整理(2) 教案 人教版数学三年级下册

      • 58.83 KB
      • 2026-01-29 10:24:48
      • 40
      • 1
      • 向往天空的鱼
      加入资料篮
      立即下载
      5.2   数据的收集与整理(2) 教案 人教版数学三年级下册第1页
      1/6
      5.2   数据的收集与整理(2) 教案 人教版数学三年级下册第2页
      2/6
      5.2   数据的收集与整理(2) 教案 人教版数学三年级下册第3页
      3/6
      还剩3页未读, 继续阅读

      人教版(2024)三年级下册(2024)整理和复习教学设计及反思

      展开

      这是一份人教版(2024)三年级下册(2024)整理和复习教学设计及反思,共6页。教案主要包含了情境创设,导入课题,师生合作,探究新知,巩固练习,学有所得,课末小结,融会贯通,教海拾遗,反思提升等内容,欢迎下载使用。
      人教版教材三年级下册第67-68页。
      内容简析
      本节课通过游戏导入和复习旧知环节,引导学生发现单式统计表在解决多维问题时的局限性,自然引出复式统计表的需求;在师生合作探究新知阶段,通过合并单式统计表、分析复式统计表结构、小组合作制作跳高成绩表等活动,让学生自主构建复式统计表的知识体系;最后通过巩固练习强化理解,形成教学闭环,有效培养学生的数据整理与分析能力。
      教学目标
      1.让学生在游戏环节和现实情境中感知单式统计表的局限性,自然引出复式统计表的学习需求,激发学生的学习兴趣和探索欲望。
      2.通过合并单式统计表、分析复式统计表结构、小组合作制作跳高成绩表等活动,引导学生自主建构复式统计表的知识框架,掌握多维度数据整合的方法。
      3.在问题解决中深化对复式统计表优势的理解,联系实际提出建议,并通过巩固练习强化数据整理与分析能力,形成教学闭环。
      教学重难点
      1.通过游戏导入、合并单式统计表、小组合作制作跳高成绩表等环节,引导学生理解复式统计表的核心功能——整合多维度数据,实现快速对比,并掌握其制作方法。
      2.在解决实际问题中,深化对复式统计表优势的理解,并能灵活运用其分析数据、提出建议,培养数据整理与应用能力。
      教法与学法
      1.通过游戏导入和复习旧知创设真实情境,引导学生发现单式统计表的局限性,自然引出复式统计表的需求;在探究新知环节,以“合并单式统计表”“分析跳高成绩”等任务驱动,让学生在操作中理解多维度数据整合的核心价值;采用小组合作、师生对话、作品互评等形式,动态调整教学策略。
      2.学生通过自主合并单式统计表、分析跳高成绩数据、小组合作制作统计表等活动,从“操作—观察—反思”中建构知识;在问题解决中培养分析数据并提出建议的能力;在练习环节,将课堂所学迁移至图书调查任务,实现从“知识理解”到“实际应用”的跨越。

      承前启后链
      复习:单式统计表及如何从表中获取信息。
      学习:复式统计表的特点,学会完善(制作)复式统计表。
      延学:用复式统计表整理生活中的数据并分析问题。
      教学过程
      一、情境创设,导入课题
      预设 1:设计游戏导入
      (多媒体打开游戏小程序,游戏页面中有多种不同形状不同颜色的花朵,第一关要求按花的颜色分类,第二关要求按花的形状分类,第三关要求既要考虑花的颜色又要考虑花的形状。)
      师:同学们,我们来玩一个游戏,请同学们先看一下多媒体上的游戏规则。哪些同学愿意上台来试试呢?
      (6位同学依次上台操作多媒体页面完成游戏,其他同学观看并思考台上同学的操作是否正确。)
      师:感谢这几位同学,把我们的课堂氛围都调动起来啦!
      (课件出示第一关按花的颜色分类结果。)
      师:如果想知道哪种形状的花最多,现在的方法有什么问题?
      生1:按颜色分类后,无法直接对比形状。
      (课件出示第二关按花的形状分类结果。)
      师:如果想知道哪种颜色的花最多,现在的方法有什么问题?
      生2:按形状分类后,无法直接对比颜色。
      (课件出示第三关同时按花的形状和颜色分类结果。)
      师:现在能同时知道哪种颜色的圆形花最多、哪种形状的黄色花最少吗?
      生:可以了!
      (学生发现:双维度分类后,数据对比更清晰)
      师:是的,当我们同时从颜色和形状两个角度去分类,信息就变得更全面、更清楚了。其实在数学中,为了更好整理像这样涉及两个或多个维度的数据,我们有一种非常实用的工具。
      生:是什么?
      师:它就是“复式统计表”。今天这节课,我们就一起来认识并学习制作复式统计表。
      【设计意图:通过游戏引入,激发学生的学习兴趣,营造良好的课堂氛围;让学生在游戏中体验有些时候需要多方面考虑分类的问题,为学习复式统计表做好铺垫。】
      预设2:复习旧知导入
      师:同学们,我们上一节课学习了用“正”字记录法收集数据,用统计表整理数据,同学们课后也对自己感兴趣的话题在班里发起调查,老师课前收集了同学们制作的一些统计表,我们一起来分享。
      (多媒体投影依次出示几个学生制作的统计表,最后停留在两张统计表上,两张统计表分别统计了班里男生和女生最喜欢的图书种类。)
      师:这两位同学都针对“最喜欢的图书种类”发起了调查,不同的是一人调查的是男生,另一人调查的是女生。最喜欢科幻类图书的男生和女生人数相差多少人?
      (学生根据两张表中的数据进行计算,集体回答问题。)
      师:你在解决这一问题的时候,用到了几张表的数据?
      生1:用到了两张表中最喜欢科幻类图书的数据。
      师:如果没有像我们这样两张表刚好摆在一起,要解决这一问题还挺麻烦的。你有什么建议吗?
      生2:可以设计一张表,包含“最喜欢的图书种类”和“性别”。
      师:看来我们需要一种能同时分类展示多个维度的统计表,这就是今天要学习的复式统计表。
      【设计意图:通过对比分析单式统计表解决多维问题的局限性,引导学生自发提出整合需求,自然引出复式统计表的核心功能,实现从旧知到新知的认知跃迁。】
      二、师生合作,探究新知
      活动一:完善复式统计表
      (课件出示教材67页例题2题干和两个单式统计表。)
      师:同学们,请打开课本67页,我们从这两个表中可以获得哪些信息?
      生1:可以看出男生中最喜欢篮球的人数最多。
      生2:可以看出女生中最喜欢跳绳的人数最多。
      师:这两张表有什么共同点?
      生3:最喜欢的运动项目都有六项:足球、篮球、游泳、乒乓球、跳绳和踢毽子。
      生4:都是在统计最喜欢的运动项目的人数。
      师:你能把这两张表合二为一吗?请在课本中试一试。
      (学生自主思考后结合两个表格中的数据,填写课本67页的复式统计表。教师巡视,辅导有需要的学生。学生完成填写后,课件展示学生完成的结果。)
      师:因为这两张统计表中的项目是相同的,我们把它们合并在一起,用两行分别表示出男生和女生的数据,合在一起后你有什么感觉?
      生5:可以很容易地对比出最喜欢每个项目的男、女生的人数。
      生6:还可以算出最喜欢每个项目的男、女生的人数的总和,进而对比哪种运动项目最受三(1)班学生的欢迎。
      师:同学们说得非常好!你们刚才将两张单式统计表合并成一张复式统计表。
      【设计意图:通过让学生自主合并两个单式统计表的操作实践,让其直接参与知识的形成过程,体现学生的课堂主体地位;让学生在对比分析中自主发现复式统计表的优势,实现从单
      式统计表到复式统计表的认知建构。】
      活动二:认识复式统计表
      师:复式统计表中包含哪几项内容?你从中得到哪些信息?
      生1:复式统计表中横栏包含运动项目、竖栏包含性别和人数。
      生2:喜欢跳绳的女生人数比男生人数多5人。
      生3:喜欢游泳的女生人数和男生人数一样,都是2人。
      师:你觉得复式统计表有什么优点?
      生4:方便更好、更清晰地观察、比较和分析数据。
      师:请同学们根据这个复式统计表,思考并完成课本的三个问题。
      (学生独立思考,自主完成后个别同学回答。)
      师:男生最喜欢哪种运动项目的人数最多?女生呢?
      生5:男生最喜欢篮球的人数最多,女生最喜欢跳绳的人数最多。
      师:参加调查的一共有多少人?你是怎么算的?
      生6:参加调查的一共有30人。我是一次算出喜欢足球的有5人,喜欢篮球的有6人,喜欢游泳的有4人,喜欢乒乓球的有3人,喜欢跳绳的有7人,喜欢踢毽子的有5人,再把这些数加起来,算出一共有30人参与调查。
      师:你们认同这个答案吗?有没有同学用了不一样的方法计算?
      生7:我也是算出参加调查的一共有30人,但我是先算出参加调查的男生总人数为15人,参加调查的女生总人数也是15人,再算出一共有30人参加调查。
      师:非常好!这两种方法都是正确的。根据这个调查结果,你对学校教育设施的配置有哪些建议?
      生8:喜欢篮球的人数比较多,可以扩大篮球场的场地。
      生9:喜欢跳绳的人数最多,可以多购买一些跳绳。
      【设计意图:通过引导学生自主观察、分析复式统计表的结构与数据,在问题解决中深化对复式统计表“整合数据、便于多维对比”优势的理解,并联系实际提出建议,培养数据应用意识。】
      活动三:制作复式统计表
      (课件出示三名同学各自三次的跳高成绩,李松:88厘米、92厘米、89厘米;许浩:90厘米、92厘米、94厘米;陈夜:78厘米、80厘米、83厘米。)
      师:同学们,你能在同一个表中,把这些信息都表示出来吗?我们分小组来尝试看看。
      (教师组织学生分成6个小组,学生相互配合制作复式统计表;教师巡视,给个别小组提建
      议。)
      师:各小组同学配合得非常好!我们一起来看看各小组完成的情况,请其他小组积极进行点评,我们共同完善!
      (教师依次投影6个小组的作品,其他组代表发言。)
      生1:第一组同学的统计表中没有标题。
      生2:第二组同学的统计表中的跳高成绩没有单位名称。
      生3:第三组同学的统计表中没有写清楚第几次。
      生4:第四组同学的统计表中数据与人名没有对应好。
      生5:第五组同学的统计表中没有出现人名。
      生6:第六组同学的统计表做得非常好!
      师:前面几个组的同学制作的过程中有一些细节没有处理好,不过在同学们的共同努力下我们都找出了问题,请及时根据存在的问题进行改进。在这里要特别表扬第六组的同学,非常认真,做出了完美的复式统计表!请大家为他们献上最热烈的掌声!
      (存在问题的小组及时进行订正。)
      师:同学们,你们能总结出复式统计表的制作方法吗?
      生7:要把数据资料加以分类整理,确定表的名称。
      生8:按照统计要求分清类别,决定栏目。
      生9:要确定表的格式及纵、横栏的各个项目,并绘制表格,写上项目和各栏名称。
      生10:填写数据时要认真核对,清楚地填进表格内。
      师:同学们说得非常全面,值得表扬!
      【设计意图:通过小组合作制作跳高成绩统计表的实践活动,让学生感受复式统计表可以有超过两项内容;在试错与互评中,培养数据整理能力和协作意识;自主归纳复式统计表的制作方法,把课堂的主动权交给学生。】
      三、巩固练习,学有所得
      完成教材第68页做一做第1题
      学生独立思考,自主完成,个别回答展示,集体订正交流。教师巡视,辅导有需要的学生,针对学生存在问题进行点拨。
      师:同学们,昨天有两个同学帮我们调查好了班级男、女生最喜欢的图书种类,现在请将他们统计的结果填入课本68页做一做第2题中,并完成相关问题。
      【设计意图:及时的对应练习对新知进行巩固,教师可根据学生反馈的课堂教学效果及时进行调整;与引入环节中的内容首尾呼应,形成教学闭环。】
      四、课末小结,融会贯通
      ‌师‌:同学们,今天我们一起探索了复式统计表的奥秘。谁能用一句话总结复式统计表最大的特点?
      ‌生1‌:能同时展示多个分类标准的数据!
      ‌师‌:说得真好!那它和单式统计表比,优势在哪里呢?
      ‌生2‌:不用来回翻表,对比数据更方便!
      ‌师‌:还记得我们是怎么发现需要复式统计表的吗?
      ‌生3‌:游戏里按颜色分类就看不到形状,按形状分类又看不到颜色!
      ‌师‌:对,这就是单式统计表的局限性。后来我们通过合并图书表、运动表,总结出了复式统计表的制作方法。哪位同学能说说最关键的一步?
      ‌生4‌:要先确定横栏和纵栏的分类项目!
      ‌师‌:非常准确!最后,大家用跳高成绩表练习时,发现了哪些容易出错的地方?
      ‌生5‌:忘记写单位名称,数据和人名没对应!
      ‌师‌:看来细节决定成败!让我们再一次为第六组的严谨鼓掌,也为自己今天的进步鼓掌!课后请大家用复式统计表统计家中一周的垃圾分类情况,下节课我们分享成果。
      【设计意图:通过问题导向引导学生自主梳理知识体系,调动学生的课堂参与感;布置家庭统计任务,将所学知识延伸到生活中去,培养学生的应用意识。】
      五、教海拾遗,反思提升
      1.回味课堂,发现亮点之处:①通过花朵分类导入和图书调查两种预设,将抽象的统计概念转化为学生可感知的实际问题;②在探究新知环节,设计活动让学生直接参与知识的建构,突出学生的课堂主体地位;③通过设计多层次问题,引导学生从数据观察走向实际建议。
      2.反思过程,有待改进之处:①活动三中,小组制作跳高成绩表时,因学生作品互评环节耗时较长,可能压缩了后续巩固练习的深度;②活动三结尾,学生虽能复述制作步骤,但缺乏对“多维度整合”核心价值的自主提炼。教师应进一步引导学生反思总结。
      我的反思:
      板书设计
      数据的收集与整理(2)
      单式统计表:一组数据
      合并
      复式统计表:多组数据
      (形式更简洁、内容更丰富、更容易比较)

      相关教案

      人教版(2024)三年级下册(2024)整理和复习教学设计及反思:

      这是一份人教版(2024)三年级下册(2024)整理和复习教学设计及反思,共6页。教案主要包含了情境创设,导入课题,师生合作,探究新知,巩固练习,学有所得,课末小结,融会贯通,教海拾遗,反思提升等内容,欢迎下载使用。

      小学人教版(2024)五 数据的收集与整理整理和复习教案:

      这是一份小学人教版(2024)五 数据的收集与整理整理和复习教案,共6页。教案主要包含了情境创设,导入课题,师生合作,探究新知,巩固练习,学有所得,课末小结,融会贯通,教海拾遗,反思提升等内容,欢迎下载使用。

      小学数学人教版(2024)三年级下册(2024)整理和复习教案及反思:

      这是一份小学数学人教版(2024)三年级下册(2024)整理和复习教案及反思,共6页。教案主要包含了情境创设,导入课题,师生合作,探究新知,巩固练习,学有所得,课末小结,融会贯通,教海拾遗,反思提升等内容,欢迎下载使用。

      资料下载及使用帮助
      版权申诉
      • 1.电子资料成功下载后不支持退换,如发现资料有内容错误问题请联系客服,如若属实,我们会补偿您的损失
      • 2.压缩包下载后请先用软件解压,再使用对应软件打开;软件版本较低时请及时更新
      • 3.资料下载成功后可在60天以内免费重复下载
      版权申诉
      若您为此资料的原创作者,认为该资料内容侵犯了您的知识产权,请扫码添加我们的相关工作人员,我们尽可能的保护您的合法权益。
      入驻教习网,可获得资源免费推广曝光,还可获得多重现金奖励,申请 精品资源制作, 工作室入驻。
      版权申诉二维码
      小学数学人教版(2024)三年级下册(2024)电子课本 新教材

      整理和复习

      版本: 人教版(2024)

      年级: 三年级下册(2024)

      切换课文
      • 同课精品
      • 所属专辑42份
      欢迎来到教习网
      • 900万优选资源,让备课更轻松
      • 600万优选试题,支持自由组卷
      • 高质量可编辑,日均更新2000+
      • 百万教师选择,专业更值得信赖
      微信扫码注册
      手机号注册
      手机号码

      手机号格式错误

      手机验证码 获取验证码 获取验证码

      手机验证码已经成功发送,5分钟内有效

      设置密码

      6-20个字符,数字、字母或符号

      注册即视为同意教习网「注册协议」「隐私条款」
      QQ注册
      手机号注册
      微信注册

      注册成功

      返回
      顶部
      精选专题 初中月考 教师福利
      添加客服微信 获取1对1服务
      微信扫描添加客服
      Baidu
      map