搜索
      上传资料 赚现金

      2025—2026学年度安徽省安庆市第一中学高一上学期理科实验班期中考试历史试题(含答案)

      • 22.09 KB
      • 2026-01-26 16:39:27
      • 17
      • 0
      • 程先生!
      加入资料篮
      立即下载
      2025—2026学年度安徽省安庆市第一中学高一上学期理科实验班期中考试历史试题(含答案)第1页
      1/8
      2025—2026学年度安徽省安庆市第一中学高一上学期理科实验班期中考试历史试题(含答案)第2页
      2/8
      2025—2026学年度安徽省安庆市第一中学高一上学期理科实验班期中考试历史试题(含答案)第3页
      3/8
      还剩5页未读, 继续阅读

      2025—2026学年度安徽省安庆市第一中学高一上学期理科实验班期中考试历史试题(含答案)

      展开

      这是一份2025—2026学年度安徽省安庆市第一中学高一上学期理科实验班期中考试历史试题(含答案),共8页。试卷主要包含了单选题,非选择题答案等内容,欢迎下载使用。
      第I部分选择题部分
      一、单选题(本题共16小题,每小题3分,共48分。在每小题给出的四个选项中,只有一项是符合题目要求的)
      1.新石器时代晚期,我国古人类和文化遗存在北方有辽河上游的红山文化,在南方有长江下游的()
      A.元谋人遗址B.北京人遗址C.大汶口文化D.良渚文化
      2.下列思想家中,主张以法为工具管理国家、控制臣民的是()
      A.老子B.邹衍C.孟子D.韩非
      3.春秋战国时期,社会经济有了长足发展,阶级关系发生变化,上层建筑变革,变法成为潮流。持续时间最长、涉及面最广、改革最为彻底的一次变法是()
      A.商鞅变法B.李悝变法C.吴起变法D.申不害变法
      4.“夷夏之辨”在春秋时期曾经是诸侯争霸的舆论利器,而在战国晚期秦与六国的殊死较量中,已经完全被遗弃了,诸侯国大多是站在政治道德角度予以攻击,这主要反映了先秦时期()
      A.不同民族之间的文化差异消失B.礼乐制度下的尊卑秩序已崩溃
      C.华夏文化的认同感增强D.农耕文明的扩展
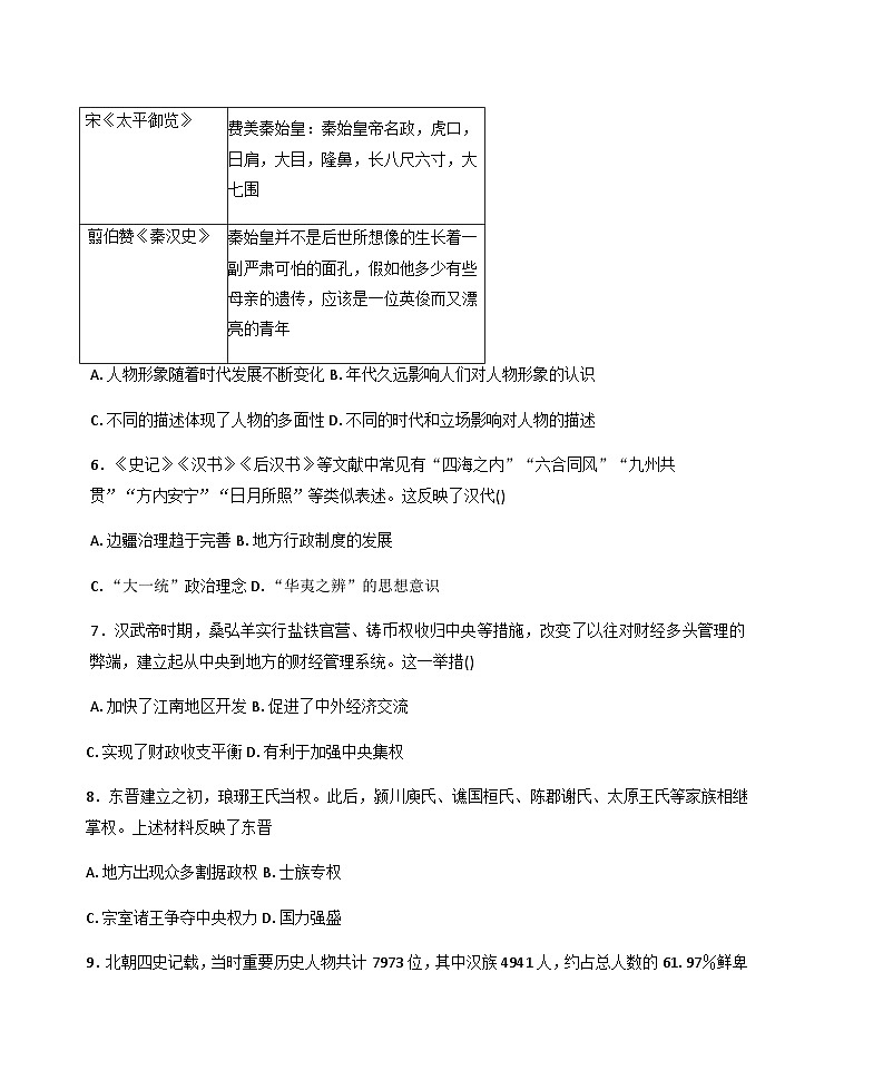
      5.如表是不同史书和历史人物对秦始皇相貌的描述,对此解读最准确的是()
      A.人物形象随着时代发展不断变化B.年代久远影响人们对人物形象的认识
      C.不同的描述体现了人物的多面性D.不同的时代和立场影响对人物的描述
      6.《史记》《汉书》《后汉书》等文献中常见有“四海之内”“六合同风”“九州共贯”“方内安宁”“日月所照”等类似表述。这反映了汉代()
      A.边疆治理趋于完善B.地方行政制度的发展
      C.“大一统”政治理念D.“华夷之辨”的思想意识
      7.汉武帝时期,桑弘羊实行盐铁官营、铸币权收归中央等措施,改变了以往对财经多头管理的弊端,建立起从中央到地方的财经管理系统。这一举措()
      A.加快了江南地区开发B.促进了中外经济交流
      C.实现了财政收支平衡D.有利于加强中央集权
      8.东晋建立之初,琅琊王氏当权。此后,颍川庾氏、谯国桓氏、陈郡谢氏、太原王氏等家族相继掌权。上述材料反映了东晋
      A.地方出现众多割据政权B.士族专权
      C.宗室诸王争夺中央权力D.国力强盛
      9.北朝四史记载,当时重要历史人物共计7973位,其中汉族4941人,约占总人数的61.97%鲜卑族人物1737人,约占21.79%匈奴人物215人,约占2.70%其余氏、羌、羯、蛮、柔然、吐谷浑、杂胡和西域人共计1080人,约占13.55%据此可知北朝政权()
      A.具有多民族多元化特征B.实行民族平等政策
      C.重视推行中原传统文化D.士族政治基本瓦解
      10.北魏贾思勰所著《齐民要术》书中,对防旱保墒、选种育种、轮作、作物栽培以及如何恢复、提高土壤肥力等方面作了详尽的总结。这有利于()
      A.推动手工技术进步B.转变农本商末观念
      C.促进农业生产发展D.消除南北经济差距
      11.唐朝中期,政府推行了一项新的经济制度,它“惟以资产为宗,不以丁身为本”,规定“夏税限六月纳毕,秋税十一月纳毕”。该制度是()
      A.井田制B.两税法C.租庸调制D.均田制
      12.“万艘龙舸绿丝间,载到扬州尽不还。应是天教开汴水,一千余里地无山。”“开汴水”对巩固统一、促进南北经济交流以及运河沿岸城市发展起了重要作用。这条河流是()
      A.灵渠B.隋朝大运河C.郑国渠D.元朝大运河
      13.唐时,三省长官执宰相之职。他们每日上午在政事堂共同商讨国家大事。午后各归本省处理本省事务。这种做法()
      A.提高了工作效率B.杜绝了决策失误C.强化了监察职能D.体现了皇权衰落
      14.唐蕃会盟碑立于西藏拉萨大昭寺门前,是唐穆宗时期唐朝与吐蕃会盟的遗物。这可直接用于研究唐朝的()
      A.民族关系B.农业生产C.制度创新D.对外交往
      15.宋太宗有言:“王者虽以武功克定,终需用文德致治”。北宋政治家蔡襄曾感叹:“今世用人,大率以文词进。大臣,文士也;近侍之臣,文士也;钱谷之司,文士也;边防大帅,文士也;天下转运使,文士也;知州郡,文士也。”材料反映了()
      A.分化事权,相互制约B.崇文抑武,文人治国
      C.强干弱枝,守内虚外D.官吏冗多,效率低下
      16.澶渊之盟中规定,宋每年向辽提供“助军旅之费”银十万两,绢二十万匹,称为“岁币”,“岁币”
      A.保证了宋金之间的和平B.继承了秦代民族关系政策
      C.增加了宋朝的财政压力D.造成了矛盾加剧战争不断
      第I部分非选择题部分(本大题共3小题)
      17.中华优秀传统文化蕴含着丰富多彩的内容,承载着中华民族的精神追求,是中华民族不断前行最深层、最持久的力量。阅读材料,回答问题。
      材料一春秋战国是中华文化的重要奠基时期,学术思想非常活跃,各种学说蓬勃兴起。老子追求天人合一,认为人应该顺应自然。孔子反对苛政,要求统治者爱惜民力,体察民意。孟子提出的“民为贵,社稷次之,君为轻”主张,闪烁着民本思想的光辉。墨子等思想家主张要选贤能的人治理国家,对历史上德才兼备、以德为先的用人制度产生了深远影响。
      -摘编自《中外历史纲要(上)》等
      材料二后世学者传承了先贤以天下为己任的思想,进一步弘扬中华优秀传统文化。张载的“为天地立心,为生民立命,为往圣继绝学,为万世开太平”,范仲淹的“先天下之忧而忧,后天下之乐而乐”,顾炎武的“天下兴亡,匹夫有责”,都体现了强烈的家国情怀。
      -摘编自《中外历史纲要(上)》等
      (1)根据材料一并结合所学知识,列举春秋战国时期的重要思想学派。
      (2)根据材料一、二并结合所学知识,概括中华优秀传统文化的主要内涵。
      (3)根据材料一、二并结合所学知识,分析中华优秀传统文化传承发展的现实意义。
      18.阅读材料,完成下列问题。
      材料不同历史时期,选官的方式不同。先秦时期主要是“世官制”,但是商鞅打破传统的选官制度,按军功大小授予官位。汉高祖多次下诏让各地官员举荐贤人能士,帮助朝廷治理国家。到汉武帝时,正式形成察举、征辟制度。魏晋南北朝时期实行的选官制度,注重门第出身,以门第为选官标准,出现了“上品无寒门,下品无士族”的门阀士族垄断政权的局面。隋文帝开始采用分科考试的方法选拔官员;隋炀帝时,始建进士科,科举制形成;唐朝继承和完善科举制度。
      -摘编自向仕碧《对古代选官制度变迁的认识》
      (1)根据上述材料并结合所学知识,简述中国古代选官制度的发展历程。
      (2)根据材料并结合所学,任选一种中国古代的选官制度进行介绍并评价其影响。
      19.阅读材料,回答问题
      材料与亚非其它三大古文明相比,中华文明的起源不能算是最早的,但中华文明是唯一的从未中断过的文明。今天生活在这片土地上的人就是那创造古老文明的先民之后裔,在这片土地上是同一种文明按照自身的逻辑演进、发展,并一直延续下来。同时,中华文明在发展过程中显示了巨大的凝聚力,不仅没有中断,也没有分裂;只有新的文明因素增加进来,而没有甚么文明的因素分离出去成为另一种独立的文明。
      -摘编自袁行霈主编《中华文明史》
      请结合中华文明发展的历史,就材料中某一观点展开论述。(要求:观点明确,史论结合,论证充分,表述清晰。)
      2025—2026学年度安徽省安庆市第一中学高一上学期理科实验班期中考试历史试题 答案
      一、单项选择题答案
      1.D
      2.D
      3.A
      4.C
      5.D
      6.C
      7.D
      8.B
      9.A
      10.C
      11.B
      12.B
      13.A
      14.A
      15.B
      16.C
      二、非选择题答案
      17.(1)学派:儒家、道家、墨家、法家等。
      (2)内涵:春秋时期百家争鸣,为后世思想文化奠定基础,是思想文化多元的基础,体现出以人为本、道法自然、家国情怀、崇德尚贤、自强不息、思想解放、多元包容等内涵。
      (3)意义:①有助于增强民族自信心和文化认同感,促进民族团结和国家统一。②可以丰富人们的精神文化生活,提高文化素养和审美水平。③中华优秀传统文化蕴含着丰富的哲学思想、人文精神和智慧精华,可为现代社会提供重要的思想启示和道德规范。④总之,传承中华优秀传统文化对于推动中华文化的传承和发展,提升国民素质、促进社会进步具有重要意义。
      18.(1)发展历程:西周至春秋世官制(世卿世禄制);战国商鞅施行军功爵制;汉代察举制;魏晋九品中正制;隋唐科举制。
      (2)示例:科举制
      魏晋南北朝时期的九品中正制以门第为标准,沦为维护士族特权的工具,隋朝统一后人才需求迫切,科举制应运而生。科举制采用分科考试的方法选拔官员,注重才学、择优录取,有利于提高官员的文化素质,扩大了统治基础,也加强了中央集权。明清时期科举制日益僵化,演变为八股取士,成为维护君主专制的重要手段。
      19.示例:
      观点:中华文明是唯一从未中断过的文明,这一延续性有其特定历史原因。
      论述:从地理条件来看,中华文明所处区域东临大海,北接荒漠戈壁,西靠青藏高原,南邻横断山脉,客观上减少了外来强势文明的冲击,为文明延续提供了天然屏障。近代以前,仅北方游牧文明与中原文明有频繁互动,并未导致中华文明中断。
      政治层面,秦统一后建立的中央集权体制成熟稳定,汉及后世王朝包括蒙元、满清均继承并发展这一制度,保障了国家治理的连续性和统一性,为文明延续提供了政治保障。
      经济上,春秋战国时期铁犁牛耕出现,推动男耕女织的自然经济形成并成为主导。唐代曲辕犁的推广使精耕细作农业走向成熟,发达的农业生产技术为中华文明延续奠定了坚实的物质基础。
      思想文化方面,春秋战国百家争鸣奠定传统文化根基,秦朝统一文字构建了文化交流的共同载体,汉代独尊儒术确立儒家思想的正统地位。宋代理学吸收佛道理论完善体系,进一步凝聚了文化认同,保障了思想文化的传承。
      民族关系上,中原王朝重视少数民族治理,少数民族政权也积极学习中原文明,各民族共同参与中华文明的创造与发展,增强了文明的凝聚力和延续性。
      总之,地理、政治、经济、思想文化和民族关系等多方面的特定条件,使得中华文明虽历经变迁,却始终未中断,还不断吸收新的文明因素持续发展。
      来源
      内容
      《史记·秦始皇本纪》
      丑化秦始皇:秦王为人,蜂准,长目,鸷鸟磨,豹声
      宋《太平御览》
      费美秦始皇:秦始皇帝名政,虎口,日肩,大目,隆鼻,长八尺六寸,大七围
      翦伯赞《秦汉史》
      秦始皇并不是后世所想像的生长着一副严肃可怕的面孔,假如他多少有些母亲的遗传,应该是一位英俊而又漂亮的青年

      相关试卷

      2025—2026学年度安徽省安庆市第一中学高一上学期理科实验班期中考试历史试题(含答案):

      这是一份2025—2026学年度安徽省安庆市第一中学高一上学期理科实验班期中考试历史试题(含答案),共6页。

      2025—2026学年度安徽省安庆市第一中学高一上学期理科实验班期中考试历史试题(含答案):

      这是一份2025—2026学年度安徽省安庆市第一中学高一上学期理科实验班期中考试历史试题(含答案),共8页。试卷主要包含了单选题,非选择题答案等内容,欢迎下载使用。

      2025—2026学年安徽省安庆市第一中学高一上学期文科实验班期中考试历史试题(含答案):

      这是一份2025—2026学年安徽省安庆市第一中学高一上学期文科实验班期中考试历史试题(含答案),共6页。

      资料下载及使用帮助
      版权申诉
      • 1.电子资料成功下载后不支持退换,如发现资料有内容错误问题请联系客服,如若属实,我们会补偿您的损失
      • 2.压缩包下载后请先用软件解压,再使用对应软件打开;软件版本较低时请及时更新
      • 3.资料下载成功后可在60天以内免费重复下载
      版权申诉
      若您为此资料的原创作者,认为该资料内容侵犯了您的知识产权,请扫码添加我们的相关工作人员,我们尽可能的保护您的合法权益。
      入驻教习网,可获得资源免费推广曝光,还可获得多重现金奖励,申请 精品资源制作, 工作室入驻。
      版权申诉二维码
      欢迎来到教习网
      • 900万优选资源,让备课更轻松
      • 600万优选试题,支持自由组卷
      • 高质量可编辑,日均更新2000+
      • 百万教师选择,专业更值得信赖
      微信扫码注册
      手机号注册
      手机号码

      手机号格式错误

      手机验证码 获取验证码 获取验证码

      手机验证码已经成功发送,5分钟内有效

      设置密码

      6-20个字符,数字、字母或符号

      注册即视为同意教习网「注册协议」「隐私条款」
      QQ注册
      手机号注册
      微信注册

      注册成功

      返回
      顶部
      学业水平 高考一轮 高考二轮 高考真题 精选专题 初中月考 教师福利
      添加客服微信 获取1对1服务
      微信扫描添加客服
      Baidu
      map