若您为此资料的原创作者,认为该资料内容侵犯了您的知识产权,请扫码添加我们的相关工作人员,我们尽可能的保护您的合法权益。
当前压缩包共包含下列2份文件,点击文件名可预览资料内容

1/17

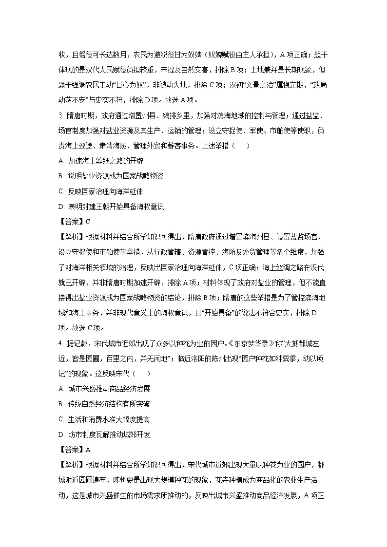
2/17

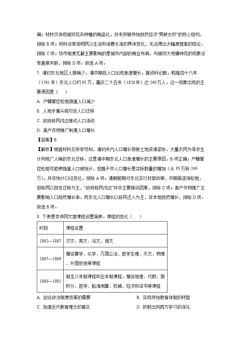
3/17

1/7

2/7

3/7
还剩14页未读, 继续阅读
【历史】2026届贵州省毕节市高三上学期第一次适应性考试试题(学生版+解析版)
展开相关试卷
【历史】2026届贵州省毕节市高三上学期第一次适应性考试试题(学生版+解析版):
这是一份【历史】2026届贵州省毕节市高三上学期第一次适应性考试试题(学生版+解析版),文件包含历史2026届贵州省毕节市高三上学期第一次适应性考试试题解析版docx、历史2026届贵州省毕节市高三上学期第一次适应性考试试题学生版docx等2份试卷配套教学资源,其中试卷共24页, 欢迎下载使用。
2026届贵州省毕节市高三上学期第一次适应性考试历史试卷(学生版):
这是一份2026届贵州省毕节市高三上学期第一次适应性考试历史试卷(学生版),共7页。试卷主要包含了 下表是京师同文馆课程设置简表, 据下图可知,当时中国等内容,欢迎下载使用。
2026届贵州省毕节市高三上学期高考第一次适应性考试历史试题(含答案):
这是一份2026届贵州省毕节市高三上学期高考第一次适应性考试历史试题(含答案),共10页。试卷主要包含了01,6%、407等内容,欢迎下载使用。
相关试卷 更多
资料下载及使用帮助
版权申诉
- 1.电子资料成功下载后不支持退换,如发现资料有内容错误问题请联系客服,如若属实,我们会补偿您的损失
- 2.压缩包下载后请先用软件解压,再使用对应软件打开;软件版本较低时请及时更新
- 3.资料下载成功后可在60天以内免费重复下载
版权申诉
免费领取教师福利 







