


精品解析:湖南省长沙市芙蓉区长沙铁路第一中学2024-2025学年高一上学期期中考试地理试题(解析版)
展开 这是一份精品解析:湖南省长沙市芙蓉区长沙铁路第一中学2024-2025学年高一上学期期中考试地理试题(解析版),共14页。试卷主要包含了单选题,综合题等内容,欢迎下载使用。
学校:____姓名:____班级:____考号:____
一、单选题
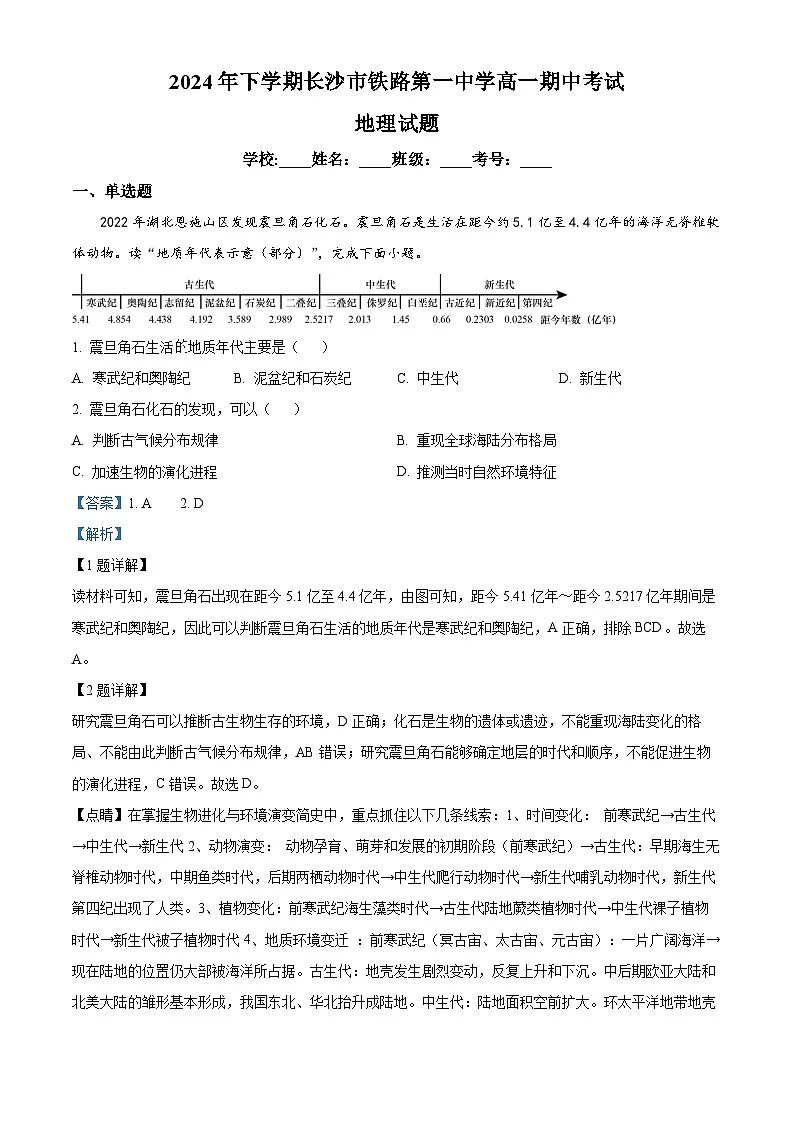
2022年湖北恩施山区发现震旦角石化石。震旦角石是生活在距今约5.1亿至4.4亿年的海洋无脊椎软体动物。读“地质年代表示意(部分)”,完成下面小题。
1. 震旦角石生活地质年代主要是( )
A. 寒武纪和奥陶纪B. 泥盆纪和石炭纪C. 中生代D. 新生代
2. 震旦角石化石的发现,可以( )
A. 判断古气候分布规律B. 重现全球海陆分布格局
C. 加速生物的演化进程D. 推测当时自然环境特征
【答案】1. A 2. D
【解析】
【1题详解】
读材料可知,震旦角石出现在距今5.1亿至4.4亿年,由图可知,距今5.41亿年~距今2.5217亿年期间是寒武纪和奥陶纪,因此可以判断震旦角石生活的地质年代是寒武纪和奥陶纪,A正确,排除BCD。故选A。
【2题详解】
研究震旦角石可以推断古生物生存的环境,D正确;化石是生物的遗体或遗迹,不能重现海陆变化的格局、不能由此判断古气候分布规律,AB错误;研究震旦角石能够确定地层的时代和顺序,不能促进生物的演化进程,C错误。故选D。
【点睛】在掌握生物进化与环境演变简史中,重点抓住以下几条线索:1、时间变化: 前寒武纪→古生代→中生代→新生代2、动物演变: 动物孕育、萌芽和发展的初期阶段(前寒武纪)→古生代:早期海生无脊椎动物时代,中期鱼类时代,后期两栖动物时代→中生代爬行动物时代→新生代哺乳动物时代,新生代第四纪出现了人类。3、植物变化:前寒武纪海生藻类时代→古生代陆地蕨类植物时代→中生代裸子植物时代→新生代被子植物时代4、地质环境变迁 :前寒武纪(冥古宙、太古宙、元古宙):一片广阔海洋→现在陆地的位置仍大部被海洋所占据。古生代:地壳发生剧烈变动,反复上升和下沉。中后期欧亚大陆和北美大陆的雏形基本形成,我国东北、华北抬升成陆地。中生代:陆地面积空前扩大。环太平洋地带地壳运动剧烈,形成高大山系,也带来丰富的金属矿产。新生代:发生了一次规模巨大的造山运动,现在世界上的许多高山是在这次运动中造成的,由此形成现代地貌格局及海陆分布。
2020年,研究人员在重庆市秀山土家族苗族自治县涌洞镇距今约4.36亿年前的地层中,发现了滨海涌洞鱼化石,这比重庆发现的最早有颌类鱼化石一袖珍边城鱼(距今约4.23亿年前)早一千多万年。下图示意滨海涌洞鱼复原图。据此完成下面小题。
3. 滨海涌洞鱼化石所在的地层形成于( )
A. 太古宙B. 元古宙C. 古生代D. 中生代
4. 下列关于该地质年代特征的描述,正确的是( )
A. 被子植物丰富B. 爬行动物时代
C. 金属矿产丰富D. 出现脊椎动物
5. 古生代后期是重要的造煤时期,当时地理环境的特点是( )
A. 气候温暖湿润B. 气候干燥炎热
C. 风沙面积较大D. 地形起伏较大
【答案】3. C 4. D 5. A
【解析】
【3题详解】
由已学可知,家前寒武纪包括了冥古宙、太古宙和元古宙,距今5.41亿年前;古生代距离5.41亿-2.52亿年;中生代距离2.52亿-0.66亿。根据材料“距今约4.23亿年前”可知,这时应在古生代,C正确;排除ABD。故选C。
4题详解】
由已学可知,以鱼类为代表的脊椎动物盛行是在古生代中期,D正确;被子植物是新生代大发展的,A错误;中生代是恐龙等爬行动物时代,B错误;中生代,环太平洋地带地壳运动剧烈,形成高大山系,也带来丰富的金属矿产,C错误。故选D。
【5题详解】
由已学可知,古生代后期是地球上重要的造煤时期,由于气候温暖湿润,蕨类植物繁盛,是当时主要的造煤植物,A正确,B错误;气候湿润,风沙面积较小,C错误;不能反映当时的地形起伏,D错误。故选A。
【点睛】前寒武纪(冥古宙、太古宙、元古宙):一片广阔海洋一现在陆地的位置仍大部被海洋所占据;古生代:地壳发生剧烈变动,反复上升和下沉,中后期欧亚大陆和北美大陆的雏形基本形成,我国东北、华北抬升成陆地;中生代:陆地面积空前扩大,环太平洋地带地壳运动剧烈,形成高大山系,也带来丰富的金属矿产;新生代:发生了一次规模巨大的造山运动,现在世界上的许多高山是在这次运动中造成的,由此形成现代地貌格局及海陆分布。
虚拟电厂是通过分布式电力管理系统参与电网的运行和调度,依赖于软件系统远程、自动分配和优化发电、需求响应和储能资源的智能电网技术。2021年8月,南方电网首个市级虚拟电厂在广州投入运行。下图为虚拟电厂示意图。据此完成下面小题。
6. 广州建设虚拟电厂的主要原因是( )
A. 用电需求变化大B. 常规能源少C. 太阳能丰富D. 新能源发电稳定
7. 近年来,浙江、江苏、广东等地纷纷建立虚拟电厂,大规模虚拟电厂的建设将( )
A. 增加发电量B. 增加用电成本C. 减少碳排放D. 加剧环境污染
【答案】6. A 7. C
【解析】
【6题详解】
由材料信息“虚拟电厂是通过分布式电力管理系统参与电网的运行和调度,依赖于软件系统远程、自动分配和优化发电、需求响应和储能资源的智能电网技术”并所学知识可知,广州经济发达,能源需求量大;由于广州电需求变化大,通过建设虚拟电厂达到需求响应和储能的目的,A正确。广州常规能源不少,但由于云雨天气较多,太阳能不丰富,并且光伏发电不稳定,BCD错误。故选A。
【7题详解】
由材料信息并所学知识可知,虚拟电厂的技术,实现调控电厂发电的同时,也调控用户的用电,让两边在不停变化的天平上达到毫秒级的瞬时平衡,将零散分布、不可控的电源重新利用起来。实现大量闲散、碎片化负荷的聚合和协调优化。虚拟电厂不但节省资源,还能提高效益。因此,虚拟电厂不会增加发电量,但可以减少用电成本,减少碳排放,减轻环境污染;即C正确,ABD错误。故选C。
【点睛】虚拟电厂不是实体发电的电厂,而是一种智能电网技术。它打破了传统电力系统上发电厂、供电侧和用电侧之间的界限,使得用户也能够将不用的电输送回电网,不光能节省资源,还能提高效益。
“到底谁在看谁?穿过岩壁上空洞的月亮,恰似一只正在回望你的眼睛”,这是美景“月眸”(下图)的诗意写照。北美西部内陆高原一砂岩(陆相沉积岩)拱门附近可观赏到该美景。三亿年前,这里曾是一片汪洋,后经长期地质作用,形成了一个个拱门。据此完成下面小题。
8. 要观赏到“月眸”美景,需合适的( )
A. 时间、位置和天气B. 位置、季节和时间
C. 位置、季节和光线D. 时间,光线和天气
9. “月眸”美景中拱门的形成过程是( )
A. 海洋环境沉积→地壳抬升成陆→风化侵蚀→地壳差异抬升
B. 地壳抬升成陆→陆地环境沉积→地壳差异抬升→风化侵蚀
C. 陆地环境沉积→地壳抬升成陆→风化侵蚀→陆地环境沉积
D. 地壳抬升成陆→海洋环境沉积→陆地环境沉积→风化侵蚀
【答案】8. A 9. B
【解析】
【分析】
【8题详解】
要达成“月眸”目标需要天时——一轮十五前后的月亮正好通过眼睛形状的拱洞,地利——选择的地点使得月亮的大小正好与岩洞相配,以及好运——天气晴朗诸事顺利,A正确。圆月每个月都有,与季节无关,B、C错误。月相观察与光线无关,D错误。故选A。
【9题详解】
三亿年前,这里是一片汪洋,后形成拱门,说明该地先经历了地壳抬升形成陆地;该地的砂岩属于陆相沉积岩,说明抬升后经历了陆地环境沉积,在后期的抬升中经历了众多的风化侵蚀作用而形成拱门,B正确。砂岩属于陆相沉积岩,A错误。海洋变成陆地应先抬升,C错误。抬升成陆后不可能再有海洋沉积,D错误。故选B。
【点睛】拱门国家公园坐落在神奇的科罗拉多高原上,在犹他州境内。拱门国家公园里不只有拱门,还有为数众多的大小尖塔、基座和平衡石等奇特的地质特征;所有的石头上更有着颜色对比非常强烈的纹理。石头的成因为三亿年前这里曾是一片汪洋,海水消失以后又经过了很多年, 盐床和其它碎片挤压成岩石并且越来越厚。之后,盐床底部不敌上方的压力而破碎,复经地壳隆起变动,加上风化侵蚀,一个个拱形石头就形成了。公园内有超过两千个自然形成的石拱,是大自然的鬼斧神工历经无数的岁月雕刻而成的。
下图中甲乙两地岩层含有化石且有对应关系,读地质剖面图,完成下面小题。
10. 图中属于中生代地层的是( )
A. ①②B. ②③C. ③④D. ①④
11. 下列关于生物演化过程,正确的是( )
A. 海洋无脊椎动物-爬行动物-脊椎动物B. 海洋无脊椎动物-脊椎动物-爬行动物
C. 脊椎动物-海洋无脊椎动物-哺乳动物D. 脊椎动物-哺乳动物-海洋无脊椎动物
【答案】10. A 11. B
【解析】
【分析】
【10题详解】
读图结合所学知识判断,含有恐龙化石的地层对应是中生代,含有裸子植物化石的地层也是对应中生代,①②正确;含有鱼类化石的地层和含有三叶虫化石的地层属于古生代地层,③④错误。故选A。
【11题详解】
根地球生物经历了从低级到高级、由简单到复杂的演化过程,其中动物的演化过程为原始藻类-海洋无脊椎动物-脊椎动物-爬行动物、鸟类-哺乳动物-人类。故选B。
【点睛】地球生物演化史:地球出现(46亿年前)→化学演化→生命出现(约30亿年前)→生物演化(由低级到高级,简单到复杂)。绿色植物的光合作用,改变了大气性质(无氧环境→有氧环境)。生物发展阶段:太古代——地壳活动剧烈,地球上只有海洋。有类似蛋白质的有机质。元古代——出现陆地。有藻类等低等生物,原始生命开始。古生代——无脊椎动物出现,如三叶虫。脊椎动物出现,如鱼类、两栖类。后期是重要的造煤时期。亚欧大陆、北美大陆基本形成我国东北、华北已抬升成陆地。中生代——我国大陆轮廓基本形成。爬行类、鸟类出现,如:恐龙、始祖鸟等,也是重要造煤时期。新生代——世界许多高山形成,如喜马拉雅山脉,第四纪人类出现,这是生物发展史上的重大飞跃。
相当多的雅丹地貌是经风化作用和风蚀作用而形成的,表现为土墩(垄)和凹槽的组合。读“雅丹地貌景观图”,完成以下各题。
12. 下列属于雅丹地貌景观特征的是( )
①土墩和凹槽相间排列
②垄槽延伸方向与盛行风向垂直
③地面支离破碎
④土墩奇形怪状
A. ①②③B. ②③④C. ①③④D. ①②④
13. 下列地区最有可能广泛分布雅丹地貌的是( )
A. 新疆B. 云南C. 山东D. 广东
【答案】12. C 13. A
【解析】
【12题详解】
据材料雅丹地貌“表现为土墩(垄)和凹槽的组合”,结合图示判断,属于雅丹地貌景观特征的是土墩和凹槽相间排列,①正确;垄槽延伸方向与盛行风向一致,②错误;地面支离破碎,③正确;受风力侵蚀作用,土墩奇形怪状,④正确,故C正确,ABD错误。故选C。
【13题详解】
雅丹地貌是经风化作用和风蚀作用而形成,说明雅丹地貌分布在干旱地区,外力作用以风力作用为主。最有可能广泛分布雅丹地貌的省份是新疆,A正确;云南、山东、广东位于季风气候区,降水丰富,外力作用以流水作用为主,BCD错误。故选A。
【点睛】雅丹地貌景观土墩和凹槽相间排列,垄槽延伸方向与盛行风向一致,地面支离破碎,土墩受风力侵蚀形状奇特。分布在干旱地区,外力作用以风力作用为主。
读地质时期(局部)全球气温、降水量变化示意图,完成下列题目。
14. 恐龙繁盛时期全球气候特征( )
A. 总体比较寒冷B. 总体比较湿润C. 冷暖干湿交替D. 温暖干旱明显
15. 在图示甲时期( )
A. 被子植物繁盛B. 大陆冰川覆盖面积广
C. 海平面高于现代D. 传统农作物频频歉收
【答案】14. D 15. B
【解析】
【14题详解】
恐龙繁盛时期中生代,由图可知,图示中生代全球气温较高,全球降水较少,即全球温暖干旱明显,D正确,ABC错误。故选D。
【15题详解】
图示甲时期是古生代晚期,被子植被繁盛的时代是新生代,A错误;结合图示可知,甲时期温度较低,降水较多,可能大陆冰川覆盖面积广,B正确;甲时期温度比现代低,冰川面积大,海平面低于现代,C错误;图示甲时期是古生代晚期,没有人类出现,不会出现农作物,D错误。故选B。
【点睛】中生代被称为"裸子植物时代"和“爬行动物时代”,中生代代表性的动物是恐龙,所以也称为恐龙的时代。
二、综合题
16. 阅读图文资料,完成下列要求
冻土分为永久性冻土(持续至少两年不融化)和季节性冻土。西伯利亚地区有深厚的永久冻土层,其上覆盖着季节性冻土层。这里大多数河流河床较浅,极易泛滥和游移改道,每年河水都能快速改变河岸形状,形成奇异的河曲。在多数河流岸边分布着因冻土部分融化、地面塌陷形成的热融湖。热融湖是孤立的水域,很少有原生的水生脊椎动物,但在该区域的热融湖中却生活着大量鱼类。下图示意西伯利亚地区主要河流和地形分布。
(1)说明西伯利亚地区大多数河流河床较浅的原因。
(2)分析西伯利亚地区河流极易泛滥的原因。
(3)判断西伯利亚地区河岸形状快速改变的季节,并说明理由。
(4)指出西伯利亚地区热融湖中鱼类的来源。
【答案】(1)大部分地区地势平坦;河流流速较慢,下切侵蚀作用弱;冻土广布,河流不易向下深切。
(2)河流有结冰期,大部分河流自南向北流,春秋季有凌汛现象发生;河床较浅,大量积雪融化汇入,河流水位上涨泛滥;人工干预少
(3)夏季。气温升高,季节性冻土融化,河岸坍塌,河流侧蚀严重;夏季河水补给增多,径流量大,凹岸冲刷,凸岸泥沙堆积,河道弯曲程度增大,极易游移改道
(4)因河水的泛滥,热融湖与河网连通,鱼类由河流游入湖泊。
【解析】
【分析】本题以冻土及西伯利亚地区作为背景材料,主要考查河流的相关问题及生物的相关知识,难度一般,题目与材料的关系非常紧密,做题时需紧密结合材料,抓住材料的关键,并根据材料所给的相关信息,联系所学知识进行分析。
【详解】(1)河流的河床主要是由于流水的侵蚀或堆积作用形成,河床较浅与河流的侵蚀作用强有关。西伯利亚地区所处地区,大部分地区地势平坦,地形平缓,河流流速较慢,下切侵蚀作用弱,根据材料信息,西伯利亚地区有深厚的永久冻土层,其上覆盖着季节性冻土层。说明冻土广布,河流不易向下深切。故河流河床浅。
(2)根据材料信息,西伯利亚地区有深厚的永久冻土层,其上覆盖着季节性冻土层,丙结合图中西伯利亚地区河流所处的纬度可看出,该地区纬度高,气温低,河流有结冰期,河流大多自南向北流,由较低纬度流向较高纬度,河流春秋季会发生凌汛现象,加之河床较浅,大量积雪融化汇入,河流水位上涨容易导致泛滥。同时该地区气候恶劣,人口稀少,少人工治理河水泛滥,人工干预少,导致河流极易泛滥。
(3)根据材料信息,这里大多数河流河床较浅,极易泛滥和游移改道,每年河水都能快速改变河岸形状,形成奇异的河曲。形成河流弯曲的原因主要是河水的侧蚀作用,使得河流发生弯曲。夏季时气温升高,季节性冻土融化,河岸坍塌,导致河流侧蚀严重;该地区地势较平坦,河流以侧蚀为主,夏季河水补给增多,径流量大,凹岸冲刷,凸岸泥沙堆积,进一步导致河道弯曲程度增大,所以极易游移改道。
(4)根据材料信息,在多数河流岸边分布着因冻土部分融化、地面塌陷形成的热融湖。热融湖是孤立的水域,很少有原生的水生脊椎动物,但在该区域的热融湖中却生活着大量鱼类。说明热融湖是因为河流岸边分布着的冻土部分融化致使地面塌陷形成的。说明鱼类主要来自于河流,再结合材料,该地区的河流极易泛滥,可知因河水的泛滥,热融湖与河网连通,鱼类由河流游入湖泊。
【点睛】
17. 阅读材料,回答下列问题。
材料一:地震会给人类带来巨大灾害,人类也可以利用地震技术探索地球内部物质分异、勘探石油。
材料二:我国在渤海湾黄河口凹陷发现一个新的油气田,标志着我国在这一区域的勘探再获新的进展。该新油气田的成功发现,进一步展示了黄河口凹陷的勘探潜力,对渤海湾产储量规模的稳步提升发挥了重大作用。
材料三:地球内部构造示意图。
(1)图中不连续界面A是____,B是____,其中横波完全消失的是____界面(填字母)。
(2)图中数码和字母代表的圈层名称是:①+②是____;④是____;①+②+③是____;C是____;D是____。
(3)黄河口凹陷油气勘察是采用三维地震勘探技术,根据地震波传播原理,在通过含油层时,传播速度发生明显变化的主要是____波。下列四幅地震波示意图中表示有储油构造的是( )
【答案】(1) ①. 莫霍界面 ②. 古登堡界面 ③. B
(2) ①. 地壳 ②. 软流层 ③. 岩石圈 ④. 地幔 ⑤. 地核##外核
(3) ①. 横 ②. A
【解析】
【分析】本大题以地震、化石燃料的勘探和“地球内部构造”为材料设置试题,涉及地震波和地球内部圈层结构等相关内容,考查学生获取和解读地理信息,调动和运用地理知识和基本技能,描述和阐释地理事物、基本原理与规律的能力,体现综合思维、区域认知的地理核心素养。
【小问1详解】
结合所学可知,不连续界面有莫霍面与古登堡面。A位于地面下33km处,是地壳与地慢的分界处,为莫霍界面;B位于地面下2900km处,是地幔与地核分界处,为古登堡界面。由于横波只能通过固态物质,而外核为熔融态(液态),河伯不能通过,故横波完全消失的是古登堡界面(B界面)。
【小问2详解】
读图并结合上题分析可知,A是地壳与地慢的分界处,为莫霍界面,故莫霍界面以上的①+②为地壳;④位于地面下60~400km处,是上地幔上部,为软流层;③位于A界面以下,④软流层以上,为上地幔顶部,由岩石组成,故①+②+③是由坚硬的岩石组成的岩石圈;B是地幔与地核分界处,为古登堡界面,其以上的C是地幔,其以下的D是地核(外核)。
【小问3详解】
石油是液体,横波只能通过固态物质,横波无法穿透石油,在此处消失;而纵波在石油中传播速度明显变慢,对应A,BCD错误。故选A。
18. 阅读材料,完成下列问题。
材料:宜居带是指一颗恒星周围适宜生命存在的理想区域。
(1)太阳系八大行星中,位于宜居带的行星是____和____;从图1中可以看出,位于宜居带的行星与太阳____适中,所以温度适宜。
(2)八大行星绕日公转共同的运动特征:方向的____性,轨道的____性和____性。
(3)图2中太阳大气层③是____,该层太阳活动类型主要是____,其到达地球高纬度地区上空经常出现绚丽多彩的____。
(4)①+②两层构成地壳,____部分地壳比较厚,____部分地壳比较薄。
(5)④是____面,在地下平均____千米处(指大陆部分)。
(6)③是____圈(圈层名称),其物质状态是____态;①②③密度由小到大排列为____。
(7)图示高原地区发现三叶虫化石,推理三叶虫繁盛的时代的地理环境,并说出地壳运动过程。
【答案】(1) ①. 地球 ②. 火星 ③. 距离
(2) ①. 同向 ②. 共面 ③. 近圆
(3) ①. 日冕层 ②. 太阳风 ③. 极光
(4) ①. 陆地 ②. 海洋
(5) ①. )莫霍 ②. 39~41
(6) ①. 地幔 ②. 固 ③. ①
相关试卷
这是一份精品解析:湖南省长沙市芙蓉区长沙铁路第一中学2024-2025学年高一上学期期中考试地理试题(解析版),共14页。试卷主要包含了单选题,综合题等内容,欢迎下载使用。
这是一份湖南省长沙铁路第一中学2024-2025学年高二下学期期中考试地理试题(原卷版+解析版),共25页。试卷主要包含了单选题,综合题等内容,欢迎下载使用。
这是一份精品解析:湖南省长沙市湖南师范大学附属中学2024-2025学年高二上学期期中考试地理试卷(解析版),共15页。试卷主要包含了选择题,非选择题等内容,欢迎下载使用。
相关试卷 更多
- 1.电子资料成功下载后不支持退换,如发现资料有内容错误问题请联系客服,如若属实,我们会补偿您的损失
- 2.压缩包下载后请先用软件解压,再使用对应软件打开;软件版本较低时请及时更新
- 3.资料下载成功后可在60天以内免费重复下载
免费领取教师福利 




.png)




