


云南省玉溪市2025_2026学年八年级上学期期末生物试题(文字版,含答案)
展开 这是一份云南省玉溪市2025_2026学年八年级上学期期末生物试题(文字版,含答案),共12页。
(全卷两个大题,共36个小题,共8页;满分90分,考试用时75分钟)
注意事项:
1.本卷为试题卷,考生必须在答题卡上解题作答。答案应书写在答题卡的相应位置上,在试题卷、草稿纸上作答无效。
2. 考试结束后,请将试题卷和答题卡一并交回。
第Ⅰ卷(选择题,共60分)
一、选择题(本大题共30小题,每小题2分,共60分。在每小题给出的四个选项中,只有一项是符合题目要求的)
1. 细菌在生物圈中广泛分布,它们生存的基本条件不包括( )
A. 水分B. 氧气C. 适宜的温度D. 养料
2. 大肠杆菌和酵母菌的共同特征是( )
①有细胞壁 ②是单细胞生物 ③无成形细胞核 ④没有叶绿体 ⑤能产生孢子
A. ①②④B. ①②③C. ①②③④D. ②③④⑤
3. 每年春冬季是诺如病毒感染的高发期。诺如病毒通过消化道传播,极易感染学龄儿童及成人,从而引发急性胃肠炎。下列有关诺如病毒的叙述错误的是( )
A. 该病毒属于动物病毒B. 由蛋白质和遗传物质组成
C. 可用光学显微镜观察D. 诺如病毒寄生在人体活细胞中
4. 小明的球鞋未晒干就放到了鞋柜,一段时间后他发现球鞋内部长出了“毛绒绒”的斑点,这些“毛绒绒”斑点很可能是( )
A. 一个细菌B. 一个霉菌C. 细菌的菌落D. 霉菌的菌落
5. 雨季过后,家的衣柜里常因潮湿出现发霉的衣物,整理时用衣架轻轻捶打发霉部位,常有粉尘飞扬,这粉尘的主要成分是( )
A. 物体上的灰尘B. 霉菌的孢子C. 霉菌的种子D. 细菌的芽孢
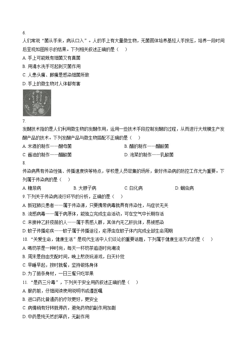
6. 人们常说“菌从手来,病从口入”。人的手上有大量微生物,无菌固体培养基经人手按压,培养一段时间后呈现如图所示的结果。下列相关叙述正确的是( )
A. 手上可能既有细菌又有真菌
B. 用清水洗手可起到灭菌作用
C. 人患头癣、脚癣是感染细菌所致
D. 手上的微生物对人体都有害
7. 发酵技术指的是人们利用微生物的发酵作用,运用一些技术手段控制发酵的过程,从而进行大规模生产发酵产品的技术。下列发酵产品与微生物搭配不正确的是( )
A. 米酒的制作——酵母菌B. 醋的制作——醋酸菌
C. 酱油的制作——醋酸菌D. 泡菜的制作——乳酸菌
8. 传染病具有传染性强、传播速度快等特点,学校是人员密集的场所,做好传染病的防控工作尤为重要。下列属于传染病的是( )
A. 糖尿病B. 大脖子病C. 白化病D. 蛔虫病
9. 下列关于传染病流行环节的分析,正确的是( )
A. 新冠肺炎患者——属于传染源,只要携带病毒就具有传染性,与症状无关
B. 流感病毒——属于病原体,能独立完成生命活动,可在空气中长期存活
C. 未接种乙肝疫苗的人——属于易感人群,其体内无乙肝抗体,易被感染
D. 蚊子传播疟疾——蚊子属于传播途径,疟原虫在蚊子体内完成全部生命周期
10. “关爱生命,健康生活”是现代生活中人们谈论的重要话题,下列属于健康生活方式的是( )
A. 喝奶茶是一种时尚,每天一杯奶茶追逐时尚潮流
B. 周末是自由支配时间,晚上熬夜玩游戏,白天补觉
C. 早睡早起,按时就餐,坚持锻炼身体
D. 为了苗条身材,一日三餐只吃苹果
11. “是药三分毒”,下列关于安全用药叙述正确的是( )
A. 服药前,仔细阅读使用说明书或遵医嘱
B. 进口药比普通药的疗效更好,更安全
C. 病情稍有好转就停药,避免药物的副作用加剧
D. 中药是纯天然的草药,无副作用
12. 为了确保人们的生命安全,我国交通法规定禁止酒后驾车,主要是因为( )
A. 酒精会增加肝脏的负担
B. 酒精使心脏、血管受损,影响血液循环
C. 酒精会引发慢性酒精中毒
D. 酒精影响人脑的控制力,会使行为失控
13. 如图为女性生殖系统结构简图,其中能产生雌性激素的部位是( )
A. ①B. ②C. ③D. ④
14. 青春期是一生中身体发育和智力发展的黄金时期,下列关于青春期的发育、生理和心理特点的描述不正确的是( )
A. 脑和心肺等内脏器官功能增强并趋于完善
B. 男孩往往比女孩提前进入青春期
C. 对异性产生朦胧的好感,有萌动的性意识
D. 进入青春期后,身高和体重迅速增加
15. 悠悠文明史,漫漫丝绸路。小小家蚕不仅同中华文明紧密相连,也促进了中外文化的交流。蚕吐丝的时期是_____期。( )
A. 受精卵B. 幼虫C. 成虫D. 蛹
16. 比较青蛙和家鸽的生殖发育过程,发现两者既有相同点也有不同点。下列关于相同点的叙述,正确的是( )
A. 卵的形态和结构都相同
B. 幼体发育为成体都在母体外进行
C. 受精过程都在母体内进行
D. 生殖和发育都摆脱了对水环境的依赖
17.1970年,袁隆平和他的助手找到了一株雄性不育的野生水稻,并以这株野生稻作为基础材料,成功地发展了杂交水稻技术。图甲代表正常水稻花蕊,图乙表示雄性不育花蕊(雄蕊无法产生正常花粉)。下列分析错误的是( )
A. 正常水稻为两性花,可自花传粉完成受精
B. 正常水稻若要杂交育种,需人工除去雄蕊、授粉
C. 雄性不育花只能进行异花传粉,不用人工除去雄蕊
D. 雄性不育花的子房无法发育为果实
18. 剪取绿萝的一段枝条,插入盛水的花瓶,能长成一个新个体的繁殖方式是( )
A. 扦插B. 压条C. 嫁接D. 组织培养
我国科研人员成功克隆了一只健康的雄性恒河猴,名叫ReTr。它是首个活到成年的克隆恒河猴,标志着克隆技术取得新突破。阅读材料完成下列小题:
19.ReTr的培育过程如图所示,下列叙述错误的是( )
A. ①表示去除细胞核
B. 融合细胞的细胞核来自成纤维细胞
C. 融合细胞的细胞质来自卵母细胞
D.ReTr和代孕母猴的长相相似
20. 下列繁殖方式与克隆恒河猴培育方式不相同的是( )
A. 水稻种子繁殖B. 荔枝嫁接繁育C. 草莓组织培养D. 蒜瓣生根发芽
21. 下列属于相对性状的是( )
A. 绵羊的卷毛和山羊的直毛B. 番茄的红果和樱桃的红果
C. 玉米的黄粒和甜粒D. 爸妈的有酒窝和无酒窝
22. 一只白色公羊与一只黑色母羊交配,生下的小羊全部表现为白色,此现象可解释为( )
A. 控制黑色的基因消失了
B. 控制黑色的基因未消失但不表现
C. 白色公羊基因组成必为Aa
D. 母羊基因组成必为Aa
23. 如图是小红用扭扭棒做 “人的第23对染色体模型”,根据它的形态判断,可能存在于( )
A. 精子B. 卵细胞C. 神经细胞D. 成熟红细胞
24. 学习了性状的遗传后,下面四位同学说出了自己的观点,其中观点正确的同学有( )
同学甲:基因组成相同,性状表现不一定相同
同学乙:性状表现相同,但基因组成不一定相同
同学丙:隐性基因控制的性状一定被隐藏起来
同学丁:生物的变异都能遗传给后代
A.1位B.2位C.3位D.4位
25. 唐氏综合征(即21三体综合征),是一种染色体异常引发的染色体疾病(多数患者21号染色体多了一条),严重影响患者的智力、面部特征及生长发育。某女性唐氏综合征患者的体细胞内染色体组成可以表示为( )
A.23对+XYB.23对+XXC.45条+XYD.45条+XX
26. 下列关于细胞核、染色体、DNA和基因的叙述,错误的是( )
A. 细胞核是遗传物质的载体B. 基因是有遗传效应的DNA片段
C. 每条染色体上有很多个DNA分子D.1个DNA分子上包含许多基因
27. 生物技术越来越多的影响人类的生活和社会发展,下列叙述正确的是( )
A. 利用冰箱冷藏保存食物可以杀死细菌和真菌
B. 试管婴儿属于无性生殖
C. 利用航空诱变技术可以培育太空椒等新品种
D. 通过杂交育种,可以培育高产抗病水稻,属于不可遗传变异
28. 现代医疗技术日新月异,但大多数遗传病例难以治愈。下列关于遗传病的说法,错误的是( )
A. 由遗传物质改变引起的
B. 近亲结婚会增加后代遗传病的患病率
C. 色盲、艾滋病、血友病都属于遗传病
D. 通过遗传咨询和产前诊断等手段可以对遗传病进行监测和预防
29. 初中生小李在整理家族照片时,对亲属关系产生了疑问。下列各组亲属中,属于直系血亲的是( )
A. 小李与养育他的爸爸B. 小李与同父异母的哥哥
C. 小李与爸爸的弟弟D. 小李与妈妈的表妹
30. 某兴趣小组尝试探究泡菜腌制过程中不同食盐浓度对亚硝酸盐生成量的影响,结果如图。有关分析错误的是( )
A. 泡菜坛加盖后倒水密封为乳酸菌提供无氧条件
B. 低盐浓度(3%)是腌制泡菜最适宜的浓度
C. 应多次测定亚硝酸盐含量后取平均值
D. 泡菜制作时要腌制到一定时间后才能食用
第Ⅱ卷(非选择题,共30分)
二、简答题(每空1分,共30分)
31. (5分)肠道菌群是寄居在人体肠道内的微生物群,大致可以分为三大类:有益菌、有害菌和中性菌。肠道菌群对人体的健康有着十分重要的影响,对人体有着不可忽视的作用。
(1)乳酸菌是肠道菌群中有益菌的代表,其繁殖方式主要是 ¯。肠道菌群失调可能会导致真菌感染,如毛霉菌等。与肠道内细菌相比,毛霉菌细胞结构的不同点是 ¯。
(2)生活在人胃黏膜表面的幽门螺旋杆菌可引起慢性胃炎。为研究乳酸菌对幽门螺旋杆菌感染的影响,研究者选取健康状态相似的实验小鼠30只,平均分为三组,并进行相应处理。1个月后检测三组小鼠胃黏膜炎症因子水平的相对值并计算出平均值(炎症因子相对值越高,炎症越严重)。处理方式及实验结果如图所示:
对实验结果对比分析,说明乳酸菌对幽门螺旋杆菌感染具有 ¯(填“促进”或“抑制”)作用。
(3)市场上很多奶制品主打益生菌概念。有医生建议,当饮食不规律导致人体肠道内菌群亲乱产生消化道炎症时,可饮用含乳酸菌等益生菌的奶制品,这比用抗生素效果更好,依据是 ¯。
(4)越来越多的研究表明,肠道菌群不仅参与消化、与宿主内分泌系统相互作用,而且肠道菌群失调还会引起人体某些疾病,这对你健康生活的启示是 ¯(写出一条即可)。
32.(4分)水痘——带状疱疹病毒感染人体,会产生两种疾病,一是水痘,二是带状疱疹,请从传染病流行的三个环节分析,回答下列问题。
(1)水痘的传染性极强,从传染病角度分析,水痘——带状疱疹病毒属于________。
(2)对待这种疾病最有效的预防措施是接种疫苗,这属于传染病的预防措施中的________。
(3)接种疫苗能够提高机体的免疫能力,从免疫的角度分析,疫苗属于______,会刺激人体产生__________。
33.(5分)假期里,小明同学到现代化的综合养鸡场进行社会实践,对小鸡的孵化过程产生了浓厚的兴趣。请结合如图与所学知识回答下列问题:
(1)鸡的生殖发育要经历一定的过程,鸡场工作人员介绍母鸡和公鸡只有完成了生殖过程的________阶段,母鸡才能产下种蛋。小明同学发现养鸡场工作人员会把种蛋(鸡卵)放在孵化箱内孵化,其中的原因是____________________。
(2)鸡卵的卵细胞比较大,它的结构包括________(填序号)。图1所示鸡卵结构中,结构①上有许多________,以保证胚胎发育时能够进行气体交换。若结构⑤是一个白色的点状结构,则为胚胎发育提供营养的是________(填序号)。
34.(5分)“一带一路”倡议是习近平主席对我国古丝绸之路的拓展和延伸。桑蚕起源于中国,早在四、五千年前,我们祖先就栽桑养蚕,是举世公认的伟大发明之一。某班同学在学习了生命延续和发展的相关知识后,开展了“饲养家蚕”的跨学科实践活动,展示并交流了活动成果。
(1)孵化蚕卵
(2)选取食物:家蚕喜食桑叶。
(3)幼虫的生长
测量幼虫发育过程中不同时期的体长,了解幼虫生长的基本情况,幼虫生长过程中有蜕皮现象,原因是__________________________。
(4)吐丝结茧
吐丝结茧在于保护自身生命。幼虫体内有一套结构完整、构造复杂的造丝系统——丝腺体,丝腺体与头部下面的吐丝泡组成一台 “天然纺织机”。如此精巧的器官是家蚕吐丝的关键,这一生命活动的完成,充分体现了__________的生物学观点
(5)羽化成蛾
“破茧而出” 寓意人生经历成长,突破困境,获得美好前途。而从生物学角度来说,是家蚕进入了一个新的发育阶段,结合以上实践记录总结家蚕类昆虫的发育过程______。(用文字和箭头表示)
(6)进一步探究
桑蚕的性别决定方式与人类不同,为ZW型。雄蚕性染色体为ZZ,雌蚕性染色体为ZW。
家蚕体细胞中有28对染色体,上图是家蚕体细胞染色体排序模式图,其中代表雌性的是______,其卵细胞中染色体组成可表示为________________。
35. (6分)条纹斑马鱼生活在野外环境中,其游动时条纹产生的动态视觉效果,可以干扰捕食者对个体的定位;条纹还可以帮助同类快速识别并集群,依赖条纹同步变化以迷惑捕食者。豹纹斑马鱼是人工选育的突变体(发生突变的个体),用于发育生物学和遗传学相关研究。斑马鱼体表的条纹状和豹纹状花纹是一对相对性状(基因用A、a表示),科研人员对此进行了研究,实验结果如下表所示。请分析回答:
(1)由实验组别__________的实验结果可以推断斑马鱼体表花纹的__________是显性性状。
(2)如果将组别3的子代条纹斑马鱼与豹纹斑马鱼进行杂交,则后代中豹纹斑马鱼所占的数量比例约为__________。组别4子代条纹斑马鱼的基因组成是__________,原因是__________。(2分)
36. (5分)科研人员检测发现圆粒豌豆和皱粒豌豆的淀粉结构不同,皱粒豌豆中含有更多的淀粉,具有饱腹感强、消化率低的特点。食用两种豌豆粉对餐后血糖会造成怎样的影响呢?科研小组进行了下列研究:
①招募16名健康志愿者,每8人一组,分为甲、乙两组。
②甲组给予50g圆粒豌豆粉,乙组给予50g皱粒豌豆粉,同时配备等量同温度热水。
③分别对两组人员采集血样:餐前采集一次,餐后每隔30分钟采集一次,分组检测并记录数据。
④检测两组人员血液中葡萄糖和胰岛素的含量,甲、乙两组人员血样结果如图。
(1)由图可知,两组志愿者食用豌豆粉后30分钟内血糖均升高,主要是因为__________,食用豌豆粉30分钟后血糖逐渐下降,原因是胰岛素分泌增加,促进葡萄糖的摄取、利用和储存。
(2)科研小组设置②的目的是控制__________。
(3)研究发现,餐后血糖总是高于正常水平,会使胰岛素的作用效果降低,增加糖尿病的患病风险。结合上述实验,为了预防糖尿病,在食用豌豆时应尽量选择__________(填“圆粒豌豆”或“皱粒豌豆”),理由是__________。(2分)
试卷答案
1.B 2分(细菌生存基本条件包括水分、适宜温度、养料,氧气不是所有细菌都必需,如厌氧菌)
2.C 2分(大肠杆菌和酵母菌都有细胞壁、是单细胞生物、无成形细胞核、无叶绿体,能产孢子不是它们共同特征)
3.A 2分(诸如病毒由蛋白质和遗传物质组成,不能用光学显微镜观察,寄生在人体活细胞中,属于动物病毒)
4.D 2分(“毛绒绒”斑点是霉菌的菌落,细菌菌落较小,霉菌菌落较大)
5.B 2分(发霉衣物上粉尘主要成分是霉菌的孢子)
6.A 2分(手上可能既有细菌又有真菌,清水洗手不能灭菌,头癣、脚癣由真菌引起,手上微生物对人体并非都有害)
7.C 2分(酱油制作主要利用霉菌,不是醋酸菌)
8.D 2分(蛔虫病是传染病,大脖子病、白化病不是传染病)
9.C 2分(新冠肺炎患者属于传染源,需症状出现才具传染性;流感病毒不能独立完成生命活动;未接种乙肝疫苗的人属于易感人群;疟原虫在蚊子体内未完成全部生命周期)
10.C 2分(早睡早起、按时就餐、坚持锻炼身体是健康生活方式,其他选项不是)
11.C
2分(用药需根据病情,不是越贵越好,进口药不一定更安全,中药也有副作用)
12.D 2分(禁止酒后驾车是因为酒精影响人脑控制力,使行为失控)
13.A 2分(能产生雌性激素的部位是①卵巢)
14.D 2分(进入青春期后身高和体重迅速增加是健康生活方式,其他选项不是)
15.B 2分(蚕吐丝时期是幼虫期)
16.B 2分(青蛙和家鸽幼体发育为成体都在母体外进行,卵的形态结构、受精过程、生殖发育对水环境依赖不同)
17.D 2分(雄性不育花子房能发育为果实)
18.A 2分(剪取绿萝枝条插入盛水瓶长成新个体是扦插)
19.C 2分(融合细胞的卵细胞来自卵母细胞,不是供卵母细胞)
20.A 2分(水稻种子繁殖是有性生殖,与克隆恒河猴培育方式(无性生殖)不同)
21.D 2分(爸妈的有酒窝和无酒窝是相对性状,其他选项不是)
22.B 2分(白色公羊与黑色母羊交配,小羊全白,控制黑色基因未消失但不表现)
23.B 2分(图中染色体形态可能存在于卵细胞)
24.B 2分(同学甲、乙观点正确,同学丙、丁观点错误)
25.D 2分(女性唐氏综合征患者体细胞内染色体组成可表示为45+XX)
26.C 2分(每条染色体上有一个DNA分子,不是很多个)
27.D 2分(通过杂交育种培育高产抗病水稻属于可遗传变异,其他选项错误)
28.C 2分(艾滋病不是遗传病,是传染病)
29.B 2分(低盐浓度不一定是腌制泡菜最适宜浓度)
30.B 2分(图中不是低盐浓度(3%)为腌制泡菜最适宜浓度)
二、简答题
31. (5分)
(1)分裂生殖1分
(2)有成形细胞核1分
(3)抗生素会杀死肠道内有益菌1分
(4)合理饮食(或其他合理答案) 1分
32. (4分)
(1)病原体1分
(2)保护易感人群1分
(3)抗原 抗体2分
33. (5分)
(1)交配 受精1分
(2)卵黄膜、卵黄、胚盘 ① ⑤ 3分
(3)气室 ④ 1分
34. (5分)
(1)完全变态发育1分
(2)生物体结构与功能相适应1分
(3)完全变态发育1分
(4)乙12对+W 1分
35. (6分)
(1)3条纹2分
(2)25%aa
亲代条纹斑马鱼基因组成均为Aa,后代出现aa(豹纹斑马鱼)概率为25%2分
36. (5分)
(1)豌豆粉被消化成葡萄糖吸收进入血液1分
(2)变量(或豌豆粉种类) 1分
(3)圆粒豌豆 圆粒豌豆粉使血糖升高幅度相对较小,可降低糖尿病患病风险2分组别
亲代
子代
1
豹纹×豹纹
全部为豹纹
2
条纹×条纹
全部为条纹
3
条纹×豹纹
全部为条纹
4
条纹×条纹
124尾条纹,41尾豹纹
相关试卷
这是一份云南省玉溪市2025_2026学年八年级上学期期末生物试题(文字版,含答案),共12页。
这是一份云南省玉溪市2025-2026学年八年级上学期期末生物试题,共4页。
这是一份云南省玉溪市2025_2026学年七年级上学期期末生物试题(文字版,含答案),共9页。
相关试卷 更多
- 1.电子资料成功下载后不支持退换,如发现资料有内容错误问题请联系客服,如若属实,我们会补偿您的损失
- 2.压缩包下载后请先用软件解压,再使用对应软件打开;软件版本较低时请及时更新
- 3.资料下载成功后可在60天以内免费重复下载
免费领取教师福利 




.png)




