若您为此资料的原创作者,认为该资料内容侵犯了您的知识产权,请扫码添加我们的相关工作人员,我们尽可能的保护您的合法权益。

1/6

2/6

3/6

1/2
还剩3页未读, 继续阅读
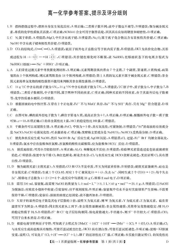
黑龙江省齐齐哈尔市部分学校2025-2026学年高一上学期1月期末化学试题(图片版,含答案)含答案解析
展开 这是一份黑龙江省齐齐哈尔市部分学校2025-2026学年高一上学期1月期末化学试题(图片版,含答案)含答案解析,文件包含高一化学pdf、化学答案-高一1月质量检测Dpdf等2份试卷配套教学资源,其中试卷共8页, 欢迎下载使用。
相关试卷
黑龙江省齐齐哈尔市部分学校2025-2026学年高一上学期1月期末化学试题(图片版,含答案)含答案解析:
这是一份黑龙江省齐齐哈尔市部分学校2025-2026学年高一上学期1月期末化学试题(图片版,含答案)含答案解析,文件包含高一化学pdf、化学答案-高一1月质量检测Dpdf等2份试卷配套教学资源,其中试卷共8页, 欢迎下载使用。
2025-2026学年黑龙江省齐齐哈尔市部分学校高一上学期1月期末化学试卷(含答案):
这是一份2025-2026学年黑龙江省齐齐哈尔市部分学校高一上学期1月期末化学试卷(含答案),共10页。
黑龙江省齐齐哈尔市2025-2026学年高三上学期1月期末考试化学试题(试卷+解析):
这是一份黑龙江省齐齐哈尔市2025-2026学年高三上学期1月期末考试化学试题(试卷+解析),共31页。试卷主要包含了本试卷分选择题和非选择题两部分,答题前,考生务必用直径0,本卷命题范围,可能用到的相对原子质量, 已知等内容,欢迎下载使用。
相关试卷 更多
资料下载及使用帮助
版权申诉
- 1.电子资料成功下载后不支持退换,如发现资料有内容错误问题请联系客服,如若属实,我们会补偿您的损失
- 2.压缩包下载后请先用软件解压,再使用对应软件打开;软件版本较低时请及时更新
- 3.资料下载成功后可在60天以内免费重复下载
版权申诉
免费领取教师福利 




.png)




