搜索
      上传资料 赚现金

      2025-2026学年安徽省A10联盟高三上学期12月检测生物试卷(学生版)

      • 845.97 KB
      • 2026-01-21 10:11:21
      • 23
      • 0
      •  
      加入资料篮
      立即下载
      2025-2026学年安徽省A10联盟高三上学期12月检测生物试卷(学生版)第1页
      1/10
      2025-2026学年安徽省A10联盟高三上学期12月检测生物试卷(学生版)第2页
      2/10
      2025-2026学年安徽省A10联盟高三上学期12月检测生物试卷(学生版)第3页
      3/10
      还剩7页未读, 继续阅读

      2025-2026学年安徽省A10联盟高三上学期12月检测生物试卷(学生版)

      展开

      这是一份2025-2026学年安徽省A10联盟高三上学期12月检测生物试卷(学生版),共10页。试卷主要包含了选择题,非选择题等内容,欢迎下载使用。
      1. 图甲为淀粉、糖原、纤维素的结构示意图,图乙为Y蛋白的部分结构(含α、β两条肽链,通过二硫键-S-S-连接。一个二硫键由两个巯基-SH通过氧化反应形成)示意图。下列有关叙述错误的是( )
      A. 图甲中三种多糖的基本组成单位均为葡萄糖,因此它们的结构相同
      B. 淀粉、糖原分别是植物和动物细胞内的储能物质,纤维素参与构成植物的细胞壁
      C. Y蛋白的空间结构与组成Y的氨基酸的种类、数量和排列顺序及二硫键的形成等有关
      D. 若Y蛋白中α、β链分别含21、30个氨基酸,则形成该蛋白质时相对分子质量减少了888
      2. PX小体是近年在果蝇肠道细胞中发现的新型细胞器,具有多层膜结构,膜上的PX蛋白通过消耗ATP从细胞质基质中摄取游离磷酸基团(Pi),小体内的Pi多以磷脂形式储存。当细胞处于Pi饥饿状态时PX小体通过细胞自噬被降解,释放储存的Pi。下列关于PX小体的叙述,错误的是( )
      A. PX小体与细胞内磷酸盐稳态的调节有关
      B. 具有多层膜结构有利于PX小体储存Pi
      C. PX蛋白在PX小体摄取Pi的过程中可能具有通道蛋白的功能
      D. Pi饥饿时PX小体可被溶酶体降解,释放Pi供细胞利用
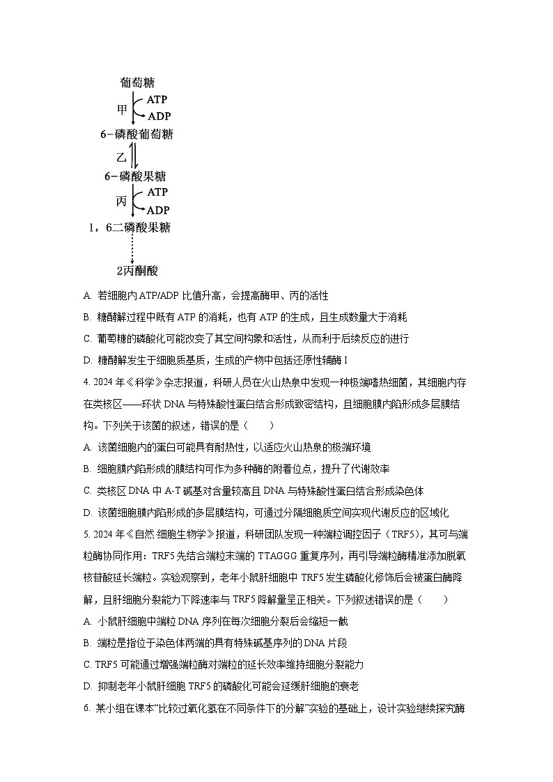
      3. 糖酵解为细胞呼吸中的重要过程,通过糖酵解在细胞质基质中将一分子葡萄糖转化成2分子丙酮酸(下图为其部分过程)。图中甲、乙、丙表示不同的酶,已知酶甲、丙的活性受细胞中ATP/ADP比值的反馈调节(这种调节机制可以避免细胞中物质和能量的浪费)。下列相关叙述错误的是( )
      A. 若细胞内ATP/ADP比值升高,会提高酶甲、丙的活性
      B. 糖酵解过程中既有ATP的消耗,也有ATP的生成,且生成数量大于消耗
      C. 葡萄糖的磷酸化可能改变了其空间构象和活性,从而利于后续反应的进行
      D. 糖酵解发生于细胞质基质,生成的产物中包括还原性辅酶I
      4. 2024年《科学》杂志报道,科研人员在火山热泉中发现一种极端嗜热细菌,其细胞内存在类核区——环状DNA与特殊酸性蛋白结合形成致密结构,且细胞膜内陷形成多层膜结构。下列关于该菌的叙述,错误的是( )
      A. 该菌细胞内的蛋白可能具有耐热性,以适应火山热泉的极端环境
      B. 细胞膜内陷形成的膜结构可作为多种酶的附着位点,提升了代谢效率
      C. 类核区DNA中A-T碱基对含量较高且DNA与特殊酸性蛋白结合形成染色体
      D. 该菌细胞膜内陷形成的多层膜结构,可通过分隔细胞质空间实现代谢反应的区域化
      5. 2024年《自然·细胞生物学》报道,科研团队发现一种端粒调控因子(TRF5),其可与端粒酶协同作用:TRF5先结合端粒末端的TTAGGG重复序列,再引导端粒酶精准添加脱氧核苷酸延长端粒。实验观察到,老年小鼠肝细胞中TRF5发生磷酸化修饰后会被蛋白酶降解,且肝细胞分裂能力下降速率与TRF5降解量呈正相关。下列叙述错误的是( )
      A. 小鼠肝细胞中端粒DNA序列在每次细胞分裂后会缩短一截
      B. 端粒是指位于染色体两端的具有特殊碱基序列的DNA片段
      C. TRF5可能通过增强端粒酶对端粒的延长效率维持细胞分裂能力
      D. 抑制老年小鼠肝细胞TRF5的磷酸化可能会延缓肝细胞的衰老
      6. 某小组在课本“比较过氧化氢在不同条件下的分解”实验的基础上,设计实验继续探究酶的催化特性:取3支试管标号为①②③,均加2mL 1%过氧化氢溶液,再分别加:①试管加1mL适宜浓度的新鲜马铃薯匀浆(含过氧化氢酶),②试管加1mL适宜浓度的FeCl3溶液,③试管加1mL相同浓度煮沸后冷却的马铃薯匀浆;室温下检测气泡产生速率。下列叙述错误的是( )
      A. ①比②气泡产生速率快,说明酶的催化效率高于无机催化剂
      B. 若不断增加①中过氧化氢浓度,气泡产生速率也会持续加快
      C. 若①中加少量蛋白酶,气泡产生速率会下降
      D. ③几乎无气泡,原因是高温破坏了过氧化氢酶的空间结构
      7. 图1为某二倍体动物(2n=4)细胞分裂某时期示意图,图2表示该动物细胞分裂部分过程中染色体、核DNA和染色单体的数量变化。下列相关叙述正确的是( )
      A. 若图1细胞取自雌性个体,则该细胞将产生基因型为AB或aB的卵细胞
      B. 图2中乙时期对应图1细胞所处的分裂时期,此时细胞中染色体数为体细胞的一半
      C. 根据图1可以确定该生物的基因型为AaBB,图2中数目d、e分别表示4、8
      D. 细胞中同时出现A和a基因,原因之一可能是分裂间期DNA复制时出现差错
      8. 线粒体DNA(mtDNA)是真核细胞中具有自主复制能力的环状双链DNA,其复制也是半保留复制。mtDNA在线粒体内通过转录翻译控制合成大约13种蛋白质,占线粒体总蛋白质不到1%。此外,mtDNA缺乏组蛋白保护,也没有像核DNA那样完善的修复机制。下列叙述错误的是( )
      A. mtDNA复制时,DNA聚合酶沿5'→3'的方向催化子链的合成
      B. 与核DNA相比,mtDNA发生基因突变的概率可能更高
      C. mtDNA转录出的mRNA在细胞质基质内的核糖体翻译成蛋白质
      D. 线粒体蛋白质绝大部分是由核DNA控制合成并转运到线粒体内
      9. 下图1表示某单基因遗传病的部分家系,已知该病由基因A/a控制,两个基因均含有2100bp(bp表示碱基对),A基因是由a基因突变所形成的;图2表示对该家系中I-2、Ⅱ-1、Ⅱ-2个体的与该病有关的基因进行酶切后,再通过电泳得到的电泳结果条带。已知该家系没有出现新的突变,该病不影响生育。据图分析下列有关说法正确的是( )
      A. 由a基因突变形成A基因发生了碱基对的增添、缺失或替换
      B. 酶切后,A基因产生的片段长度为700bp和1400bp,a基因不能被该酶切割
      C. Ⅱ-1与患病男性婚配,子女中出现患病男性的概率为1/2
      D. Ⅱ-2与正常女性婚配,可能会出现子代中女性全部正常而男性全部患病的情况
      10. 某大型岛屿上原先存在两种喙型的雀类(甲、乙),甲的短喙适合啄食坚果,乙的长喙适合啄食昆虫,二者最初属于同一物种。后来岛屿因火山喷发在中部形成宽深且无植被覆盖的峡谷,将该雀类种群分隔为A、B两个不同区域的种群。火山喷发后气候剧变,峡谷两侧环境差异显著,多年后两侧的植被和昆虫数量差异明显,该雀类飞行能力有限,无法跨越峡谷。若干年后调查发现:A区域仅存短喙雀,B区域仅存长喙雀,且两区域的雀类相遇后无法产生可育后代。下列叙述,错误的是( )
      A. 气候剧变以及食物的变化是推动雀类进化的自然因素
      B. 两区域雀类无法产生可育后代,说明二者的基因库已完全不同
      C. 峡谷形成的地理隔离阻断了基因交流,为生殖隔离的形成奠定基础
      D. 生殖隔离的出现表明,自然选择对不同种群基因频率的改变所起的作用有差别
      11. 人体细胞通过内环境与外界环境进行物质交换,内环境的稳态是细胞正常代谢的基础。下列关于内环境及其稳态的有关说法,错误的是( )
      A. 肝细胞直接生活的环境是组织液,其分泌的胆汁可直接进入血管运输
      B. 长期营养不良,血浆蛋白含量下降,导致血浆渗透压降低,引发组织水肿
      C. 剧烈运动时进入血浆的乳酸与血浆中的反应生成的CO2需通过肺排出
      D. 维持内环境稳态的基础是人体各器官、系统协调一致地正常运行
      12. 神经调节依赖神经元间的信号传递及中枢整合。某研究发现,突触前膜释放的神经递质M作用于突触后膜受体后,会激活突触后膜上的离子通道,同时突触前膜通过转运蛋白回收未结合的M。若用药物阻断突触前膜对M的回收作用,下列推测及分析错误的是( )
      A. 突触间隙中M的持续积累可能导致突触后膜持续兴奋或抑制
      B. 神经递质M释放过程依赖突触前膜的流动性,且需要消耗能量
      C. 药物处理后,突触前膜下次释放M的量可能减少
      D. 若M为兴奋性递质,药物处理后突触后膜动作电位的峰值会逐渐增大
      13. 如图为人体调节血压平衡的部分过程示意图,肾素在血液中催化血管紧张素原生成血管紧张素I,后者经血管紧张素转换酶作用形成血管紧张素Ⅱ,血管紧张素Ⅱ随血液循环作用于肾上腺皮质球状带细胞,促进其分泌醛固酮。醛固酮可以通过改变血容量(血液的总量)来升高血压。下列相关叙述正确的是( )
      A. 醛固酮分泌量增加,会使肾小管和集合管对水重吸收减少
      B. 血管紧张素Ⅱ仅通过神经调节刺激肾上腺皮质分泌醛固酮
      C. 当血压过高时,可以通过促进肾素分泌的负反馈调节机制维持血压的稳定
      D. 适当抑制血管紧张素Ⅱ的生成可缓解某些类型的高血压
      14. 2025年诺贝尔生理学或医学奖授予外周免疫耐受机制的发现者,该机制是免疫系统的“刹车系统”,主要通过调节性T细胞(Treg)的免疫抑制作用避免免疫系统对自身组织产生异常免疫反应。Fxp3基因是Treg细胞发育和功能的关键调控基因,其突变会引发严重的免疫疾病,而肿瘤细胞也会利用该机制逃避免疫攻击。下列相关叙述正确的是( )
      A. 调节性T细胞通过产生抗体,抑制免疫系统对自身组织的攻击
      B. Fxp3基因正常表达是Treg细胞发挥作用的重要条件
      C. 依该机制推测自身免疫病患者体内的Treg细胞数量与活性显著升高
      D. 增强Treg细胞活性是治疗癌症的思路之一
      15. 为研究生长素对植物生长的影响,将生理状况相同的豌豆幼苗茎段分组,对照组用清水处理,实验组用不同浓度生长素溶液处理后测量伸长量。结合生长素作用特点,下列分析错误的是( )
      A. 若某较高浓度组茎段伸长量与对照组相同,则浓度高于该组浓度的生长素会抑制茎伸长
      B. 若茎段伸长量随生长素浓度升高先增加后下降,可推测存在促进生长的最适浓度
      C. 较高浓度组茎段伸长量小于较低浓度组,说明较高浓度生长素对茎生长有抑制作用
      D. 生长素浓度与茎段伸长的关系,呈现低浓度下促进伸长、高浓度下抑制伸长的现象
      二、非选择题(本题共5小题,共55分)
      16. 图1显示了光合作用的部分过程,其中PSI、PSⅡ分别表示光系统I、光系统Ⅱ,位于叶绿体的类囊体薄膜上,由光合色素、蛋白质等组成。图2为不同CO2体积分数下两种植物(A、B)光合速率的变化曲线(其他条件相同且适宜,忽略不同CO2浓度对PH的影响)。请回答下列问题:
      (1)PSI、PSⅡ均直接参与________(填“光反应”或“暗反应”),图1中显示,该反应中的最初电子供体、最终电子受体分别是________。
      (2)在图1所示生理过程中,PSI、PSⅡ吸收的光能最后转化为________。
      (3)图2显示,更适合在较低CO2浓度下生长的是植物________。当CO2体积分数超过300×10-6体积分数后,A植物光合速率不再增加,从光反应与暗反应联系的角度分析,可能的限制因素是________(答出1点即可)。
      (4)将B植物置于密闭容器中,给予适宜光照,随后发现容器内CO2体积分数不断下降,原因是________。随后继续培养,发现光合速率逐渐下降,主要原因可能是________。
      (5)现有若干生理状态相同的A植物,欲设计实验探究“CO2体积分数为500×10-6时,光照强度对植物光合速率的影响”,请写出实验设计的基本思路:________。
      17. 果蝇的翅形有正常翅和残翅,由等位基因A/a控制,体色有黑体和灰体,由等位基因B/b控制。已知某纯合品系(品系甲,有雌、雄个体)表现为残翅灰体,将其与纯合野生型(有雌、雄个体)正常翅黑体果蝇随机交配,F1全为正常翅黑体,并利用F1开展了相关杂交实验,各个实验及其结果如下表,子代各表型均无性别差异。不考虑致死、突变和XY的同源片段。请回答下列问题:
      (1)亲本品系甲的基因型为________,野生型个体的基因型为________。
      (2)根据实验2,可以确定两对等位基因的遗传________(填“遵循”或“不遵循”)基因自由组合定律,理由是________。
      (3)实验3后代中出现正常翅灰体和残翅黑体果蝇的根本原因是,亲本组合中________(填“F1雌果蝇”或“品系甲雄果蝇”)的________(填细胞分裂的时期),发生了________所致。
      (4)通过对果蝇翅形基因进行定位研究,发现该基因位于Ⅱ号染色体上。若让F1雌、雄果蝇随机交配,则后代的表型类型及比例为________,子代中纯合子占________。
      18. 2024年诺贝尔生理学或医学奖聚焦“微小核糖核酸(miRNA)的发现及其在基因表达调控中的作用”,图中展示了miRNA-195对小鼠细胞内BDNF基因表达的调控(甲、乙为相关生理过程,A、B表示有关结构或物质)。请回答下列问题:
      (1)过程甲中,需要RNA聚合酶催化,该酶的作用有________(答出两点);若BDNF基因启动子区发生甲基化,会________(填“促进”或“抑制”)转录。
      (2)据图可知,结构B在物质A上的移动方向是________(填“从左到右”或“从右到左”),判断依据是________。物质A为mRNA,其链的右侧是________(填“3'”或“5'”)端。遗传信息在甲乙过程流动时,________是信息的载体,BDNF蛋白是信息的表达产物。
      (3)图中显示,miRNA-195调控BDNF基因表达的机制是________。若给正常小鼠注射适量的miRNA-195抑制剂,一段时间后检测其神经组织中BDNF蛋白的含量,推测结果可能会________(填“增加”、“减少”或“不变”)。
      19. 为研究运动对糖尿病大鼠血糖调节的影响,科研人员将糖尿病模型大鼠分为两组:对照组(不运动)和运动组(每日规律游泳30分钟),连续干预4周后,检测两组大鼠的相关指标如下表。请回答下列问题:
      注:GLUT4是骨骼肌细胞膜上转运葡萄糖的载体蛋白,胰岛素敏感性指数越高,细胞对胰岛素的响应越强。
      (1)正常大鼠饮食后血糖浓度升高到一定程度时,会促使胰岛B细胞通过________方式分泌胰岛素。体内胰岛素水平的上升,既能增加血糖的去路,也能通过抑制________来减少血糖的来源,使血糖浓度恢复到正常水平。
      (2)据表数据分析,运动组大鼠胰岛素敏感性指数升高了,其分子机制可能是胰岛素与靶细胞膜上的________结合后,通过一系列的信号传导提高了骨骼肌等细胞膜上________的相对含量,促进了组织细胞对葡萄糖的摄取。
      (3)若某药物可抑制GLUT4蛋白的合成,给运动组大鼠注射该药物后,大鼠的血糖浓度可能会_______(填“升高”、“降低”或“不变”),并可能反馈性引起________(填激素名称)分泌增加。
      (4)研究发现,运动时伴随血糖浓度下降大鼠交感神经兴奋,可直接刺激胰岛A细胞分泌胰高血糖素,该调节过程的结构基础是________,此过程中兴奋在神经纤维上的传导形式是________。
      (5)根据表中检测结果分析,运动可以降低血糖浓度的机制是_________。
      20. 某动物病毒的M蛋白(该病毒的主要抗原)能与辅助性T细胞表面的TCR结合,一定程度上抑制了辅助性T细胞的活化。此外,该病毒感染会诱导巨噬细胞过度分泌IL-6,IL-6可抑制细胞毒性T细胞的杀伤功能,从而削弱对靶细胞和突变细胞的识别和清除。接种疫苗是预防该病毒感染的重要途径。请回答下列问题:
      (1)M蛋白与辅助性T细胞表面的TCR结合,抑制辅助性T细胞活化会降低________(填“体液”、“细胞”或“特异性”)免疫能力,原因是________。
      (2)细胞毒性T细胞的杀伤功能被IL-6抑制,会降低被感染动物免疫系统的________功能(填受影响的主要免疫功能类型,答出一种即可)。该病毒持续感染机体可能会有肿瘤发生,原因是________。
      (3)为探究接种该病毒灭活疫苗对机体特异性免疫影响,科研人员将健康的生理状况相同的实验动物均分为甲、乙、丙三组,甲组接种2针疫苗、乙组接种1针疫苗(加一针等量生理盐水)、丙组不接种疫苗(注射2针等量生理盐水),适当长时间后给三组动物同时接种等量有活性的该病毒,在病毒感染病程的不同时间点检测体内针对该病毒的抗体滴度,结果如图所示。从该结果中可以得出的结论是:_______。
      (4)若某动物已感染该病毒(病毒已经侵入动物细胞),疫苗的预防效果会显著降低,原因是________(答出一点即可)。实验组别
      亲本组合
      后代果蝇表型及比例
      实验1
      品系甲×野生型
      F1全为正常翅黑体
      实验2
      F1雄果蝇×品系甲雌果蝇
      正常翅黑体:残翅灰体=1:1
      实验3
      F1雌果蝇×品系甲雄果蝇
      正常翅黑体:正常翅灰体:残翅黑体:残翅灰体=7:3:3:7
      组别
      空腹血糖(mml/L)
      胰岛素浓度(mU/L)
      胰岛素敏感性指数
      骨骼肌GLUT4蛋白含量(相对值)
      对照组
      158
      8.2
      3.1
      2.5
      运动组
      10.3
      9.6
      5.7
      4.8

      相关试卷

      2025-2026学年安徽省A10联盟高三上学期12月检测生物试卷(学生版):

      这是一份2025-2026学年安徽省A10联盟高三上学期12月检测生物试卷(学生版),共10页。试卷主要包含了选择题,非选择题等内容,欢迎下载使用。

      安徽省A10联盟2024—2025学年高三上学期12月联考 生物试卷(含答案):

      这是一份安徽省A10联盟2024—2025学年高三上学期12月联考 生物试卷(含答案),共11页。

      安徽省A10联盟2025-2026学年高二上学期12月学情检测生物试卷(含答案):

      这是一份安徽省A10联盟2025-2026学年高二上学期12月学情检测生物试卷(含答案),文件包含生物试题docx、生物答案docx等2份试卷配套教学资源,其中试卷共10页, 欢迎下载使用。

      资料下载及使用帮助
      版权申诉
      • 1.电子资料成功下载后不支持退换,如发现资料有内容错误问题请联系客服,如若属实,我们会补偿您的损失
      • 2.压缩包下载后请先用软件解压,再使用对应软件打开;软件版本较低时请及时更新
      • 3.资料下载成功后可在60天以内免费重复下载
      版权申诉
      若您为此资料的原创作者,认为该资料内容侵犯了您的知识产权,请扫码添加我们的相关工作人员,我们尽可能的保护您的合法权益。
      入驻教习网,可获得资源免费推广曝光,还可获得多重现金奖励,申请 精品资源制作, 工作室入驻。
      版权申诉二维码
      欢迎来到教习网
      • 900万优选资源,让备课更轻松
      • 600万优选试题,支持自由组卷
      • 高质量可编辑,日均更新2000+
      • 百万教师选择,专业更值得信赖
      微信扫码注册
      手机号注册
      手机号码

      手机号格式错误

      手机验证码 获取验证码 获取验证码

      手机验证码已经成功发送,5分钟内有效

      设置密码

      6-20个字符,数字、字母或符号

      注册即视为同意教习网「注册协议」「隐私条款」
      QQ注册
      手机号注册
      微信注册

      注册成功

      返回
      顶部
      学业水平 高考一轮 高考二轮 高考真题 精选专题 初中月考 教师福利
      添加客服微信 获取1对1服务
      微信扫描添加客服
      Baidu
      map