搜索
      上传资料 赚现金

      安徽省2025_2026学年高三生物上学期12月学情检测A试题含解析

      • 2.9 MB
      • 2026-01-21 07:45:36
      • 13
      • 0
      • 教习网2972821
      加入资料篮
      立即下载
      安徽省2025_2026学年高三生物上学期12月学情检测A试题含解析第1页
      1/20
      安徽省2025_2026学年高三生物上学期12月学情检测A试题含解析第2页
      2/20
      安徽省2025_2026学年高三生物上学期12月学情检测A试题含解析第3页
      3/20
      还剩17页未读, 继续阅读

      安徽省2025_2026学年高三生物上学期12月学情检测A试题含解析

      展开

      这是一份安徽省2025_2026学年高三生物上学期12月学情检测A试题含解析,共20页。试卷主要包含了非选择题等内容,欢迎下载使用。
      本试卷满分 100 分,考试时间 75 分钟。请在答题卡上作答。
      一、选择题(本题共 15 小题,每小题 3 分,共 45 分。在每小题给出的四个选项中,只有一
      项是符合题目要求的)
      1. 图甲为淀粉、糖原、纤维素的结构示意图,图乙为 Y 蛋白的部分结构(含α、β两条肽链,通过二硫键-S-S
      -连接。一个二硫键由两个巯基-SH 通过氧化反应形成)示意图。下列有关叙述错误的是( )
      A. 图甲中三种多糖的基本组成单位均为葡萄糖,因此它们的结构相同
      B. 淀粉、糖原分别是植物和动物细胞内的储能物质,纤维素参与构成植物的细胞壁
      C. Y 蛋白的空间结构与组成 Y 的氨基酸的种类、数量和排列顺序及二硫键的形成等有关
      D. 若 Y 蛋白中α、β链分别含 21、30 个氨基酸,则形成该蛋白质时相对分子质量减少了 888
      【答案】A
      【解析】
      【详解】A、图甲中淀粉、糖原、纤维素的基本单位均为葡萄糖,但它们的结构不同,功能也不同,A 错误;
      B、淀粉是植物细胞的储能物质,糖原是动物细胞的储能物质,纤维素是植物细胞壁的主要成分之一,B 正
      确;
      C、蛋白质的空间结构与氨基酸的种类、数量、排列顺序及肽链的盘曲、折叠方式有关,同时二硫键的形成
      也会影响其空间结构,C 正确;
      D、脱水数=氨基酸总数-肽链数=(21+30)-2=49,脱水缩合减少的相对分子质量=49×18=882。图中含 3 个
      二硫键(-S-S-),每个二硫键由 2 个-SH 脱氢形成,共失去 3×2=6 个 H,减少的相对分子质量=6×1=6。总减
      少量=882+6=888,D 正确。
      第 1页/共 20页
      故选 A
      2. PX 小体是近年在果蝇肠道细胞中发现的新型细胞器,具有多层膜结构,膜上的 PX 蛋白通过消耗 ATP
      从细胞质基质中摄取游离磷酸基团(Pi),小体内的 Pi 多以磷脂形式储存。当细胞处于 Pi 饥饿状态时 PX
      小体通过细胞自噬被降解,释放储存的 Pi。下列关于 PX 小体的叙述,错误的是( )
      A. PX 小体与细胞内磷酸盐稳态的调节有关
      B. 具有多层膜结构有利于 PX 小体储存 Pi
      C. PX 蛋白在 PX 小体摄取 Pi 的过程中可能具有通道蛋白的功能
      D. Pi 饥饿时 PX 小体可被溶酶体降解,释放 Pi 供细胞利用
      【答案】C
      【解析】
      【详解】A、PX 小体通过摄取和储存 Pi,并在 Pi 饥饿时释放 Pi,参与维持细胞内磷酸盐浓度的稳定,这
      与细胞内磷酸盐稳态的调节有关,A 正确;
      B、PX 小体具有多层膜结构,且 Pi 多以磷脂形式储存,磷脂是膜的主要成分,多层膜可提供更大的表面
      积和储存空间,有利于 Pi 的储存,B 正确;
      C、PX 蛋白通过消耗 ATP 主动运输 Pi,属于主动运输过程,而通道蛋白仅介导协助扩散(被动运输),不
      消耗 ATP,因此 PX 蛋白不可能具有通道蛋白的功能,C 错误;
      D、细胞自噬过程中,溶酶体作为降解细胞器的主要结构,含有水解酶,可降解 PX 小体释放 Pi 供细胞利
      用,D 正确。
      故选 C。
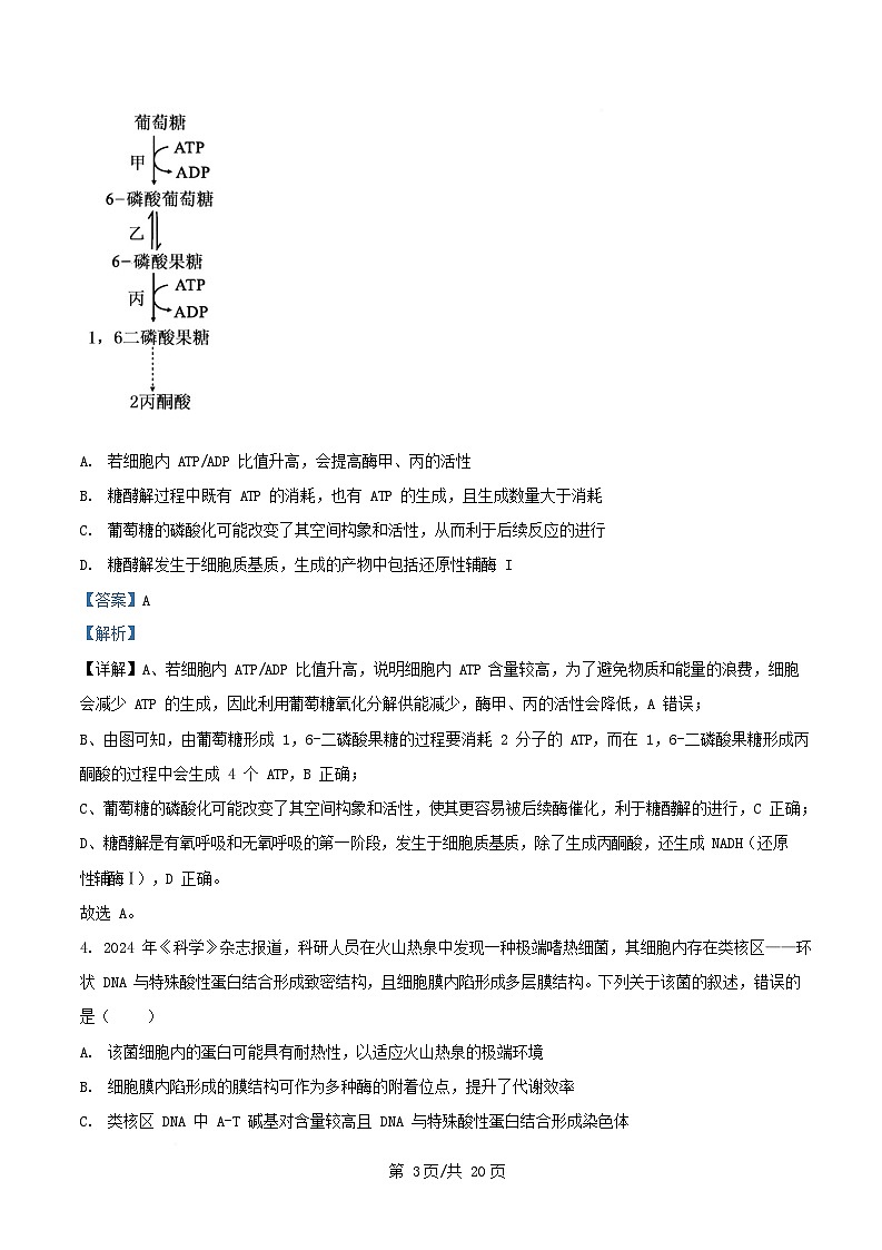
      3. 糖酵解为细胞呼吸中的重要过程,通过糖酵解在细胞质基质中将一分子葡萄糖转化成 2 分子丙酮酸(下
      图为其部分过程)。图中甲、乙、丙表示不同的酶,已知酶甲、丙的活性受细胞中 ATP/ADP 比值的反馈调
      节(这种调节机制可以避免细胞中物质和能量的浪费)。下列相关叙述错误的是( )
      第 2页/共 20页
      A. 若细胞内 ATP/ADP 比值升高,会提高酶甲、丙的活性
      B. 糖酵解过程中既有 ATP 的消耗,也有 ATP 的生成,且生成数量大于消耗
      C. 葡萄糖的磷酸化可能改变了其空间构象和活性,从而利于后续反应的进行
      D. 糖酵解发生于细胞质基质,生成的产物中包括还原性辅酶 I
      【答案】A
      【解析】
      【详解】A、若细胞内 ATP/ADP 比值升高,说明细胞内 ATP 含量较高,为了避免物质和能量的浪费,细胞
      会减少 ATP 的生成,因此利用葡萄糖氧化分解供能减少,酶甲、丙的活性会降低,A 错误;
      B、由图可知,由葡萄糖形成 1,6-二磷酸果糖的过程要消耗 2 分子的 ATP,而在 1,6-二磷酸果糖形成丙
      酮酸的过程中会生成 4 个 ATP,B 正确;
      C、葡萄糖的磷酸化可能改变了其空间构象和活性,使其更容易被后续酶催化,利于糖酵解的进行,C 正确;
      D、糖酵解是有氧呼吸和无氧呼吸的第一阶段,发生于细胞质基质,除了生成丙酮酸,还生成 NADH(还原
      性辅酶Ⅰ),D 正确。
      故选 A。
      4. 2024 年《科学》杂志报道,科研人员在火山热泉中发现一种极端嗜热细菌,其细胞内存在类核区——环
      状 DNA 与特殊酸性蛋白结合形成致密结构,且细胞膜内陷形成多层膜结构。下列关于该菌的叙述,错误的
      是( )
      A. 该菌细胞内的蛋白可能具有耐热性,以适应火山热泉的极端环境
      B. 细胞膜内陷形成的膜结构可作为多种酶的附着位点,提升了代谢效率
      C. 类核区 DNA 中 A-T 碱基对含量较高且 DNA 与特殊酸性蛋白结合形成染色体
      第 3页/共 20页
      D. 该菌细胞膜内陷形成的多层膜结构,可通过分隔细胞质空间实现代谢反应的区域化
      【答案】C
      【解析】
      【详解】A、该菌生活在高温火山热泉中,其蛋白质结构需适应高温环境,故可能具有耐热性(如通过增加
      二硫键稳定结构),A 正确;
      B、细胞膜内陷形成的多层膜结构(类似间体)可扩大膜面积,为呼吸酶等提供附着位点,提高代谢效率,
      B 正确;
      C、细菌的类核区(拟核)为环状 DNA 与蛋白质结合形成的致密结构,但原核生物无染色体(染色体为真
      核生物特有),且高温环境中 DNA 稳定性通常依赖 G-C 碱基对(含 3 个氢键,比 A-T 更稳定),而非 A-T
      碱基对,C 错误;
      D、细胞膜内陷形成的多层膜结构可分隔细胞质,实现代谢反应区域化(如划分不同酶促反应区),D 正确。
      故选 C。
      5. 2024 年《自然·细胞生物学》报道,科研团队发现一种端粒调控因子(TRF5),其可与端粒酶协同作用:
      TRF5 先结合端粒末端的 TTAGGG 重复序列,再引导端粒酶精准添加脱氧核苷酸延长端粒。实验观察到,
      老年小鼠肝细胞中 TRF5 发生磷酸化修饰后会被蛋白酶降解,且肝细胞分裂能力下降速率与 TRF5 降解量呈
      正相关。下列叙述错误的是( )
      A. 小鼠肝细胞中端粒 DNA 序列在每次细胞分裂后会缩短一截
      B. 端粒是指位于染色体两端的具有特殊碱基序列的 DNA 片段
      C. TRF5 可能通过增强端粒酶对端粒的延长效率维持细胞分裂能力
      D. 抑制老年小鼠肝细胞 TRF5 的磷酸化可能会延缓肝细胞的衰老
      【答案】B
      【解析】
      【详解】A、端粒在细胞分裂过程中因 DNA 复制不完全而逐渐缩短,导致细胞衰老。小鼠肝细胞中端粒 DNA
      序列在每次细胞分裂后会缩短一截,A 正确;
      B、端粒是指位于染色体两端的具有特殊序列的 DNA-蛋白质复合体,B 错误;
      C、题干:TRF5 先结合端粒末端的 TTAGGG 重复序列,再引导端粒酶精准添加脱氧核苷酸延长端粒,所以
      推测 TRF5 可能通过增强端粒酶对端粒的延长效率维持细胞分裂能力,C 正确;
      D、依端粒学说,细胞衰老与端粒缩短有关,故抑制老年小鼠肝细胞 TRF5 的磷酸化可能会延缓肝细胞的衰
      老,D 正确。
      故选 B。
      第 4页/共 20页
      6. 某小组在课本“比较过氧化氢在不同条件下的分解”实验的基础上,设计实验继续探究酶的催化特性:取 3
      支试管标号为①②③,均加 2mL 1%过氧化氢溶液,再分别加:①试管加 1mL 适宜浓度的新鲜马铃薯匀浆
      (含过氧化氢酶),②试管加 1mL 适宜浓度的 FeCl3 溶液,③试管加 1mL 相同浓度煮沸后冷却的马铃薯匀
      浆;室温下检测气泡产生速率。下列叙述错误的是( )
      A. ①比②气泡产生速率快,说明酶的催化效率高于无机催化剂
      B. 若不断增加①中过氧化氢浓度,气泡产生速率也会持续加快
      C. 若①中加少量蛋白酶,气泡产生速率会下降
      D. ③几乎无气泡,原因是高温破坏了过氧化氢酶的空间结构
      【答案】B
      【解析】
      【详解】A、①试管含过氧化氢酶,②试管含无机催化剂(FeCl3),若①气泡产生速率快于②,说明酶降低
      反应活化能 效果更显著,体现酶的高效性,故酶的催化效率高于无机催化剂,A 正确;
      B、酶促反应速率受酶浓度限制,当酶浓度一定时,在一定范围内增加底物(过氧化氢)浓度,反应速率会
      加快,但达到酶饱和点后速率不再增加,故气泡产生速率会持续加快的说法错误,B 错误;
      C、蛋白酶可水解过氧化氢酶(本质为蛋白质),导致酶失活,使催化效率下降,气泡产生速率降低,C 正
      确;
      D、高温使过氧化氢酶的空间结构被破坏(变性失活),失去催化活性,因此③试管几乎无气泡产生,D 正
      确。
      故选 B。
      7. 图 1 为某二倍体动物(2n=4)细胞分裂某时期示意图,图 2 表示该动物细胞分裂部分过程中染色体、核
      DNA 和染色单体的数量变化。下列相关叙述正确的是( )
      A. 若图 1 细胞取自雌性个体,则该细胞将产生基因型为 AB 或 aB 的卵细胞
      第 5页/共 20页
      B. 图 2 中乙时期对应图 1 细胞所处的分裂时期,此时细胞中染色体数为体细胞的一半
      C. 根据图 1 可以确定该生物的基因型为 AaBB,图 2 中数目 d、e 分别表示 4、8
      D. 细胞中同时出现 A 和 a 基因,原因之一可能是分裂间期 DNA 复制时出现差错
      【答案】D
      【解析】
      【详解】A、若图 1 细胞取自雌性个体,该细胞细胞质均等分裂,应为第一极体,将产生基因型为 AB 和 aB
      的第二极体,A 错误;
      B、图 1 细胞处于减数第二次分裂后期,着丝粒分裂,染色体数暂时加倍,与体细胞染色体数相同,与图 2
      中乙时期对应,B 错误;
      C、仅根据图 1 无法确定该生物的基因型,C 错误;
      D、图 1 细胞中姐妹染色单体分开后形成的染色体上出现基因 A 和 a,其原因可能是减数第一次分裂前的间
      期发生了基因突变,也可能是减数第一次分裂前期同源染色体上的非姐妹染色单体发生了互换,D 正确。
      故选 D。
      8. 线粒体DNA(mtDNA)是真核细胞中具有自主复制能力的环状双链DNA,其复制也是半保留复制。mtDNA
      在线粒体内通过转录翻译控制合成大约 13 种蛋白质,占线粒体总蛋白质不到 1%。此外,mtDNA 缺乏组蛋
      白保护,也没有像核 DNA 那样完善的修复机制。下列叙述错误的是( )
      A. mtDNA 复制时,DNA 聚合酶沿 5'→3'的方向催化子链的合成
      B. 与核 DNA 相比,mtDNA 发生基因突变的概率可能更高
      C. mtDNA 转录出的 mRNA 在细胞质基质内的核糖体翻译成蛋白质
      D. 线粒体蛋白质绝大部分是由核 DNA 控制合成并转运到线粒体内
      【答案】C
      【解析】
      【详解】A、DNA 聚合酶催化子链延伸的方向均为 5'→3',无论线状或环状 DNA 均遵循此规律,A 正确;
      B、mtDNA 缺乏组蛋白保护且修复机制不完善,使其更易受损伤且难以修复,因此突变概率高于受组蛋白
      保护和有完善修复机制的核 DNA,B 正确;
      C、mtDNA 在线粒体内通过转录翻译,mtDNA 在线粒体内转录为 mRNA 后,需在线粒体自身的核糖体(而
      非细胞质基质的核糖体)上进行翻译,细胞质基质的核糖体负责翻译核 DNA 转录的 mRNA,C 错误;
      D、mtDNA 在线粒体内通过转录翻译控制合成大约 13 种蛋白质,占线粒体总蛋白质不到 1%,其余 99%以
      上的线粒体蛋白质由核 DNA 在细胞质基质的核糖体合成,再通过特定转运机制进入线粒体,D 正确。
      故选 C。
      第 6页/共 20页
      9. 下图 1 表示某单基因遗传病的部分家系,已知该病由基因 A/a 控制,两个基因均含有 2100bp(bp 表示碱
      基对),A 基因是由 a 基因突变所形成的;图 2 表示对该家系中 I-2、Ⅱ-1、Ⅱ-2 个体的与该病有关的基因进
      行酶切后,再通过电泳得到的电泳结果条带。已知该家系没有出现新的突变,该病不影响生育。据图分析
      下列有关说法正确的是( )
      A. 由 a 基因突变形成 A 基因发生了碱基对的增添、缺失或替换
      B. 酶切后,A 基因产生的片段长度为 700bp 和 1400bp,a 基因不能被该酶切割
      C. Ⅱ-1 与患病男性婚配,子女中出现患病男性的概率为 1/2
      D. Ⅱ-2 与正常女性婚配,可能会出现子代中女性全部正常而男性全部患病的情况
      【答案】D
      【解析】
      【详解】A、A 基因和 a 基因都含有 2100bp,说明基因突变没有导致碱基对的增添或缺失,只是碱基对的替
      换,A 错误;
      B、结合图 2 电泳结果,I-2、Ⅱ-2 有 700bp、1400bp、2100bp 三种条带,Ⅱ-1 只有 700bp、1400bp 两种条
      带,说明 I-2、Ⅱ-2 都含有 A 和 a 基因,并且 A 基因为致病基因,Ⅱ-1 表现正常,说明她只含有 a 基因,故
      700bp 和 1400bp 是由 a 基因酶切所形成,B 错误;
      C、该遗传病只能为显性遗传病,若基因位于常染色体上,则Ⅱ-1(aa)与患病男性(AA 或 Aa)婚配,子
      女中出现患病男性的概率为 1/4(父亲为 Aa 时)或全部患病(父亲为 AA 时),若为位于 X、Y 染色体同源
      区段的伴性遗传,则子代男性全部患病或不患病,C 错误;
      D、若为伴性遗传,Ⅱ-2 的基因型可能为 XaYA,他与正常女性(XaXa)婚配,会出现子代中女性全部正常
      (XaXa)而男性全部患病(XaYA)的情况,D 正确。
      故选 D。
      10. 某大型岛屿上原先存在两种喙型的雀类(甲、乙),甲的短喙适合啄食坚果,乙的长喙适合啄食昆虫,
      二者最初属于同一物种。后来岛屿因火山喷发在中部形成宽深且无植被覆盖的峡谷,将该雀类种群分隔为 A
      、B 两个不同区域的种群。火山喷发后气候剧变,峡谷两侧环境差异显著,多年后两侧的植被和昆虫数量
      第 7页/共 20页
      差异明显,该雀类飞行能力有限,无法跨越峡谷。若干年后调查发现:A 区域仅存短喙雀,B 区域仅存长喙
      雀,且两区域的雀类相遇后无法产生可育后代。下列叙述,错误的是( )
      A. 气候剧变以及食物的变化是推动雀类进化的自然因素
      B. 两区域雀类无法产生可育后代,说明二者的基因库已完全不同
      C. 峡谷形成的地理隔离阻断了基因交流,为生殖隔离的形成奠定基础
      D. 生殖隔离的出现表明,自然选择对不同种群基因频率的改变所起的作用有差别
      【答案】B
      【解析】
      【详解】A、气候剧变及食物变化导致环境选择压力改变,自然选择定向筛选适应环境的喙型(短喙适应坚
      果、长喙适应昆虫),推动种群基因频率改变,属于进化的自然因素,A 正确;
      B、生殖隔离仅说明两种群无法产生可育后代,但基因库仍可能保留部分相同基因(如管家基因),B 错误;
      C、峡谷形成的地理隔离阻断 A、B 种群间的基因交流,使双方在自然选择下独立进化,逐步积累遗传差异,
      最终为生殖隔离奠定基础,C 正确;
      D、生殖隔离是种群基因频率定向改变的结果,两侧环境差异导致自然选择方向不同(A 区选择短喙基因、
      B 区选择长喙基因),说明选择对基因频率改变的作用存在差别,D 正确。
      故选 B。
      11. 人体细胞通过内环境与外界环境进行物质交换,内环境的稳态是细胞正常代谢的基础。下列关于内环境
      及其稳态的有关说法,错误的是( )
      A. 肝细胞直接生活的环境是组织液,其分泌的胆汁可直接进入血管运输
      B. 长期营养不良,血浆蛋白含量下降,导致血浆渗透压降低,引发组织水肿
      C. 剧烈运动时进入血浆的乳酸与血浆中的 反应生成的 CO2 需通过肺排出
      D. 维持内环境稳态的基础是人体各器官、系统协调一致地正常运行
      【答案】A
      【解析】
      【详解】A、肝细胞直接生活的环境是组织液,但胆汁属于消化液,由肝细胞分泌后经胆管排入小肠,不直
      接进入血管(血液),A 错误;
      B、长期营养不良会导致血浆蛋白减少,血浆渗透压下降,组织液渗透压相对升高,出现组织水肿,B 正确;
      C、剧烈运动时,肌细胞无氧呼吸产生的乳酸进入血浆,与血浆中的缓冲物质(如碳酸氢根离子 HCO₃⁻)反
      应生成乳酸钠和碳酸,碳酸分解为 CO₂和水,CO₂通过呼吸系统由肺排出,C 正确;
      第 8页/共 20页
      D、内环境稳态的维持依赖于神经-体液-免疫调节网络的共同作用,需要呼吸、循环、消化、泌尿等系统协
      调运行,D 正确。
      故选 A。
      12. 神经调节依赖神经元间的信号传递及中枢整合。某研究发现,突触前膜释放的神经递质 M 作用于突触
      后膜受体后,会激活突触后膜上的离子通道,同时突触前膜通过转运蛋白回收未结合的 M。若用药物阻断
      突触前膜对 M 的回收作用,下列推测及分析错误的是( )
      A. 突触间隙中 M 的持续积累可能导致突触后膜持续兴奋或抑制
      B. 神经递质 M 的释放过程依赖突触前膜的流动性,且需要消耗能量
      C. 药物处理后,突触前膜下次释放 M 的量可能减少
      D. 若 M 为兴奋性递质,药物处理后突触后膜动作电位的峰值会逐渐增大
      【答案】D
      【解析】
      【详解】A、药物阻断 M 的回收后,突触间隙 M 浓度持续升高。若 M 为兴奋性递质,可能持续激活突触后
      膜受体,导致持续兴奋;若为抑制性递质,则导致持续抑制,A 正确;
      B、神经递质 M 通过胞吐方式释放,依赖突触前膜的流动性,且胞吐过程消耗能量,B 正确;
      C、若回收被阻断,突触间隙 M 积累可能通过负反馈调节抑制突触前膜进一步释放 M,导致下次释放量减
      少,C 正确;
      D、动作电位峰值由 Na+内流量决定,受离子通道数量和膜内外浓度差影响。即使 M 浓度升高,若突触后
      膜受体或离子通道数量不变,Na+内流量不会持续增加,峰值不会逐渐增大,D 错误。
      故选 D。
      13. 如图为人体调节血压平衡的部分过程示意图,肾素在血液中催化血管紧张素原生成血管紧张素 I,后者
      经血管紧张素转换酶作用形成血管紧张素Ⅱ,血管紧张素Ⅱ随血液循环作用于肾上腺皮质球状带细胞,促
      进其分泌醛固酮。醛固酮可以通过改变血容量(血液的总量)来升高血压。下列相关叙述正确的是( )
      A. 醛固酮分泌量增加,会使肾小管和集合管对水的重吸收减少
      B. 血管紧张素Ⅱ仅通过神经调节刺激肾上腺皮质分泌醛固酮
      C. 当血压过高时,可以通过促进肾素分泌的负反馈调节机制维持血压的稳定
      D. 适当抑制血管紧张素Ⅱ的生成可缓解某些类型的高血压
      第 9页/共 20页
      【答案】D
      【解析】
      【详解】A、醛固酮的作用是促进肾小管和集合管对钠离子的重吸收,进而间接促进对水的重吸收。所以醛
      固酮分泌量增加,会使肾小管和集合管对水的重吸收增加,A 错误;
      B、血管紧张素Ⅱ来自血管紧张素 I 的转化,且是通过随血液循环作用于肾上腺皮质球状带细胞(属于激素
      调节的靶细胞)来促使其分泌醛固酮,属于体液调节,B 错误;
      C、当血压过高时,若促进肾素分泌则会进一步升高血压,不利于维持血压稳定,C 错误;
      D、适当抑制血管紧张素Ⅱ 生成,血管紧张素Ⅱ随血液循环作用于肾上腺皮质球状带细胞,进而减少醛固
      酮的分泌,可缓解某些类型的高血压,D 正确。
      故选 D。
      14. 2025 年诺贝尔生理学或医学奖授予外周免疫耐受机制的发现者,该机制是免疫系统的“刹车系统”,主要
      通过调节性 T 细胞(Treg)的免疫抑制作用避免免疫系统对自身组织产生异常免疫反应。Fxp3 基因是 Treg
      细胞发育和功能的关键调控基因,其突变会引发严重的免疫疾病,而肿瘤细胞也会利用该机制逃避免疫攻
      击。下列相关叙述正确的是( )
      A. 调节性 T 细胞通过产生抗体,抑制免疫系统对自身组织的攻击
      B. Fxp3 基因正常表达是 Treg 细胞发挥作用的重要条件
      C. 依该机制推测自身免疫病患者体内的 Treg 细胞数量与活性显著升高
      D. 增强 Treg 细胞活性是治疗癌症的思路之一
      【答案】B
      【解析】
      【详解】A、抗体是由浆细胞产生的,调节性 T 细胞不能产生抗体,A 错误;
      B、因为 Fxp3 基因是 Treg 细胞发育和功能的关键调控基因,所以 Fxp3 基因正常表达是 Treg 细胞发挥作
      用的重要条件,B 正确;
      C、自身免疫病是由于免疫系统对自身组织产生异常免疫反应,而该机制是避免这种情况,所以自身免疫病
      患者体内的 Treg 细胞数量与活性应显著降低,C 错误;
      D、肿瘤细胞利用该机制逃避免疫攻击,所以抑制 Treg 细胞活性才是治疗癌症的思路之一,而不是增强,D
      错误。
      故选 B。
      15. 为研究生长素对植物生长的影响,将生理状况相同的豌豆幼苗茎段分组,对照组用清水处理,实验组用
      不同浓度生长素溶液处理后测量伸长量。结合生长素作用特点,下列分析错误的是( )
      第 10页/共 20页
      A. 若某较高浓度组茎段伸长量与对照组相同,则浓度高于该组浓度的生长素会抑制茎伸长
      B. 若茎段伸长量随生长素浓度升高先增加后下降,可推测存在促进生长的最适浓度
      C. 较高浓度组茎段伸长量小于较低浓度组,说明较高浓度生长素对茎生长有抑制作用
      D. 生长素浓度与茎段伸长的关系,呈现低浓度下促进伸长、高浓度下抑制伸长的现象
      【答案】C
      【解析】
      【详解】A、若某较高浓度组伸长量与对照组相同,说明该浓度下生长素既不促进也不抑制生长,则浓度高
      于该组生长素浓度时会抑制茎伸长,A 正确;
      B、伸长量随浓度升高呈先增后降趋势,符合生长素促进生长的最适浓度模型(峰值对应最适浓度),B 正
      确;
      C、较高浓度组伸长量小于较低浓度组,仅说明促进作用减弱,但若仍大于对照组,则仍属促进作用而非抑
      制(抑制作用需与对照组比较),C 错误;
      D、该描述准确概括了生长素作用的两重性特点(低浓度促进、高浓度抑制生长),D 正确。
      故选 C。
      二、非选择题(本题共 5 小题,共 55 分)
      16. 图 1 显示了光合作用的部分过程,其中 PSI、PSⅡ分别表示光系统 I、光系统Ⅱ,位于叶绿体的类囊体
      薄膜上,由光合色素、蛋白质等组成。图 2 为不同 CO2 体积分数下两种植物(A、B)光合速率的变化曲线
      (其他条件相同且适宜,忽略不同 CO2 浓度对 PH 的影响)。请回答下列问题:
      (1)PSI、PSⅡ均直接参与________(填“光反应”或“暗反应”),图 1 中显示,该反应中的最初电子供体、
      最终电子受体分别是________。
      (2)在图 1 所示生理过程中,PSI、PSⅡ吸收的光能最后转化为________。
      (3)图 2 显示,更适合在较低 CO2 浓度下生长的是植物________。当 CO2 体积分数超过 300×10-6 体积分
      第 11页/共 20页
      数后,A 植物光合速率不再增加,从光反应与暗反应联系的角度分析,可能的限制因素是________(答出 1
      点即可)。
      (4)将 B 植物置于密闭容器中,给予适宜光照,随后发现容器内 CO2 体积分数不断下降,原因是________
      。随后继续培养,发现光合速率逐渐下降,主要原因可能是________。
      (5)现有若干生理状态相同的 A 植物,欲设计实验探究“CO2 体积分数为 500×10-6 时,光照强度对植物光
      合速率的影响”,请写出实验设计的基本思路:________。
      【答案】(1) ①. 光反应 ②. H2O、NADP+(或 NADP+和 H+)
      (2)ATP 和 NADPH 中的(活跃的)化学能(或活跃的化学能)
      (3) ①. A ②. 光反应为暗反应提供的 NADPH 和 ATP 的数量有限(或暗反应中酶的数量与活性有
      限,限制了光反应的速率
      (4) ①. B 植物的光合速率大于其呼吸速率(或光合作用吸收的 CO2 量大于呼吸作用释放的 CO2 量
      ②. 容器内 CO2 浓度降低,暗反应减弱,进而使光反应速率下降
      (5)取若干生理状态相同的 A 植物,均置于 CO2 体积分数为 500×10-6 的环境中,分别给予不同梯度的光
      照强度,其他条件相同且适宜,测定并比较各组 A 植物的光合速率
      【解析】
      【分析】光合作用包括光反应和暗反应两个阶段:光反应发生场所在叶绿体的类囊体薄膜上,色素吸收光
      能、传递光能,并将一部分光能用于水的光解生成 NADPH 和氧气,另-部分光能用于合成 ATP;暗反应发
      生场所是叶绿体基质中,首先发生二氧化碳的固定,即二氧化碳和五碳化合物结合形成两分子的三碳化合
      物,三碳化合物利用光反应产生的 NADPH 和 ATP 被还原。
      【小问 1 详解】
      由图 1 可知,PSI、PSⅡ位于叶绿体的类囊体薄膜上,而类囊体薄膜是光反应的场所,所以 PSI、PSⅡ均直
      接参与光反应。从图 1 中能看到,水分解可以产生 2e-,是最初电子供体,NADP+和 H+接受电子可以合成
      NADPH,NADP+和 H+是最终电子受体,故该反应中的最初电子供体、最终电子受体分别是 H2O、NADP+
      (或 NADP+和 H+)。
      【小问 2 详解】
      在光反应过程中,PSI、PSⅡ吸收光能,经过一系列变化,最后将光能转化为 ATP 和 NADPH 中的(活跃的)
      化学能(或活跃的化学能)。
      【小问 3 详解】
      观察图 2,在较低 CO2 体积分数下,植物 A 的光合速率相对较高,所以更适合在较低 CO2 浓度下生长的是
      植物 A。 当 CO2 体积分数超过 300×10-6 体积分数后,A 植物光合速率不再增加,从光反应与暗反应联系角
      第 12页/共 20页
      度分析,可能是因为光反应为暗反应提供的 NADPH 和 ATP 的数量有限(或暗反应中酶的数量与活性有限,
      限制了光反应的速率)。
      【小问 4 详解】
      将 B 植物置于密闭容器中,给予适宜光照,此时 B 植物的光合速率大于其呼吸速率(或光合作用吸收的 CO2
      量大于呼吸作用释放的 CO2 量,所以容器内 CO2 体积分数不断下降。 随后继续培养,由于容器内 CO2 浓
      度降低,暗反应原料不足,导致暗反应减弱,进而使光反应速率下降。
      【小问 5 详解】
      要探究“CO2 体积分数为 500×10-6 时,光照强度对植物光合速率的影响”,实验的自变量是光照强度,因变
      量是光合速率,根据实验设计的单一变量原则和对照原则,实验设计的基本思路为:取若干生理状态相同
      的 A 植物,均置于 CO2 体积分数为 500×10-6 的环境中,分别给予不同梯度的光照强度,其他条件相同且适
      宜,测定并比较各组 A 植物的光合速率。
      17. 果蝇的翅形有正常翅和残翅,由等位基因 A/a 控制,体色有黑体和灰体,由等位基因 B/b 控制。已知某
      纯合品系(品系甲,有雌、雄个体)表现为残翅灰体,将其与纯合野生型(有雌、雄个体)正常翅黑体果
      蝇随机交配,F1 全为正常翅黑体,并利用 F1 开展了相关杂交实验,各个实验及其结果如下表,子代各表型
      均无性别差异。不考虑致死、突变和 XY 的同源片段。请回答下列问题:
      实验组别 亲本组合 后代果蝇表型及比例
      实验 1 品系甲×野生型 F1 全为正常翅黑体
      实验 2 F1 雄果蝇×品系甲雌果蝇 正常翅黑体:残翅灰体=1:1
      正常翅黑体:正常翅灰体:残翅黑体:残翅灰体 实验 3 F1 雌果蝇×品系甲雄果蝇
      =7:3:3:7
      (1)亲本品系甲的基因型为________,野生型个体的基因型为________。
      (2)根据实验 2,可以确定两对等位基因的遗传________(填“遵循”或“不遵循”)基因自由组合定律,理
      由是________。
      (3)实验 3 后代中出现正常翅灰体和残翅黑体果蝇的根本原因是,亲本组合中________(填“F1 雌果蝇”或
      “品系甲雄果蝇”)的________(填细胞分裂的时期),发生了________所致。
      (4)通过对果蝇翅形基因进行定位研究,发现该基因位于Ⅱ号染色体上。若让 F1 雌、雄果蝇随机交配,则
      后代的表型类型及比例为________,子代中纯合子占________。
      第 13页/共 20页
      【答案】(1) ①. aabb ②. AABB
      (2) ①. 不遵循 ②. 若遵循基因自由组合定律,则实验 2 杂交后代会出现正常翅黑体、残翅灰体、
      正常翅灰体、残翅黑体 4 种表型且比例为 1:1:1:1
      (3) ①. F1 雌果蝇 ②. 减数第一次分裂前期 ③. A、B 基因所在的染色体与 a、b 基因所在的染
      色体的非姐妹染色单体间发生了互换,导致基因重组(或同源染色体的非姐妹染色单体间发生了互换)
      (4) ①. 正常翅黑体:正常翅灰体:残翅黑体:残翅灰体=27:3:3:7 ②. 7/20
      【解析】
      【分析】基因自由组合定律的实质是:位于非同源染色体上的非等位基因的分离或组合是互不干扰的;在
      减数分裂的过程中,同源染色体上的等位基因彼此分离的同时,非同源染色体上的非等位基因自由组合。
      【小问 1 详解】
      果蝇的翅形有正常翅和残翅,由等位基因 A/a 控制,体色有黑体和灰体,由等位基因 B/b 控制。已知亲代纯
      合品系甲(残翅灰体)与纯合野生型(正常翅黑体)果蝇随机交配,F1 全为正常翅黑体,说明正常翅和黑
      体为显性性状。由于子代各表型均无性别差异,说明控制翅形和体色的基因位于常染色体上,由此可推出
      亲本品系甲(残翅灰体)的基因型为 aabb,野生型个体(正常翅黑体)的基因型为 AABB。
      【小问 2 详解】
      实验 2 中 F1 雄果蝇的基因型为 AaBb,与品系甲雌果蝇(aabb)杂交,后代果蝇表型及比例为正常翅黑体
      (A_B_):残翅灰体(aabb)=1:1,说明发生了基因连锁,且 A、B 基因位于一条染色体上,a、b 基因位于
      其同源染色体上,遵循分离定律。若遵循基因自由组合定律,则实验 2 杂交后代会出现正常翅黑体、残翅
      灰体、正常翅灰体、残翅黑体 4 种表型且比例为 1:1:1:1,故不遵循自由组合定律。
      【小问 3 详解】
      实验 3 中 F1 雌果蝇的基因型为 AaBb,与品系甲雄果蝇(aabb)杂交,由(2)可知,A、B 基因位于一条
      染色体上,a、b 基因位于其同源染色体上,若不发生变异,其杂交后代果蝇表型及比例为正常翅黑体(A_B_):
      残翅灰体(aabb)=1:1。而实验 3 中杂交后代果蝇表型及比例为正常翅黑体:正常翅灰体:残翅黑体:残翅灰体
      =7:3:3:7,说明 F1 雌果蝇在减数第一次分裂前期发生了 A、B 基因所在的染色体与 a、b 基因所在的染色体
      的非姐妹染色单体间发生了互换,导致基因重组。
      【小问 4 详解】
      根据实验 2 和实验 3 可知,控制翅形和体色的基因连锁,且 F1 雄果蝇完全连锁(不发生交换),只产生两种
      配子 AB 和 ab,比例为 1:1;F1 雌果蝇不完全连锁,能发生互换,产生四种配子,根据实验 3 测交结果(正
      常翅黑体:正常翅灰体:残翅黑体:残翅灰体=7:3:3:7)可推知雌配子比例为 AB:Ab:aB:ab=7:3:3:7。让 F1 雌雄果
      蝇随机交配时,雄配子为 1/2 AB 和 1/2 ab;雌配子为 7/20 AB、3/20 Ab、3/20 aB、7/20 ab,雌雄配子随机
      第 14页/共 20页
      结合,通过棋盘法可得:A_B_:A_bb:aaB_:aabb=27:3:3:7,即表型及其比例为正常翅黑体:正常翅灰体:
      残翅黑体:残翅灰体=27:3:3:7。子代纯合子包括 AABB 和 aabb,概率分别为 7/40 和 7/40,故纯合子总比例为
      14/40=7/20。
      18. 2024 年诺贝尔生理学或医学奖聚焦“微小核糖核酸(miRNA)的发现及其在基因表达调控中的作用”,图
      中展示了 miRNA-195 对小鼠细胞内 BDNF 基因表达的调控(甲、乙为相关生理过程,A、B 表示有关结构
      或物质)。请回答下列问题:
      (1)过程甲中,需要 RNA 聚合酶催化,该酶的作用有________(答出两点);若 BDNF 基因启动子区发生
      甲基化,会________(填“促进”或“抑制”)转录。
      (2)据图可知,结构 B 在物质 A 上的移动方向是________(填“从左到右”或“从右到左”),判断依据是
      ________。物质A为mRNA,其链的右侧是________(填“3'”或“5'”)端。遗传信息在甲乙过程流动时,________
      是信息的载体,BDNF 蛋白是信息的表达产物。
      (3)图中显示,miRNA-195 调控 BDNF 基因表达的机制是________。若给正常小鼠注射适量的 miRNA-195
      抑制剂,一段时间后检测其神经组织中 BDNF 蛋白的含量,推测结果可能会________(填“增加”、“减少”或
      “不变”)。
      【答案】(1) ①. 解旋 DNA、催化核糖核苷酸聚合形成 RNA(识别基因中的启动子并与之结合) ②.
      抑制
      (2) ①. 从右到左 ②. BDNF 多肽链的长度(左侧核糖体合成的多肽链更长,说明结构 B 从右向左
      移动) ③. 5′ ④. DNA、RNA(或 BDNF 基因、mRNA)
      (3) ①. miRNA-195 与 BDNF 基因的转录产物(mRNA)结合,使其无法与核糖体结合,从而抑制其
      翻译过程 ②. 增加
      【解析】
      【分析】基因表达是指将来自基因的遗传信息合成功能性基因产物的过程。基因表达产物通常是蛋白质,
      所有已知的生命,都利用基因表达来合成生命的大分子。转录过程由 RNA 聚合酶进行,以 DNA 为模板,
      产物为 RNA。RNA 聚合酶沿着一段 DNA 移动,留下新合成的 RNA 链。翻译是以 mRNA 为模板合成蛋白
      质的过程,场所在核糖体。
      【小问 1 详解】
      第 15页/共 20页
      RNA 聚合酶的作用是识别 DNA 中特定碱基序列(启动子)并与之结合,解旋 DNA、催化核糖核苷酸聚合
      形成 RNA;基因启动子区发生甲基化,会阻碍 RNA 聚合酶与启动子结合,从而抑制转录。所以,若 BDNF
      基因启动子区发生甲基化,会抑制转录。
      【小问 2 详解】
      从图中可以看到,B(核糖体)上合成的肽链长度左边的比右边的长,说明核糖体是从右向左移动进行翻译
      的,判断依据:BDNF 多肽链的长度(左侧核糖体合成的多肽链更长,说明结构 B 从右向左移动);在翻译
      过程中,核糖体沿着 mRNA 的 5'端向 3'端移动,所以物质 A(mRNA)链的右侧是 5'端;在甲乙过程(转
      录和翻译)中,mRNA 是信息的载体,携带 DNA 上转录来的遗传信息用于合成 BDNF 蛋白。所以,遗传
      信息在甲乙过程流动时,DNA、RNA(或 BDNF 基因、mRNA)是信息的载体,BDNF 蛋白是信息的表达
      产物。
      【小问 3 详解】
      由图可知,miRNA-195 调控 BDNF 基因表达的机制是 miRNA-195 与 BDNF 基因转录出的 mRNA 结合形成
      双链,使 BDNF 基因转录的 mRNA 无法与核糖体结合,从而抑制翻译过程;若给正常小鼠注射适量的
      miRNA-195 抑制剂,miRNA-195 的作用被抑制,那么 BDNF 基因转录的 mRNA 就能正常与核糖体结合进
      行翻译,一段时间后其神经组织中 BDNF 蛋白的含量可能会增加。
      19. 为研究运动对糖尿病大鼠血糖调节的影响,科研人员将糖尿病模型大鼠分为两组:对照组(不运动)和
      运动组(每日规律游泳 30 分钟),连续干预 4 周后,检测两组大鼠的相关指标如下表。请回答下列问题:
      空腹血糖 胰岛素浓 胰岛素敏 骨骼肌 GLUT4 蛋白 组别
      (mml/L) 度(mU/L) 感性指数 含量(相对值)
      对照组 15.8 8.2 3.1 2.5
      运动组 10.3 9.6 5.7 4.8
      注:GLUT4 是骨骼肌细胞膜上转运葡萄糖的载体蛋白,胰岛素敏感性指数越高,细胞对胰岛素的响应越强。
      (1)正常大鼠饮食后血糖浓度升高到一定程度时,会促使胰岛 B 细胞通过________方式分泌胰岛素。体内
      胰岛素水平的上升,既能增加血糖的去路,也能通过抑制________来减少血糖的来源,使血糖浓度恢复到
      正常水平。
      (2)据表数据分析,运动组大鼠胰岛素敏感性指数升高了,其分子机制可能是胰岛素与靶细胞膜上的
      ________结合后,通过一系列的信号传导提高了骨骼肌等细胞膜上________的相对含量,促进了组织细胞
      对葡萄糖的摄取。
      (3)若某药物可抑制 GLUT4 蛋白的合成,给运动组大鼠注射该药物后,大鼠的血糖浓度可能会_______(填
      第 16页/共 20页
      “升高”、“降低”或“不变”),并可能反馈性引起________(填激素名称)分泌增加。
      (4)研究发现,运动时伴随血糖浓度的下降大鼠交感神经兴奋,可直接刺激胰岛 A 细胞分泌胰高血糖素,
      该调节过程的结构基础是________,此过程中兴奋在神经纤维上的传导形式是________。
      (5)根据表中检测结果分析,运动可以降低血糖浓度的机制是_________。
      【答案】(1) ①. 胞吐 ②. 肝糖原的分解和非糖物质转变成葡萄糖
      (2) ①. 胰岛素受体(或特异性受体) ②. GLUT4 蛋白
      (3) ①. 升高 ②. 胰岛素
      (4) ①. 反射弧 ②. 电信号(或神经冲动、局部电流)
      (5)运动可通过提高糖尿病大鼠的胰岛素浓度、胰岛素敏感性指数和骨骼肌 GLUT4 蛋白含量,促进葡萄
      糖的摄取和利用,从而降低空腹血糖浓度
      【解析】
      【分析】血糖平衡调节属于神经-体液调节,调节中枢位于下丘脑。胰岛素是唯一降低血糖 激素。
      【小问 1 详解】
      胰岛素是蛋白质类激素,胰岛 B 细胞通过胞吐方式分泌胰岛素。胰岛素既能促进组织细胞摄取、利用和储
      存葡萄糖,增加血糖的去路,也能抑制肝糖原分解和非糖物质转化为葡萄糖,减少血糖的来源,使血糖浓
      度恢复到正常水平。
      【小问 2 详解】
      胰岛素与靶细胞膜上的胰岛素受体(或特异性受体)结合后,通过一系列的信号传导提高了骨骼肌等细胞
      膜上 GLUT4 蛋白(转运葡萄糖的载体蛋白)的相对含量,促进了组织细胞对葡萄糖的摄取,从而使运动组
      大鼠胰岛素敏感性指数升高。
      【小问 3 详解】
      若某药物可抑制 GLUT4 蛋白的合成,给运动组大鼠注射该药物后,组织细胞细胞膜上 GLUT4 蛋白(转运
      葡萄糖的载体蛋白)的相对含量减少,摄取葡萄糖的能力下降,大鼠的血糖浓度可能会升高,血糖浓度升
      高会反馈性引起胰岛素分泌增加,以降低血糖。
      【小问 4 详解】
      研究发现,运动时伴随血糖浓度的下降大鼠交感神经兴奋,可直接刺激胰岛 A 细胞分泌胰高血糖素,该调
      节过程属于神经调节,而神经调节的结构基础是反射弧。兴奋在神经纤维上以电信号(神经冲动、局部电
      流)的形式传导。
      【小问 5 详解】
      根据表中数据,运动组胰岛素浓度升高,胰岛素敏感性指数升高,骨骼肌 GLUT4 蛋白含量升高。所以运动
      第 17页/共 20页
      可以降低血糖浓度的机制是:运动可通过提高糖尿病大鼠的胰岛素浓度、胰岛素敏感性指数和骨骼肌GLUT4
      蛋白含量,促进葡萄糖的摄取和利用,从而降低空腹血糖浓度。
      20. 某动物病毒的 M 蛋白(该病毒的主要抗原)能与辅助性 T 细胞表面的 TCR 结合,一定程度上抑制了辅
      助性 T 细胞的活化。此外,该病毒感染会诱导巨噬细胞过度分泌 IL-6,IL-6 可抑制细胞毒性 T 细胞的杀伤
      功能,从而削弱对靶细胞和突变细胞的识别和清除。接种疫苗是预防该病毒感染的重要途径。请回答下列
      问题:
      (1)M 蛋白与辅助性 T 细胞表面的 TCR 结合,抑制辅助性 T 细胞活化会降低________(填“体液”、“细胞”
      或“特异性”)免疫能力,原因是________。
      (2)细胞毒性 T 细胞的杀伤功能被 IL-6 抑制,会降低被感染动物免疫系统的________功能(填受影响的主
      要免疫功能类型,答出一种即可)。该病毒持续感染机体可能会有肿瘤发生,原因是________。
      (3)为探究接种该病毒灭活疫苗对机体特异性免疫的影响,科研人员将健康的生理状况相同的实验动物均
      分为甲、乙、丙三组,甲组接种 2 针疫苗、乙组接种 1 针疫苗(加一针等量生理盐水)、丙组不接种疫苗(注
      射 2 针等量生理盐水),适当长时间后给三组动物同时接种等量有活性的该病毒,在病毒感染病程的不同时
      间点检测体内针对该病毒的抗体滴度,结果如图所示。从该结果中可以得出的结论是:_______。
      (4)若某动物已感染该病毒(病毒已经侵入动物细胞),疫苗的预防效果会显著降低,原因是________(答
      出一点即可)。
      【答案】(1) ①. 特异性 ②. 辅助性 T 细胞既参与体液免疫,又参与细胞免疫
      (2) ①. 免疫防御(或免疫监视) ②. 该病毒感染会诱导巨噬细胞过度分泌 IL-6,IL-6 可抑制细
      胞毒性 T 细胞的杀伤功能,从而削弱对突变的肿瘤细胞的识别和清除
      (3)该灭活疫苗能诱导机体产生体液免疫应答(生成抗体),且接种 2 针的免疫效果(抗体滴度)优于接
      种 1 针;未接种组体液免疫启动晚且应答强度低(产生的抗体少)
      第 18页/共 20页
      (4)已侵染机体的病毒的 M 蛋白能与辅助性 T 细胞表面的 TCR 结合,一定程度上抑制了辅助性 T 细胞的
      活化,减弱了疫苗的作用(或该病毒感染会诱导巨噬细胞过度分泌 IL-6,IL-6 可抑制细胞毒性 T 细胞的杀
      伤功能,从而削弱对该病毒侵染的靶细胞的识别和清除,或疫苗主要激发体液免疫,对已进入细胞的病毒
      作用有限,或“病毒已侵入细胞,抗体无法清除细胞内病毒”)
      【解析】
      【分析】细胞免疫过程:①被病原体(如病毒)感染的宿主细胞(靶细胞)膜表面的某些分子发生变化,
      细胞毒性 T 细胞识别变化的信号。②细胞毒性 T 细胞分裂并分化,形成新的细胞毒性 T 细胞和记忆 T 细胞。
      细胞因子能加速这一过程。③新形成的细胞毒性 T 细胞在体液中循环,它们可以识别并接触、裂解被同样
      病原体感染的靶细胞。④靶细胞裂解、死亡后,病原体暴露出来,抗体可以与之结合;或被其他细胞吞噬
      掉。
      【小问 1 详解】
      在特异性免疫中,体液免疫和细胞免疫都需要辅助性 T 细胞的参与,辅助性 T 细胞活化被抑制,体液免疫
      和细胞免疫都会受影响,所以会降低特异性免疫能力。因为辅助性 T 细胞在特异性免疫中起关键作用,既
      参与体液免疫,又参与细胞免疫,它能产生细胞因子,细胞因子可以促进 B 细胞和细胞毒性 T 细胞的活化、
      增殖和分化,辅助性 T 细胞活化被抑制后,产生的细胞因子减少,B 细胞和细胞毒性 T 细胞的活化、增殖
      和分化受影响,进而降低特异性免疫能力。
      小问 2 详解】
      细胞毒性 T 细胞可以识别并裂解被病原体感染的靶细胞以及突变细胞等,其杀伤功能被抑制,会降低免疫
      系统的免疫防御(或免疫监视)功能。由于该病毒感染会诱导巨噬细胞过度分泌 IL-6,IL-6 可抑制细胞毒
      性 T 细胞的杀伤功能,从而削弱对突变的肿瘤细胞的识别和清除,从而导致肿瘤发生。
      【小问 3 详解】
      从图中可以看出,接种 2 针疫苗组抗体滴度最高,接种 1 针疫苗组次之,未接种疫苗的抗体滴度最低,接
      种该病毒灭活疫苗能提高机体的特异性免疫,且接种 2 针疫苗的免疫效果优于接种 1 针疫苗。所以从该结
      果中可以得出的结论是:该灭活疫苗能诱导机体产生体液免疫应答(生成抗体),且接种 2 针的免疫效果(抗
      体滴度)优于接种 1 针;未接种组体液免疫启动晚且应答强度低(产生的抗体少)。
      【小问 4 详解】
      疫苗的作用主要是刺激机体产生记忆细胞和抗体等,但若某动物已感染该病毒(病毒已经侵入动物细胞),
      疫苗的预防效果会显著降低,原因是:当病毒已经侵入动物细胞后,已侵染机体的病毒的 M 蛋白能与辅助
      性 T 细胞表面的 TCR 结合,一定程度上抑制了辅助性 T 细胞的活化,减弱了疫苗的作用(或该病毒感染会
      诱导巨噬细胞过度分泌 IL-6,IL-6 可抑制细胞毒性 T 细胞的杀伤功能,从而削弱对该病毒侵染的靶细胞的
      第 19页/共 20页
      识别和清除,或疫苗主要激发体液免疫,对已进入细胞的病毒作用有限,或“病毒已侵入细胞,抗体无法清
      除细胞内病毒”)。

      相关试卷

      安徽省2025_2026学年高三生物上学期12月学情检测A试题含解析:

      这是一份安徽省2025_2026学年高三生物上学期12月学情检测A试题含解析,共20页。试卷主要包含了非选择题等内容,欢迎下载使用。

      安徽省部分学校2025_2026学年高三生物上学期12月月考试题A卷含解析:

      这是一份安徽省部分学校2025_2026学年高三生物上学期12月月考试题A卷含解析,共21页。

      安徽省A10联盟2025-2026学年高三上学期12月学情检测生物试题(Word版附解析)(A卷):

      这是一份安徽省A10联盟2025-2026学年高三上学期12月学情检测生物试题(Word版附解析)(A卷),文件包含安徽省A10联盟2025-2026学年高三上学期12月学情检测生物A试题Word版含解析docx、安徽省A10联盟2025-2026学年高三上学期12月学情检测生物A试题Word版无答案docx等2份试卷配套教学资源,其中试卷共29页, 欢迎下载使用。

      资料下载及使用帮助
      版权申诉
      • 1.电子资料成功下载后不支持退换,如发现资料有内容错误问题请联系客服,如若属实,我们会补偿您的损失
      • 2.压缩包下载后请先用软件解压,再使用对应软件打开;软件版本较低时请及时更新
      • 3.资料下载成功后可在60天以内免费重复下载
      版权申诉
      若您为此资料的原创作者,认为该资料内容侵犯了您的知识产权,请扫码添加我们的相关工作人员,我们尽可能的保护您的合法权益。
      入驻教习网,可获得资源免费推广曝光,还可获得多重现金奖励,申请 精品资源制作, 工作室入驻。
      版权申诉二维码
      欢迎来到教习网
      • 900万优选资源,让备课更轻松
      • 600万优选试题,支持自由组卷
      • 高质量可编辑,日均更新2000+
      • 百万教师选择,专业更值得信赖
      微信扫码注册
      手机号注册
      手机号码

      手机号格式错误

      手机验证码 获取验证码 获取验证码

      手机验证码已经成功发送,5分钟内有效

      设置密码

      6-20个字符,数字、字母或符号

      注册即视为同意教习网「注册协议」「隐私条款」
      QQ注册
      手机号注册
      微信注册

      注册成功

      返回
      顶部
      学业水平 高考一轮 高考二轮 高考真题 精选专题 初中月考 教师福利
      添加客服微信 获取1对1服务
      微信扫描添加客服
      Baidu
      map