搜索
      上传资料 赚现金
      点击图片退出全屏预览

      安徽省2025_2026学年高二生物上学期期中测试试题A含解析

      • 3.47 MB
      • 2025-12-18 06:45:33
      • 19
      • 0
      • 教习网2972821
      加入资料篮
      立即下载
      安徽省2025_2026学年高二生物上学期期中测试试题A含解析第1页
      点击全屏预览
      1/22
      安徽省2025_2026学年高二生物上学期期中测试试题A含解析第2页
      点击全屏预览
      2/22
      安徽省2025_2026学年高二生物上学期期中测试试题A含解析第3页
      点击全屏预览
      3/22
      还剩19页未读, 继续阅读

      安徽省2025_2026学年高二生物上学期期中测试试题A含解析

      展开

      这是一份安徽省2025_2026学年高二生物上学期期中测试试题A含解析,共22页。
      1.你拿到的试卷满分为 100 分,考试时间为 75 分钟。
      2.试卷包括“试题卷”和“答题卷”两部分,请务必在“答题卷”上答题,在“试题卷”上答
      题无效。
      一、选择题(每题 3 分,共 45 分,每题只有一个选项正确)
      1. 下图是细胞直接与内环境进行物质交换的示意图,①处的箭头表示血液流动的方向。下列说法正确的是
      ( )
      A. ③④⑤是机体进行细胞代谢活动的主要场所
      B. 毛细血管壁细胞生活的液体环境是⑤
      C. 若②为肝脏细胞,则饭后 5 小时①处血糖浓度低于⑤处
      D. ③中的成分进入⑤需要透过毛细血管壁
      【答案】C
      【解析】
      【详解】A、图中③是淋巴,④是组织液,⑤是血浆,均属于内环境,而细胞质基质是细胞代谢活动的主要
      场所,A 错误;
      B、毛细血管壁细胞生活的液体环境是⑤血浆和④组织液,B 错误;
      C、若②为肝脏细胞,则饭后 5 小时处于饥饿状态,此时肝糖原分解,①处血糖浓度低于⑤处,C 正确;
      D、③淋巴中的成分进入⑤的途径是淋巴循环,不需要透过毛细血管壁,D 错误。
      故选 C。
      2. 人体中的血红蛋白(Hb)型要有 R 型和 T 型,其中 R 型与氧结合的亲和力是 T 型的 500 倍,血液 pH 升高、
      温度下降等因素都可使 Hb 由 T 型转化为 R 型。已知血红蛋白氧饱和度与血红蛋白—氧亲和力呈正相关,
      第 1页/共 22页
      如图表示氧分压与血红蛋白氧饱和度的关系。下列叙述正确的是( )
      A. 血液流经组织后,CO2 含量下降,有利于氧合血红蛋白结合 O2
      B. 血红蛋白的构型由 R 型变为 T 型时,实线 b 向虚线 a 方向偏移
      C. 机体运动后或炎症等能使组织温度增高,实线 b 向虚线 a 方向偏移
      D. 在肺部毛细血管处,血红蛋白由 T 型向 R 型转变,实线向虚线 a 方向偏移
      【答案】D
      【解析】
      【分析】血红蛋白氧饱和度与血红蛋白-氧亲和力呈正相关,人体中的血红蛋白(Hb)构型主要有 R 型和 T
      型,其中 R 型与氧的亲和力是 T 型的 500 倍,因此 a 为 R 型,c 为 T 型,b 为对照。
      【详解】A、血液流经组织后,CO2 含量上升,氧分压低,血红蛋白氧饱和度下降,有利于氧合血红蛋白释
      放 O2,A 错误;
      B、R 型与氧的亲和力是 T 型的 500 倍,血红蛋白的构型由 R 型变为 T 型时,血红蛋白氧饱和度下降,实
      线 b 向虚线 c 方向偏移,B 错误;
      C、机体运动后或炎症等能使组织温度增高,氧供应不足,血红蛋白氧饱和度下降,实线 b 向虚线 c 方向偏
      移,C 错误;
      D、肺部是气体交换的场所,氧气进入体内,CO2 排出体外;即在肺部毛细血管处,氧气浓度高,血红蛋白
      由 T 型向 R 型转变,血红蛋白氧饱和度升高,实线向虚线 a 方向偏移,D 正确。
      故选 D。
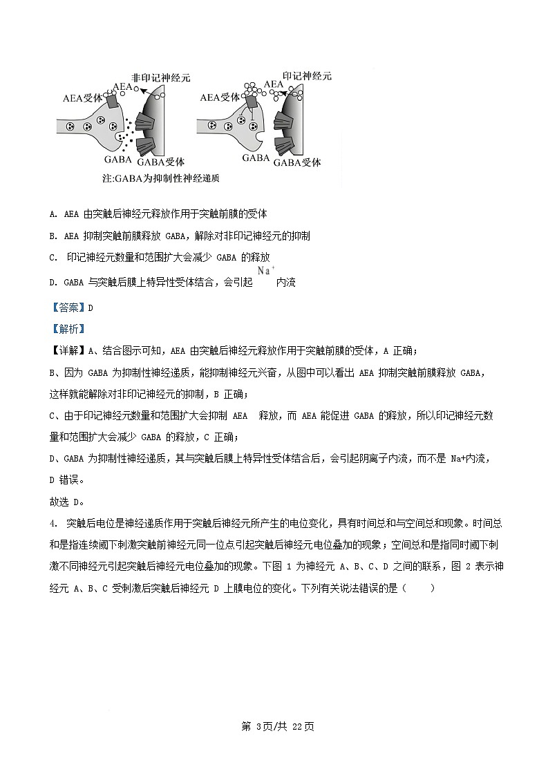
      3. 创伤后应激障碍患者常被与创伤相关的日常生活情景刺激,产生过度焦虑。研究表明,创伤时的强烈刺
      激使大脑释放大量内源性大麻素 AEA 导致非印记神经元转变为负责记忆提取的印记神经元。下图示 AEA
      作用机理,据图分析错误的是( )
      第 2页/共 22页
      A. AEA 由突触后神经元释放作用于突触前膜的受体
      B. AEA 抑制突触前膜释放 GABA,解除对非印记神经元的抑制
      C. 印记神经元数量和范围扩大会减少 GABA 的释放
      D. GABA 与突触后膜上特异性受体结合,会引起 内流
      【答案】D
      【解析】
      【详解】A、结合图示可知,AEA 由突触后神经元释放作用于突触前膜的受体,A 正确;
      B、因为 GABA 为抑制性神经递质,能抑制神经元兴奋,从图中可以看出 AEA 抑制突触前膜释放 GABA,
      这样就能解除对非印记神经元的抑制,B 正确;
      C、由于印记神经元数量和范围扩大会抑制 AEA 释放,而 AEA 能促进 GABA 的释放,所以印记神经元数
      量和范围扩大会减少 GABA 的释放,C 正确;
      D、GABA 为抑制性神经递质,其与突触后膜上特异性受体结合后,会引起阴离子内流,而不是 Na+内流,
      D 错误。
      故选 D。
      4. 突触后电位是神经递质作用于突触后神经元所产生的电位变化,具有时间总和与空间总和现象。时间总
      和是指连续阈下刺激突触前神经元同一位点引起突触后神经元电位叠加的现象;空间总和是指同时阈下刺
      激不同神经元引起突触后神经元电位叠加的现象。下图 1 为神经元 A、B、C、D 之间的联系,图 2 表示神
      经元 A、B、C 受刺激后突触后神经元 D 上膜电位的变化。下列有关说法错误的是( )
      第 3页/共 22页
      A. 图 1 中,①②③共同组成了突触,②中的蛋白质含量低于血浆
      B. 图 2 实验一、二对比表明时间总和与刺激时突触后膜上的电位有关
      C. 图 2 实验二、三分别呈现的是时间总和和空间总和现象
      D. 图 2 实验三、四表明 A、B 释放的是抑制性神经递质,C 释放的是兴奋性神经递质
      【答案】D
      【解析】
      【分析】1、分析图 1:AD、BD、CD 之间存在突触,D 神经元上连接着微电极,可检测电位变化。
      2、分析图 2:单次刺激 A、B,膜电位发生了变化,静息电位差值变小,但没有形成外负内正 动作电位,
      说明刺激强度在阈值之下。
      【详解】A、据图可知,A 和 D 可以形成突触,则①突触前膜、②突触间隙和③突触后膜共同组成了突触,
      ②的本质是组织液,其中的蛋白质含量低于血浆,A 正确;
      B、分析题意可知,时间总和是指连续阈下刺激突触前神经元同一位点引起突触后神经元电位叠加的现象,
      结合图 2 可知,实验一和实验二神经元 A 连续受刺激的时间间隔不同,所引起的膜电位幅度也有差异,故
      实验结果表明时间总和与刺激时突触后膜上的电位有关,B 正确;
      C、空间总和是指同时阈下刺激不同神经元引起突触后神经元电位叠加的现象,实验二中是 A 神经元连续受
      刺激,实验三中是单次刺激神经元 B 及同时刺激神经元 A 和 B,分别呈现的是时间总和和空间总和现象,
      C 正确;
      D、据实验三分析可知,单独刺激 B,能引起膜电位变化,静息电位差值变小,且 A 和 B 同时刺激时,膜
      电位变化更大,静息电位差值更小,说明 A 和 B 释放的均为兴奋性神经递质;而实验四中同时刺激 A 和 C,
      膜电位表现为静息,说明 C 释放的是抑制性递质,D 错误。
      故选 D。
      5. 脑电波是大脑皮层上锥体神经元顶端树突的突触后电位的总和,大脑在思维活动时,脑机接口则通过识
      别脑电波特征,转化成计算机电信号,读取大脑意图,实现人与机器或外部环境之间的交互。下列说法正
      第 4页/共 22页
      确的是( )
      A. 人体控制消化器官运动的神经活动,可以通过脑电波的方式进行监控
      B. 通过检测脑电波,我们看到的是神经纤维上的电位变化
      C. 脑机接口通过将电信号的转化,可以实现控制假肢、外骨骼等
      D. 兴奋性神经递质的调控可以被脑电波仪监测,抑制性神经递质的调控不可被监测
      【答案】C
      【解析】
      【分析】神经元之间通过突触传递信息 过程:兴奋到达突触前膜所在的神经元的轴突末梢,引起突触小
      泡向突触前膜移动并释放神经递质,神经递质通过突触间隙扩散到突触后膜的受体附近,神经递质与突触
      后膜上的受体结合,突触后膜上的离子通道发生变化,引发电位变化,神经递质被降解或回收。
      【详解】A、脑电波主要监测大脑皮层的电活动,而控制消化器官运动的神经活动(如胃肠蠕动)主要由自
      主神经系统(交感神经和副交感神经)在脊髓和脑干水平调节,这些活动不涉及大脑皮层的显著电信号,
      因此无法通过脑电波直接监控,A 错误;
      B、脑电波检测的是突触后电位的总和,主要源于神经元树突的慢电位变化,而非神经纤维(轴突)上的动
      作电位,B 错误;
      C、题干直接说明,脑机接口通过识别脑电波特征并转化为计算机电信号,能够读取大脑意图,实现与外部
      设备的交互。控制假肢、外骨骼等正是脑机接口的典型应用,C 正确;
      D、脑电波仪监测的是突触后电位的总和,包括兴奋性神经递质(如谷氨酸)引起的兴奋性突触后电位和抑
      制性神经递质(如 GABA)引起的抑制性突触后电位。两者均可影响脑电波信号,因此抑制性神经递质的
      调控同样可被监测,D 错误。
      故选 C。
      6. 肠易激综合征(IBS)是人体在长期应激状态下容易出现的一种胃肠道疾病,典型症状为腹痛、腹胀和排
      便频率改变等。皮质酮(CORT,一种激素)以及促炎细胞因子增加可能是 IBS 发病的主要原因,机制如图
      所示。下列叙述错误的是( )
      注:(+)表示促进( )表示抑制;CRH 表示促肾上腺皮质激素释放激素,ACTH 表示促肾上腺皮质激素,
      CORT 表示皮质酮
      第 5页/共 22页
      A. 若长期应激导致下丘脑分泌 CRH 的相关神经受损,机体内 CORT 的分泌量可能会减少,且可能会影响
      IBS 的发病率
      B. CRH、乙酰胆碱等信息分子均需要与特异性受体结合才能直接参与细胞内代谢过程
      C. 若给机体注射能够与乙酰胆碱竞争性结合巨噬细胞表面受体的物质,会干扰副交感神经的作用,进而可
      能加重 IBS 症状
      D. IBS 的发病机制体现了机体内环境稳态的失衡,通过调节神经递质、激素及细胞因子的水平,有望为 IBS
      的治疗提供新思路
      【答案】B
      【解析】
      【分析】分级调节是一种分层控制的方式,比如下丘脑能够控制垂体,再由垂体控制相关腺体。反馈调节
      是一种系统自我调节的方式,指的是系统本身工作的效果,反过来又作为信息调节该系统的工作。反馈调
      节是生命系统中非常普遍的调节机制,有正反馈和负反馈调节两种方式。
      【详解】A、从图中可知,长期应激通过下丘脑分泌 CRH,经垂体分泌 ACTH,促进肾上腺皮质分泌 CORT。
      若长期应激导致下丘脑分泌 CRH 的相关神经受损,那么 CRH 分泌减少,进而使 ACTH 分泌减少,最终
      导致 CORT 分泌量可能会减少。又因为皮质酮(CORT)增加可能是 IBS 发病的主要原因之一,所以 CORT
      分泌量的变化可能会影响 IBS 的发病率,A 正确;
      B、CRH、乙酰胆碱等信息分子均需要与特异性受体结合,但是它们只是起到传递信息的作用,并不直接参
      与细胞内的代谢过程,B 错误;
      C、由题图可知,巨噬细胞能促进多种促炎细胞因子的释放,而副交感神经则释放乙酰胆碱,抑制巨噬细胞
      释放多种促炎细胞因子,若给机体注射能够与乙酰胆碱竞争性结合巨噬细胞表面受体的物质,那么乙酰胆
      碱就无法正常与受体结合,会干扰副交感神经的作用,巨噬细胞释放促炎细胞因子增加,而促炎细胞因子
      增加是 IBS 发病原因之一,所以这种干扰可能加重 IBS 症状,C 正确;
      D、IBS 的发病与皮质酮(激素)、促炎细胞因子(免疫因子)以及神经调节(副交感神经等)有关,体现
      了机体内环境稳态的失衡。通过调节神经递质、激素及免疫因子水平,就有望为 IBS 的治疗提供新思路,
      D 正确。
      故选 B。
      7. 研究发现位于下丘脑的 PO/AH 区存在着冷敏神经元和热敏神经元,图甲表示两类神经元在不同条件下的
      放电频率的变化,C、W 曲线交于 S 点,此点对应的温度为正常体温,即正常体温调定点。图乙表示感染
      某种病原体后,机体发热不同时期的体温和调定点的变化过程。据图分析,下列说法错误的是( )
      第 6页/共 22页
      A. 机体热量的主要来源是代谢产热
      B. 图乙中Ⅱ段,体温调定点升高,但机体产热量等于散热量
      C. 机体感染病原体后发热时,其体温调定点左移
      D. 图乙中Ⅲ段,汗腺分泌量增大,抗利尿激素的合成和分泌量增加
      【答案】C
      【解析】
      【详解】A、机体热量的主要来源是细胞中有机物的氧化放能,即代谢产热,A 正确;
      B、图乙中Ⅱ段为高温持续期,此时体温调定点升高,但体温保持相对稳定,根据体温平衡的原理,机体产
      热量等于散热量,B 正确;
      C、由图乙可知,机体感染病原体后发热时,体温调定点应是右移,而不是左移,C 错误;
      D、图乙中Ⅲ段为体温下降期,此时汗腺分泌量增大,机体散失的水分增多,细胞外液渗透压升高,抗利尿
      激素的合成和分泌量增加,从而促进肾小管和集合管对水分的重吸收,D 正确。
      故选 C。
      8. 下丘脑在人体生命活动过程中有重要的调节作用。如图为人体内下丘脑参与的部分调节过程,下列叙述
      正确的是( )
      注:甲、乙、丙表示器官,A、B、C、D 表示相关激素,①②表示相关生理过程,“(-)”表示抑制。
      第 7页/共 22页
      A. 甲器官的细胞分泌物能参与血糖平衡调节
      B. 寒冷条件下,丙的活动增强,下丘脑和乙活动减弱
      C. A 和 D 在调节血糖方面相抗衡
      D. 抗体 1 攻击细胞 b,引起血糖调节紊乱,是一种免疫缺陷病
      【答案】A
      【解析】
      【详解】A、从图中可知,甲是胰岛,细胞 a 可分泌 A(胰高血糖素),细胞 b 可分泌 B(胰岛素),胰高血
      糖素和胰岛素都能参与血糖平衡调节,所以甲器官(胰岛) 细胞分泌物能参与血糖平衡调节,A 正确;
      B、寒冷条件下,人体要增加产热,丙(甲状腺)分泌甲状腺激素会增强;甲状腺激素分泌存在分级调节,
      下丘脑分泌促甲状腺激素释放激素(乙)会促进垂体分泌促甲状腺激素,进而促进甲状腺分泌甲状腺激素,
      所以下丘脑和乙(垂体)的活动也会增强,B 错误;
      C、A 是胰高血糖素,能升高血糖;B 是胰岛素,能降低血糖;C 是促甲状腺激素释放激素,D 是甲状腺激
      素,促甲状腺激素释放激素和甲状腺激素主要参与甲状腺激素分泌的调节,与调节血糖无关,所以只有 A、
      B 在调节血糖方面相互拮抗,C 错误;
      D、抗体 1 攻击细胞 b(胰岛 B 细胞),使胰岛素分泌不足,引起血糖调节紊乱,这种由于自身抗体攻击自
      身细胞导致的疾病属于自身免疫病,而非免疫缺陷病,D 错误。
      故选 A
      9. 当人遭遇危险而情绪紧张时,甲状腺会分泌较多的甲状腺激素,进而使人体产生相应的生物效应。下图
      表示甲状腺激素(TH)的运输及其发挥调节作用的示意图,其中 PB 是甲状腺激素的血浆运输蛋白,P 表示
      RNA 聚合酶。下列叙述错误的是( )
      A. 甲状腺激素受体位于细胞核内,甲状腺激素在血液中有复合物和游离态两种存在形式
      B. 图中 THR 和 BXR 可能是甲状腺激素的两种受体
      C. 引起甲状腺激素分泌的过程中,涉及的信号分子不都是激素
      第 8页/共 22页
      D. TH 能抑制垂体合成和分泌 TSH,不能提高垂体的代谢
      【答案】D
      【解析】
      【详解】A、由图可知,PB 是甲状腺激素的血浆运输蛋白,甲状腺激素在血液中与 PB 发生结合或分离,
      以复合物和游离态两种形式存在,A 正确;
      B、位于细胞核中的 THR 和 BXR 能与甲状腺激素结合,可能是甲状腺激素的两种受体,B 正确;
      C、引起甲状腺分泌甲状腺激素的信号分子不一定都是激素,如神经细胞分泌神经递质也可以作用于甲状腺,
      C 正确;
      D、TH 能够抑制垂体合成和分泌 TSH,但 TH 也有提高机体细胞新陈代谢的作用,故可以提高垂体的代谢
      功能,D 错误。
      故选 D。
      10. 研究人员构建了用特定光束激活 X 神经元的小鼠模型,用以研究 X 神经元对水平衡的调节作用。用三
      组模型小鼠进行了实验,开始光刺激后,测量 15 分钟内小鼠的饮水量,结果如图 1 所示。抗利尿激素(ADH)
      能够调节肾小管和集合管细胞对水分的重吸收,该过程的机理如图 2 所示。下列有关分析错误的是( )
      A. 调节水平衡的抗利尿激素由垂体释放到血液,通过血液运输至全身各处
      B. X 神经元应位于下丘脑的水平衡调节中枢
      C. 图 1 中 A 组小鼠经 48h 限水后,抗利尿激素分泌增多,能促进图 2 中的③自由扩散过程
      D. C 组小鼠水摄入量比 B 组多是光激活 X 神经元导致的
      【答案】C
      【解析】
      【分析】人体的水平衡调节过程:当人体失水过多、饮水不足或吃的食物过咸时→细胞外液渗透压升高→
      下丘脑渗透压感受器受到刺激→垂体释放抗利尿激素增多→肾小管、集合管对水分的重吸收增加→尿量减
      第 9页/共 22页
      少,同时大脑皮层产生渴觉(主动饮水)。
      【详解】A、调节水平衡的抗利尿激素由垂体释放到血液,通过血液运输至全身各处,A 项正确;
      B、若 X 神经元对水平衡有调节作用,则 X 神经元应位于下丘脑的水平衡调节中枢,B 项正确;
      C、实验中的 A 组在光刺激前 48h 限水,细胞外液渗透压升高,垂体释放的抗利尿激素增多,抗利尿激素促
      进肾小管、集合管对水分的重吸收,即会促进图 2 中的③协助扩散过程,C 项错误;
      D、根据 B 组和 C 组的结果可知,C 组饮水增加是由光激活 X 神经元导致的,D 项正确。
      故选 C。
      【点睛】本题结合实验,考查了水分平衡调节及其机理,识记水平衡调节过程,结合处理方式和图形分析,
      是解题的突破口。
      11. 如图所示过多的炎症因子会刺激下丘脑—垂体—肾上腺皮质轴兴奋,生成更多的糖皮质激素进行免疫抑
      制,下列说法正确的是( )
      A. 上述过程主要体现了正反馈调节机制
      B. 某些病毒感染可能通过促进 CRH 的分泌最终抑制免疫系统的功能
      C. 肾上腺皮质分泌的肾上腺素可抑制下丘脑和垂体分泌相关激素
      D. 糖皮质激素属于固醇类激素,可经扩散进入免疫细胞内增强炎症反应
      【答案】B
      【解析】
      【详解】A、分析题意和题图,过多的炎症因子会刺激下丘脑—垂体—肾上腺皮质轴兴奋,产生更多的糖皮
      质激素,而糖皮质激素会抑制下丘脑分泌 CRH、抑制垂体分泌 ACTH、抑制免疫反应、抑制免疫细胞的作
      用,抑制炎症反应,由此可知上述过程主要体现了负反馈调节机制,A 错误;
      B、据图可知,病毒感染可能通过促进 CRH 的分泌,使糖皮质激素增多而抑制免疫系统的功能,B 正确;
      第 10页/共 22页
      C、肾上腺素是由肾上腺髓质分泌的,C 错误;
      D、糖皮质激素属于固醇类激素,可经扩散进入免疫细胞内抑制炎症反应,D 错误。
      故选 B。
      12. 机体长期感染某病毒可导致细胞癌变。交感神经释放的神经递质作用于癌细胞表面β受体,上调癌细胞
      某蛋白的表达,破坏癌细胞的连接,从而促进癌细胞转移。下列说法正确的是( )
      A. 机体清除癌细胞的过程属于免疫自稳
      B. 使用β受体阻断剂可提高癌细胞转移率
      C. 可通过接种该病毒疫苗降低患相关癌症的风险
      D. 辅助性 T 细胞不参与机体清除癌细胞的过程
      【答案】C
      【解析】
      【详解】A、免疫自稳是指清除衰老或损伤的细胞,维持内环境稳定;而清除癌细胞属于免疫系统的免疫监
      视功能,A 错误;
      B、交感神经释放的神经递质作用于癌细胞表面β受体,上调癌细胞某蛋白的表达,破坏癌细胞的连接,从
      而促进癌细胞转移,使用β受体阻断剂可以降低癌细胞某蛋白的表达,从而降低癌细胞转移率,B 错误;
      C、机体长期感染某病毒可导致细胞癌变,通过接种该病毒疫苗产生相应的效应细胞、抗体,从而清除该病
      毒,进而降低患相关癌症的风险,C 正确;
      D、辅助性 T 细胞通过分泌细胞因子参与细胞免疫,激活细胞毒性 T 细胞以清除癌细胞,D 错误。
      故选 C。
      13. T 细胞通过 T 细胞受体(TCR)识别肿瘤抗原,为研究 TCR 与抗原结合的亲和力对肿瘤生长的影响,将
      高、低两种亲和力的特异性 T 细胞输入至肿瘤模型小鼠,检测肿瘤生长情况(图 1)及评估 T 细胞耗竭程
      度(图 2)。T 细胞耗竭指 T 细胞功能下降和增殖能力减弱,表达耗竭标志物的 T 细胞比例与其耗竭程度正
      相关。下列叙述正确的是( )
      第 11页/共 22页
      A. T 细胞的抗肿瘤作用体现了免疫自稳功能
      B. T 细胞在抗肿瘤免疫中不需要抗原呈递细胞参与
      C. 低亲和力 T 细胞能够抑制肿瘤生长
      D. 高亲和力 T 细胞更易耗竭且能抑制小鼠的免疫
      【答案】CD
      【解析】
      【分析】免疫系统三大功能:①免疫防御,针对外来抗原性异物,如各种病原体。②免疫自稳,清除衰老
      或损伤的细胞。③免疫监视,识别和清除突变的细胞,防止肿瘤发生。
      【详解】A、T 细胞的抗肿瘤作用体现了免疫监视功能,A 错误;
      B、T 细胞在抗肿瘤免疫中的增殖分化需要抗原呈递细胞的参与,B 错误;
      C、依据图 1 可知,低亲和力 T 细胞组与对照组相比较,肿瘤体积偏小,说明低亲和力 T 细胞能够抑制肿瘤
      生长,C 正确;
      D、依据图 2 可知,低亲和力组与高亲和力组相比较,表达耗竭标志物的 T 细胞比例明显偏低,T 细胞耗竭
      指 T 细胞功能下降和增殖能力减弱,表达耗竭标志物的 T 细胞比例与其耗竭程度正相关,说明低亲和力组
      的 T 细胞功能大于高亲和力组,增殖能力强于高亲和力组,高亲和力 T 细胞更易耗竭,依据图 1 可知,高
      亲和力组肿瘤体积大于对照组,说明其能抑制小鼠的免疫,D 正确。
      故选 CD。
      14. 病原体进入机体引起免疫应答过程的示意图如下。下列叙述正确的是( )
      第 12页/共 22页
      A. 阶段Ⅰ发生在感染早期,①和②为参与特异性免疫的淋巴细胞
      B. ①和②通过摄取并呈递抗原,参与构成保卫机体的第一道防线
      C. 活化之后的③可以分泌细胞因子,从而加速④的分裂分化过程
      D. 阶段Ⅱ消灭病原体可通过③→⑤→⑥示意的细胞免疫过程来完成
      【答案】C
      【解析】
      【分析】体液免疫:病原体可以直接和 B 细胞接触,树突状细胞作为抗原呈递细胞,可对抗原进行加工、
      处理后呈递至辅助性 T 淋巴细胞,随后在抗原、激活的辅助性 T 细胞表面的特定分子双信号刺激下,B 淋
      巴细胞活化,再接受细胞因子刺激后增殖分化成记忆细胞和浆细胞,浆细胞产生抗体,和病原体结合。
      【详解】A、据图分析,①和②是巨噬细胞等抗原呈递细胞,其中巨噬细胞不一定是参与特异性免疫反应的
      细胞,在非特异性免疫中也起作用,A 错误;
      B、①和②(抗原呈递细胞)通过摄取和呈递抗原参与免疫反应,参与构成第二道防线和第三道防线,不是
      第一道防线(皮肤、黏膜等物理屏障),B 错误;
      C、活化后的③(辅助性 T 细胞)可以分泌细胞因子,这些细胞因子能够加速④(细胞毒性 T 细胞)的分裂
      分化过程,促进细胞免疫应答,C 正确;
      D、图示过程有抗体参与,应是体液免疫而非细胞免疫,D 错误。
      故选 C。
      15. 机体接触“非己”物质时,免疫系统能够产生免疫反应。下列叙述错误的是( )
      A. 花粉等过敏原可刺激 T 细胞产生抗体引发过敏反应
      B. 机体对“非己”物质产生免疫反应时可引起自身免疫病
      C. 获得性免疫缺陷病可以通过切断传播途径进行预防
      D. 使用免疫抑制剂可有效提高异体器官移植的成功率
      【答案】A
      【解析】
      第 13页/共 22页
      【分析】本题考察免疫系统的反应机制及相关疾病。需结合过敏反应、自身免疫病、免疫缺陷病及器官移
      植的知识点进行判断。
      【详解】A、抗体由浆细胞(效应 B 细胞)分泌,T 细胞不能产生抗体。过敏反应中,过敏原会刺激 B 细
      胞活化并在 T 细胞辅助下分化为浆细胞,由浆细胞产生抗体(如 IgE),A 错误;
      B、当免疫系统对“非己”物质(如与自身结构相似的抗原)产生免疫反应时,可能因交叉反应攻击自身组织,
      导致自身免疫病,B 正确;
      C、获得性免疫缺陷病(如艾滋病)属于传染病,可通过切断传播途径(如血液、性接触传播)进行预防,
      C 正确;
      D、异体器官移植的排斥反应由细胞免疫介导,使用免疫抑制剂可降低免疫系统活性,从而提高移植成功率,
      D 正确;
      故选 A。
      二、非选择题(共 55 分)
      16. 人体与外界环境之间进行物质交换离不开内环境。图甲表示人体内细胞与外界环境之间进行物质交换的
      过程,A、B、C、D 表示直接与内环境进行物质交换的几种器官(A 是小肠),I、Ⅱ是有关的生理过程。图
      乙为人体组织局部示意图,②④所在位置是某些管道的横切面。回答问题:
      (1)图甲中的 B 表示__________。
      (2)图甲中的 a 对应图乙中的___________(填序号),其渗透压的大小主要与_______的含量有关。从组
      织液与血浆的关系看,导致组织水肿的因素很多。下列各项能引起组织水肿的有______
      A.营养不良 B.肾小球肾炎 C.吃了很咸的食物 D.淋巴循环受阻
      (3)图乙中 浓度最高的是___________(填序号)。人体剧烈运动后血浆 pH 仍能维持在________(填
      数值)正常范围内。
      (4)内环境稳态的实质是内环境的_______________处于动态平衡之中。
      【答案】(1)肾 (2) ①. ① ②. 蛋白质和无机盐 ③. ABD
      第 14页/共 22页
      (3) ①. ⑤ ②. 7.35-7.45
      (4)化学成分和理化性质
      【解析】
      【分析】题图分析:图甲 a、b、c 分别为血浆、组织液、淋巴液,是大多数体内细胞生活的直接环境,是体
      内细胞与外界环境进行物质交换的媒介;A 表示小肠,B 表示肾,C 表示皮肤;D 表示肺。图乙①为血浆,
      ②为毛细血管壁(细胞),③为组织液,④为毛细淋巴管壁(细胞)。
      【小问 1 详解】
      图甲中的 B 器官将代谢废物排出体外,同时进行重吸收,因此是肾。
      【小问 2 详解】
      根据图甲中箭头的方向和内环境组成的关系可知,图甲中的 a 为血浆,血浆位于毛细血管中,故对应图乙
      中的①;血浆渗透压主要与血浆中的蛋白质和无机盐离子的含量有关。
      A、营养不良会使血浆中蛋白减少,会引起血浆渗透压降低,组织液从血浆吸水,导致组织水肿,A 正确;
      B、肾小球肾炎导致血浆蛋白随尿液排出,会使血浆中蛋白减少,会引起血浆渗透压降低,组织液从血浆吸
      水,导致组织水肿,B 正确;
      C、吃了很咸的食物会使血浆渗透压升高,血浆从组织液吸水,不会出现组织水肿,C 错误;
      D、淋巴循环受阻导致组织液中部分蛋白无法通过淋巴循环运走,导致组织液渗透压升高,组织液从血浆吸
      水,导致组织水肿,D 正确。
      故选 ABD。
      【小问 3 详解】
      是细胞呼吸的产物,来源于细胞,故图乙中二氧化碳浓度最高的是⑤;正常人血浆的 pH 的范围是
      7.35-7.45 之间。
      【小问 4 详解】
      内环境稳态的实质是内环境的化学成分和理化性质处于动态平衡之中。
      17. 我国某生物医学研究团队发现来自 T8-T13 背根神经节(DRGS)的痛觉感受神经沿着血管分布于脾脏,
      其通过一系列信号传递,促进脾脏生发中心(抗原刺激后在滤泡区出现的动态淋巴组织)反应,如下图所
      示。回答下列问题:
      第 15页/共 22页
      (1)在反射活动中,该痛觉感受器的作用是_______。由图可知,痛觉感受神经元被辣椒素刺激后,该神
      经元可能出现的现象有________(答出 2 点)。
      (2)据图分析外周神经系统 T8-T13 背根神经节(DRGs)通过_______而被激活,进而释放 CGRP,通过
      其受体 CALCRL-RAMP1 直接作用于 B 细胞。
      (3)吃辣椒时,人们往往会大汗淋漓,满脸通红。此时机体可能会出现______。
      A. 产热量减少,散热量增加 B. 汗液分泌增加
      C. 皮肤毛细血管扩张 D. 甲状腺素分泌增多
      (4)为了验证痛觉感受神经具有激活生发中心的能力,研究人员通过向小鼠饲喂辣椒素激活痛觉感受神经。
      发现与预期一致,饲喂辣椒素的免疫小鼠表现出明显增强的免疫应答,包括_______的产生增加(答出 2 点)。
      除此实验操作外,还可通过对饲喂辣椒素的免疫小鼠进行_______手术处理,来验证辣椒素对脾脏生发中心
      反应的增强作用会被阻断。
      【答案】(1) ①. 接受刺激并产生兴奋 ②. 产生动作电位,释放神经肽 CGRP
      (2)辣椒素刺激或与 PGE 结合 (3)BC
      (4) ①. 免疫细胞、特异性抗体、细胞因子等 ②. 切断痛觉感受神经
      【解析】
      【分析】由图可知,痛觉感受神经元被辣椒素或 PGE 激活后,该神经元 Na+内流,产生动作电位,则膜电
      位由外正内负变为外负内正,随后释放神经肽 CGRP,通过 CGRP-CALCRL/RAMP1 轴延伸到 B 淋巴细胞
      区并向其传递信号,促进生发中心反应和免疫应答。
      【小问 1 详解】
      感受器由传入神经元的神经末梢组成,其作用是接受刺激并产生兴奋。由图可知,痛觉感受神经元被辣椒
      素刺激后,该神经元 Na+内流,产生动作电位,则膜电位由外正内负变为外负内正,随后释放神经肽 CGRP。
      【小问 2 详解】
      由图可知,外周神经系统 T8-T13 背根神经节(DRGS)通过辣椒素刺激或与 PGE 结合后被激活,进而释放
      第 16页/共 22页
      CGRP,通过其受体 CALCRL-RAMP1 直接作用于 B 细胞,B 细胞分化为浆细胞产生抗体,从而促进脾脏生
      发中心反应和免疫应答。
      【小问 3 详解】
      吃辣椒时,会大汗淋漓,满脸通红,此时机体可能会出现产热量增加,同时汗液分泌增多,皮肤毛细血管
      扩张,使得散热量增加,随后机体通过负反馈调节,甲状腺激素分泌减少,产热减少,使机体体温尽快保
      持相对稳定,BC 正确,AD 错误。
      故选 BC。
      【小问 4 详解】
      该实验的目的为验证痛觉感受神经具有激活脾脏生发中心的能力,因此实验自变量为是否激活痛觉感受神
      经,可通过是否切断小鼠痛觉感受神经和是否用辣椒素处理达到自变量的设置目的。实验结果与预期一致,
      说明痛觉感受神经具有激活脾脏生发中心的能力。饲喂辣椒素的免疫小鼠激活生发中心,表现出明显增强
      的免疫应答,免疫应答增强,则相应的免疫细胞、特异性抗体、细胞因子增加。还可通过对饲喂辣椒素的
      免疫小鼠切断小鼠痛觉感受神经处理,来验证辣椒素对脾脏生发中心反应的增强作用会被阻断。
      18. 禁食或高强度运动会导致血糖浓度降低,神经和免疫细胞“跨界合作”共同调节血糖以维持稳态的平衡。
      研究发现,当高强度运动导致血糖浓度降低时,神经系统调节先天样淋巴细胞(ILC2)发挥作用,通过增
      加 ILC2 的数量和改变 ILC2 的位置,进而影响胰腺中相应内分泌细胞的分泌作用,从而升高血糖。具体如
      下图所示。
      (1)高强度运动时,血糖浓度降低,此时位于______的血糖调节中枢兴奋,通过_______(填“交感”或“副
      交感”)神经支配,最终使胰腺中的胰岛 A 细胞分泌胰高血糖素,从而升高血糖。
      (2)结合图中信息分析,参与血糖调节的信息分子有_________,图中 ILC2 能够升高血糖的作用机理是
      _________。
      (3)研究人员通过体外细胞培养技术来验证胰高血糖素的分泌是 ILC2 分泌的细胞因子起作用,而不是 ILC2
      的直接作用。请利用以下实验材料设计实验思路并预期实验结果。
      第 17页/共 22页
      实验材料:胰岛 A 细胞、活化的 ILC2、IL-13 和 IL-5、细胞因子阻断剂等
      实验设计思路:____________。预期实验结果:____________。
      【答案】(1) ①. 下丘脑 ②. 交感
      (2) ①. NE、IL-13、IL-5、胰高血糖素 ②. ILC2 受到 NE 的作用后会增殖并迁移至胰腺,分泌-13、
      IL-5,促进胰高血糖素的分泌,从而升高血糖
      (3) ①. 取生理状态相同的胰岛 A 细胞随机分成四组并编号甲、乙、丙、丁;甲组不做处理、乙组加
      适量活化的 ILC2、丙组加等量活化的 ILC2 和适量细胞因子阻断剂,丁组加适量的 IL-13 和 IL-5;在相同且
      适宜的条件下培养,检测培养液中胰高血糖素的含量 ②. 胰高血糖素含量乙≈丁>甲≈丙
      【解析】
      【分析】与血糖调节相关的激素主要是胰岛素和胰高血糖素,其中胰岛素的作用是机体内唯一降低血糖的
      激素,胰岛素能促进全身组织细胞加速摄取、利用和储存葡萄糖,从而降低血糖浓度;胰高血糖素能促进
      糖原分解,并促进一些非糖物质转化为葡萄糖,从而使血糖水平升高。
      【小问 1 详解】
      血糖调节中枢位于下丘脑,高强度运动时,血糖浓度降低,此时位于下丘脑的血糖调节中枢兴奋,通过交
      感神经经支配,最终使胰腺中的胰岛 A 细胞分泌胰高血糖素,从而升高血糖。
      【小问 2 详解】
      由图可知,NE 作用于 ILC2 后,ILC2 会增殖并迁移至胰腺,分泌 IL-13、IL-5,促进胰高血糖素的分泌,从
      而升高血糖,因此可知参与血糖调节的信息分子有 NE、IL-13、IL-5、胰高血糖素。
      【小问 3 详解】
      本实验目的是验证胰高血糖素的分泌是 ILC2 分泌的细胞因子起作用,而不是 ILC2 的直接作用,因此自变
      量是 ILC2 分泌细胞因子的有无,因变量为胰高血糖素的分泌量。根据实验对照原则和单一变量的原则,因
      此实验思路为取生理状态相同的胰岛 A 细胞随机分成四组并编号甲、乙、丙、丁;甲组不做处理、乙组加
      适量活化的 ILC2、丙组加等量活化的 ILC2 和适量细胞因子阻断剂,丁组加适量的 IL-13 和 IL-5;在相同且
      适宜的条件下培养,检测培养液中胰高血糖素的含量。乙组和丁组都有细胞因子,因此胰岛 A 细胞都可分
      泌胰高血糖素,甲组不做处理,胰岛 A 细胞不分泌,丙组虽有活化的 ILC2,但存在细胞因子阻断剂,因此
      胰岛 A 细胞不分泌,故实验结果为胰高血糖素含量乙≈丁>甲≈丙。
      19. 抑郁症是常见的精神疾病,患者主要症状为情绪低落。神经内分泌假说认为抑郁症与下丘脑-垂体-肾
      上腺轴(HPA 轴)过度激活有关;单胺类递质假说认为抑郁症发病机制是大脑内神经递质 5-羟色胺(5-HT)
      缺乏。图 1 是 HPA 轴及相关激素示意图,图 2 是 5-HT 在突触间隙发挥作用以及再摄取示意图,字母代表
      物质、数字代表过程。回答下列问题:
      第 18页/共 22页
      (1)图 1 中 B 表示的激素是_______,抑郁症患者的 HPA 轴功能亢进和图中的________(填数字)过程调
      节出现障碍有关。
      (2)根据图 2 可知,突触小泡向突触前膜移动,以______________(填方式)释放神经递质。5-HT 经扩
      散通过突触间隙与突触后膜上的受体结合引起____________,进而引起突触后膜兴奋。抑郁症患者的大脑
      中 5-HT 水平____________,出现消极情绪。请据图推测抑郁症患者 5-HT 水平异常的原因可能是
      _____________(写出两点)。
      【答案】(1) ①. 促肾上腺皮质激素 ②. ④⑤
      (2) ①. 胞吐 ②. Na+内流 ③. 降低 ④. 突触前膜上 5-HT 与突触前膜受体结合,抑制突
      触前膜释放 5-HT;突触前膜的 5-HT 转运蛋白(SERT)表达量过高或活性增强会导致 5-HT 被过度回收至
      突触前膜,减少突触间隙的 5-HT 浓度;5-HT 水解酶增多,水解 5-HT 增多
      【解析】
      【分析】题意分析,图 1 中 A 表示促肾上腺皮质激素释放激素,B 表示促肾上腺皮质激素。图 2 中 5-HT 被
      突触前膜上的转运体回收,重新参与合成突触小泡;被 5-HT 转运体回收进入突触前膜,随后被溶酶体中
      5-HT 水解酶水解;突触前膜上 5-HT 与突触前膜受体结合,抑制突触前膜释放 5-HT。
      【小问 1 详解】
      在图 1 的分级调节中,下丘脑分泌促肾上腺皮质激素释放激素作用于垂体,促使垂体分泌促肾上腺皮质激
      素,所以 B 表示的激素是促肾上腺皮质激素。 抑郁症患者的 HPA 轴功能亢进,从图中过程来看,④⑤过
      程为负反馈调节,抑郁症患者的 HPA 轴功能亢进和图中的④⑤过程调节出现障碍有关。
      【小问 2 详解】
      根据图 2 可知,突触小泡向突触前膜移动,以胞吐的方式释放神经递质。
      5-HT 以扩散的方式通过突触间隙与突触后膜上的受体结合引起 Na+内流,进而引起突触后膜兴奋。单胺类
      递质假说认为抑郁症发病机制是大脑内神经递质 5-羟色胺(5-HT)缺乏,即抑郁症患者的大脑中 5-HT 水
      第 19页/共 22页
      平降低,出现消极情绪。
      请据图推测抑郁症患者 5-HT 水平异常的原因可能是突触前膜上 5-HT 与突触前膜受体结合,抑制突触前膜
      释放 5-HT;
      突触前膜的 5-HT 转运蛋白(SERT)表达量过高或活性增强会导致 5-HT 被过度回收至突触前膜,减少突触
      间隙的 5-HT 浓度;
      5-HT 水解酶增多,水解 5-HT 增多,导致 5-HT 缺乏。
      20. 人体具有自我防御能力,能抵御病原体的侵袭。干扰素基因刺激因子(STING)是人体免疫功能的关键
      参与者,细胞中 STING 转运到高尔基体后,可激活 STING 信号通路,促进免疫相关基因的表达,如下图所
      示。请回答下列问题:
      (1)有病毒入侵时,囊泡将 STING 转运进入高尔基体,体现囊泡和高尔基体的膜具有__________性。到
      达高尔基体的 STING 与蛋白激酶 TBK1 结合形成蛋白复合物激活干扰素调控因子 IRF3。
      (2)激活的 IRF3 进入细胞核,促进细胞表达干扰素,抑制病毒增殖,这种免疫类型为______________。
      (3)STING 蛋白复合物还可以激活转录因子 NF-kB,促进细胞表达抗原呈递相关蛋白,进而可将入侵病毒
      的抗原呈递在细胞表面,有利于 T 细胞通过__________识别到病毒抗原后活化,裂解被病毒感染的靶细胞,
      这种免疫方式为___________________。
      (4)我国科学家研究发现,有些 2 型糖尿病患者的胰岛 B 细胞中 STING 信号通路异常。
      ①健康状态下,胰岛 B 细胞分泌的胰岛素作用于靶细胞,促进血糖进入细胞进行氧化分解,促进______,
      与胰岛 A 细胞分泌的_________共同维持血糖稳态。
      ②为探究胰岛 B 细胞中 STING 缺失与胰岛 B 细胞功能异常的关系,研究人员以正常小鼠和胰岛 B 细胞中
      STING 基因敲除的小鼠为研究对象,分别分离了胰岛 B 细胞,开展两组实验:一组检测细胞中胰岛素基因
      的表达量,结果见图 2:另一组用高糖溶液刺激,检测培养液中胰岛素的含量,结果见图 3。根据图 2、图
      3 可得出结论:______________。
      第 20页/共 22页
      【答案】(1)一定的流动性
      (2)非特异性免疫 (3) ①. 特异性受体 ②. 细胞免疫
      (4) ①. 血糖进入肝、肌肉并合成糖原,进入脂肪细胞和肝细胞转变为甘油三酯等 ②. 胰高血糖
      素 ③. STING 基因调节胰岛素的分泌而非胰岛素的合成(或 STING 基因缺失不影响胰岛素基因的转录
      和翻译,但影响胰岛素的分泌(或释放))
      【解析】
      【分析】胰岛素是由胰岛 B 细胞分泌的,具有加速组织细胞对糖的摄取、储存和利用,降低血糖浓度的作
      用。胰高血糖素是由胰岛 A 细胞分泌的,具有很强的促进肝糖原分解和非糖物质转化为葡萄糖的作用,可
      使血糖浓度升高。
      【小问 1 详解】
      有病毒入侵时,囊泡将 STING 转运进入高尔基体,需要囊泡膜和高尔基体的膜融合,体现囊泡和高尔基体
      的膜具有一定的流动性。
      【小问 2 详解】
      干扰素抗病毒机制属于非特异性免疫。干扰素由宿主细胞分泌后,刺激邻近细胞产生抗病毒蛋白,抑制病
      毒复制。其作用不针对特定病毒,属于先天性的非特异性免疫。
      【小问 3 详解】
      STING 蛋白复合物还可以激活转录因子 NFκB,促进细胞表达抗原呈递相关蛋白,进而可将入侵病毒的抗
      原呈递在细胞表面,有利于 T 细胞通过特异性受体识别到病毒抗原后活化,裂解被病毒感染的靶细胞,这
      种免疫方式为细胞免疫。
      【小问 4 详解】
      ①健康状态下,胰岛 B 细胞分泌的胰岛素作用于靶细胞,促进血糖进入细胞进行氧化分解,促进血糖进入
      肝、肌肉并合成糖原,进入脂肪细胞和肝细胞转变为甘油三酯等,抑制肝糖原分解和非糖物质转化为糖,
      与胰岛 A 细胞分泌的胰高血糖素共同维持血糖稳态。
      ②为探究胰岛 B 细胞中 STING 缺失与胰岛 B 细胞功能异常的关系,研究人员以正常小鼠和胰岛 B 细胞中
      第 21页/共 22页
      STING 基因敲除的小鼠为研究对象,分别分离了胰岛 B 细胞,开展两组实验:一组检测细胞中胰岛素基因
      的表达量,结果见图 2;另一组用高糖溶液刺激,检测培养液中胰岛素的含量,结果见图 3。根据图 2、图
      3 可知,图 2 两组的胰岛素基因的 mRNA 含量无变化,图 3 中高糖处理时正常组胰岛素的相对含量明显高
      于基因敲除组,可得出结论:STING 基因调节胰岛素的分泌而非胰岛素的合成(或 STING 基因缺失不影响
      胰岛素基因的转录,但影响胰岛素的分泌(或释放)。

      相关试卷 更多

      资料下载及使用帮助
      版权申诉
      • 1.电子资料成功下载后不支持退换,如发现资料有内容错误问题请联系客服,如若属实,我们会补偿您的损失
      • 2.压缩包下载后请先用软件解压,再使用对应软件打开;软件版本较低时请及时更新
      • 3.资料下载成功后可在60天以内免费重复下载
      版权申诉
      若您为此资料的原创作者,认为该资料内容侵犯了您的知识产权,请扫码添加我们的相关工作人员,我们尽可能的保护您的合法权益。
      入驻教习网,可获得资源免费推广曝光,还可获得多重现金奖励,申请 精品资源制作, 工作室入驻。
      版权申诉二维码
      欢迎来到教习网
      • 900万优选资源,让备课更轻松
      • 600万优选试题,支持自由组卷
      • 高质量可编辑,日均更新2000+
      • 百万教师选择,专业更值得信赖
      微信扫码注册
      手机号注册
      手机号码

      手机号格式错误

      手机验证码 获取验证码 获取验证码

      手机验证码已经成功发送,5分钟内有效

      设置密码

      6-20个字符,数字、字母或符号

      注册即视为同意教习网「注册协议」「隐私条款」
      QQ注册
      手机号注册
      微信注册

      注册成功

      返回
      顶部
      添加客服微信 获取1对1服务
      微信扫描添加客服
      Baidu
      map