搜索
      上传资料 赚现金

      黑龙江省哈尔滨市第三中学校2025-2026学年高二上学期1月期末考试化学试题(含答案)

      • 710.81 KB
      • 2026-01-21 06:54:40
      • 20
      • 0
      • 教习网会员03
      加入资料篮
      立即下载
      黑龙江省哈尔滨市第三中学校2025-2026学年高二上学期1月期末考试化学试题(含答案)第1页
      高清全屏预览
      1/35
      黑龙江省哈尔滨市第三中学校2025-2026学年高二上学期1月期末考试化学试题(含答案)第2页
      高清全屏预览
      2/35
      黑龙江省哈尔滨市第三中学校2025-2026学年高二上学期1月期末考试化学试题(含答案)第3页
      高清全屏预览
      3/35
      还剩32页未读, 继续阅读

      黑龙江省哈尔滨市第三中学校2025-2026学年高二上学期1月期末考试化学试题(含答案)

      展开

      这是一份黑龙江省哈尔滨市第三中学校2025-2026学年高二上学期1月期末考试化学试题(含答案),共35页。试卷主要包含了 下列化学用语表示正确的是等内容,欢迎下载使用。

      哈三中 2025—2026 学年度上学期高二学年期末考试化学试卷
      本试卷分第 Ⅰ 卷(选择题)和第Ⅱ卷(非选择题)两部分, 共 100 分,考试用时 75 分钟可能用到的相对原子质量:H-1 N-14 Na-23 Cl-35.5
      第 Ⅰ 卷(选择题 共 45 分)
      一 、单选题: 共 15 个小题, 每题有且仅有一个选项符合题意, 每题 3 分, 共 45 分。
      1. 下列化学用语表示正确的是
      A. 的 VSEPR 模型:
      B. 电子式:
      C. 基态锗原子的简化电子排布式: [Ar]4s24p2
      D. 用电子式表示HCI的形成过程:
      2. 关于化工生产原理的描述中正确的是
      A. 在给铁制品上镀铜时 ,应用铁做阳极
      B. 工业上电解熔融的氧化镁来获得镁单质
      C. 在氯碱工业中, 电解池中 阴极产生的是 H2 ,NaOH 在阳极附近产生
      D. 电解精炼铜时 ,应用粗铜作阳极 、精铜作阴极, 可用 CuSO4 溶液作电解质溶液
      3. 下列分子或离子的空间结构和中心原子的杂化方式均正确的是
      A. ASHY 平面三角形 sp'杂化 B. H,' 平面三角形 sp'杂化
      C. H,se V 形 sp'杂化 D. 三角锥形 sp'杂化
      4. 金属的电化学腐蚀是金属腐蚀中最普遍且危害最严重的类型, 下列说法错误的是
      A. 生铁比纯铁更易腐蚀
      B. 镀锡铁(俗称马口铁)表面镀层破损后 ,仍可防止铁发生腐蚀
      C. 为防止金属发生电化学腐蚀, 可采用外加电流的阴极保护法
      D. 在钢铁吸氧腐蚀中 ,理论上若生成lml Fe203·XH, ,被还原的数目为1.5NA
      5. 某同学将三枚材质相同的铁钉 ,分别放入盛有等体积不同溶液(强酸性 、弱酸性 、中性)的三个体积相同
      第 1页/共 11页
      的密闭容器中 ,探究铁钉发生腐蚀的差异 。下图是实验过程中容器内气体压强随时间的变化, 下列说法错误的是
      A. 图 1 中压强增大只是因为铁钉与盐酸发生了析氢腐蚀所致
      B. 图 2 压强变化比图3 慢 ,原因可能 PHl =4 时析氢腐蚀与吸氧腐蚀竞争所致
      C. 图 2 压强变化比图3 慢 ,原因还可能是饱和NacI 溶液离子浓度大 ,加快了腐蚀
      D. 中性溶液中铁钉腐蚀的负极反应: Fe- 2t" = Fe' , 正极反应: O2+4e+2H2O=4OH
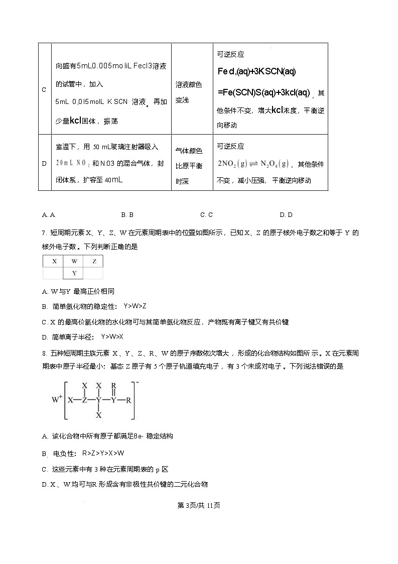
      6. 根据所学知识, 结合实验操作, 判断下列实验现象及结论均正确的是
      第 2页/共 11页
      实验操作
      实验现象
      结论
      A
      取 5 mL —定浓度的CUC溶液,升高温度
      蓝绿色溶液变为黄绿色
      反应

      B
      取四支试管, 两支—组 ,各加入
      2mL0.2mli LN as, z溶液和
      2mL0.2mlL H, SO4溶液,—组浸于冷水中, —组浸于热水中 。恒温后各组分别混合
      浸于热水
      中的两溶
      液混合后
      出现浑浊
      所需时间
      较短
      其他条件不变,升高温度,化学反应速率加快
      A. A B. B C. C D. D
      7. 短周期元素 X、Y、Z、W 在元素周期表中的位置如图所示 ,已知 X、Z 的原子核外电子数之和等于 Y 的核外电子数 。下列判断正确的是
      A. W 与Y 最高正价相同
      B. 简单氢化物的稳定性: Y>W>Z
      C. X 的最高价氧化物的水化物可与其简单氢化物反应 ,产物既有离子键又有共价键
      D. 简单离子半径: Y>W>X
      8. 五种短周期主族元素 X 、Y 、Z 、R 、W 的原子序数依次增大 ,形成的化合物结构如图所示 。X 在元素周期表中原子半径最小; 基态 Z 原子有 5 个原子轨道填充电子 ,有 3 个未成对电子 。下列说法错误的是
      A. 该化合物中所有原子都满足8e- 稳定结构
      B. 电负性: R>Z>Y>X>W
      C. 这些元素中有 3 种在元素周期表的 p 区
      D. X 、W 均可与R 形成含有非极性共价键的二元化合物
      第 3页/共 11页
      C
      向盛有5mL0.005m liL Fecl3溶液的试管中 ,加入
      5mL 0,0I5mlL K SCN 溶液。再加少量kcl固体 ,振荡
      溶液颜色变浅
      可逆反应
      Fe cI,(aq)+3K SCN(aq)
      =Fe(SCN)S(aq)+3kcl(aq) ,其他条件不变,增大kcl浓度,平衡逆向移动
      D
      室温下 ,用 50 mL玻璃注射器吸入 和 N:03 的混合气体, 封闭体系 ,扩容至 40mL
      气体颜色比原平衡时深
      可逆反应
      , 其他条件不变 ,减小压强, 平衡逆向移动
      9. 下图所示离子对应的钾盐易溶于水, 常被用来鉴别 Z 元素某种离子 。其中 · X 、Y 、Z 为前四周期原子序数依次增大的三种元素 ,X 、Y 为相邻元素 ,Z 原子核外电子数是 X 、Y 原子质子数之和的 2 倍 。下列说法错误的是
      A. 该离子中σ键与π键的个数比为1:1
      B. X 、Y 的简单氢化物的中心原子杂化类型相同
      C. 基态 Z 原子的电子排布式: ls22s22p"3s23p'3d'
      D. 与 Y 同周期的主族元素中, 只有—种元素的第—电离能大于 Y 的第—电离能
      10. 工业制硫酸的步骤中接触氧化的反应为 。在有 、无催化剂条件下S0: 氧化成S0, 过程中能量的变化如图所示 。450℃ 、 催化时 ,该反应机理为:反应
      ①: ;反应②: dH:

      下列说法正确的是
      A. 反应①的ASA H
      C. 反应②为决速步且 , 故降温有利于加快总反应速率
      D. 其他条件相同 ,增大起始OZ与 S0: 投料比, 可提高S0: 的平衡转化率
      11. 利用微生物脱盐燃料电池,可同时淡化盐水和处理氨氮废水(主要含NH),原理如图所示,下列说法正
      第 4页/共 11页
      确的是
      A. 处理氨氮废水的过程实现了氮的固定
      B. M 膜为阴离子交换膜
      C. 负极的电极反应式为:
      D. 外电路转移I mle ,脱盐室质量减少 58.5g
      12. Ln-C0: 新型二次电池以Z和多孔pd纳米片为两极材料,分别以KOH 和 Nacl 溶液为电解液,工作原理如图所示 ,双极膜中的HO解离成和0H 。下列说法错误的是
      A. 放电时 ,a 极电势低于 b 极
      B. 放电时, 负极区域 pH 减小
      C. 充电时 ,双极膜中H'移向 a 极, OH- 移向 b 极
      D. 充电时 ,用铅蓄电池做电源 ,Y 极反应为: pb-2e+SO⃞=pbs 4
      13. 以铝土矿(主要成分为AI;0; ,含杂质si和 Ft0; )为原料 ,制备有机合成中的重要还原剂铝氢化钠( )的—种工业流程如图:
      第 5页/共 11页
      已知: si在 “ 碱溶” 时生成了n(si02): n(Na, ) >3 的 “ 硅酸钠” 沉淀 。下列说法错误的是
      A. “ 碱溶” 时主要反应的离子方程式为:
      B. “ 反应 Ⅰ ” 的部分化学原理与泡沫灭火器的原理相同
      C. “ 电解 Ⅰ ” 中可加入冰晶石(Na, AlF, )作助熔剂
      D. “ 反应Ⅲ ” 的化学方程式为:
      14. —定量的c0: 与足量的碳在恒压密闭容器中发生反应:C(s)+c2(g)=2cl g) 。平衡时,体系中气体体积分数与温度的关系如下图所示 。下列说法错误的是
      A. 550℃平衡后 ,若充入惰性气体 ,则 、vg 均减小, 平衡向右移动
      B. 650℃ , C0: 的平衡转化率为 25.0%
      C. T℃平衡后 ,若充入等物质 量的c z 和c , 平衡不移动
      D. 925℃平衡时 ,用平衡分压表示的化学平衡常数k,=24.0ps
      15. 室温下, 向含足量AgBr 固体的悬浊液中 ,滴加饱和Na, S203溶液 ,发生如下反应:
      、 ,随l gc(s:0;) 增大,平衡体系中l gc(M) 和l gc(N) 的变化如下图所示[M 代表Ag' 或 ,N 代表或 ] 。下列
      第 6页/共 11页
      说法错误的是
      A. AgBr 的 K,=10-""
      B. 表示随 l gc(s,0; 变化
      C. c(s,0;)=1x10"ml/L 时,
      D. 的平衡常数的值为
      第Ⅱ卷(非选择题 共 55 分)
      16. 回答下列问题:
      (1) Na202 的电子式为_______。
      (2) 基态 N 原子的价层电子轨道表示式为_______。
      (3) 基态Ga原子的核外电子共有_______种空间运动状态。
      (4) 现代化学常用_______法测定分子的相对分子质量, 红外光谱可用于分析分子中含有何种化学键或
      _______。
      (5) CH, 分子的 VSEPR 模型名称为_______, H-C-H 的键角为_______。
      (6) 第四周期基态原子未成对电子数为 1 的元素有_______种。
      (7)P 原子的第—电离能大于 S 原子的第—电离能的原因:_______。
      17. 四钼酸铵[]的用途非常广泛,—种以钼精矿(主要含MOS: ,还含有CU 、Fe的化合物及si等)为原料制备四钼酸铵工艺流程如下图所示。
      第 7页/共 11页
      (1)“ 焙烧” 时 MOS, 反应的化学方程式为_______。
      (2)“ 浸出” 时 MOO转化为MOO; ,“ 浸渣” 可以制备 溶液, 溶液经过“ 系列操作” : _______ 、_______ 、过滤 、洗涤 、干燥 ,得到绿矾[Fe s·7H2O]晶体。
      (3)“ 净化” 时,“ 浸出液” 中残留的 、 Fe2* 转化为沉淀除去 。为了使cu2* 、 完全沉淀(残余离子浓度小于 ) ,应控制溶液的 pH 不小于_______ 。已知:①研究表明 ,该 “ 浸出液” 中
      c(s")与 pH 的关系为: l gc(s")PH-15.1 ② k,(cus)=1x10-"" , K(Fes)=1x10-"" 。
      (4)“ 沉淀” 时生成四钼酸铵沉淀的离子方程式为_______。
      (5) 该流程中产生的工业废气可以回收利用, 实验原理如图 。装置b 中阴极的电极反应式为_______。
      (6) 四钼酸铵“ 热分解” 可以制备 。某些层状结构的 , 其结构与S0; 相似 ,此时MO 原子的杂化类型为_______杂化。
      (7) 工业上, 还可以在碱性环境下用 Na cIO 溶液和MOS: 反应制备钼酸盐, 同时生成副产品硫酸盐 ,补充该反应的离子方程式:_______。
      _______ _______ _______ _______ _______ _______ _______
      18. 三价铬cr(Ⅲ)是人体必需微量元素, 六价铬cr(Ⅵ)则是—类强致癌物。
      (1) 纳米铁可将废水中的cr(Ⅵ)还原为cr(Ⅲ)。
      ①含cr(Ⅵ)物种的浓度随 pH 的变化如图所示。
      · 第 8页/共 11页
      H;cr 的两级电离常数的比值为_______(用含 M 、N 的式子表示, 下同); 当
      时, 溶液PH= _______。
      ②已知: 的 k,=6.3x10-" , PH=8 的废水中,纳米铁除去cr(Ⅵ)的离子方程式为_______ 。实验发现 ,在纳米铁中添加少量铜粉, 去除水体中cr(Ⅵ)的效率比纯纳米铁更高, 其原因是_______。
      (2) 溶液中存在多个平衡, 以下问题仅考虑如下平衡:
      ( ⅰ )cr,0;(aq)+H,0(1)=2H cr;(aq) (25℃)
      (ⅱ) H cr;(aq)=cr(aq)+H'(aq) K,=3.3x10-' (25℃)
      ①25℃ , 反应 的平衡常数K= _______(结果保留 2 位有效数字)。
      ②取适量k2cr z, 固体溶于水, 配成0.10ml/LK2cr z,溶液(25℃), 下列有关说法正确的有_______。
      A. 加入少量0.10m lIL 硫酸, 溶液的 pH 减小
      B. 加入少量水稀释, 溶液中离子总数不变
      C. 加入少量NaH 溶液, 反应( ⅰ )的平衡逆向移动
      D. 加入少量k:;c: , 固体 ,25℃重新平衡时, c'(H cr;) 与c(cr,0; 的比值保持不变
      ③25℃时, 0.10ml/LK2cr z,溶液中随 pH 的变化关系如图。
      第 9页/共 11页
      当溶液PH =9.0 时 ,设cr 、 H cr7 与 的平衡浓度分别为x m lIL 、 、 zml lL ,则 x 、y 、z 之间的关系式为_______=0.10 ; PH=9,0 时溶液中H cr7 的平衡浓度为_______ ml/L (结果保留 2 位有效数字)。
      19. 六氯化钨(WCl6)可用作有机合成催化剂,易潮解和升华。实验室中,先将三氧化钨(WO3)用 H2 还原为金属钨(W), 再制备 WCl6, 装置如图所示(夹持装置略)。
      回答下列问题:
      (1) 将 WO3 用 H2 还原为 W ,该金属冶炼方法属于_______法。
      (2) 实验操作如下, 选填操作序号:_______。
      检查装置气密性→加入 WO3→通 N2 —段时间→加热管式电炉, 改通 H2 —段时间→_______→_______→ _______→再次通 N2 —段时间→_______(不可重复选择)。
      ①以 E 替换D;②停止通 H2;③冷却;④加热管式电炉至 1000℃ , 通 Cl2, 同时将电热丝温度保持在350℃
      (3) 实验室用 MnO2 制备 Cl2 的化学方程式为_______ 。A 中盛放的试剂的名称为_______ ,C 中冷却水从_______(选填“ a” 或 “ b” )口通入 ,E 中 U 形管中碱石灰的作用是_______ 、_______。
      (4) 测定 WCl6 产品纯度的实验如下:
      ①称量 ag 样品(不考虑空气中水蒸气的干扰) ,将 WCl6 转化为可溶的 Na2WO4, 通过离子交换柱发生反应:

      第 10页/共 11页
      ②交换结束后, 向所得含IO;的溶液中加入适量酸化的 KI 溶液 ,发生反应: IO;+5I+6H'=3I,+3H,O 。
      ③充分反应后, 取 体积的溶液 ,用 c ml∙L-1 的 Na2S2O3 标准溶液滴定至溶液呈浅黄色 ,加几滴淀粉溶液后继续滴定 ,发生反应: , 滴定达终点时消耗 Na2S2O3 标准溶液bmL。
      滴定实验达终点的现象是_______;样品中 WCl6 (摩尔质量为 397g∙ml-1)的质量分数为_______%;已知:当I2 浓度很高时 ,与淀粉形成的蓝色复合物非常稳定 ,难以分解。若先加淀粉溶液 ,再用 Na2S2O3 标准溶液滴定至终点 ,则样品中 WCl6 质量分数的测定值将_______(填“ 偏高” “ 偏低” 或 “ 不变” )。
      第 11页/共 11页
      哈三中 2025—2026 学年度上学期高二学年期末考试化学试卷
      本试卷分第 Ⅰ 卷(选择题)和第Ⅱ卷(非选择题)两部分, 共 100 分,考试用时 75 分钟可能用到的相对原子质量:H-1 N-14 Na-23 Cl-35.5
      第 Ⅰ 卷(选择题 共 45 分)
      一 、单选题: 共 15 个小题, 每题有且仅有一个选项符合题意, 每题 3 分, 共 45 分。
      1. 下列化学用语表示正确的是
      A. 的 VSEPR 模型:
      B. 电子式:
      C. 基态锗原子的简化电子排布式: [Ar]4s24p2
      D. 用电子式表示HCI的形成过程: 【答案】 A
      【解析】
      【详解】 A .N 与2 个 O 形成σ键, 故σ键电子对数为2, 中心 N 原子的价电子数为 5, 带—个单位负
      电荷 ,价电子总数为 ,孤电子对数= ,价层电子对数为 ,VSEPR 模型为平面三角形 ,A 正确;
      B. … 的电子式应为: ,B 错误;
      C. 基态锗原子的简化电子排布式应为:[Ar]3d"4s24p2 ,C 错误;
      D. HCl 是共价化合物, 其生成过程如图所示: ,D 错误;故选 A。
      2. 关于化工生产原理的描述中正确的是
      A. 在给铁制品上镀铜时 ,应用铁做阳极
      第 1页/共 24页
      B. 工业上电解熔融的氧化镁来获得镁单质
      C. 在氯碱工业中, 电解池中的阴极产生的是 H2 ,NaOH 在阳极附近产生
      D. 电解精炼铜时 ,应用粗铜作阳极 、精铜作阴极, 可用 CuSO4 溶液作电解质溶液【答案】 D
      【解析】
      【详解】 A. 电镀时 ,镀层金属作阳极 ,待镀件作阴极 ,铁制品镀铜应使用铜阳极 ,A 错误;
      B. 工业制镁电解的是熔融氯化镁而非氧化镁, 因 MgO 熔点过高 ,B 错误;
      C. 氯碱工业中, 阴极析出 H2 ,OH-在阴极积累生成 NaOH, 而非阳极附近 ,C 错误;
      D. 电解精炼铜时 ,粗铜为阳极(溶解) 、精铜为阴极(析出) ,CuSO4 溶液作电解质 ,D 正确;故答案为:D。
      3. 下列分子或离子的空间结构和中心原子的杂化方式均正确的是
      A. ASH; 平面三角形 sP'杂化 B. H,O' 平面三角形 sP杂化
      C. H,se V 形 sp'杂化 D. 三角锥形 sp'杂化
      【答案】 C
      【解析】
      【详解】 A .AsH3 中心原子的价层电子对数=3+(5-3×1)=4, 为 sp3 ,有—对孤电子对, 立体构型为三角锥形 ,A 错误;
      B .H3O+ 的中心原子的价层电子对数=3+(6-1-3×1)=4 ,为 sp3 ,有—对孤电子对 ,立体构型为三角锥形 ,B错误;
      C. H2Se 中心原子的价层电子对数 为 sp3 ,有两对孤电子对, 立体构型为V 形 ,C 正确;
      D. 中心原子的价层电子对数=3+(4+2-3×2)=3, 为 sp2 ,没有孤电子对, 立体构型为平面三角形 ,D错误;
      故答案为:C。
      4. 金属的电化学腐蚀是金属腐蚀中最普遍且危害最严重的类型, 下列说法错误的是
      A. 生铁比纯铁更易腐蚀
      B. 镀锡铁(俗称马口铁)表面镀层破损后 ,仍可防止铁发生腐蚀
      C. 为防止金属发生电化学腐蚀, 可采用外加电流的阴极保护法
      第 2页/共 24页
      D. 在钢铁吸氧腐蚀中 ,理论上若生成lml Fe203·XH2 ,被还原的:数目为1.5N 【答案】 B
      【解析】
      【详解】 A. 生铁含有碳等杂质, 可形成原电池 ,加速电化学腐蚀, 因此比纯铁更易腐蚀 ,A 正确;
      B .镀锡铁( 马口铁)镀层破损后 ,铁与锡在电解质溶液中形成原电池 ,铁作为负极更易被腐蚀 ,不能防止铁腐蚀 ,B 错误;
      C.外加电流的阴极保护法通过外部电源使被保护金属成为阴极,从而抑制其氧化反应 ,可有效防止电化学腐蚀 ,C 正确;
      D. lml Fe203·XH2需 2ml Fe 失去 6 ml 电子 ( 每个 Fe 从 0 价升至+3 价), 正极电极反应式为:
      , 因此每摩尔被还原获得4 ml 电子 ,因此需1.5m l2 ,被还原的:数目为
      1.5NA ,D 正确;
      故答案选 B。
      5. 某同学将三枚材质相同的铁钉 ,分别放入盛有等体积不同溶液(强酸性 、弱酸性 、中性)的三个体积相同的密闭容器中 ,探究铁钉发生腐蚀的差异 。下图是实验过程中容器内气体压强随时间的变化, 下列说法错误的是
      A. 图 1 中压强增大只是因为铁钉与盐酸发生了析氢腐蚀所致
      B. 图 2 压强变化比图3 慢 ,原因可能是PH =4 时析氢腐蚀与吸氧腐蚀竞争所致
      C. 图 2 压强变化比图3 慢 ,原因还可能是饱和NacI 溶液离子浓度大 ,加快了腐蚀
      D. 中性溶液中铁钉腐蚀的负极反应: , 正极反应: O2+4e+2H2O=4OH 【答案】 A
      【解析】
      【分析】 强酸性溶液中发生析氢腐蚀 ,产生 H2 , 弱酸性 、中性溶液中发生吸氧腐蚀, 消耗 。
      第 3页/共 24页
      【详解】 A. 图 1 是PH = 2 的盐酸 ,铁钉发生析氢腐蚀产生氢气使压强增大 ,但溶液中温度变化等也会影
      响压强,“只是因为析氢腐蚀” 的描述过于绝对 ,A 错误;
      B. 图 2 是 PH =4 的盐酸, 弱酸性环境下析氢腐蚀使压强增大, 与吸氧腐蚀使压强减小竞争, 导致压强变化更慢 ,B 正确;
      C. 图 3 是饱和Nacl 溶液, 离子浓度大 、导电性强, 吸氧腐蚀速率更快, 因此图 2 压强变化比图3 慢 ,C正确;
      D. 中性溶液中发生吸氧腐蚀 ,负极反应为Fe- 2e" = Fe' ,正极反应为O2+4e+2H2O=4OH ,D 正确;
      故答案选 A。
      6. 根据所学知识, 结合实验操作, 判断下列实验现象及结论均正确的是
      第 4页/共 24页
      A. A B. B C. C D. D 【答案】 B
      【解析】
      【详解】 A. 升高温度 ,CuCl2 溶液由蓝绿色变为黄绿色 ,表明[CuCl4]2-增多, 平衡
      正向移动 ,为吸热反应 ( ΔH >0),但结论
      ΔH < 0 ,A 错误;
      B. 热水组两溶液混合后出现浑浊所需时间较短 ,说明升高温度化学反应速率加快 ,现象和结论均正确 ,B正确;
      C.Fe3+与 SCN-的反应为 Fe3++ 3SCN- Fe(SCN)3 ,加入 KCl 固体不影响平衡移动 ,溶液颜色应基本不变, C 错误;
      D. 扩容至 40mL 后 ,NO2 的浓度减小 ,玻璃注射器内压强减小, 平衡 逆向移动,但 NO2 的浓度相比原平衡仍然减小, 气体颜色比原平衡时浅 ,D 错误;
      故答案选 B。
      7. 短周期元素 X、Y、Z、W 在元素周期表中的位置如图所示 ,已知 X、Z 的原子核外电子数之和等于 Y 的核外电子数 。下列判断正确的是
      A. W 与Y 最高正价相同
      B. 简单氢化物的稳定性: Y>W>Z
      C. X 的最高价氧化物的水化物可与其简单氢化物反应 ,产物既有离子键又有共价键
      D. 简单离子半径: Y>W>X 【答案】 C
      【解析】
      【分析】 X 、Y 、Z 、W 都是短周期元素 ,根据元素在周期表中的位置知 ,X 、W 、Z 属于第二周期元素 ,Y
      第 5页/共 24页
      实验操作
      实验现象
      结论
      A
      取 5 mL —定浓度的CUC溶液,升高温度
      蓝绿色溶液变为黄绿色
      反应

      B
      取四支试管, 两支—组 ,各加入
      2mL0.2ml/LN as2z溶液和
      2mL0.2ml/LH, SO;溶液,—组浸于冷水中, —组浸于热水中 。恒温后各组分别混合
      浸于热水
      中的两溶
      液混合后
      出现浑浊
      所需时间
      较短
      其他条件不变,升高温度,化学反应速率加快
      C
      向盛有5mL0.005ml fL Fecl3溶液的试管中 ,加入
      溶液。再加少量kcl固体 ,振荡
      溶液颜色变浅
      可逆反应
      Fe cI,(aq)+3K SCN/aq)
      =Fe(SCN)S(aq)+3K CI(aq) ,其他条件不变,增大kcl浓度,平衡逆向移动
      D
      室温下 ,用 50 mL玻璃注射器吸入 20m L N0: 和 的混合气体, 封闭体系 ,扩容至 40mL
      气体颜色比原平衡时深
      可逆反应
      2NO3(g)=N, lg) ,其他条件不变 ,减小压强, 平衡逆向移动
      属于第三周期元素 ,设 W 的最外层电子数是 a ,则 X 的最外层电子数是 a-1,· Z 的最外层电子数是 a+1 ,Y的电子数是 2+8+a ,X 、Z 的原子核外电子数之和等于 Y 的核外电子数 ,有(2+ a-1)+(2+ a+1)=2+8+a ,解得:
      a=6 ,则 X 是 N 元素 、W 是 O 元素 、Z 是 F 元素 、Y 是 S 元素, 结合元素周期律分析判断。 【详解】 A .W 是 O 元素, 无最高正价 ,Y 是 S 元素, 最高正价为+6 ,A 错误;
      B .简单氢化物的稳定性与元素非金属性—致 ,F 元素非金属性最强 ,其次是 O 元素 ,最小的是 S 元素 ,故简单氢化物稳定性:Z>W>Y ,B 错误;
      C .X 最高价氧化物对应的水化物是HNO,, 与其简单氢化物NH; 反应生成的NH, NO; 既有离子键又有共价键 ,C 正确;
      D .Y 是 S, 其简单离子核外电子有 3 层 ,W 、X 的简单离子电子均为2 层, 当层数相同质子数越大半径越小, 故离子半径:Y>X>W ,D 错误;
      故选 C。
      8. 五种短周期主族元素 X 、Y 、Z 、R 、W 的原子序数依次增大 ,形成的化合物结构如图所示 。X 在元素周期表中原子半径最小; 基态 Z 原子有 5 个原子轨道填充电子 ,有 3 个未成对电子 。下列说法错误的是
      A. 该化合物中所有原子都满足 稳定结构
      B. 电负性: R>Z>Y>X>W
      C. 这些元素中有 3 种在元素周期表的 p 区
      D. X 、W 均可与R 形成含有非极性共价键的二元化合物【答案】 A
      【解析】
      【分析】 五种短周期主族元素 X 、Y 、Z 、R 、W 的原子序数依次增大, 形成的化合物结构如图所示 。X 在元素周期表中原子半径最小 ,则 X 为H 元素;基态 Z 原子有 5 个原子轨道填充电子 ,有 3 个未成对电子 ,则 Z 的电子排布式为 1s22s22p3 ,Z 为 N 元素;在结构式中 ,Y 形成 4 个共价键, 则其最外层电子数为4, 其原子序数小于 7(N 元素) ,则 Y 的原子序数为6 ,其为C 元素;R 能形成二个共价键 ,其为O 元素;W 易失去 1 个电子 ,其最外层有 1 个电子 ,其为 Na 元素 。从而得出 X、Y 、Z 、R 、W 分别为 H 、C、N 、O、Na。
      【详解】 A. 该化合物中, 除 H 原子最外层有 2 个电子外 ,所有原子都满足8e- 稳定结构 ,A 错误;
      第 6页/共 24页
      B .X 、Y 、Z 、R 、W 分别为 H 、C 、N 、O 、Na ,依据元素的周期性递变规律 ,非金属性 O
      > N>C>H>Na ,元素的非金属性越强, 电负性越大 ,则电负性:O>N>C>H>Na ,B 正确;
      C. 这些元素中 ,C 、N 、O 3 种在元素周期表的 p 区 ,H 、Na 在 s 区 ,C 正确;
      D .X(H) 、W(Na)均可与 R(O)形成含有非极性共价键的二元化合物 H2O2 、Na2O2 ,D 正确;故选 A。
      9. 下图所示离子对应的钾盐易溶于水, 常被用来鉴别 Z 元素某种离子 。其中 X 、Y 、Z 为前四周期原子序数依次增大的三种元素 ,X 、Y 为相邻元素 ,Z 原子核外电子数是 X 、Y 原子质子数之和的 2 倍 。下列说法错误的是
      A. 该离子中σ键与π键的个数比为1:1
      B. X 、Y 的简单氢化物的中心原子杂化类型相同
      C. 基态 Z 原子的电子排布式: ls22s22p"3s23p'3d'
      D. 与 Y 同周期的主族元素中, 只有—种元素的第—电离能大于 Y 的第—电离能【答案】 C
      【解析】
      【分析】 X 、Y 、Z 为前四周期原子序数依次增大的三种元素 ,X 、Y 为相邻元素, 根据图示 ,Y 能形成 3
      个共价键 、X 能形成 4 个共价键, 则 X 是ⅣA 族元素 、Y 是ⅤA 族元素 ,Z 原子核外电子数是 X 、Y 原子质子数之和的 2 倍 ,则 X 是 C 元素 、Y 是 N 元素 ,Z 是 Fe 元素 。 k,[re(CN)]用来检验 。
      【详解】 A. 该离子是[Fe(CN), , CN- 中含 1 个 σ键 、2 个 键, Fe* 与CN- 通过配位键 ( σ 键) 结合 ,共 6 个配位键;因此σ 键总数为6 ( 配位键) +6 ( CN- 内 σ键) =12 , 露 键总数为6x2=12 , σ键与 键个数比为1:1 ,A 正确;
      B .X 的简单氢化物是CH, , 中心 C 原子杂化类型为SP' ;Y 的简单氢化物是NH; , 中心 N 原子杂化类型也为sp' , 二者杂化类型相同 ,B 正确;
      C. Z 是 Fe, 26 号 元 素 , 基 态 Fe 原 子 的 电 子 排 布 式 应 为 IS22s22p'3s23p'3d'4s2 , 而 非
      第 7页/共 24页
      ( 是 Fe" 的排布),C 错误;
      D. Y 是 N, 第二周期元素, 同周期主族元素中, 核电荷数增大, 第—电离能增大, 但 N 的电子排布式为IS'2s'2p' , 2p能级有 3 个电子 ,形成半充满稳定结构, 因此 N 的第—电离能大于 O ,则只有 F 元素的第—电离能大于 N 的第—电离能 ,D 正确;
      故答案选 C。
      10. 工业制硫酸的步骤中接触氧化的反应为 。在有 、无催化剂条件下S0: 氧化成S0, 过程中能量的变化如图所示 。450℃ 、 催化时 ,该反应机理为:反应
      ①: ;反应②: dH:

      下列说法正确的是
      A. 反应①的ASA H
      C. 反应②为决速步且山H: < I , 故降温有利于加快总反应速率
      D. 其他条件相同 ,增大起始OZ与 S0: 的投料比, 可提高S0: 的平衡转化率【答案】 D
      【解析】
      【详解】A. 由图可知 ,反应①为吸热反应,450℃条件下反应能自发进行 ,说明反应ΔH—TΔS<0 ,则反应的熵变ΔS 大于 0 ,A 错误;
      B. 由盖斯定律可知, 反应①× 2+反应②=总反应 ,则反应ΔH=2ΔH1+ΔH2, 由图可知, 反应①为吸热反应、反应②和总反应为放热反应 ,所以反应②的烩变小于总反应的烩变 ,B 错误;
      C. 降低温度, 反应① 、反应② 、总反应的反应速率均减小 ,C 错误;
      第 8页/共 24页
      D .其他条件相同 ,增大起始氧气与二氧化硫的投料比相当于增大氧气的浓度 ,平衡向正反应方向移动 ,二氧化硫的平衡转化率增大 ,D 正确;
      故选 D。
      11. 利用微生物脱盐燃料电池,可同时淡化盐水和处理氨氮废水(主要含NH),原理如图所示,下列说法正确的是
      A. 处理氨氮废水的过程实现了氮的固定
      B. M 膜为阴离子交换膜
      C. 负极的电极反应式为:
      D. 外电路转移 ,脱盐室质量减少 58.5g 【答案】 C
      【解析】
      【分析】 由题意可知 ,该装置是原电池 ,据图可知右侧电极上 C6H12O6 被氧化生成 CO2 ,所以右边为负极,左边为正极 ,硝酸根被还原生成氮气。
      【详解】 A. 氮的固定是指将空气中游离态的氮( 主要是 N2 ) 转化为化合态氮( 如氨 、硝酸盐等含氮化合物) 的过程 ,题中处理氨氮废水最后转化为氮气, 不属于氮的固定 ,A 错误;
      B. 脱盐室中 Na+ 向正极移动 ,Cl-向负极移动 。因此 M 需允许 Na+通过 ,应为阳离子交换膜 ,B 错误;
      C. 负极 C6H12O6 被氧化生成 CO2, 电极反应式为: C,H, O-24e'+6H,0-6CO,个+24H' ,C 正确;
      D. 外电路转移 1 ml e-时 ,脱盐室中 Na+和 NH ( 共 1ml) 向正极移动 、1mlCl-向负极移动 ,脱盐室质
      量减少无法计算 ,D 错误;
      故答案选 C。
      12. Ln-C0: 新型二次电池以Z和多孔pd纳米片为两极材料,分别以KOH 和 NacI 溶液为电解液,工作原理如图所示 ,双极膜中的HO解离成和0H 。下列说法错误的是
      第 9页/共 24页
      A. 放电时 ,a 极电势低于 b 极
      B. 放电时, 负极区域 pH 减小
      C. 充电时 ,双极膜中移向 a 极, OH- 移向 b 极
      D. 充电时 ,用铅蓄电池做电源 ,Y 极反应为: pb-2e+SO⃞=pbs ,
      【答案】 D
      【解析】
      【分析】 该装置既可作为原电池也可作为电解池, 作为原电池时 a 极为负极(Zn 失电子), 发生的反应是zn-2e-+40H-=zn(0H⃞ ; b 极 为 正 极 ( 得 电 子 ) , 发 生 的 反 应 是CO,+2e-+2H⃞=H COOH ;作为电解池时 a 极为阴极 ,b 极为阳极 ,据此分析:
      【详解】 A. 放电时 ,a 极为负极 ,b 极为正极 ,原电池中负极电势低于正极, 故 a 电极势低于 b 极 ,A 正确;
      B. 放电时, 负极反应为zn-2e"+40H-=zn(0H⃞ , 消耗OH- , 负极区域OH- 浓度减小 ,pH 减小, B 正确;
      C. 充电时 ,a 极为阴极 ,b 极为阳极; 向阴极(a 极)移动, 阴离子OH- 向阳极(b 极)移动 ,C 正确;
      D. 充电时 ,铅蓄电池做电源 ,b 极作为阳极与铅蓄电池的正极 Y( pbQ) 相连;铅蓄电池正极反应为: pb,+2e"+4H"+SO⃞=pbs ,+2H, O , 而 pb-2e+SO⃞=pbs ,是铅蓄电池负极(Pb) 的放电反应,
      D 错误;
      故答案选 D。
      13. 以铝土矿(主要成分为 ,含杂质si和 Ft0; )为原料 ,制备有机合成中的重要还原剂铝氢化钠
      ( )的—种工业流程如图:
      第 10页/共 24页
      已知: si在 “ 碱溶” 时生成了n(si02): n(Na, ) >3 的 “ 硅酸钠” 沉淀 。下列说法错误的是
      A. “ 碱溶” 时主要反应的离子方程式为:
      B. “ 反应 Ⅰ ” 部分化学原理与泡沫灭火器的原理相同
      C. “ 电解 Ⅰ ” 中可加入冰晶石(Na, AlF, )作助熔剂
      D. “ 反应Ⅲ ” 的化学方程式为:
      【答案】 B
      【解析】
      【分析】以铝土矿(主要成分为AI;0; ,含杂质si和 )为原料,制备有机合成中的重要还原剂铝氢化钠()的—种工业流程。“ 碱溶” 在过量 NaOH 溶液下将A1,0, 转化为NO[a1n1.] 、si转化为Nasi0; , 通过过滤 1 得到的滤渣 1 为 Ft0; ;往滤液中加NaHCO;溶液, NO[A1n1.] 可与
      NaHCO;反应生成Al(OH,沉淀和 ,电解 溶液阴极生成氢气和氢氧化钠,阳极生成氧气和 NaHCO; ,氢氧化钠 、碳酸氢钠可返回至“ 碱溶” 、“ 反应 Ⅰ ” 阶段循环利用,“ 过滤 Ⅱ ” 得到的氢氧化铝灼烧后生成氧化铝, 电解氧化铝生成金属铝 ,铝和氯气反应生成氯化铝 ,氯化铝和 NaH 反应可生成
      和氯化钠。
      【详解】 A.“ 碱溶” 时主要反应的离子方程式为A4,03+20H+3H:0=2Al1(OH), I ,A 正确;
      B.“ 反应 Ⅰ ” 是 与 NaHCO;反应生成Al(OH沉淀和Na, C0, , 是[Al(OH), I与HCO之间的中和反应, 而泡沫灭火器利用了 与 HCQ之间双水解, 故两者原理不同 ,B 错误;
      C.“ 电解 I” 是电解氧化铝, 由于其熔点较高 ,加入冰晶石降低其熔点 ,C 正确;
      D.“ 反应Ⅲ ” 是氯化铝和 NaH 反应可生成氯氢化钠和氯化钠, 方程式表示为4NaH+Alcl,-Na Al H;+3Nacl ,D 正确;
      故选 B。
      第 11页/共 24页
      14. —定量的c0: 与足量的碳在恒压密闭容器中发生反应:C(s)+c2lg)=2cl g) 。平衡时,体系中
      气体体积分数与温度的关系如下图所示 。下列说法错误的是
      A. 550℃平衡后 ,若充入惰性气体 ,则 、 vg 均减小, 平衡向右移动
      B. 650℃ , C0: 的平衡转化率为 25.0%
      C. T℃平衡后 ,若充入等物质的量的C0: 和CO , 平衡不移动
      D. 925℃平衡时 ,用平衡分压表示的化学平衡常数k,=24.0pg
      【答案】 D
      【解析】
      【详解】 A. 恒压充入惰性气体, 容器容积变大, 浓度降低 ,则 VE 、 vg均减小, 平衡向气体增大的方向移动, 即平衡正向移动 ,A 项正确;
      B. 设 CO2 为 1ml ,该条件下转化率为 x ,根据已知信息建立三段式
      , 650℃时 CO2 和 CO 的体积分数分别为 60%和40%, 即
      得到x=0.25 ,则c, 的平衡转化率为 25.0% ,B 项正确;
      C. 由图可知 ,T℃时, 反应达平衡后 CO 和 CO2 的体积分数都为 50%, 故充入等物质的量的这两种气体,平衡不移动 ,C 项正确;
      D. 925℃ 时 ,CO 的体积分数为 96%, 故 =23.04p 总 ,D 项错误;答案选 D。
      第 12页/共 24页
      15. 室温下, 向含足量AgBr 固体的悬浊液中 ,滴加饱和Nas203溶液 ,发生如下反应: Ag'+S: O;=
      、 ,随l gc(s:0;) 增大,平衡体系中l gc(M) 和l gc(N) 的变化如下图所示[M 代表Ag' 或 ,N 代表或 ] 。下列说法错误的是
      A. AgBr 的 K,=10-""
      B. 表示随 l gc(s,0; 的变化
      C. c(s:0;)-IX10"ml'L 时,
      D. 的平衡常数的值为1s 【答案】 C
      【解析】
      【分析】 在 AgBr 固体的悬浊液中, 溴离子浓度和银离子浓度相等 ,根据l gc(M) [M 代表Ag' 或 Br- ] ,a
      点 M 离子浓度相等, 向饱和溶液中滴加硫代硫酸钠溶液时 ,根据反应A'+S:0;= 、 可知溶液中银离子浓度减小 、溴离子浓度增大 ,得到曲线l, 表示溴离子浓度与硫代硫酸根离子浓度变化的关系; 曲线表示银离子浓度与硫代硫酸根离子浓度变化的关
      第 13页/共 24页
      系;再根据l gc(N) [N 代表或 ],溴化银与硫代硫酸钠溶液开始反应时, 溴化银主要转化为[Ag(S:0,] ,然后才继续转化为 ,则有溶液中
      小于 ,则直线.表示随 l gc(s:0; 变化的关系、
      直线表示随l gc(s:0;) 变化的关系;据此分析解答。
      【详解】A. 由图可知 ,溶液中l gc(s:0;)=-4.6 ,即c(s,0;)-10"ml1' 时 ,溶液中溴离子和银离子浓度分别为 和 ,则溴化银的溶度积常数
      K,IA gbr)=c(Ag")(Br)-10-""x10"=10-"" ,A 正确;
      B. 根据分析, 直线表示随l gc(s:0;) 变化的关系 ,B 正确;
      C. 根据图中曲线可知, 当c(s:0;)-IX10"ml'L 时 ,有l gc(Br) >>
      , 可得到> , 因c(Ag') 相同 ,则有
      , 最后得到浓度大小关系为:
      , C 错误;
      D. 当溶液中c(s,0;)-10"ml1' 时 ,此时有 , 同时根据 c 点有
      , 得到此时溶液中的 ,最后得到反应 的平衡常数为
      · 第 14页/共 24页
      , D 正确;
      故答案为:C。
      第Ⅱ卷(非选择题 共 55 分)
      16. 回答下列问题:
      (1) Na202 的电子式为_______。
      (2) 基态 N 原子的价层电子轨道表示式为_______。
      (3) 基态Ga原子的核外电子共有_______种空间运动状态。
      (4) 现代化学常用_______法测定分子的相对分子质量, 红外光谱可用于分析分子中含有何种化学键或
      _______。
      (5) CH, 分子的 VSEPR 模型名称为_______, H-C-H 的键角为_______。
      (6) 第四周期基态原子未成对电子数为 1 的元素有_______种。
      (7)P 原子的第—电离能大于 S 原子的第—电离能的原因:_______。
      【答案】(1) (2)
      (3) 16 (4) ①. 质谱 ②. 官能团
      (5) ①. 正四面体形 ②. 109"28'
      (6) 5 ( 7)P 原子的价层电子排布 3p 轨道是半充满的, 比较稳定, 电离能较高
      【解析】
      【小问 1 详解】
      Na2O2 是离子化合物, 由 Na+和过氧根离子()构成, 中两个 O 原子通过共用 1 对电子形成过氧键,
      每个 O 原子剩余的电子满足 8 电子稳定结构, 电子式如图所示:。 【小问 2 详解】
      基态 N 原子的价层电子为 2s22p3 ,2s 轨道容纳 2 个自旋相反的电子 ,2P 轨道为半充满状态(3 个电子分占不
      同轨道, 自旋方向相同) ,轨道表示式如图所示:。
      【小问 3 详解】
      第 15页/共 24页
      电子的空间运动状态由轨道决定(每个轨道对应 1 种状态) 。基态 Ga(原子序数· 31)的电子排布为1s22s22p63s23p63d104s24p1 ,轨道数: 1s(1)+2s(1)+2p(3)+3s(1)+3p(3)+3d(5)+4s(1)+4p(1)=16。
      【小问 4 详解】
      质谱法可通过测定分子离子峰的质荷比得到分子的相对分子质量;红外光谱能反映分子中化学键的振动频率 ,从而分析分子含有的化学键或官能团。
      【小问 5 详解】
      CH4 中心 C 原子的价层电子对数为 4(无孤电子对) ,VSEPR 模型为正四面体, 正四面体构型中 C-H 的键角为 。
      【小问 6 详解】
      第四周期(K-Kr)中, 未成对电子数为 1 的元素有:K(4s1) 、Sc(3d14s2) 、Cu(3d104s1) 、Ga(4s24p1) 、Br(4s24p5),共 5 种。
      【小问 7 详解】
      基态 P 原子的价电子排布为 3s23p3(3p 轨道半充满 ,处于稳定结构) ,基态 S 原子的价电子排布为 3s23p4 ,故P 的第—电离能大于 S。
      17. 四钼酸铵[(NH,), MO, O,·2H: O]的用途非常广泛,—种以钼精矿(主要含MOS: ,还含有CU 、Fe的化合物及si等)为原料制备四钼酸铵工艺流程如下图所示。
      (1)“ 焙烧” 时 MOS: 反应的化学方程式为_______。
      (2)“ 浸出” 时 MOO转化为MOO; ,“ 浸渣” 可以制备 溶液, 溶液经过“ 系列操作” : _______ 、_______ 、过滤 、洗涤 、干燥 ,得到绿矾[Fe s,·7H2O]晶体。
      (3)“ 净化” 时,“ 浸出液” 中残留的cu2* 、 Fe2* 转化为沉淀除去 。为了使cu2* 、 完全沉淀(残余离子浓度小于 ) ,应控制溶液的 pH 不小于_______ 。已知:①研究表明 ,该 “ 浸出液” 中
      c(s")与 pH 的关系为: l gc(s')-PH-15.1 ② k,(cus)=1x10" , K,(Fes)=1x10-"" 。
      (4)“ 沉淀” 时生成四钼酸铵沉淀的离子方程式为_______。
      第 16页/共 24页
      (5) 该流程中产生的工业废气可以回收利用, 实验原理如图 。装置b 中阴极的电极反应式为_______。
      (6) 四钼酸铵“ 热分解” 可以制备 。某些层状结构的 , 其结构与S0; 相似 ,此时MO 原子的杂化类型为_______杂化。
      (7) 工业上, 还可以在碱性环境下用 Na cIO 溶液和MOS: 反应制备钼酸盐, 同时生成副产品硫酸盐 ,补充该反应的离子方程式:_______。
      _______ _______ _______ _______ _______ _______ _______
      【答案】(1)
      (2) ①. 蒸发浓缩 ②. 冷却结晶
      (3)2 9 (4)
      (5) CO,+2e+2H'=H COOH
      (6) sp2
      (7) MOS,+ 9CI0'+ 60H'= MOO+2SO+9CI+ 3HO
      【解析】
      【分析】 钼精矿( 主要含 MS2, 还有 Cu 、Fe 的化合物及 SiO2 等) 通入氧气焙烧主要得到 MO3 和气体 SO2,铁和铜的氧化物, SiO2 ;浸出时 MO3 转化为Mf ,浸出液含Mf 和少量 Cu2+ 、Fe2+ ,加(NH4)2S 净化 ,Cu2+ 、Fe2+转化 CuS 、FeS 沉淀, 滤渣为 CuS 、FeS, 滤液主要含Mf , 滤液中加 NH4NO3 、HNO3 进行沉淀得到(NH4)2M4O13•2H2O;浸渣中的铁的氧化物先转化为硫酸亚铁 ,最终制得硫酸亚铁晶体 ,据此解答。
      【小问 1 详解】
      第 17页/共 24页
      焙烧产生的气体为二氧化硫 ,所以该步骤化学方程式为 ;
      【小问 2 详解】
      从 FeSO4 溶液到 FeSO4•7H2O 晶体的“ 系列操作” 为蒸发浓缩 、冷却结晶 、过滤 、洗涤 、干燥; 【小问 3 详解】
      Ksp 越小的越先沉淀 ,则 Cu2+先生成沉淀;要使 Cu2+浓度小于 1.0×10-5ml/L ,则 S2-浓度大于
      , 要使 Fe2+浓度小于 1.0×10-5ml/L ,则 S2-浓度大于
      , 综述 :c(S2-) 10-12.2 ml/L, 当 c(S2-)=10-12.2 ml/L 时 ,lg
      (10-12.2)=pH 15.1 ,pH=15.1-12.2=2.9, 综上所述, 为了使溶液中的杂质离子浓度小于 1.0×10-5ml/L ,应控制溶液的 pH 不小于2.9;
      【小问 4 详解】
      沉淀步骤中, 向含滤液中加 NH4NO3 、HNO3 “ 沉淀” 时生成(NH4)2M4O13•2H2O 的离子方程式为
      ;
      【小问 5 详解】
      NaHCO3 溶液能和 SO2 反应, 而不与 CO2 反应, 故装置 a 中溶液的作用是吸收废气中的 SO2, 并且转化为Na2SO3 进入电解池, 装置b 电解过程的阴极的 CO2 得到电子生成 HCOOH, 电极反应式为
      CO,+2e+2H'=H COOH ;
      【小问 6 详解】
      某些层状结构的 MO3 其结构与S0; 相似, SO3 中 S 的杂化方式为 sp2 杂化, 故 MO 原子的杂化类型为 sp2杂化;
      【小问 7 详解】
      根据得失电子守恒元素守恒及电荷守恒可确定离子方程式为

      【点睛】
      18. 三价铬cr(Ⅲ)是人体必需微量元素, 六价铬cr(Ⅵ)则是—类强致癌物。 (1) 纳米铁可将废水中的cr(Ⅵ)还原为cr(Ⅲ)。
      ①含cr(Ⅵ)物种的浓度随 pH 的变化如图所示。
      第 18页/共 24页
      H;cr 的两级电离常数的比值为_______(用含 M 、N 的式子表示, 下同); 当
      时, 溶液PH= _______。
      ②已知: 的 k,=6.3x10-" , PH=8 的废水中,纳米铁除去cr(Ⅵ)的离子方程式为_______ 。实验发现 ,在纳米铁中添加少量铜粉, 去除水体中cr(Ⅵ)的效率比纯纳米铁更高, 其原因是_______。
      (2) 溶液中存在多个平衡, 以下问题仅考虑如下平衡:
      ( ⅰ )cr,0;(aq)+H,0(1)=2H cr;(aq) (25℃)
      (ⅱ) H cr;(aq)=cr(aq)+H'(aq) K,=3.3x10-' (25℃)
      ①25℃ , 反应 的平衡常数K= _______(结果保留 2 位有效数字)。
      ②取适量k2cr z, 固体溶于水, 配成0.10ml/LK2cr z,溶液(25℃), 下列有关说法正确的有_______。
      A. 加入少量0.10m lIL 硫酸, 溶液的 pH 减小
      B. 加入少量水稀释, 溶液中离子总数不变
      C. 加入少量NaH 溶液, 反应( ⅰ )的平衡逆向移动
      D. 加入少量k:;c: , 固体 ,25℃重新平衡时, c'(H cr;) 与c(cr,0; 比值保持不变
      ③25℃时, 0.10ml/LK2cr z,溶液中随 pH 的变化关系如图。
      第 19页/共 24页
      当溶液PH =9.0 时 ,设cr 、 H cr7 与 的平衡浓度分别为x m lIL 、 、 zml lL ,则 x 、y 、z 之间的关系式为_______=0.10 ; PH=9,0 时溶液中H cr7 的平衡浓度为_______ ml/L (结果保留 2 位有效数字)。
      【答案】(1) ①. ②. ③. cr⃞+Fe+4H, O-cr(OH),+Fe(OH),+2OH ④.加入铜粉形成了原电池 ,加快了反应速率
      (2) ①. ssr " ②. AD ③. ④.
      【解析】
      【小问 1 详解】
      ①根据图示 ,pH = N 时 ,c(H2CrO4) = c(H cr7 ) 。根据 H2CrO4 的 Ka1 的表达式:
      , pH = M 时,c(H cr7 ) = c(cr ),根据 H2CrO4 的 t. 的表达式: , 因此, ;根据和 s. 的关系:
      , 当 c(H2CrO4) = c(cr )时:
      , 因此:
      ;
      ②在 pH = 8 时 ,c(OH-)= ,溶液中主要存在cr ,Fe 作为还原剂 ,将cr还原为 Cr3+, 自身最终被氧化为 Fe3+, 由图可知 ,c(Cr3+)>0.15ml/L ,则 Qc=c(Cr3+)c3(OH-)>cr10H), 的
      K,=6.3X10-" ,Cr3+和 Fe3+会分别转化为cr(OH);沉淀和Fe(OH)S沉淀 ,该反应中Fe 元素由 0 价上升· 第 20页/共 24页
      到+3 价 ,Cr 元素由+6 价下降到+3 价 ,根据得失电子守恒和原子守恒配平离子方程式为:
      cr⃞+Fe+4H, O-cr(OH),+Fe(OH),+2OH ,在纳米铁中加入少量铜粉后 ,Fe 和 Cu 可以形成原电池,原电池效应会显著加快电子转移速率 ,从而提高了去除水体中 Cr(VI)的效率。
      【小问 2 详解】
      ①由盖斯定律可知, 反应(i) + 2 反应(ii)得到 ,则该反应的平衡常数k=k, x(k,)= 3.0x10"x(3.3x10-")'x3.3x10-8 ;
      ②A .加入硫酸后, c(H") 增大 ,根据勒夏特列原理 ,反应(i)和 (ii)均会左移,但 增加的量远大于平衡移动减少的量, 因此 c(H") 仍然增大, 溶液的PH 会减小 ,A 正确;
      B.稀释溶液,根据勒夏特列原理 ,平衡会向粒子数增多 方向移动 ,反应(i)和(ii)均会右移 ,溶液中离子总数增大 ,B 错误;
      C. 加入 后, 溶液中 减小, 反应 (ii) 右移, 减小, 导致反应 (i) 右移 ,C 错误;
      D. 只与温度有关 ,加入 后, 不变 ,D 正确;故选AD;
      ③根据 Cr 元素守恒有 , 即 。由图可知, 当 PH=9,0 时, , 则c(cr z$)即 z 可忽略不计 ,物料守恒可近似为 。根据
      , 可得 。联立 和 ,解得

      19. 六氯化钨(WCl6)可用作有机合成催化剂,易潮解和升华。实验室中,先将三氧化钨(WO3)用 H2 还原为金属钨(W), 再制备 WCl6, 装置如图所示(夹持装置略)。
      第 21页/共 24页
      回答下列问题:
      (1) 将 WO3 用 H2 还原为 W ,该金属冶炼方法属于_______法。
      (2) 实验操作如下, 选填操作序号:_______。
      检查装置气密性→加入 WO3→通 N2 —段时间→加热管式电炉, 改通 H2 —段时间→_______→_______→ _______→再次通 N2 —段时间→_______(不可重复选择)。
      ①以 E 替换D;②停止通 H2;③冷却;④加热管式电炉至 1000℃ , 通 Cl2, 同时将电热丝温度保持在350℃
      (3) 实验室用 MnO2 制备 Cl2 化学方程式为_______ 。A 中盛放的试剂的名称为_______ ,C 中冷却水从_______(选填“ a” 或 “ b” )口通入 ,E 中 U 形管中碱石灰的作用是_______ 、_______。
      (4) 测定 WCl6 产品纯度的实验如下:
      ①称量 ag 样品(不考虑空气中水蒸气的干扰) ,将 WCl6 转化为可溶的 Na2WO4, 通过离子交换柱发生反应:

      ②交换结束后, 向所得含IO;的溶液中加入适量酸化的 KI 溶液 ,发生反应: IO;+5I'+6H'=3I,+3H,O 。
      ③充分反应后, 取 体积的溶液 ,用 c ml∙L-1 的 Na2S2O3 标准溶液滴定至溶液呈浅黄色 ,加几滴淀粉溶液后继续滴定 ,发生反应: , 滴定达终点时消耗 Na2S2O3 标准溶液bmL。
      滴定实验达终点的现象是_______;样品中 WCl6 (摩尔质量为 397g∙ml-1)的质量分数为_______%;已知:当I2 浓度很高时 ,与淀粉形成的蓝色复合物非常稳定 ,难以分解。若先加淀粉溶液 ,再用 Na2S2O3 标准溶液滴定至终点 ,则样品中 WCl6 质量分数的测定值将_______(填“ 偏高” “ 偏低” 或 “ 不变” )。
      【答案】(1)热还原 (2)③②①④
      (3) ①. Mn2+4Hcl(浓) ②. 浓硫酸 ③. b ④. 吸收多余氯气,
      防止污染空气 ⑤. 防止空气中的水蒸气进入 F
      (4) ①. 滴入最后半滴Na2S2O3 标准溶液,溶液由蓝色变无色,且半分钟内不恢复 ②. ③. · 第 22页/共 24页
      偏高
      【解析】
      【分析】将三氧化钨(WO3)用 H2 还原为金属钨(W),为防止空气与 H2 混合时发生爆炸,需先通 N2 排尽装置内的空气 ,然后用管式炉加热, 通 H2 将 WO3 还原为W 后, 改用 Cl2 与 W 反应 ,此时需将 D 装置换成 E装置,但在这个操作前,需将装置冷却,并先通 N2 排尽装置内的 H2,然后再通入 Cl2。加热管式电炉至 1000 ℃ , 通 Cl2, 同时将电热丝温度保持在 350℃ , 从而制得 WCl6。
      【小问 1 详解】
      将 WO3 用 H2 还原为 W ,是在加热条件下 ,用还原剂(H2)将 WO3 还原为 W ,该金属冶炼方法属于热还原法。 【小问 2 详解】
      由分析可知, 通入 H2 前, 需使用 H2 排尽装置内的空气, 防止 H2 、空气混合发生爆炸;通入 Cl2 前, 需使用 N2 排尽装置内的 H2, 防止 Cl2 、H2 混合发生爆炸 。所以实验操作顺序为:检查装置气密性→加入 WO3 →通 N2 —段时间→加热管式电炉, 改通 H2 —段时间→③冷却→②停止通 H2→①以 E 替换 D→再次通 N2 —段时间→④加热管式电炉至 1000℃ , 通 Cl2, 同时将电热丝温度保持在350℃ 。故选③②①④。
      【小问 3 详解】
      实验室用 MnO2 与浓盐酸反应制备 Cl2, 同时生成 MnCl2 和水 ,依据得失电子守恒 、原子守恒 ,可得出发生
      反应的化学方程式为Mn2+4Hcl(浓) 。A 装置用于干燥 Cl2,盛放的试剂的名称为:浓硫酸 ,C 中冷却水流向下进上出 ,即从 b 口通入 ,E 中 U 形管中碱石灰既处理 Cl2 又防止空气中水蒸气的进入 ,则作用是: 吸收多余氯气, 防止污染空气 、防止空气中的水蒸气进入 F。
      【小问 4 详解】
      (4) 测定 WCl6 产品纯度的实验如下:
      滴定前,I2 使淀粉溶液变蓝色,则滴定实验达终点的现象是:滴入最后半滴 Na2S2O3 标准溶液 ,溶液由蓝色变无色, 且半分钟内不恢复 。由反应可建立关系式:
      WCl6——Na2WO4——2NaIO3——6I2——12Na2S2O3 ,ag 样品配成的溶液, 共需要消耗 Na2S2O3 的物质的量为 b×10-3L×c ml∙L-1 ×5=5bc×10-3ml ,n ml,
      样品中 WCl6 (摩尔质量为 397g∙ml-1)的质量分数为 = %。已 知: 当 I2 浓度很高时, 与淀粉形成的蓝色复合物非常稳定 ,难以分解 。若先加淀粉溶液, 再用 Na2S2O3 标 准溶液滴定至终点 ,则消耗 Na2S2O3 标准溶液的体积偏大 ,计算所得样品中 WCl6 质量分数的测定值将偏高。
      第 23页/共 24页
      【点睛】 当 I2 浓度很高时 ,与淀粉形成的蓝色复合物非常稳定 ,难以分解 ,当加入刚好完全反应的 Na2S2O3标准溶液时,溶液的蓝色可能并未褪去,于是继续滴加 Na2S2O3 标准溶液,从而使所用 Na2S2O3 标准溶液体积偏大。
      第 24页/共 24页

      相关试卷

      黑龙江省哈尔滨市第三中学校2025-2026学年高二上学期1月期末考试化学试题(含答案):

      这是一份黑龙江省哈尔滨市第三中学校2025-2026学年高二上学期1月期末考试化学试题(含答案),共35页。试卷主要包含了 下列化学用语表示正确的是等内容,欢迎下载使用。

      黑龙江省哈尔滨市第三中学校2025-2026学年高一上学期1月期末化学试题(含答案):

      这是一份黑龙江省哈尔滨市第三中学校2025-2026学年高一上学期1月期末化学试题(含答案),共3页。

      黑龙江省哈尔滨市第三中学校2025-2026学年高二上学期1月期末化学试题:

      这是一份黑龙江省哈尔滨市第三中学校2025-2026学年高二上学期1月期末化学试题,共35页。试卷主要包含了5NA,5g,0ps,3x10-'等内容,欢迎下载使用。

      资料下载及使用帮助
      版权申诉
      • 1.电子资料成功下载后不支持退换,如发现资料有内容错误问题请联系客服,如若属实,我们会补偿您的损失
      • 2.压缩包下载后请先用软件解压,再使用对应软件打开;软件版本较低时请及时更新
      • 3.资料下载成功后可在60天以内免费重复下载
      版权申诉
      若您为此资料的原创作者,认为该资料内容侵犯了您的知识产权,请扫码添加我们的相关工作人员,我们尽可能的保护您的合法权益。
      入驻教习网,可获得资源免费推广曝光,还可获得多重现金奖励,申请 精品资源制作, 工作室入驻。
      版权申诉二维码
      期末专区
      • 精品推荐
      • 所属专辑9份
      欢迎来到教习网
      • 900万优选资源,让备课更轻松
      • 600万优选试题,支持自由组卷
      • 高质量可编辑,日均更新2000+
      • 百万教师选择,专业更值得信赖
      微信扫码注册
      手机号注册
      手机号码

      手机号格式错误

      手机验证码 获取验证码 获取验证码

      手机验证码已经成功发送,5分钟内有效

      设置密码

      6-20个字符,数字、字母或符号

      注册即视为同意教习网「注册协议」「隐私条款」
      QQ注册
      手机号注册
      微信注册

      注册成功

      返回
      顶部
      学业水平 高考一轮 高考二轮 高考真题 精选专题 初中月考 教师福利
      添加客服微信 获取1对1服务
      微信扫描添加客服
      Baidu
      map