


2026届呼和浩特市重点中学高考物理倒计时模拟卷含解析
展开 这是一份2026届呼和浩特市重点中学高考物理倒计时模拟卷含解析,共15页。
2.选择题必须使用2B铅笔填涂;非选择题必须使用0.5毫米黑色字迹的签字笔书写,字体工整、笔迹清楚。
3.请按照题号顺序在各题目的答题区域内作答,超出答题区域书写的答案无效;在草稿纸、试题卷上答题无效。
4.保持卡面清洁,不要折叠,不要弄破、弄皱,不准使用涂改液、修正带、刮纸刀。
一、单项选择题:本题共6小题,每小题4分,共24分。在每小题给出的四个选项中,只有一项是符合题目要求的。
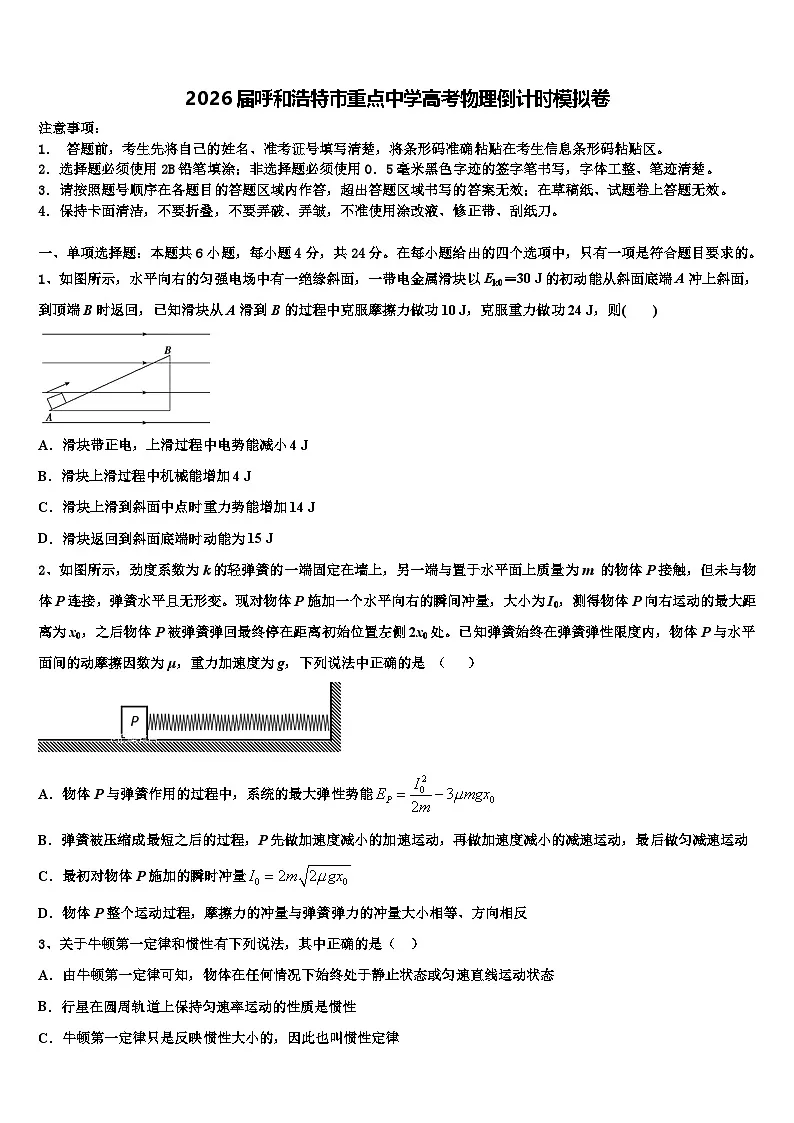
1、如图所示,水平向右的匀强电场中有一绝缘斜面,一带电金属滑块以Ek0=30 J的初动能从斜面底端A冲上斜面,到顶端B时返回,已知滑块从A滑到B的过程中克服摩擦力做功10 J,克服重力做功24 J,则( )
A.滑块带正电,上滑过程中电势能减小4 J
B.滑块上滑过程中机械能增加4 J
C.滑块上滑到斜面中点时重力势能增加14 J
D.滑块返回到斜面底端时动能为15 J
2、如图所示,劲度系数为k的轻弹簧的一端固定在墙上,另一端与置于水平面上质量为m 的物体P接触,但未与物体P连接,弹簧水平且无形变。现对物体P施加一个水平向右的瞬间冲量,大小为I0,测得物体P向右运动的最大距离为x0,之后物体P被弹簧弹回最终停在距离初始位置左侧2x0处。已知弹簧始终在弹簧弹性限度内,物体P与水平面间的动摩擦因数为μ,重力加速度为g,下列说法中正确的是 ( )
A.物体P与弹簧作用的过程中,系统的最大弹性势能
B.弹簧被压缩成最短之后的过程,P先做加速度减小的加速运动,再做加速度减小的减速运动,最后做匀减速运动
C.最初对物体P施加的瞬时冲量
D.物体P整个运动过程,摩擦力的冲量与弹簧弹力的冲量大小相等、方向相反
3、关于牛顿第一定律和惯性有下列说法,其中正确的是( )
A.由牛顿第一定律可知,物体在任何情况下始终处于静止状态或匀速直线运动状态
B.行星在圆周轨道上保持匀速率运动的性质是惯性
C.牛顿第一定律只是反映惯性大小的,因此也叫惯性定律
D.运动物体如果没有受到力的作用,将继续以同一速度沿同一直线运动
4、静电现象在自然界中普遍存在,下列不属于静电现象的是( )
A.梳过头发的塑料梳子吸起纸屑
B.带电小球移至不带电金属球附近,两者相互吸引
C.小线圈接近通电线圈过程中,小线圈中产生电流
D.从干燥的地毯走过,手碰到金属把手时有被电击的感觉
5、如图所示,在光滑水平面上有质量分别为、的物体A,B通过轻质弹簧相连接,物体A紧靠墙壁,细线连接A,B使弹簧处于压缩状态,此时弹性势能为,现烧断细线,对以后的运动过程,下列说法正确的是( )
A.全过程中墙对A的冲量大小为
B.物体B的最大速度为
C.弹簧长度最长时,物体B的速度大小为
D.弹簧长度最长时,弹簧具有的弹性势能
6、用一束紫外线照射某金属时不能产生光电效应,可能使该金属产生光电效应的措施是
A.改用红光照射
B.改用X射线照射
C.改用强度更大的原紫外线照射
D.延长原紫外线的照射时间
二、多项选择题:本题共4小题,每小题5分,共20分。在每小题给出的四个选项中,有多个选项是符合题目要求的。全部选对的得5分,选对但不全的得3分,有选错的得0分。
7、下列说法中正确的是 。
A.电子的衍射图样证实了实物粒子具有波动性
B.为了解释黑体辐射规律,普朗克提出电磁辐射的能量是量子化的
C.氢原子核外电子从半径较小的轨道跃迁到半径较大的轨道时,原子总能量减小
D.光电效应中极限频率的存在说明了光的波动性
8、如图所示,游乐场中,从高处A到水面B处有两条长度相等的光滑轨道.甲、乙两小孩沿不同轨道同时从A处自由滑向B处,下列说法正确的有
A.甲的切向加速度始终比乙的大
B.甲、乙在同一高度的速度大小相等
C.甲、乙在同一时刻总能到达同一高度
D.甲比乙先到达B处
9、两个等量同种电荷固定于光滑水平面上,其连线中垂线上有A、B、C三点,如图甲所示。一个电荷量为2C,质量为1kg的小物块从C点静止释放,其运动的v—t图像如图乙所示,其中B点处为整条图线切线斜率最大的位置(图中标出了该切线)。则下列说法正确的是( )
A.B点为中垂线上电场强度最大的点,场强E=1V/m
B.由C到A的过程中物块的电势能先减小后变大
C.由C点到A点的过程中,电势逐渐升高
D.A、B两点的电势之差
10、如图甲所示,两平行金属板A、B放在真空中,间距为d,P点在A、B板间,A板接地,B板的电势φ随时间t的变化情况如图乙所示,t=0时,在P点由静止释放一质量为m、电荷量为e的电子,当t=2T时,电子回到P点。电子运动过程中未与极板相碰,不计重力,则下列说法正确的是( )
A.φ1∶φ2=1∶2
B.φ1∶φ2=1∶3
C.在0~2T时间内,当t=T时电子的电势能最小
D.在0~2T时间内,电子的动能增大了
三、实验题:本题共2小题,共18分。把答案写在答题卡中指定的答题处,不要求写出演算过程。
11.(6分)图(甲)是演示简谐运动图像的装置,它由一根较长的细线和较小的沙漏组成。当沙漏摆动时,漏斗中的细沙均匀流出,同时匀速拉出沙漏正下方的木板,漏出的细沙在板上会形成一条曲线,这条曲线可以理解为沙漏摆动的振动图像。图(乙)是同一个沙漏分别在两块木板上形成的曲线(图中的虚线表示)。
(1)图(乙)的P处堆积的细沙比Q处_________________(选填“多”、“少”或“一样多”)。
(2)经测量发现图(乙)中OB=O′B′,若木板1的移动速度v1=3m/s,则木板2的移动速度v2=_________________。
12.(12分)某同学设计以下的实验测量某一小电动机的转速,实验主要步骤如下,完成下列填空。
(1)用游标卡尺测量电动机转轴的直径如图甲所示,测量值为_______。
(2)取一根柔软的无弹性的细线,把细线的一端用少许强力胶水固定在电动机的转轴上。
(3)如图乙所示,把细线的另一端用小夹与纸带的左端相连,让纸带水平穿过打点计时器的限位孔。打点计时器所用的交流电频率为。
(4)打开打点计时器,再开动电动机,细线顺次排列绕在电动机的转轴上,同时拉动纸带向左运动,打出的纸带如图丙所示。由以上数据计算电动机的转速为_______。(计算结果保留整数)
(5)实验中存在系统误差使测量结果偏大。写出造成该系统误差的一个原因:__________________________________________。
四、计算题:本题共2小题,共26分。把答案写在答题卡中指定的答题处,要求写出必要的文字说明、方程式和演算步骤。
13.(10分)如图,一上端开口、下端封闭的细长玻璃管,下部有长L1=66cm的水银柱,中间封有长L2=6.6cm的空气柱,上部有长L3=44cm的水银柱,此时水银面恰好与管口平齐.已知大气压强为P0=76cmHg.如果使玻璃管绕底端在竖直平面内缓慢地转动一周,求在开口向下和转回到原来位置时管中空气柱的长度.(封入的气体可视为理想气体,在转动过程中没有发生漏气.)
14.(16分)如图所示是个游乐场地,半径为的光滑四分之一圆弧轨道与长度为的水平传送带平滑连接,传送带沿顺时针方向匀速运动,速度大小为,传送带端靠近倾角为30°的足够长斜面的底端,二者间通过一小段光滑圆弧(图中未画出)平滑连接,滑板与传送带和斜面间相对运动时的阻力分别为正压力的和。某少年踩着滑板从点沿圆弧轨道由静止滑下,到达点时立即向前跳出。该少年离开滑板后,滑板以的速度返回,少年落到前方传送带上随传送带一起匀速运动的相同滑板上,然后一起向前运动,此时滑板与点的距离为。已知少年的质量是滑板质量的9倍,不计滑板的长度以及人和滑板间的作用时间,重力加速度,求:
(1)少年跳离滑板时的速度大小;
(2)少年与滑板到达传送带最右侧端的速度大小;
(3)少年落到滑板上后至第一次到达斜面最高点所用的时间(结果保留两位小数)。
15.(12分)如图所示,一直角三角形ABC处于匀强电场中(电场未画出),,,三角形三点的电势分别为,(,为已知量)。有一电荷量为、质量为的带电粒子(重力不计)从A点以与AB成角的初速度向左下方射出,求:
(1)求电场强度E;
(2)设粒子的运动轨迹与的角平分线的交点为G,求粒子从A点运动到G点的时间t。
参考答案
一、单项选择题:本题共6小题,每小题4分,共24分。在每小题给出的四个选项中,只有一项是符合题目要求的。
1、A
【解析】
A.动能定理知上滑过程中
代入数值得
电场力做正功,滑块带正电,电势能减小4J,A正确;
B.由功能关系知滑块上滑过程中机械能的变化量为
即机械能减小6J,B错误;
C.由题意知滑块上滑到斜面中点时克服重力做功为12J,即重力势能增加12J,C错误;
D.由动能定理知,所以滑块返回到斜面底端时动能为10J,D错误.
故选A。
【点睛】
解决本题的关键掌握功能关系,知道重力做功等于重力势能的变化量,合力做功等于动能的变化量,除重力以外其它力做功等于机械能的变化量,电场力做功等于电势能的变化量.
2、C
【解析】因物体整个的过程中的路程为4x0,由功能关系可得: ,可知, ,故C正确;当弹簧的压缩量最大时,物体的路程为x0,则压缩的过程中由能量关系可知: ,所以:EP=−μmgx0(或EP=3μmgx0).故A错误;弹簧被压缩成最短之后的过程,P向左运动的过程中水平方向上受到弹簧的弹力和滑动摩擦力,滑动摩擦力不变,而弹簧的弹力随着压缩量的减小而减小,可知物体先做加速度先减小的变加速运动,再做加速度增大的变减速运动,最后物体离开弹簧后做匀减速运动;故B错误;物体P整个运动过程,P在水平方向只受到弹力与摩擦力,根据动量定理可知,摩擦力的冲量与弹簧弹力的冲量的和等于I0,故D错误.故选C.
点睛:本题分析物体的受力情况和运动情况是解答的关键,要抓住加速度与合外力成正比,即可得到加速度是变化的.运用逆向思维研究匀减速运动过程,求解时间比较简洁.
3、D
【解析】
A.根据牛顿第一定律知,物体只有在不受外力,或者所受合外力为零时,才能处于静止或匀速直线运动状态,A错误;
B.行星在圆周轨道上保持匀速率运动是由于受到改变运动状态的万有引力作用,其运动状态是不断变化的,则B项错误;
C.牛顿第一定律反映物体具有惯性这种性质,并不能反映物体惯性的大小,C错误;
D.运动物体如果没有受到力的作用,将保持原来的速度做匀速直线运动,D项中说法符合牛顿第一定律,D正确;
故选D。
4、C
【解析】
梳子与头发摩擦会产生静电,吸起纸屑,是静电现象,不符合题意.故A错误;带电小球移至不带电金属附近,两者相互吸引属于静电感应现象,是静电现象,不符合题意.故B错误;小线圈接近通电线圈过程中,小线圈中产生电流属于电磁感应现象,不属于静电现象.故C正确.从干燥的地毯上走过,手碰到金属把手时有被电击的感觉是由于摩擦会产生静电,也是静电现象,不符合题意.故D错误;本题选不属于静电现象的,故选C.
点睛:静电是因为摩擦使物体带电的现象,平时所见到的摩擦起电现象都是一种静电现象.如:塑料的梳子梳理干燥的头发的时候,头发和梳子会粘在一起,而且会产生噼啪的响声;玻璃棒和丝绸摩擦,用玻璃棒可以吸引碎纸片玻璃棒带正电,丝绸带负电;毛皮和橡胶棒摩擦也产生静电,现象和上面一样橡胶棒带负电,毛皮带正电;注意闪电不属于静电,静电积累到一定程度,正负电子引诱,而产生的放电现象.
5、C
【解析】
AB.当弹簧第一次恢复原长时A恰好离开墙壁,此过程弹性势能转化为物体B的动能,由能量守恒
求得
该速度就是B的最大速度,此过程A的动量始终为零,对A由动量定理
对B由动量定理
解得
选项AB错误;
C.以后的运动过程中物体A将不再与墙壁有力的作用,A、B系统动量守恒,当弹簧长度最长时,A、B速度相同,根据动量守恒
代入得
C正确;
D.弹簧长度最长时
则
选项D错误。
故选C。
6、B
【解析】
发生光电效应的原因是入射的光子能量超过了金属表面电子逸出的逸出功,若不能发生光电效应,说明入射光子能量过小,频率太低,应该换用频率更高的入射光,对照选项B对.
二、多项选择题:本题共4小题,每小题5分,共20分。在每小题给出的四个选项中,有多个选项是符合题目要求的。全部选对的得5分,选对但不全的得3分,有选错的得0分。
7、AB
【解析】
A.电子的衍射图样证实了实物粒子的波动性,故A正确;
B.为了解释黑体辐射规律,普朗克提出电磁辐射的能量的量子化,故B正确;
C.氢原子核外电子从半径较小的轨道跃迁到半径较大的轨道时,电子的动能减小,原子总能量增大,故C错误;
D.光电效应现象说明了光的粒子性,并不是波动性,故D错误。
故选AB。
8、BD
【解析】
试题分析:由受力分析及牛顿第二定律可知,甲的切向加速度先比乙的大,后比乙的小,故A错误;由机械能守恒定律可知,各点的机械能保持不变,高度(重力势能)相等处的动能也相等,故B错误;由甲乙的速度时间图像可知C错误D正确
考点:牛顿第二定律;机械能守恒定律
9、AD
【解析】
两个等量的同种正电荷,其连线中垂线上电场强度方向由O点沿中垂线指向外侧;电量为2C的小物块仅在运动方向上受电场力作用从C点到B到A运动的过程中,根据v-t图可知在B点的加速度,可知物体先做加速度增大后做加速度减小的加速运动,判断电荷所受电场力大小变化情况和加速度变化情况,由牛顿第二定律求出电场强度的最大值。根据电势能的变化,分析电势的变化。由动能定理求AB间的电势差。
【详解】
A.由乙图可知,物体在B点加速度最大,且加速度为
根据
可知B点的场强最大,为E=1V/m,故A正确;
B.从C到A的过程中,电场力一直做正功,电势能一直减小,故B错误;
C.从C到A一直沿着电场线运动,电势逐渐降低,故C错误;
D.从B到 A的过程中,根据动能定理,得
代入数据得UBA=5V,则
即
故D正确。
故选AD。
【点睛】
明确等量同种电荷电场的特点是解本题的关键,据v-t图获取加速度、速度、动能等物理量是解本题的突破口。
10、BD
【解析】
AB.电子在0~T时间内向上加速运动,设加速度为a1,在T~2T时间内先向上减速到零后向下加速回到原出发点,设加速度为a2,则
解得
由于
则
φ1∶φ2=1∶3
选项A错误,B正确;
C.依据电场力做正功最多,电势能最小,而0~T内电子做匀加速运动,T~2T之内先做匀减速直线运动,后反向匀加速直线运动,因φ2=3φ1,t1时刻电子的动能
而粒子在t2时刻的速度
故电子在2T时的动能
所以在2T时刻电势能最小,故C错误;
D.电子在2T时刻回到P点,此时速度为
(负号表示方向向下)
电子的动能为
根据能量守恒定律,电势能的减小量等于动能的增加量,故D正确。
故选BD。
三、实验题:本题共2小题,共18分。把答案写在答题卡中指定的答题处,不要求写出演算过程。
11、多 4m/s
【解析】
(1)[1]在图(乙的处时,沙摆的速度最小,在处时,沙摆的速度最大,所以堆积的细沙比处多;
(2)[2]根据单摆周期公式:
它们在同一地点,且摆长相同,则周期相同,设为,段经历的时间是:
段经历的时间为:
设板长为,则:
比较可得:
。
12、0.50 48 细线有直径
【解析】
(1)[1]游标卡尺的主尺示数为。游标尺的0刻线与主尺的某刻线对齐,示数为0,则测量值为
(4)[2]取纸带上的段计算纸带运动的速度,有
该速度即为电动机转动时转轴边缘的线速度。转轴边缘做圆周运动,则转速
(5)[3]细线有直径,在轴上绕行的过程相当于增大了转轴的直径,而上式仍按电动机原有直径进行计算,得到的计算值偏大。
四、计算题:本题共2小题,共26分。把答案写在答题卡中指定的答题处,要求写出必要的文字说明、方程式和演算步骤。
13、在开口向下管中空气柱的长度为12cm,到原来位置时管中空气柱的长度是9.2cm.
【解析】
设玻璃管开口向上时,空气柱压强为
①
(式中ρ和g分别表示水银的密度和重力加速度.)
玻璃管开口向下时,原来上部的水银有一部分会流出,封闭端会有部分真空.设此时开口端剩下的水银柱长度为x,则
②
(P2管内空气柱的压强.)由玻意耳定律得
③
(式中,h是此时空气柱的长度,S为玻璃管的横截面积.)
由①②③式和题给条件得
h=12cm ④
从开始转动一周后,设空气柱的压强为P3,则
⑤
由玻意耳定律得
⑥
(式中,h′是此时空气柱的长度.由①②③⑤⑥解得:
h′≈9.2cm
14、 (1) ;(2);(3)
【解析】
(1)少年与滑板从点沿圆弧下滑到点的过程中机械能守恒,设少年的质量为,滑板的质量为,则,有
少年跳离板的过程中,少年与滑板水平方向动量守恒,根据动量守恒定律有
解得少年跳离滑板时的速度大小
(2)少年跳上滑板的过程中,少年与滑板水平方向的动量守恒,设传送带速度为,则有
假设少年与滑板在传送带上可以达到与传送带相同的速度,对少年与滑板在传送带上做匀减速直线运动的过程应用牛顿第二定律有
设此过程中少年与滑板位移为,由运动学公式有
解得
由于
因此假设成立,即少年与滑板在传送带上先做匀减速运动,速度与传送带速度相同后随传送带一起匀速运动,到达传送带最右侧端的速度为
(3)设少年与滑板在传送带上做匀减速直线运动的时间为,则
设少年与滑板在传送带上做匀速直线运动的时间为,则
设少年与滑板冲上斜面后的加速度大小为,根据牛顿第二定律有
设少年与滑板在斜面上向上运动的时间为,则
设少年与滑板在传送带和斜面上运动的总时间为,则
解得
15、(1);(2)。
【解析】
(1)如图所示,由题意可知,AC边的中点D与B点的电势相等,且AC=2BC=2L,故BCD构成正三角形,则BD是电场中的一条等势线,电场方向与CB成角斜向上。
由几何关系可得
(2)分析可知,粒子的初速度方向与电场方向垂直,故粒子沿初速度的方向做匀速直线运动,则有
沿垂直于初速度的方向做匀加速运动,故有
且
联立解得
相关试卷
这是一份2026届呼和浩特市重点中学高考物理倒计时模拟卷含解析,共15页。
这是一份2026届海北市重点中学高考物理倒计时模拟卷含解析,共16页。试卷主要包含了考生必须保证答题卡的整洁等内容,欢迎下载使用。
这是一份2026届黑龙江省哈尔滨市呼兰区第一中学高考物理倒计时模拟卷含解析,共15页。试卷主要包含了,粒子进入磁场的初速度为等内容,欢迎下载使用。
相关试卷 更多
- 1.电子资料成功下载后不支持退换,如发现资料有内容错误问题请联系客服,如若属实,我们会补偿您的损失
- 2.压缩包下载后请先用软件解压,再使用对应软件打开;软件版本较低时请及时更新
- 3.资料下载成功后可在60天以内免费重复下载
免费领取教师福利 




.png)




