搜索
      上传资料 赚现金

      2026届广西壮族自治区柳州市柳州高级中学高考物理倒计时模拟卷含解析

      • 418 KB
      • 2026-01-11 20:38:00
      • 12
      • 0
      • 教习网用户9316179
      加入资料篮
      立即下载
      2026届广西壮族自治区柳州市柳州高级中学高考物理倒计时模拟卷含解析第1页
      高清全屏预览
      1/14
      2026届广西壮族自治区柳州市柳州高级中学高考物理倒计时模拟卷含解析第2页
      高清全屏预览
      2/14
      2026届广西壮族自治区柳州市柳州高级中学高考物理倒计时模拟卷含解析第3页
      高清全屏预览
      3/14
      还剩11页未读, 继续阅读

      2026届广西壮族自治区柳州市柳州高级中学高考物理倒计时模拟卷含解析

      展开

      这是一份2026届广西壮族自治区柳州市柳州高级中学高考物理倒计时模拟卷含解析,共14页。
      2.选择题必须使用2B铅笔填涂;非选择题必须使用0.5毫米黑色字迹的签字笔书写,字体工整、笔迹清楚。
      3.请按照题号顺序在各题目的答题区域内作答,超出答题区域书写的答案无效;在草稿纸、试题卷上答题无效。
      4.保持卡面清洁,不要折叠,不要弄破、弄皱,不准使用涂改液、修正带、刮纸刀。
      一、单项选择题:本题共6小题,每小题4分,共24分。在每小题给出的四个选项中,只有一项是符合题目要求的。
      1、物块M在静止的传送带上匀加速下滑时,传送带突然转动,传送带转动的方向如图中箭头所示.则传送带转动后( )
      A.M减速下滑
      B.M仍匀加速下滑,加速度比之前大
      C.M仍匀加速下滑,加速度与之前相同
      D.M仍匀加速下滑,加速度比之前小
      2、关于自由落体运动,平抛运动和竖直上抛运动,以下说法正确的是
      A.只有前两个是匀变速运动
      B.三种运动,在相等的时间内速度的增量大小相等,方向不同
      C.三种运动,在相等的时间内速度的增量相等
      D.三种运动在相等的时间内位移的增量相等
      3、用甲、乙、丙三种单色光在同一个光电管上做光电效应实验,发现光电流I与电压U的关系如图所示,下列说法正确的是
      A.甲、乙两种单色光的强度相同
      B.单色光甲的频率大于单色光丙的频率
      C.三种单色光在同种介质中传播时,丙的波长最短
      D.三种单色光中,丙照射时逸出光电子的最大初动能最小
      4、如图所示,两根平行金属导轨置于水平面内,导轨之间接有电阻R。金属棒ab与两导轨垂直并保持良好接触,整个装置放在匀强磁场中,磁场方向垂直于导轨平面向下(方向不变),现使磁感应强度随时间均匀减小,ab始终保持静止。下列说法正确的是( )
      A.ab中的感应电流方向由b到a
      B.电阻R的热功率逐渐变小
      C.ab所受的安培力逐渐减小
      D.ab所受的静摩擦力保持不变
      5、关于静电场的描述正确的是
      A.电势降低的方向就是电场线方向
      B.沿着电场线方向电场强度一定减小
      C.电场中电荷的受力方向就是电场强度的方向.
      D.电场中电场强度为零的地方电势不一定为零
      6、关于近代物理学,下列说法正确的是( )
      A.α射线、β射线和γ射线中,γ射线的电离能力最强
      B.根据玻尔理论,氢原子在辐射光子的同时,轨道也在连续地减小
      C.卢瑟福通过对α粒子散射实验的研究,揭示了原子核的组成
      D.对于某种金属,超过极限频率的入射光频率越高,所产生的光电子的最大初动能就越大
      二、多项选择题:本题共4小题,每小题5分,共20分。在每小题给出的四个选项中,有多个选项是符合题目要求的。全部选对的得5分,选对但不全的得3分,有选错的得0分。
      7、一列周期为0.8 s的简谐波在均匀介质中沿x轴传播,该波在某一时刻的波形如图所示;A、B、C是介质中的三个质点,平衡位置分别位于2 m、3 m、6 m 处.此时B质点的速度方向为-y方向,下列说法正确的是( )
      A.该波沿x轴正方向传播,波速为10 m/s
      B.A质点比B质点晚振动0.1 s
      C.B质点此时的位移为1 cm
      D.由图示时刻经0.2 s,B质点的运动路程为2 cm
      E.该列波在传播过程中遇到宽度为d=4 m的障碍物时不会发生明显的衍射现象
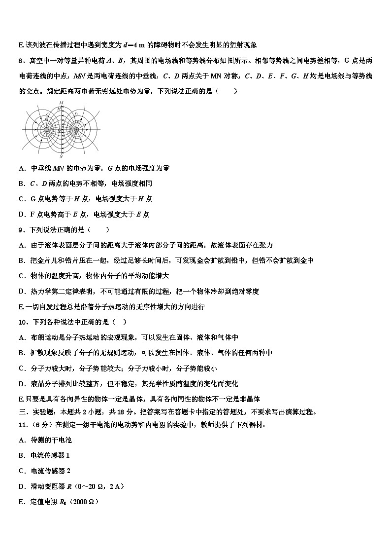
      8、真空中一对等量异种电荷A、B,其周围的电场线和等势线分布如图所示。相邻等势线之间电势差相等,G点是两电荷连线的中点,MN是两电荷连线的中垂线,C、D两点关于MN对称,C、D、E、F、G、H均是电场线与等势线的交点。规定距离两电荷无穷远处电势为零,下列说法正确的是( )
      A.中垂线MN的电势为零,G点的电场强度为零
      B.C、D两点的电势不相等,电场强度相同
      C.G点电势等于H点,电场强度大于H点
      D.F点电势高于E点,电场强度大于E点
      9、下列说法正确的是( )
      A.由于液体表面层分子间的距离大于液体内部分子间的距离,故液体表面存在张力
      B.把金片儿和铅片压在一起,经过足够长时间后,可发现金会扩散到铅中,但铅不会扩散到金中
      C.物体的温度升高,物体内分子的平均动能增大
      D.热力学第二定律表明,不可能通过有限的过程,把一个物体冷却到绝对零度
      E.一切自发过程总是沿着分子热运动的无序性增大的方向进行
      10、下列各种说法中正确的是( )
      A.布朗运动是分子热运动的宏观现象,可以发生在固体、液体和气体中
      B.扩散现象反映了分子的无规则运动,可以发生在固体、液体、气体的任何两种中
      C.分子力较大时,分子势能较大;分子力较小时,分子势能较小
      D.液晶分子排列比较整齐,但不稳定,其光学性质随温度的变化而变化
      E.只要是具有各向异性的物体一定是晶体,具有各向同性的物体不一定是非晶体
      三、实验题:本题共2小题,共18分。把答案写在答题卡中指定的答题处,不要求写出演算过程。
      11.(6分)在测定一组干电池的电动势和内电阻的实验中,教师提供了下列器材:
      A.待测的干电池
      B.电流传感器1
      C.电流传感器2
      D.滑动变阻器R(0~20 Ω,2 A)
      E.定值电阻R0(2000 Ω)
      F.开关和导线若干
      某同学发现上述器材中没有电压传感器,但给出了两个电流传感器,于是他设计了如图甲所示的电路来完成实验。
      (1)在实验操作过程中,如将滑动变阻器的滑片P向右滑动,则电流传感器1的示数将________;(选填“变大”“不变”或“变小”)
      (2)图乙为该同学利用测出的实验数据绘出的两个电流变化图线(IA—IB图象),其中IA、IB分别代表两传感器的示数,但不清楚分别代表哪个电流传感器的示数。请你根据分析,由图线计算被测电池的电动势E=________V,内阻r=__________Ω;
      (3)用上述方法测出的电池电动势和内电阻与真实值相比,E________,r________。(选填“偏大”或“偏小”)
      12.(12分)小宇同学利用如图甲所示的装置验证动能定理,遮光条的宽度d为图乙中的游标卡尺(游标有十个分度)所示,其中托盘的质量为m=10g,每个砝码的质量均为m=10g,小车和遮光条以及传感器的总质量为M=100g,忽略绳子与滑轮之间的摩擦。小宇做了如下的操作:
      ①滑块上不连接细绳,将长木板的右端适当垫高,以平衡摩擦力;
      ②取5个砝码放在小车上,让小车由静止释放,传感器的示数为F,记录遮光条经过光电门时的挡光时间为Δt;
      ③测出遮光条距离光电门的间距为s,如图丙所示;
      ④从小车上取一个砝码放在托盘上,并将小车由同一位置释放,重复②,直到将砝码全部放在托盘中;
      由以上操作分析下列问题:
      (1)遮光条的宽度d为________mm,遮光条到光电门的间距s为___________m;
      (2)用以上的字母表示遮光条经过光电门时的速度的表达式为_____________________;
      (3)在②过程中细绳的拉力所做的功为________,所对应动能的变化量为____________;(用字母表示)
      (4)在上述过程中如果将托盘及盘中砝码的总重力计为F′,则F′所做的功为________,所对应系统的动能的变化量为______________________;(用字母表示)
      (5)如果以F′为纵轴,Δt的______________为横轴,该图线为直线,由题中的条件求出图线的斜率k,其大小为_____________________(结果保留两位有效数字)。
      四、计算题:本题共2小题,共26分。把答案写在答题卡中指定的答题处,要求写出必要的文字说明、方程式和演算步骤。
      13.(10分)如图所示,间距为L、光滑的足够长的金属导轨(金属导轨的电阻不计)所在斜面倾角为,两根同材料、长度均为L、横截面均为圆形的金属棒 CD、PQ放在斜面导轨上,已知CD棒的质量为m、电阻为R,PQ棒的圆截面的半径是CD棒圆截面的2倍.磁感应强度为B的匀强磁场垂直于导轨所在平面向上,两根劲度系数均为k、相同的弹簧一端固定在导轨的下端,另一端连着金属棒CD.开始时金属棒CD静止,现用一恒力平行于导轨所在平面向上拉金属棒PQ,使金属棒PQ由静止开始运动,当金属棒PQ达到稳定时,弹簧的形变量与开始时相同.已知金属棒PQ开始运动到稳定的过程中通过CD棒的电荷量为q,此过程可以认为CD棒缓慢地移动,已知题设物理量符合的关系式,求此过程中(要求结果均用mg、k、来表示):
      (1)CD棒移动的距离;
      (2)PQ棒移动的距离;
      (3)恒力所做的功.
      14.(16分)如图所示,MNPQ是边长为的正方形匀强磁场区域,磁场方向垂直于MNPQ平面。电子从电极K处由静止开始经电势差为U的电场加速后,从MN的中点垂直于MN射入匀强磁场区域,经磁场偏转后恰好从P点射出。已知电子的质量为m、电荷量为e,不计电子重力。求:
      (1)电子射入匀强磁场时的速度大小;
      (2)匀强磁场区域中磁感应强度的大小和方向。
      15.(12分)一组同学设计了如图所示的玩具轨道,轨道光滑且固定在竖直面内,由竖直部分AB和半径为R的圆弧BCD组成,B与圆心O等高,C为最低点,OD与OC的夹角为。让质量为m的小球(可视为质点)从A点由静止开始运动,运动过程中始终受到大小为mg的水平向左的恒力作用。小球经D点时对轨道的压力大小为2mg。求
      (1)A、B间的距离h;
      (2)小球离开D点后再经过多长时间才能再回到轨道上?
      参考答案
      一、单项选择题:本题共6小题,每小题4分,共24分。在每小题给出的四个选项中,只有一项是符合题目要求的。
      1、C
      【解析】
      传送带静止时,物块加速向下滑,对物块受力分析,垂直传送带方向
      平行传送带斜向下
      所以
      传送带突然向上转到,物块依然相对传送带向下运动,受力没有变化,摩擦力依然平行传送带向上,所以小物块加速度不变,所以C正确,ABD错误;
      故选C。
      2、C
      【解析】
      A.平抛运动、竖直上抛运动、斜抛运动和自由落体运动都是仅受重力,加速度为g,方向不变,都是匀变速运动。故A错误;
      BC.速度增量为△v=g△t,故速度增量相同,故B错误,C正确;
      D.做自由落体运动的位移增量为
      △h=g(t+△t)2−gt2=gt△t+g△t2,
      竖直上抛运动的位移增量为
      △h′=v0(t+△t)− g(t+△t)2−vt+gt2=v0△t−gt△t−g△t2
      两者不等,故D错误;
      故选C。
      3、C
      【解析】
      A、甲乙两种单色光对应的遏止电压相同,则两种光的频率相同,但加正向电压时甲的饱和电流更大,说明甲光的光更强;故A错误.
      B、D、由光电效应方程和可知遏止电压越大时,对应的光的频率越大,故;三种光照射同一金属,飞出的光电子的最大初动能关系为;故B,D均错误.
      C、光在同种介质中传播的速度相同,由可得,;故C正确.
      故选C.
      4、C
      【解析】
      A.磁感应强度均匀减小,磁通量减小,根据楞次定律得,ab中的感应电流方向由a到b,故A错误;
      B.由于磁感应强度均匀减小,根据法拉第电磁感应定律
      可知,感应电动势恒定,则感应电流不变,由公式可知,电阻R的热功率不变,故B错误;
      C.根据安培力公式F=BIL知,电流I不变,B均匀减小,则安培力减小,故C正确;
      D.导体棒受安培力和静摩擦力处于平衡,则
      安培力减小,则静摩擦力减小,故D错误。
      故选C。
      5、D
      【解析】
      A.沿电场线方向电势降低,电势降低最快的方向是电场线方向,故A项错误;
      B.负点电荷形成的电场,沿着电场线方向电场强度增大,故B项错误;
      C.电场中正电荷的受力方向与电场强度的方向相同,电场中负电荷的受力方向与电场强度的方向相反,故C项错误;
      D.电势具有相对性,电场中电场强度为零的地方电势不一定为零,故D项正确。
      6、D
      【解析】
      A.α、β、γ三种射线中,γ射线的穿透本领比较强,而电离能力最强是α射线,故A错误;
      B.玻尔理论认为原子的能量是量子化的,轨道半径也是量子化的,故氢原子在辐射光子的同时,轨道不是连续地减小,故B错误;
      C.卢瑟福通过对α粒子散射实验的研究,提出原子核式结构学说,故C错误;
      D.根据光电效应方程知,超过极限频率的入射频率越高,所产生的光电子的最大初动能就越大,故D正确。
      故选D。
      二、多项选择题:本题共4小题,每小题5分,共20分。在每小题给出的四个选项中,有多个选项是符合题目要求的。全部选对的得5分,选对但不全的得3分,有选错的得0分。
      7、BCD
      【解析】
      由题图知,波长λ=8 m,则波速为v=m/s=10 m/s.此时B质点的速度方向为-y方向,由波形的平移法知,该波沿x轴负方向传播,故A错误;A质点与B质点平衡位置相距x=1 m,则波从B质点传到A质点的时间t=s=0.1 s,故B正确;B质点此时的位移为y=sinπ cm=1 cm,故C正确;由题图所示时刻经 0.2 s=T,由波形平移法可知,x=5 m处质点的状态传到B质点,B质点的运动路程为s=2y=2 cm,故D正确;因该列波的波长为8 m,则该列波在传播过程中遇到宽度为d=4 m的障碍物时会发生明显的衍射现象,故E错误.
      8、CD
      【解析】
      AC.根据题设条件和电场线、等势线分布可以知道,中垂线所有点的电势为零,电场强度是G点最大,向上和向下电场强度逐渐减小,A错误、C正确;
      B.沿电场线方向电势降低,C、D两点电势不等,场强大小相等,方向不同,B错误;
      D.根据电场线疏密程度可知,F点的场强大于E点,,,D正确.
      故选CD。
      9、ACE
      【解析】
      A.液体表面层分子间距离大于液体内部分子间距离,故液体表面存在张力,故A正确;
      B.一切物质的分子处于永不停息的无规则运动之中,当铅片与金片接触时,会有一些铅的分子进入金片,同时,金的分子也会进入铅片,故B错误;
      C.温度是分子平均动能的标志,则温度升高,物体内分子平均动能增大,故C正确;
      D.根据热力学第三定律知,绝对零度只能接近,不可能达到,故D错误;
      E.根据热力学第二定律可知,一切自发过程总是沿着分子热运动的无序性增大的方向进行,故E正确。
      故选ACE。
      10、BDE
      【解析】
      A.布朗运动是悬浮在液体、气体中的固体小颗粒的运动,所以只能发生在液体和气体中,故A错误;
      B.扩散现象是两种物质的分子相互进入对方,可在固、液、气三种物质中任两种中发生,故B正确;
      C.当分子力表现为引力时,随分子间的距离增大,分子力先增后减,但分子势能一直增大,故C错误;
      D.液晶分子在特定的方向排列比较整齐,具有各向异性,但分子排列不稳定,外界条件的微小变化都会引起液晶分子排列的变化,从而改变液晶的某些性质,如温度、压力和外加电压等的变化,都会引起液晶光学性质的变化,故D正确;
      E.单晶体的物理性质是各向异性,多晶体和非晶体的物理性质是各向同性,故E正确。
      故选BDE。
      三、实验题:本题共2小题,共18分。把答案写在答题卡中指定的答题处,不要求写出演算过程。
      11、变小 3.0 2.0 偏小 偏小
      【解析】
      (1)[1].滑动变阻器在电路中应起到调节电流的作用,滑片P向右滑动时 R值减小,电路总电阻减小,总电流变大,电源内阻上电压变大,则路端电压减小,即电阻R0上电压减小,电流减小,即电流传感器1的示数变小。
      (2)[2][3].由闭合电路欧姆定律可得
      I1R0=E-(I1+I2)r
      变形得
      由数学知可知图象中的
      由图可知
      b=1.50
      k=1×10-3
      解得
      E=3 .0V
      r=2.0 Ω。
      (3)[4][5].本实验中传感器1与定值电阻串联充当电压表使用,由于电流传感器1的分流,使电流传感器2中电流测量值小于真实值,而所测量并计算出的电压示数是准确的,当电路短路时,电压表的分流可以忽略不计,故短路电流为准确的,则图象应以短流电流为轴向左下转动,如图所示,故图象与横坐标的交点减小,电动势测量值减小;图象的斜率变大,故内阻测量值小于真实值。
      12、12.0 1.44 Fs F′s 倒数的二次方 7.9×10-6~8.1×10-6
      【解析】
      (1)[1]该游标卡尺的读数为
      12mm+0×0.1mm=12.0mm
      [2]刻度尺要估读,读数为s=1.44m。
      (2)[3]当时间间隔比较小时,平均速度约等于某一位置或某一时刻的瞬时速度,故由平均速度公式可得,经过光电门位置的速度
      (3)[4][5]传感器的示数为细绳的拉力,则其做功为Fs,所对应动能的变化量为
      (4)[6][7]F′所做的功为F′s,所对应动能的变化量为
      (5)[8][9]由动能定理
      整理得
      图像为直线的条件是横坐标为Δt倒数的二次方,该图线的斜率为
      代入数据得
      k=8.0×10-6
      四、计算题:本题共2小题,共26分。把答案写在答题卡中指定的答题处,要求写出必要的文字说明、方程式和演算步骤。
      13、 (1) (2) (3)
      【解析】
      PQ棒的半径是CD棒的2倍,PQ棒的横截面积是CD棒横截面积的4倍,PQ棒的质量是CD棒的质量的4倍,所以,PQ棒的质量:
      由电阻定律可知PQ棒的电阻是CD棒电阻的即:
      两棒串联的总电阻为:
      (1)开始时弹簧是压缩的,当向上的安培力增大时,弹簧的压缩量减小,安培力等于CD棒重力平行于斜面的分量时,弹簧恢复到原长,安培力继续增大,弹簧伸长,由题意可知,当弹簧的伸长量等于开始的压缩量时达到稳定状态,此时的弹力与原来的弹力大小相等、方向相反.两弹簧向上的弹力等于CD棒重力平行于斜面的分量,即:
      弹簧的形变量为:
      CD棒移动的距离:
      (2)在达到稳定过程中两棒之间距离增大,由两金属棒组成的闭合回路中的磁通量发生变化,产生感应电动势为:
      感应电流为:
      所以,回路中通过的电荷量即CD棒中的通过的电荷量为:
      由此可得两棒距离增大值:
      PQ棒沿导轨上滑距离应为CD棒沿斜面上滑距离和两棒距离增大值之和
      PQ棒沿导轨上滑距离为:
      (3)CD棒受力平衡,安培力为
      金属棒PQ达到稳定时,它受到的合外力为零,向上的恒力等于向下的安培力和重力平行于斜面的分量,
      即恒力:
      恒力做功为:
      14、 (1);(2),方向垂直于纸面向里
      【解析】
      (1)电子在加速场中由动能定理可得:

      解得:

      (2)电子在区域内做匀速圆周运动,由题意可做出运动轨迹如图:
      由几何关系可得:

      洛伦兹力提供向心力:

      解得:

      由左手定则可判断:磁感应强度的方向垂直于纸面向里。
      15、(1)2R(2)2
      【解析】
      (1)小球经过D点时,受到水平力mg与重力mg的合力,方向沿D点的切线方向。轨道对小球的支持力提供向心力:
      小球从A到D过程,根据动能定理:
      解得:
      h=2R
      (2)小球离开D点后,做匀变速直线运动。根据牛顿第二定律:
      根据匀变速直线运动规律,小球再次回到D点经历的时间:
      可得:

      相关试卷

      2026届广西壮族自治区柳州市柳州高级中学高考物理倒计时模拟卷含解析:

      这是一份2026届广西壮族自治区柳州市柳州高级中学高考物理倒计时模拟卷含解析,共14页。

      2026届广西梧州市贺州市高考物理倒计时模拟卷含解析:

      这是一份2026届广西梧州市贺州市高考物理倒计时模拟卷含解析,共16页。

      2026届广西贺州市平桂管理区平桂高级中学高考物理倒计时模拟卷含解析:

      这是一份2026届广西贺州市平桂管理区平桂高级中学高考物理倒计时模拟卷含解析,共16页。

      资料下载及使用帮助
      版权申诉
      • 1.电子资料成功下载后不支持退换,如发现资料有内容错误问题请联系客服,如若属实,我们会补偿您的损失
      • 2.压缩包下载后请先用软件解压,再使用对应软件打开;软件版本较低时请及时更新
      • 3.资料下载成功后可在60天以内免费重复下载
      版权申诉
      若您为此资料的原创作者,认为该资料内容侵犯了您的知识产权,请扫码添加我们的相关工作人员,我们尽可能的保护您的合法权益。
      入驻教习网,可获得资源免费推广曝光,还可获得多重现金奖励,申请 精品资源制作, 工作室入驻。
      版权申诉二维码
      欢迎来到教习网
      • 900万优选资源,让备课更轻松
      • 600万优选试题,支持自由组卷
      • 高质量可编辑,日均更新2000+
      • 百万教师选择,专业更值得信赖
      微信扫码注册
      手机号注册
      手机号码

      手机号格式错误

      手机验证码 获取验证码 获取验证码

      手机验证码已经成功发送,5分钟内有效

      设置密码

      6-20个字符,数字、字母或符号

      注册即视为同意教习网「注册协议」「隐私条款」
      QQ注册
      手机号注册
      微信注册

      注册成功

      返回
      顶部
      学业水平 高考一轮 高考二轮 高考真题 精选专题 初中月考 教师福利
      添加客服微信 获取1对1服务
      微信扫描添加客服
      Baidu
      map