





所属成套资源:重庆市第八中学2026届高三上学期1月一模各学科试卷及答案
重庆市第八中学2025-2026学年高三上学期一模生物试题(Word版附解析)
展开 这是一份重庆市第八中学2025-2026学年高三上学期一模生物试题(Word版附解析),文件包含重庆市第八中学校2026届高三一模考试生物试题Word版含解析docx、重庆市第八中学校2026届高三一模考试生物试题Word版无答案docx等2份试卷配套教学资源,其中试卷共32页, 欢迎下载使用。
题卡上填写清楚。
2.每小题选出答案后,用 2B 铅笔把答题卡上对应题目的答案标号涂黑。如需改动,用橡皮擦干净
后,再选涂其他答案标号。在试题卷上作答无效。
3.考试结束后,请将本试卷和答题卡一并交回。满分 100 分,考试用时 75 分钟。
一、选择题:本题共 15 小题,每小题 3 分,共 45 分。在每小题给出的四个选项中,只有一项是符
合题目要求的。
1. 羽衣甘蓝果茶作为近期流行的“健康饮品”,其成分与人体健康密切相关。下列叙述错误的是( )
A. 果茶中的水可参与细胞化学反应并能成为细胞结构成分
B. 果茶中的钾、钠等,进入人体后主要以无机盐离子的形式存在
C. 果茶中的蔗糖经消化水解为单糖后,可为细胞的生命活动提供能量
D. 果茶中含有的脂肪,是构成人体细胞膜的主要成分并参与血液中脂质运输
【答案】D
【解析】
【详解】A、水是细胞内的良好溶剂,可参与水解、光合作用等化学反应,同时也是细胞结构的重要组成(如
结合水),A 正确;
B、钾、钠等无机盐在人体内主要以离子形式存在,对维持细胞渗透压和酸碱平衡有重要作用,B 正确;
C、蔗糖为二糖,需在消化道水解为单糖后才能被细胞吸收,经呼吸作用氧化分解为生命活动供能,C 正确;
D、构成细胞膜的主要成分是磷脂,而非脂肪,参与血液中脂质运输的是胆固醇,脂肪的主要功能是储能和
保温,D 错误。
故选 D。
2. DNA 中的遗传信息可以通过复制、转录和翻译而流动。据图分析,以下错误的是( )
第 1页/共 21页
A. 该 DNA 可能存在于原核和真核细胞中,酶 B 和酶 C 均能催化 DNA 解旋
B. R 环中存在 5 种含氮碱基和 8 种核苷酸,且嘌呤总数与嘧啶总数不一定相等
C. 酶 B 作用于氢键并向右移动,下方的酶 A 沿着非模板链左侧向右移动也作用于氢键
D. 若该 DNA 含有 4 种碱基,腺嘌呤有 a 个,占该区段全部碱基的比例为 b,则胞嘧啶为 a(1/2b-1)个
【答案】C
【解析】
【详解】A、原核细胞中转录和翻译可同步进行;真核细胞的线粒体或叶绿体 DNA 复制,转录和翻译也可
同步进行,符合图示过程。酶 B(解旋酶)在复制中打开双链,酶 C(RNA 聚合酶)在转录中解开局部双
链,A 正确;
B、图示 R 环由 DNA 单链与 DNA-RNA 杂交链共同构成,含 DNA 的脱氧核苷酸和 RNA 的核苷酸共 8 种,
含 A、T、C、G、U 五种含氮碱基,杂交链的嘌呤(A+G)与嘧啶(U+C)在互补配对中数量相等,但另
一条 DNA 单链中嘌呤和嘧啶数量不一定相等,B 正确;
C、酶 B 是 DNA 复制时的解旋酶,作用于氢键并向右移动,而酶 A 是 DNA 聚合酶,在 DNA 复制过程中,
沿着模板链移动,作用于磷酸二酯键,并非氢键,C 错误;
D、已知腺嘌呤有 a 个,占该区段全部碱基的比例为 b,那么该区段全部碱基总数为 a/b 个。根据碱基互补
配对原则,腺嘌呤(A)和胸腺嘧啶(T)数量相等,胞嘧啶(C)和鸟嘌呤(G)数量相等,所以胞嘧啶个
数为(a/b-2a)/2 =a(1/2b-1)个,D 正确。
故选 C。
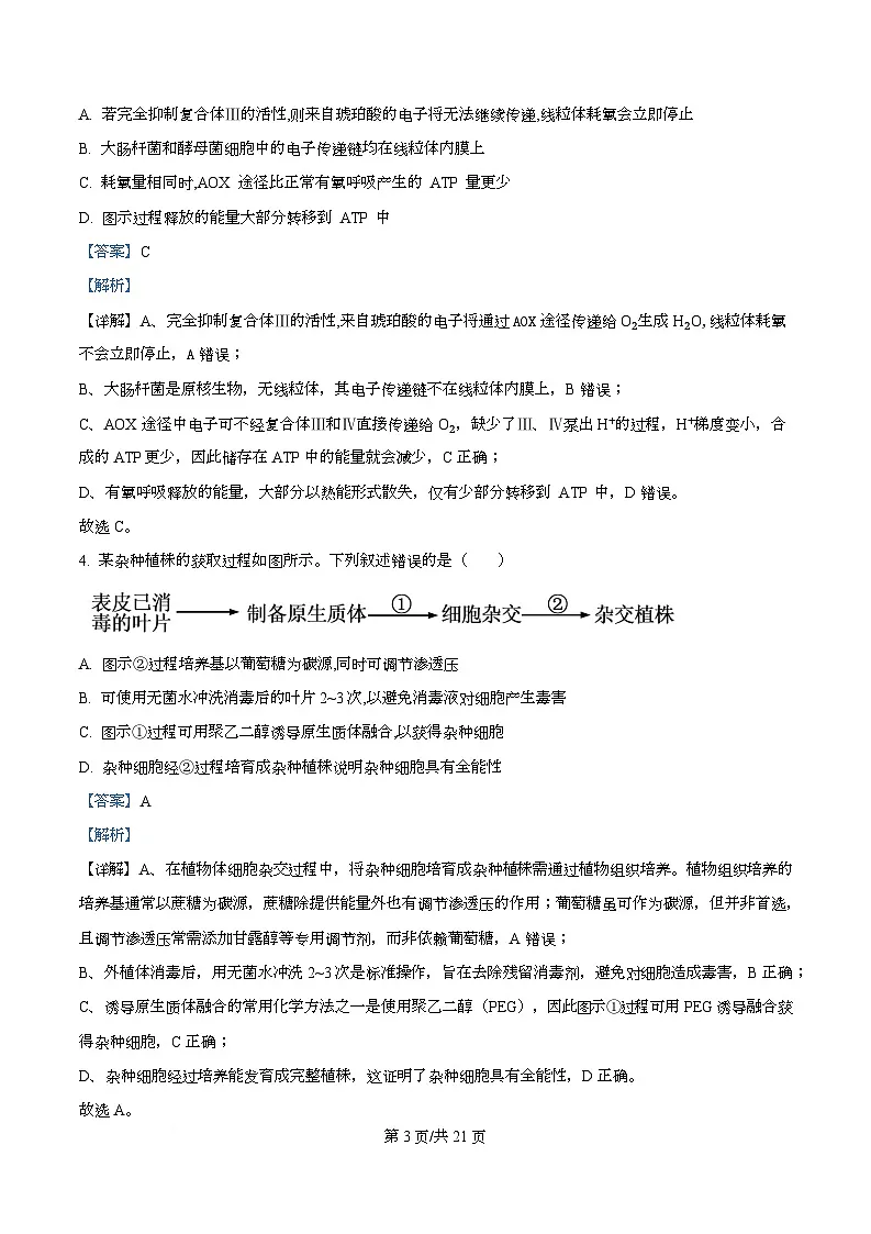
3. 如图为线粒体内膜电子传递链示意图。电子传递释放的能量用于建立膜两侧 H⁺浓度差 (电化学势能)。在
氧化酶 AOX 参与下,电子可不经复合体Ⅲ和Ⅳ直接传递给 O₂生成 H₂O,此途径称为 AOX 途径。已知复合体
Ⅰ、Ⅲ、Ⅳ兼具传递电子和泵出 H⁺的功能,ATP 合成酶可利用 H⁺梯度驱动 ATP 合成。下列叙述正确的是
( )
第 2页/共 21页
A. 若完全抑制复合体Ⅲ的活性,则来自琥珀酸的电子将无法继续传递,线粒体耗氧会立即停止
B. 大肠杆菌和酵母菌细胞中的电子传递链均在线粒体内膜上
C. 耗氧量相同时,AOX 途径比正常有氧呼吸产生的 ATP 量更少
D. 图示过程释放的能量大部分转移到 ATP 中
【答案】C
【解析】
【详解】A、完全抑制复合体Ⅲ的活性,来自琥珀酸的电子将通过 AOX 途径传递给 O₂生成 H₂O,线粒体耗氧
不会立即停止,A 错误;
B、大肠杆菌是原核生物,无线粒体,其电子传递链不在线粒体内膜上,B 错误;
C、AOX 途径中电子可不经复合体Ⅲ和Ⅳ直接传递给 O₂,缺少了Ⅲ、Ⅳ泵出 H⁺的过程,H⁺梯度变小,合
成的 ATP 更少,因此储存在 ATP 中的能量就会减少,C 正确;
D、有氧呼吸释放的能量,大部分以热能形式散失,仅有少部分转移到 ATP 中,D 错误。
故选 C。
4. 某杂种植株的获取过程如图所示。下列叙述错误的是( )
A. 图示②过程培养基以葡萄糖为碳源,同时可调节渗透压
B. 可使用无菌水冲洗消毒后的叶片 2~3 次,以避免消毒液对细胞产生毒害
C. 图示①过程可用聚乙二醇诱导原生质体融合,以获得杂种细胞
D. 杂种细胞经②过程培育成杂种植株说明杂种细胞具有全能性
【答案】A
【解析】
【详解】A、在植物体细胞杂交过程中,将杂种细胞培育成杂种植株需通过植物组织培养。植物组织培养的
培养基通常以蔗糖为碳源,蔗糖除提供能量外也有调节渗透压的作用;葡萄糖虽可作为碳源,但并非首选,
且调节渗透压常需添加甘露醇等专用调节剂,而非依赖葡萄糖,A 错误;
B、外植体消毒后,用无菌水冲洗 2~3 次是标准操作,旨在去除残留消毒剂,避免对细胞造成毒害,B 正确;
C、诱导原生质体融合的常用化学方法之一是使用聚乙二醇(PEG),因此图示①过程可用 PEG 诱导融合获
得杂种细胞,C 正确;
D、杂种细胞经过培养能发育成完整植株,这证明了杂种细胞具有全能性,D 正确。
故选 A。
第 3页/共 21页
5. 甲型流感病毒是一种 RNA 病毒,其表面的 H 蛋白和 N 蛋白是主要抗原,研究者对免疫后小鼠血清中 N 蛋
白抗体和 H 蛋白抗体进行检测,结果如图,下列叙述错误的是( )
A. 根据实验结果,H 蛋白作为疫苗免疫效果更好
B. 用 H 蛋白作疫苗更易激活细胞毒性 T 细胞,利于清除感染细胞
C. 接种疫苗后效果不好,可能与疫苗株和流行株间的抗原差异相关
D. 某感染者核酸检测呈阳性,进行 H 蛋白抗体、N 蛋白抗体检测可能均为阴性
【答案】B
【解析】
【详解】A、相同稀释度下,H 蛋白抗体的荧光值远高于 N 蛋白抗体,且随稀释度增加,H 蛋白抗体荧光
值下降幅度更小,说明 H 蛋白诱导产生的抗体与抗原结合强度更大,免疫效果更好,A 正确;
B、图中探究的是体液免疫的效果,不涉及细胞免疫,故无法确定是否容易激活细胞毒性 T 细胞,B 错误;
C、疫苗的免疫效果依赖抗原与特定抗体的识别,若疫苗株和流行株的抗原(H/N 蛋白)存在差异,机体产
生的抗体无法有效识别流行株病毒,会导致疫苗效果不佳,C 正确;
D、核酸检测阳性说明体内有病毒,但感染初期机体可能尚未启动免疫应答产生抗体,因此此时 H、N 蛋
白抗体检测可能均为阴性,D 正确。
故选 B。
6. 水稻在成熟期如遇连续阴雨,部分种子会在穗上发芽。研究发现,该过程与 SD6 基因和 ICE2 基因有关,机理
如图甲,温度对这两个基因表达的影响如图乙所示。下列相关叙述错误的是( )
第 4页/共 21页
A. 连续阴雨会影响种子自由水含量
B. 种子萌发过程中,涉及淀粉转化为可溶性糖
C. 敲除了 SD6 基因的水稻种子更容易发生穗上发芽
D. 根据图甲和图乙分析,水稻种子在室温下更容易萌发
【答案】C
【解析】
【详解】A、阴雨环境湿度大,种子吸水,自由水含量上升,A 正确;
B、种子萌发时淀粉水解为麦芽糖、葡萄糖(可溶性糖)供能,B 正确;
C、敲除 SD6 基因对脱落酸的合成抑制减弱,脱落酸含量高,不容易发生穗上发芽,C 错误;
D、室温下 SD6 高表达,ICE2 表达被抑制,ABA 含量降低,利于种子萌发,D 正确。
故选 C。
7. TRPV1 是一种通道蛋白,能被辣椒素、高温等激活引起阳离子内流,引起相应的感觉。为探究其功能,科学
家利用野生型和 TRPV1 基因敲除小鼠进行实验,结果如图。下列分析错误的是( )
A. 推测 TRPV1 位于感觉神经元末梢的膜上
B. 据图甲推测,野生型小鼠对饮水中添加辣椒素的反应有利于小鼠躲避伤害
C. 据图乙推测,敲除型小鼠被注射辣椒素后会产生灼热感导致体温上升
D. 两种小鼠在体温发生变化时均能通过神经一体液调节最终维持稳态
第 5页/共 21页
【答案】C
【解析】
【详解】A、TRPV1 是一种通道蛋白,能被辣椒素、高温等激活引起阳离子内流,引起相应的感觉,据此
推测, TRPV1 位于感觉神经元末梢的膜上,A 正确;
B、图 1 显示,野生型小鼠对饮水中添加辣椒素表现为饮水量下降,进而可推测饮水量的减少有利于小鼠躲
避伤,B 正确;
C、图 2 显示,敲除型小鼠注射辣椒素后体温上升,因而,该小鼠不会表现灼热感,反而应该有冷感,C 错
误;
D、野生型小鼠和敲除型小鼠的体温调节中枢是正常的,因而在体温发生变化时均能通过神经一体液调节最
终维持稳态,图示的结果也是这样的,D 正确。
故选 C。
8. 重庆缙云山是我国亚热带常绿阔叶林的典型代表,林冠层遮阴会抑制种子萌发和幼苗生长。科研人员对部
分区域内栲树的种群动态进行了长期监测。研究发现,栲树种群可分为幼树(≤10 年)、中树(11~30 年)、成年
树(31~50 年)、老树(>50 年)四个等级,栲树生殖成熟年龄约 36.3 年,而老树繁殖能力大大下降,记录的部分数
据如下。下列分析错误的是( )
年份 幼树占比 中树占比 成年树占比 老树占比 出生率 死亡率
2018 35% 40% 20% 5% 12.8‰ 4 2‰
2023 28% 32% 30% 10% 8.5‰ 6.1‰
A. 2018 年栲树种群的年龄结构为增长型,预测未来种群数量可能增加
B. 2023 年栲树种群出生率小于 2018 年,可能与该种群中有效繁殖个体比例下降有关
C. 2023 年幼树占比下降,主要是因为幼树死亡率升高
D. 栲树种群密度的调查可采用样方法,样方面积大小可通过栲树的分布状况来确定
【答案】C
【解析】
【详解】A、2018 年栲树幼树(35%)与中树(40%)占比高,出生率(12.8‰)显著大于死亡率(4.2‰),
符合增长型年龄结构的特征,未来种群数量可能增加,A 正确;
B、2023 年出生率(8.5‰)低于 2018 年(12.8‰),题干指出栲树生殖成熟年龄约 36.3 年(属成年树),且
第 6页/共 21页
老树繁殖能力下降。2023 年成年树占比由 20%升至 30%,但老树占比由 5%升至 10%,有效繁殖个体比例
可能因老树增多而下降,导致出生率降低,B 正确;
C、2023 年幼树占比下降(35%→28%),但死亡率数据为种群整体水平(2018 年 4.2‰→2023 年 6.1‰),
无法直接说明幼树死亡率升高。题干强调“林冠层遮阴抑制种子萌发和幼苗生长”,暗示幼树减少主要受
出生率下降(种子萌发受抑制)影响,而非死亡率升高,C 错误;
D、栲树作为植物,种群密度调查适用样方法,样方面积需根据其分布类型(如均匀分布、集群分布)确定,
D 正确。
故选 C。
9. 科研团队对重庆金佛山生态系统进行长期监测发现,优势乔木山毛榉会通过“大年”和“小年”的交替
繁殖策略适应环境。相关信息如下表。下列分析错误的是( )
时期 山毛榉策略 鼠类种群数量 蛇类行为 /种群状态
大年 集中高产种子 显著增加 食物 (鼠类)充足,种群稳定
鼠类对其取食压力增加,减 追踪鼠类气味迁移至相应区域觅 小年 因食物匮乏下降
少产种、积累养分 食
A. 山毛榉种子的产量波动会影响生态系统的能量流动方向
B. 蛇类通过气味追踪鼠类属于化学信息,体现信息传递调节种间关系的功能
C. 鼠类种群数量随种子产量波动,反映生态系统具有负反馈调节机制
D. 生态系统的稳定性依赖于生物成分间的相互作用及三大功能的正常进行
【答案】A
【解析】
【详解】A、生态系统的能量流动方向是单向的,由食物链和食物网决定(如“山毛榉→鼠类→蛇类”的固
定传递方向)。山毛榉种子产量的波动会影响各营养级的生物数量和能量传递效率,但不会改变能量流动的
方向(能量始终从低营养级流向高营养级),A 错误;
B、蛇类追踪的鼠类气味是化学物质(如信息素),属于化学信息,信息传递的核心功能之一是调节种间关
系(如蛇与鼠的捕食关系),以维持生态系统的稳定,B 正确;
C、鼠类种群数量随种子产量波动(种子多→鼠类数量增加,种子少→鼠类数量下降),当鼠类数量过多时,
山毛榉会通过“小年”减少产种来抑制鼠类数量增长,这是典型的负反馈调节,体现了生态系统的自我调
节能力,C 正确;
第 7页/共 21页
D、生态系统的稳定性依赖于两方面:一是生物成分间的相互作用(如种间竞争、捕食、共生等);二是三
大功能(能量流动、物质循环、信息传递)的正常进行,二者共同维持生态系统的结构与功能稳定,D 正
确。
故选 A。
10. 某鸟类尾羽颜色由 A/a、B/b 和 D/d 三对完全显性且独立遗传的等位基因共同控制,其中一对等位基因仅
位于 Z 染色体上,其基因表达与性状关系如图所示。让显性纯合白色雄鸟与隐性纯合白色雌鸟杂交,子一代随
机交配,子二代只有雌鸟的尾羽出现了紫色和红色。自然种群中尾羽为紫色和红色的鸟类更能吸引异性,但也
更容易被天敌发现而被捕食。下列分析正确的是( )
A. 自然种群中紫色和红色尾羽的鸟将越来越多
B. 自然选择对该鸟类尾羽颜色的综合作用将使该鸟类不能发生进化
C. 子一代基因型为 BbDdZAZa 与 BbDdZAW
D. 子二代雌性中尾羽为紫色的比例是 9/32
【答案】CD
【解析】
【详解】A、自然种群中尾羽为紫色和红色的鸟类更能吸引异性,但也更容易被天敌发现而被捕食,紫色和
红色尾羽的鸟不会越来越多,A 错误;
B、自然选择对该鸟类尾羽颜色的综合作用会使该鸟类的基因频率发生改变,从而发生进化,B 错误;
C、由题意表明“子二代只有雌鸟(ZW)的尾羽出现红色或紫色”,可推知控制由白色物质向红色物质转变
的那对显性基因(Aꢀ基因)应在ꢀZꢀ染色体上,亲本的基因型为 BBDDZA ZA 和 bbddZaW,子一代基因型为
BbDdZAZa 与 BbDdZAW,C 正确;
D、F1 随机交配后 F2ꢀ雌性的颜色计算只有携带ꢀZAꢀ的雌鸟才可能表现出红色或紫色,若为ꢀZaꢀWꢀ则必为白色,
再结合两对常染色体基因(B/b、D/d)的分离组合:B_D_概率为ꢀ(3/4)×(3/4)=9/16,故雌鸟中紫色比例= (1/2)×
(9/16)=9/32,D 正确。
故选 CD。
第 8页/共 21页
11. 研究人员推测干旱后加拉帕戈斯的地雀喙部可能变大,求偶鸣声也将因此改变,据此合成了雄性地雀喙部
不同变大程度对应的“未来鸣声”,并播放给野生的雄性地雀听,观察其领地攻击行为的变化。攻击行为减弱
意味着鸣声识别出现障碍,“行为隔离”增强,核心研究如下表。下列分析正确的是( )
播放“未来鸣声”对野 干旱累计次数 预计喙部变大情况 “未来鸣声”与“原声”差异
生雄雀攻击反应的影响
1 次 轻微 鸣声相应改变 攻击反应略有下降
3 次 中度 鸣声改变明显 攻击反应明显下降
攻击反应消失,野生雄雀不再将鸣 6 次 显著 鸣声改变显著
声发出者视为交配竞争对手
A. 行为隔离与地理隔离类似,是物种形成的必要条件
B. 分析得出,鸣声 差异是干旱环境对鸣声进行直接选择的结果
C. 研究支持“干旱 (选择压力)→喙形适应性进化→鸣声性状改变→行为隔离增强→生殖隔离出现”这一
物种形成的潜在路径
D. 6 次干旱后的鸣声不被识别,证明野生地雀与经历 6 次干旱的个体间已产生生殖隔离
【答案】C
【解析】
【详解】A、行为隔离增强,说明鸣声识别出现障碍,可能因此而产生生殖隔离(如求偶行为差异),但物
种形成的必要条件是生殖隔离,地理隔离仅为生殖隔离的常见前提而非必要条件,A 错误;
B、鸣声差异源于喙部形态改变(形态结构影响发声),而非干旱直接选择鸣声性状。干旱作为选择压力作
用于喙形,间接导致鸣声变化,B 错误;
C、实验数据表明:干旱次数增加(选择压力)→喙部变大(适应性进化)→鸣声改变显著→攻击反应消失
(行为隔离增强),符合“选择压力→性状进化→行为隔离→生殖隔离”的物种形成路径,C 正确;
D、攻击反应消失仅表明行为隔离增强(不识别为竞争对手),但生殖隔离需通过杂交子代不可育等验证,
无法证明已产生生殖隔离,D 错误。
故选 C。
第 9页/共 21页
12. 下列对相关科学家、其关键实验材料或方法,与所得结论的匹配叙述正确的是( )
A. 孟德尔——以豌豆为实验材料,运用假说—演绎法,发现了基因的分离定律和自由组合定律,并证明了基因
位于染色体上
B. 格里菲思和艾弗里——均以肺炎链球菌为实验材料,通过体内及体外转化实验,最终证明 DNA 是主要的
遗传物质
C. 恩格尔曼——以水绵和好氧细菌为实验材料,通过观察细菌的分布,证明了叶绿体是光合作用的场所
D. 施莱登和施旺——利用显微镜广泛观察动植物组织,运用不完全归纳法,提出了“细胞是一个有机体,一切
生物都由细胞发育而来,并由细胞和细胞产物所构成”的学说
【答案】C
【解析】
【详解】A、孟德尔以豌豆为实验材料,运用假说—演绎法发现基因分离定律和自由组合定律,但未证明基
因位于染色体上(该结论由摩尔根通过果蝇实验证实),A 错误;
B、格里菲思(体内转化实验)和艾弗里(体外转化实验)均以肺炎链球菌为材料,但艾弗里实验直接证明
DNA 是遗传物质,B 错误;
C、恩格尔曼利用水绵(含带状叶绿体)和好氧细菌,通过黑暗/曝光对照,观察到细菌聚集于叶绿体受光
部位,直接证明叶绿体是光合作用场所,C 正确;
D、施莱登和施旺通过显微镜观察提出细胞学说,学说内容为“一切动植物都由细胞发育而来”,D 错误。
故选 C。
13. 生物技术犹如一把双刃剑,在为人类创造巨大福祉的同时,其潜在的安全风险也引起了广泛关切。下列相
关叙述错误的是( )
A. 长期种植转基因抗虫作物可能导致害虫群体抗性基因频率增加
B. 把抗虫基因整合到植物叶绿体基因组中,可减少因花粉扩散造成的基因污染
C. 利用自然界原本存在的基因生产的转基因食品十分安全可靠
D. 食用转基因食品时,其中的目的基因不会整合到人的基因组中
【答案】C
【解析】
【详解】A、长期种植转基因抗虫作物会施加选择压力,导致不具有抗性基因的个体死亡,使害虫群体中抗
性基因在自然选择下频率增加,A 正确;
B、叶绿体基因组属于母系遗传,花粉中不含叶绿体 DNA,将抗虫基因整合至此可降低花粉介导的基因漂
移风险,减少基因污染,B 正确;
第 10页/共 21页
C、即使基因来源于自然界,转基因食品在生产过程中可能因基因插入位置、表达水平异常或非预期效应(如
新过敏原生成)引发安全风险,需经严格评估,不能直接视为“十分安全可靠”,C 错误;
D、食用转基因食品时,目的基因会在消化道中被核酸酶降解为核苷酸,无法以完整基因形式被吸收,更不
会整合到人体基因组中,D 正确;
故选 C。
14. 为解决卵巢早衰等不孕难题,科学家以小鼠为实验材料,将皮肤细胞核移植至去核卵母细胞,经分裂后得
到“类卵细胞”,过程如图所示。再继续对“类卵细胞”进行体外受精、胚胎移植等处理,即可获得新个体。
下列有关叙述错误的是( )
A. 据图推测,核移植后皮肤细胞核可能跳过了 DNA 复制阶段,直接进入分裂状态,以实现染色体数目减半
B. 形成异常“类卵细胞”的原因可能是同源染色体未排列在赤道板两侧
C. 体外受精前需先将精子置于含 Ca²⁺载体或肝素的获能液中使其获能
D. 胚胎移植时选择遗传性状优良的受体以获得具有优良性状的后代
【答案】D
【解析】
【详解】A、根据图示可以看出,核移植后皮肤细胞核可能跳过了 DNA 复制阶段,直接进入分裂状态,以
实现染色体数目减半,获得了类卵细胞,A 正确;
B、根据图示可知,形成异常“类卵细胞”的原因可能是同源染色体未排列在赤道板两侧,因而导致不均等
分裂,B 正确;
C、体外受精前需先将精子置于含 Ca²⁺载体或肝素的获能液中使其获能,而后才能与成熟的卵细胞完成受精,
C 正确;
第 11页/共 21页
D、胚胎移植时选择遗传性状优良的供体以获得具有优良性状的后代,受体的选择只需要是健康的同种雌性
个体即可,D 错误。
故选 D。
15. 近年来,里氏木霉(常作为纤维素酶工业生产菌株)被改造为高效生产药用蛋白的“细胞工厂”。操作流程
如图所示,下列有关叙述正确的是( )
A. 敲除内源纤维素酶基因的核心目的是避免发酵产物被降解
B. 转入人源溶酶体酶基因后,可通过 PCR 等技术检测其是否整合到里氏木霉 基因组中
C. 配制图中培养基时可以以蛋白胨为氮源、纤维素为碳源
D. 相比该工程菌,大肠杆菌合成的药用蛋白更接近于人体细胞产物
【答案】B
【解析】
【详解】A、敲除内源纤维素酶基因的核心目的是减少无关蛋白的表达,让工程菌更多资源用于生产目标药
用蛋白,或便于后续分离纯化(纤维素酶不会降解药用蛋白,因此 “避免发酵产物被降解” 的表述不准
确),A 错误;
B、转入人源溶酶体酶基因后,可通过 PCR 技术设计特异性引物,检测目的基因是否整合到里氏木霉的基
因组中(若能扩增出目的基因片段,说明整合成功),B 正确;
C、工程菌已敲除内源纤维素酶基因,无法合成纤维素酶,因此不能利用纤维素作为碳源(培养基不能以纤
维素为碳源),C 错误;
D、里氏木霉是真核微生物,具备内质网、高尔基体,可对蛋白质进行翻译后修饰(如糖基化),其合成的
药用蛋白更接近人体细胞产物;而大肠杆菌是原核生物,无这些细胞器,无法进行复杂修饰,D 错误。
故选 B。
二、非选择题:本题共 5 小题,共 55 分。
16. 为研究水生植物在生态修复与碳循环中的作用,科研人员以沉水植物(如金鱼藻)和挺水植物(如芦苇)为材
料开展实验。图 1 甲为叶绿体类囊体膜上光反应示意图(PSI、PSⅡ、ATP 合成酶等是植物叶绿体类囊体膜
上与光合作用密切相关的一系列蛋白质复合体);图乙为芦苇叶片色素层析结果(Ⅰ-Ⅳ为色素带)。
第 12页/共 21页
(1)图甲分析,______________侧 H⁺浓度较高。在类囊体薄膜上,光能被转化为_____________中的化学能。
(2)研究中使用____________法分离芦苇绿叶中的色素,图乙中色素带Ⅳ为_______________(色素名称)。
(3)CO₂在水体中的扩散速率仅仅是空气中的万分之一,许多沉水植物进化出了特殊的光合代谢机制如图 2。
①从结构与功能观分析,沉水植物的叶片常会进化成非常薄的丝状,这有利于___________,从而提高对水体(
CO2(或 )的吸收效率。
②据图 2 推测,白天该植物液泡 pH 较夜间_____________(填“偏大”“偏小”或“基本相同”)。
(4)修复过程中需定期检测水体氮、磷含量等指标,并收割部分植物,从生态系统功能角度看,可缓解湖泊中
过度的______________。从“碳中和”(CO₂排放总量 =CO2 吸收总量)角度分析,扩大此类水生植物群落有助
于______________。
【答案】(1) ①. 类囊体腔 ②. ATP、NADPH
(2) ①. 纸层析 ②. 胡萝卜素
(3) ①. 增加叶片与水体的接触面积 ②. 偏大
(4) ①. 物质循环 ②. 增加 CO2 吸收量,缓解温室效应
【解析】
第 13页/共 21页
【分析】据图和题意可知:光系统涉及两个反应中心:光系统Ⅱ(PSⅡ)和光系统Ⅰ(PSⅠ)。PSⅡ光解水,
PSI 还原 NADP⁺。光系统Ⅱ的色素吸收光能以后,能产生高能电子,并将高能电子传送到电子传递体。光
系统 I 吸收光能后,通过电子传递体传递的电子与 H⁺、NADP⁺在类囊体薄膜上结合形成 NADPH。
【小问 1 详解】
分析图甲可知,H⁺从类囊体腔侧运向叶绿体基质侧的过程中有 ATP 的合成,说明此跨膜运输为顺浓度梯度
进行的,故类囊体腔侧 H⁺浓度较高。在类囊体薄膜上,光合色素吸收光能,转化为 ATP、NADPH 中活跃的
化学能。
【小问 2 详解】
分离色素的方法为纸层析法;分析图乙可知,色素条带Ⅱ最宽,说明含量最高,则Ⅱ是叶绿素 a,由此推测
Ⅰ为叶绿素 b,Ⅲ为叶黄素,Ⅳ为胡萝卜素。
【小问 3 详解】
①沉水植物的叶片进化成非常薄的丝状,这样的结构特点可以增加叶片与水体的接触面积,从而提高对水
体( CO2(或 HCO3-)的吸收效率。
②白天苹果酸从液泡进入细胞质基质,导致液泡内的 pH 变大,比夜间大。
【小问 4 详解】
从生态系统功能角度看,氮、磷等元素是植物生长所必需的营养元素。如果水体中氮、磷含量过高,会导
致藻类等浮游植物大量繁殖,引发水体富营养化,这其实就是生态系统中物质循环出现了过度的情况。定
期检测水体氮、磷含量并收割部分植物,可以减少水体中氮、磷等营养物质的含量,从而缓解湖泊中过度
的物质循环。从“碳中和”角度分析,扩大此类水生植物群落,水生植物会通过光合作用吸收 CO2,这样就
可以增加 CO2 的吸收总量,有助于实现 CO2 排放总量与 CO2 吸收总量的平衡,即有助于缓解温室效应。
17. 研究团队将编码猪的α-1,3-半乳糖转移酶 的基因整合到对人类无害的新城疫病毒中,成功构建出重组
溶瘤病毒。重组溶瘤病毒在感染肿瘤细胞后,能表达猪的α-1,3-GT,进而催化肿瘤细胞表面表达αGal,使其呈
现猪器官的特征,促发免疫排斥反应,精准消灭肿瘤细胞,请回答下列问题:
(1)细胞中的原癌基因发生_______或_______而导致相应蛋白质活性过强,就可能引起细胞癌变。
(2)为探究重组溶瘤病毒的抗肿瘤效果,研究人员进行了以下动物实验。选择免疫系统健全的小鼠,皮下注
射癌细胞,建立癌移植模型。将模型分为两组,实验组注射 PBS 溶液配制的重组溶瘤病毒,随后检测两组肿瘤
体积变化并测定模型鼠各组织的病毒量,结果如图。
第 14页/共 21页
①对照组小鼠注射_____________,重组溶瘤病毒组小鼠肿瘤细胞被_________(填细胞)裂解,属于_________
免疫;
②实验者用等量的 PBS 配制的新城疫病毒进行了一组补充实验,若该组实验结果肿瘤体积小于对照组大于重
组溶瘤病毒组则说明________________;
③通过图乙中实验结果可知重组溶瘤病毒只侵染_______细胞,从病毒侵染机制角度分析,出现这一现象的可
能原因是:_________________。
【答案】(1) ①. 突变 ②. 过量表达
(2) ①. 等量 PBS 溶液 ②. 细胞毒性 T 细胞 ③. 细胞 ④. 新城疫病毒本身也能杀死肿瘤细
胞 ⑤. 肿瘤(癌) ⑥. 肿瘤(癌)细胞膜上有特异性受体
【解析】
【分析】细胞免疫:细胞毒性 T 细胞识别到被感染的宿主细胞后,增殖分化形成新的细胞毒性 T 细胞和记
忆细胞,细胞毒性 T 细胞和靶细胞接触,将靶细胞裂解。
【小问 1 详解】
细胞中的原癌基因在正常情况下负责调控细胞周期、促进细胞增殖,是维持细胞稳态的关键基因。当原癌
基因发生突变和过量表达,会导致蛋白质合成量过多,活性过强。 这两种变化都会使细胞增殖失控,最终
引发癌变。
【小问 2 详解】
①实验设计遵循“单一变量”原则,实验组注射“PBS 溶液配制的重组溶瘤病毒”,因此对照组必须注射
等量的 PBS 溶液(不含病毒,排除溶剂 PBS 对实验的干扰)。重组溶瘤病毒感染肿瘤细胞后,会表达 α-1
,3 - 半乳糖转移酶(α-GT),使肿瘤细胞表面产生 α-Gal(一种人体细胞不表达的抗原)。免疫系统识别这
种 “异己” 抗原后,会激活细胞毒性 T 细胞(CTL),通过释放穿孔素、颗粒酶直接裂解靶细胞(肿瘤细
胞)。这种由 T 细胞直接裂解靶细胞的过程属于细胞免疫(特异性免疫的重要分支,主要针对胞内寄生的病
第 15页/共 21页
原体和癌变细胞)。
② 若补充实验(新城疫病毒组)肿瘤体积小于对照组、大于重组溶瘤病毒组,说明新城疫病毒本身也能杀
死肿瘤细胞。
③通过图乙可知,重组溶瘤病毒只侵染肿瘤细胞;从病毒侵染机制分析,原因可能是:肿瘤细胞表面存在
新城疫病毒的特异性受体,而正常细胞表面缺乏该受体。
18. 黄河三角洲湿地生态系统因水资源短缺、围垦养殖、石油污染等问题,导致功能受损。为筛选针对该湿
地“盐渍化+石油污染+植被退化”复合问题的最优修复方案,科研团队设置 3 组处理区开展修复实验:A 组
(淡水补给组)、B 组 (芦苇幼苗种植+淡水补给)、C 组 (对照组),分别于修复第 1 年 (初始)和第 4 年 (末期)
监测相关指标,数据如下表:
A 组 B 组 C 组
监测指标 健康湿地参考值
第 1 第 4 第 1 第 4 第 1 第 4
年 年 年 年 年 年
植被覆盖率 (%) 8.5 32.8 10.2 55.6 8.1 8.3 68-78
土壤含盐量 (‰
18.2 10.5 17.8 7.2 18.5 18.8 3-5 )
物种丰富度
7 16 8 25 6 7 30-38 (种)
石油降解率 (%) 8.8 36.5 8.5 71.8 8.0 10 5 88-95
(1)湿地生态系统中,芦苇通过光合作用固定的能量,一部分用于自身呼吸消耗,另一部分流向______;修复
过程中土壤盐渍化减轻,有利于植物根系吸水,其原理是_______________。
(2)该湿地退化后,导致生态系统抵抗力稳定性下降,这是因为______________。
(3)从生产者与分解者的关系、生态系统稳定性两个角度,解释 B 组石油降解率高于 A 组的原因:______
。
(4)结合表格数据与健康湿地参考值的差距,提出 1 条修复建议并说明涉及到生态工程的基本原理:
_________________。
【答案】(1) ①. 下一营养级和分解者 ②. 修复过程中土壤盐渍化减轻,土壤渗透压下降,使得细
第 16页/共 21页
胞液渗透压显著大于外界渗透压,有利于细胞通过渗透吸水
(2)该湿地退化后,物种丰富度降低,营养结构变得相对简单,生态系统自我调节能力变弱
(3)从生产者与分解者的关系来看,芦苇为石油降解菌提供能量和氧气,从生态系统稳定性来看,B 组物
种丰富度更高、营养结构更复杂,生态系统的自我调节能力更强,自我净化能力也随之提升
(4)修复建议:种植盐地碱蓬+接种石油降解菌+精准生态补水
涉及生态工程原理:协调原理、自生原理、循环原理
【解析】
【分析】生态系统中的组成成分越多,营养结构就越复杂,生态系统的自我调节能力就越强,其抵抗力稳
定性就越强。
【小问 1 详解】
芦苇等生产者固定的能量,一部分用于自身的呼吸消耗,一部分用于自身的生长、发育、繁殖(流向下一
营养级和分解者)。修复过程中土壤盐渍化减轻,土壤渗透压下降,使得细胞液渗透压显著大于外界渗透压,
有利于细胞通过渗透吸水。
【小问 2 详解】
该湿地退化后,物种丰富度降低,营养结构变得相对简单,生态系统自我调节能力变弱,导致生态系统抵
抗力稳定性下降,恢复力稳定性升高。
【小问 3 详解】
从生产者与分解者的关系来看,芦苇为石油降解菌提供能量和氧气,从生态系统稳定性来看,B 组物种丰
富度更高、营养结构更复杂,生态系统的自我调节能力更强,自我净化能力也随之提升。
【小问 4 详解】
据表可知,可通过种植盐地碱蓬提高植被覆盖率、同时为石油降解菌提供能量和氧气,接种石油降解菌提
高石油降解率,精准生态补水为植被和石油降解菌提供水分供应,从而提高健康湿地参考值。其中涉及协
调原理(种植盐地碱蓬)、自生原理(植物与微生物形成互利关系、自我修复能力得到提升)、循环原理(微
生物降解石油产生的无机物供植物使用,最终使无机物转化为有机物)。
19. 小鼠(2N=40,XY 型)中存在一种名为“白腹爪尾”的显性突变,该突变表现为腹部、四肢末端及尾部白化。
已知控制突变型性状的基因 W 对控制野生型性状的基因 w 为完全显性,且雌雄个体中均有突变型性状存在。
(1)W/w 可能有如图 1 所示的三种位置情况,科学家利用纯合的突变型和野生型进行正反交,若正反交结果
不一致,则 W/w 位于_______(用图中数字作答,下同);若正反交结果是一致的,则任选一组杂交的子一代随机
交配,若子二代雄性中的表型及比例与雌性是一致的,则 W/w 位于_______,若不一致,则 W/w 位于______。
第 17页/共 21页
(2)正反交实验表明 W/w 位于常染色体上,科学家继续利用三体小鼠(某对同源染色体多 1 条)对 W/w 进行
精确定位。已知三体减数分裂形成的配子随机获得 1 条或者 2 条该染色体,雄配子含两条该染色体时有 1/3
不能存活,且四体小鼠致死。以纯合突变型 n 号三体小鼠为母本与纯合野生型小鼠杂交得 F₁,选 F₁中三体小
鼠随机交配得 F₂,若 F₂表型及比例为野生型:突变型=_____________,则说明该基因位于 n 号染色体上。基
于上述原理,理论上科学家最多需要_________轮杂交实验即可确定 W/w 位于 1 号染色体上。
(3)在突变小鼠的白色皮肤中,W 基因启动子区 DNA 甲基化水平异常升高,并伴有组蛋白标记 H3K9me3 的
富集,导致该基因转录受抑制。DNA 甲基化和 H3K9me3 组蛋白标记属于___________。此外,W 基因转录形
成的 mRNA 在翻译水平调控 W 蛋白合成量的机制如图 2 所示,若通过基因编辑技术将 uORF 中起始密码子
AUG 改为 UUG,则 W 蛋白的合成效率将_____________(填“升高”或“降低”),原因是_________________
。
【答案】(1) ①. ② ②. ① ③. ③
(2) ①. 1:23 ②. 18
(3) ①. 表观遗传 ②. 升高 ③. uORF 中起始密码子(AUG)失效,使核糖体绕过 uORF, 更
高效地结合 mORF 中的起始密码子(AUG)
第 18页/共 21页
【解析】
【分析】正交和反交可用于检测伴性遗传还是常染色体遗传,如果是常染色体遗传,无论正交还是反交,
后代的表现型及比例都相同;如果是伴性遗传,后代的表现型会与性别相关联,因此正交和反交结果不同。
【小问 1 详解】
若仅在 X 染色体上, 正交:♂XWY×♀XwXw→F1:XWXw、XwY,反 交:♂XwY×♀XWXW×→F1:XWXw、XWY,
正反交结果不一致。 若在常染色体上,正交:♂WW×♀ww→Ww,反交:♂ww×♀WW→Ww,正反交结果
一致;F1 随机交配雄性和雌性中野生型:突变型=3:1,子二代雄性中的表型及比例与雌性是一致的。若位
于 X 和 Y 染色体的同源区段上,正交:♂XWYW×♀XwXw→F1:XWXw、XwYW, 反交: ♀XWXW×♂XwYw
→F1:XWXw、XWYw,正反交结果一致,正交 F1 随机交配:XWXw×XwYW→F2:XWXw、XwXw、XWYW、XwYW,
雄性中只有突变型,雌性中野生型: 突变型=1:1,子二代雄性中的表型及比例与雌性是不一致的;反交
F1 随机交配:XWXw×XWYw→F2:XWXW、XWXw、XWYw、XwYw,雄性中野生型:突变型=1:1,雌性中只
有突变型,子二代雄性中的表型及比例与雌性是不一致。
【小问 2 详解】
若该基因位于 n 号染色体上,则亲本三体为♀WWW 与♂ww 杂交子一代的三体为 WWw,子一代的雌配子
为 WW:w:Ww: W=1:1:2:2;雄配子没有存活率差异时也为 WW:w:Ww: W=1:1:2:2,但
WW 与 Ww 这两种配子有 1/3 不能存活, 故雄配子 WW:w:Ww: W=2:3:4:6。理论上,野生型概
率为 1/6×3/15=3/90;但四体小鼠致死,故死亡个体及最终表型比例如下图所示
,故野生型的概率为 3/(90-18)=1/24,野生型:突变型
=1:23。 由题意可知,该突变基因位于常染色体上,则可排除性染色体,小鼠 2N=40,即共有 20 对同源染
色体,排除性染色体后还剩 19 对,最多检测完 18 对后,一定能确定 W/w 位于 1 号染色体上,即最多需要
18 轮实验。
【小问 3 详解】
DNA 甲基化或组蛋白乙酰化导致转录受到抑制属于表观遗传。由图 2 可知,若将 uORF 中起始密码子 AUG
第 19页/共 21页
改为 UUG,uORF 中起始密码子(AUG)失效,使核糖体绕过 uORF, 避免翻译无关短肽,则可更高效地
结合 mORF 中的起始密码子(AUG),从而提高 W 蛋白的合成效率。
20. 我国科研团队构建出国际首个人工合成的光控 RNA 结合蛋白 LicV,实现对细胞内 RNA 功能和代谢
的光调控。LicV 单体是由 LicT 蛋白与光敏蛋白 (VVD)构成的融合蛋白。用不同的连接子蛋白连接 LicT
与 VVD,形成的 LicV 存在差异,在黑暗和蓝光照射下检测,可筛选出调控效果最佳的 LicV。LicV 调控
过程如图所示,图中 RAT 由终止子转录而来,可以使转录终止。
(1)图中 RAT 是在________酶的作用下转录形成的,转录的方向是沿着模板链的___________(填“5'→3'”
或“3'→5'”)。
(2)蓝光照射下,LicV 调控红色荧光蛋白基因转录的过程是___________________。
(3)通过比较_________________,可以筛选出效果最佳的 LicV。
(4)四环素是调控 RNA 结合蛋白的传统开关,但会抑制细胞蛋白质合成,可能引发细胞毒性等副作用;
且一旦加入系统即保持激活状态持续作用,只能依赖生物体将其完全代谢才能关闭。与四环素调控相比较,
光调控的主要优势表现在______________________(写出两点)。
【答案】(1) ①. RNA 聚合 ②. 3'→5'
(2)LicV 形成二聚体并特异性结合 RAT 序列,阻止终止子起作用,使红色荧光蛋白基因得以转录
(3)黑暗环境和蓝光照射下的红色荧光强度差异
(4)不会产生四环素的副作用;调控更加灵活(通过调节光信号可以实现灵活调控)
【解析】
【分析】1、转录过程:以四种核糖核苷酸为原料,以 DNA 分子的一条链为模板,在 RNA 聚合酶的作用下
消耗能量合成 RNA。
2、翻译过程:以氨基酸为原料,以转录过程产生的 mRNA 为模板,在酶的作用下,消耗能量产生多肽链。
多肽链经过折叠加工后形成具有特定功能的蛋白质。
小问 1 详解】
结合图示可知,图中的 RAT 是以 DNA 的一条链为模板合成的,该过程表示转录,因此 RAT 是在 RNA 聚
第 20页/共 21页
合酶的催化下转录形成的。转录的方向是沿着 DNA 模板链的 3'→5'进行。
【小问 2 详解】
分析图示可知,黑暗环境下,RAT 能够终止转录过程,从而使红色荧光蛋白基因无法转录;蓝光照射下,
LicV 单体结合形成二聚体,且该二聚体能够特异性结合 RAT 序列,阻止终止子起作用,从而使红色荧光蛋
白基因得以转录。
【小问 3 详解】
黑暗环境中,红色荧光蛋白基因不能转录,则不能产生红色荧光蛋白,荧光强度较弱;蓝光照射时,红色
荧光蛋白基因可以转录,进而翻译产生红色荧光蛋白,荧光强度较强,因此可以通过比较两种环境下红色
荧光强度的差异,筛选出效果最佳的 LicV。
【小问 4 详解】
四环素可能引发细胞毒性等副作用,且一旦加入系统即保持激活状态持续作用,只能依赖生物体将其完全
代谢才能关闭。与四环素调控相比较,不会产生四环素的副作用;调控更加灵活(通过调节光信号可以实
现灵活调控)。
相关试卷
这是一份重庆市第八中学2025-2026学年高三上学期一模生物试题(Word版附解析),文件包含重庆市第八中学校2026届高三一模考试生物试题Word版含解析docx、重庆市第八中学校2026届高三一模考试生物试题Word版无答案docx等2份试卷配套教学资源,其中试卷共32页, 欢迎下载使用。
这是一份重庆市第八中学2025-2026学年高一上学期期中生物试卷(Word版附解析),文件包含重庆市第八中学2025-2026学年高一上学期期中生物试卷原卷版docx、重庆市第八中学2025-2026学年高一上学期期中生物试卷Word版含解析docx等2份试卷配套教学资源,其中试卷共35页, 欢迎下载使用。
这是一份重庆市第八中学2026届高三上学期1月一模生物试卷(Word版附答案),共13页。试卷主要包含了请将答案正确填写在答题卡上,某杂种植株的获取过程如图所示等内容,欢迎下载使用。
相关试卷 更多
- 1.电子资料成功下载后不支持退换,如发现资料有内容错误问题请联系客服,如若属实,我们会补偿您的损失
- 2.压缩包下载后请先用软件解压,再使用对应软件打开;软件版本较低时请及时更新
- 3.资料下载成功后可在60天以内免费重复下载
免费领取教师福利 












